
中国教师的专业标准
第五章 教师职业的专业标准

约翰·杜威像
教师是上帝的真正代言者,是天国的真正引路人;教师所做的每件事以及他们采取的方式,都引起儿童这样或那样的反应,而每种反应都使儿童养成这样或那样的态度。
——约翰·杜威(John Dewey)
第一节 国外教师的专业标准
教学作为“专业”,教师作为“专业工作者”的地位不只需要政策和立法,更需要教师队伍自身专业素质的养成和提高。建立教师专业标准则是这一过程的重要前提,是教学作为“专业”的核心内容。2008年3月,在联合国教科文组织主持的9个人口大国的教育部长级会议上,与会代表一致通过了《巴里宣言》,其中明确指出:制定教师专业标准是提高师资队伍质量的战略性途径。
一、教师专业标准的含义
“教师专业标准”这一专业术语可以分解为三个词语:教师、专业和标准。其中“教师”和“专业”这两个词语,前文已经作过详细的解读,在这里,我们主要解读“标准”的含义,进而理解教师专业标准。
1.标 准
“标准”一词在各种不同的语境和层面上有着不同的含义,尤其是在知识经济和知识社会时代。“标准”不是一个抽象空洞的词语,而是日益渗透进人们的日常生活,在生活的方方面面露出自己的触角。它日益渗透进各行各业,在行业的发展和竞争中发挥着“规矩”的作用。按照《现代汉语辞海》的定义,标准是指衡量、区分事物的依据;可供同类事物比较参考。[1]“标准”在英语中主要有两个词,“standard”和“criterion”。这两个词与汉语中“标准”的意义——“衡量事物的准则”——基本对应。相比而言,“standard”的含义与“教师专业标准”中的“标准”含义最为接近,有“旗帜、标准、本位”等意思。“标准”(Standard)有两种用法:一是用作衡量价值或体现原则的说明;二是用以评估工作业绩的测量手段。在第二种意义上,它表明和描述已达到的一定水平(标准)。
《国际教育百科全书》对“标准”的解释为:“为了达到特定的目的所要求的极好程度;适当的尺度;社会或实践所期望的行为准则。”[2]从教育的角度讲,标准应该是“被看作是想达到的目的,或是顺应观念的期望或教学水平”。[3]也有学者认为,“标准是一种工具,它使人们藉以对有共同认知和共同意义的事情作出恰当而准确的判断与决定”。它强调了一种专业工作的本质特点,即“可判断性”。[4]
2.教师专业标准
今天我们谈论教师专业化,更多的是关注教师专业化的发展、成长问题,是教师专业程度的“高与低”“多与少”的问题。而这个问题是需要一个客观参照的。教师个体的专业发展可能充斥着更多的随意性,群体的专业发展过程中也可能会产生许多的冲突与不协调的因素,这就需要标准的规约。因此,标准的作用就是为教师专业发展的进程指明方向、维持秩序、保证质量。
教师专业标准,是指国家教育机构依据一定的教育目的和教师培养目标制定出的有关教师培养和教育工作的指导性文件。它具体规定了教师专业结构要素中的各项实施准则和方法。[5]熊建辉在其博士论文中作了这样的理解,并继续解释道:“如果教学是一种专业,那么,标准就必须基于坚实的知识基础,并能为判断其质量提供充足的依据。”正如舒尔曼指出的,“有效教学需要丰富而复杂的知识基础,它包括:(教学)内容知识、普通的教学法知识、课程知识、教育学内容知识、关于学生及其特点的知识、教育背景知识、教育目标和价值的知识”。[6]美国由“全国专业教学标准委员会”制定的标准就集中反映了这种“知识基础”。澳大利亚新南威尔士州“教师教育评估委员会”则相信,“专业标准必须建立在科学理论和有效教学实践的基础之上才能真正有用”。
对于学者熊建辉上述关于教师专业标准的定义和解释,有学者也提出了异议,认为将教师专业标准单纯理解为对理想教师素质结构的描述和设定是不合适的,教师专业标准是指国家为宏观规范教师教育发展走向,彰显教师行业的个性,引导教师专业持续发展而制定的,专门用于衡量教师专业发展状态的、多层次的质量规格体系。[7]
当代教师教育改革的主流是终身化、多元化、专业化。在此语境下,对于教师专业标准,我们理应秉持一些基本的理念,即弄清楚“教师专业标准”不是一种“实践描述”式的教师专业标准,而是“发展轨道描述”式的教师专业标准。因为“标准并不只是描述现在的实践”,它必须“说明教师在长期实践中应改进什么”,必须“描述专业发展的轨道”。[8]教师专业标准理应是动态、连续、多维度的。
二、国外教师专业的标准
由于国情和文化传统的不同,国外教师专业标准形成了不同的特点,大致可分为三种模式。[9]
1.与教师资格标准相分离的专业标准
在这种模式下,取得了教师资格,并不等同于达到了专业标准的程度。一个教师从取得教师资格到达到专业标准,还有一个漫长的过程。美国就是这种模式的典型代表。第二次世界大战后,美国政府和各专业教育团体为提高教育质量付出了很大的努力,相继建立了一些全国范围内的教师考核机构,如州际新教师评估援助联合会(Interstate New Teacher Assessment and Support Consortium,INTASC)、国家教师教育鉴定委员会(National Council for Accreditation of Teacher Education,NCATE)、国家专业教学标准委员会(National Board for Professional Teaching Standards,NBPTS)。这些全国性的专业团体或组织,在教师专业标准的制定中发挥了积极的作用。目前已有1/3的州成立了相对独立的专业化标准委员会,负责研究和制定教师专业标准。
在某种程度上,NBPTS证书是超越教师资格证书,作为优秀教师的主要标志。它与各州教师资格标准的关系如下:NBPTS证书辅助各州政府颁发的教学证书,而不是取而代之;相反,取得NBPTS证书要以拥有州教师资格证书为前提。该委员会现在已经制定了20余个教学领域的国家标准。
NBPTS之所以要制定统一的教师专业标准,是为了提升教师的专业地位并规范和拓展教学的知识基础。同时,统一证书制还将提供鉴别优秀教师的方法,鼓励学校加强教师间的合作,减少对教师工作的官僚化控制,便于更有效地利用教师资源,为开创更高的教学专业化水平提供了机会。统一证书制还引起了人们对教师教育课程和地方教师资格制度不足之处的关注,促进相应的质量保证体系进行配套改革。这也在另一个层面上推动了教师教育的发展。
2011年,我国教育部颁布了中学、小学、幼儿园三个教师专业标准,与此前的教师资格制度是两套独立的制度。在我国,取得教师资格证书是入职的第一步,而教师专业标准则引导教师专业发展的始终。
2.与教师资格标准相挂钩的专业标准
英国在20世纪80年代后开始重视教师专业标准的制定。1984年,英国政府成立了教师教育资格认定委员会(CATE)。在该委员会的推动下,1989年,英国的教育行政部门(现教育与就业部,原教育科学部)规定,所有由地方政府兴办或补助的学校的教师必须是合格的教师,并对合格教师(Qualified Teacher)的标准作了明确的界定。所谓的合格教师,即,[10]经教育科学部本身以及代表教育科学部的其他单位以书面形式证明的合格教师。②研修下列课程之一:教育学士学位(Bachelor of Education)课程、教师证书课程、研究生教育证书(Postgraduate Certificate in Education)课程或者同一水准的课程。此项资格必须由英国大学或国家学历颁发委员会(CNAA)授予,而且师资培训课程必须是教育科学部认可的课程。③所有中、小学新任教师都必须是既定条件的合格者。教师任用不是采用统一考试的形式,而是经过公开招募、报名应考、第一次选考、第二次选考、与有希望者见面、决定、任命这样一种选拔任用过程。只有符合教育与就业部所定标准的合格教师,才能在公立学校中正式任教。
1998年5月,英国教育与就业部颁发了《职前教师教育课程要求》(Requirements for Courses of Initial Teacher Training),其中包含了合格教师的标准,包括以下方面:①知识与理解;②计划、教学和班级管理;③监控、评价、记录、报告和责任;④其他专业要求。共四个方面,近70条标准。[11]
2002年,英国教育与就业部对这一标准进行修改并简化,从专业品质与实践、知识与理解、教学能力三方面对教师标准作出了规定。这一新标准于2002年9月1日起开始正式实行。在这种模式下,教师专业标准与教师资格证书的颁发挂钩,一方面有利于保证教师的质量,另一方面也有利于教师资格证书的专业水准。与英国模式类似的还有日本。
3.分类分级型的教师专业标准
在这种模式下,教师专业标准被分为若干范畴,而每一个范畴又有总体标准与阶段标准。其益处在于既保证了教师的总体质量,又有利于针对不同教师进行分层次评估。显然,这是综合了前两种模式之长,兼顾了教师标准的合格性、高标准化。这种教师专业标准以澳大利亚、中国香港地区为典型代表。
澳大利亚政府自20世纪90年代以来,对教师教育进行了一系列的改革,要求教师掌握学术性、职业性、事业心与开拓能力共三张通行证,其目的在于促进教师专业化进程。[12]1998年,澳大利亚教育部长委员会出台了《全国入职教师教育标准与指南》建议书,建议澳大利亚教育部实施相关标准。1999年4月,在澳大利亚阿德莱德(Adelaide)举行的第10届教育、就业、培训和青年部部长议会上,联邦教育部部长、各州和地区的教育部部长共同签署了《阿德莱德宣言:关于21世纪国家学校教育日标》(A delaide Declaration on National Goals for School in the Twenty-First Century)。该宣言奠定了澳大利亚21世纪国家关于教育的战略目标。它把提高学校教学效率和促进学生更好地学习作为主要目标,而为了实现这一目的,需要高质量的教师队伍作保障。2000年,澳大利亚教育研究协会和澳大利亚教育学院联合举办了“教师专业标准:问题、挑战与机遇”的论坛,并形成了《澳大利亚教学专业实践标准》(Standards of Teaching in Professional Practice for Accomplished Australian Classroom)。2003年7月,在各州和地区教育、职业培训和青年事务部长会议上,“教师质量和领导小组”颁布了《教师职业标准的国家框架》。这一框架指出,教师职业标准主要由两个方面组成:①职业维度。职业维度指教师作为一种职业需要不断发展的品质,表现在学历、能力、成就和领导能力这几个方面。[13]专业因素。专业因素指教师参与进行任何教育活动都要具有的品质,包括专业知识、专业实践、专业价值观、专业关系等方面。[14]对由于各州和地区对教师专业标准的关注度不同,各州和地区教师专业标准不统一,从而导致各地教师质量参差不齐的现状,澳大利亚联邦教育部于2003年11月正式颁布了《全国教师标准》(National Teaching Professional Standards)。
为了使教师更好地科学规划自身专业发展,提高专业水平,国家教师专业标准将教师专业发展划分为四个阶段:毕业阶段(Graduation)、胜任阶段(Competence)、成熟阶段(Accomplishment)、领导阶段(Leadership),并根据划分的阶段确定各个阶段的主要特征,从而使教师有目的地提升自身水平。[15]
三、国外改革发展的趋势
20世纪80年代以来,世界各国先后为处于不同专业发展阶段、不同学校层次的中、小学教师制定并实施了一系列教师专业标准。经过20多年的开发与修改,许多国家已经形成较为成熟的教师专业标准体系。基于不同的国家体制和文化传统,这些教师专业标准各有特性,但又表现出某些一致性的取向,如强调教师的综合素质和专业理念,要求教师具备较为完善的教育教学知识体系,致力于促进教师专业发展等。随着对教师个体性的理解、对教师职业性的重新解读以及教师研究成果的新进展,目前各国的教师专业标准改革出现了新的发展趋势。
1.引入专业性向测试,关注教师个体的性格特征
专业性向指个体对某种职业的特殊能力。教师专业性向指适合教育工作的人格特征和成功从事教育工作的基本能力,包括心灵的敏感性、爱的品质、交流、沟通的意愿、对教育工作的兴趣等人格特质和语言表达能力、人际关系能力、逻辑思维能力等基本能力在内的职业品质。[16]教师职业的特殊性要求承担此工作的人员必须具备一定的适合教育工作的心理前提和素质基础,而这个基础就是教师的专业性向或职业性向。职业性向是指一个人所具有的有利于其在某一职业方面成功的素质的总和。它是与职业方向相对应的个性特征,也指由个性决定的职业选择偏好。如果从事适合自己的职业,做事情顺风顺水,就像海豚进了大海一样。美国约翰·霍普金斯大学的心理学教授约翰·霍兰德是职业性向理论的代表人物。
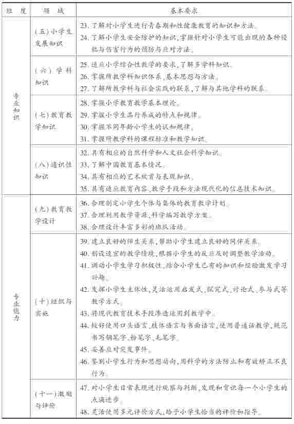
1959年,约翰·霍兰德提出了具有广泛社会影响的人业互择理论,认为人格是决定一个人选择职业的一个重要因素。这一理论首先根据劳动者的心理素质和择业倾向,将劳动者划分为六种基本类型,相应的职业也划分为六种类型:社会型、企业型、常规型、实际型、调研型和艺术型。按照霍兰德的理论,教师职业属于社会型工作。这一工作类型要求从业人者具有爱心、友好、合作、理解、善于沟通、洞察力强等个性特质,这是教师职业从业者的心理前提。如果没有这个前提,从业者在人格特征和基本能力上与教育工作所要求的性向相反,则很难成为一个合格的教师。特拉弗斯指出,“对一个师范生来说,假如他的个性充满着潜在的敌意,那么,他就难以形成教师所应表现出来的那种热情的、有支持力而又有条理的行为模式”。[17]
早在1982年,英国的一项研究也表明,一个性格上适合做教师的人,尽管他所受的训练并非良好亦终可以成为良好教师。[18]最近,澳大利亚进行了一项“世界一流表现的学校系统如何出类拔萃”(How the World's Best-performing School System Come out on Top)的研究,结果显示,“学校教育成功的主要因素之一就是选择合适的人成为教师”。[19]然而,究竟何为合适,则有不同的衡量标准。各国制定的专业标准从最初对教师知识、技能的强调,到将教师的专业理念、信念作为重要的维度,而在现实中,教师之所以成为“教师”的个性品质在转变中逐渐凸显。英国教育部宣布自2009年9月起在英格兰师范院校中引进“诊断性人格测验”,淘汰不适合的申请者。“这个措施不仅是为及早鉴别出不适合担任教职的人选,更为重要的是,借助发展中的诊断性工具,帮助提供者挑选出合适的候选人,为他们提供良好的训练,以助于他们日后面对各种挑战时能有更佳的表现。”德国的一项最新调查研究也发现,“不管学生高中毕业成绩或师范阶段学业成绩多么优异,都不表示日后会成为成功的教师,而关键因素是——是否拥有合适的人格特质”。[20]为此,德国巴伐利亚邦于2009年9月开始对新师范生实施“人格特质测试”,主要包括自信程度、沟通能力、交际能力、判断能力、问题解决能力等。巴伐利亚邦政府表示,“未来测验成绩将被列为是否准予入学的决定性因素之一”。[21]
联合国教科文组织亚太国际教育与价值联合会名誉会长劳德斯·昆萨炳(Lourdes Quisumbing)提倡一种“更为全面的教师教育方法,即搁置教师的专业成长,优先培育教师的个人特征”。国际教师教育论坛也形成了一种共识:一批符合恰当条件、拥有奉献精神且具备专业能力的教师是实现优质教育的前提条件。教师的专业能力可以通过教师教育机构的正式课程获得,但是,要成为一名有效的教师,他还必须具备奉献精神、责任感、正直感和对教育的热爱等基本品质和特征,提倡将教师专业性向研究作为教师专业发展的内容和新领域,要求教师教育中要关注教师的专业性向并目体现于教师教育的课程、教学方法及其他教育措施中。[22]
当然,教师专业性向并不是完全先天性的,也具有生成性。因此,重视教师专业性向的培养也是非常重要的。通过教育,可以使其从无到有、从弱到强、从不充分到充分。从教师教育理论发展来看,能力本位的教师教育强调特定能力和技巧的训练;人格本位的教师教育注重人格方面如敏感性训练等;情感教师教育的提倡者则试图通过“角色扮演”“解决冲突”“T形小组和心理疗法”等方法来培养师范生的人格。[23]
2.凸显对教师专业实践能力的要求,重视教师合作和教学反思
教师的专业实践能力是教师专业标准中的重要组成部分之一。从教师知识构成来看,实践中所形成的知识最能体现教学活动的本质,这是一套超乎理论的知识体系。这种知识的建构与发展是针对教学情境中的实际事务,致力于问题的解决与意义的重新诠释的。各国的教师专业标准都将教师的专业技能和专业实践能力作为标准的重要内容。
英国政府2007年9月颁布实施的《英格兰教师专业标准》对各专业发展阶段教师(合格教师、核心教师、资深教师、优秀教师、高级技能教师)的教学规划、教学实施及教学评价等作了详细规定。如“教学规划”的标准是,①为不同年龄、不同能力范围学生的发展作好规划,依据所教学科课程知识,设计好课与课之间以及每一课的不同教学内容之间的最佳先后顺序,以确保学生能够高效地学习。②为处于不同发展阶段的学生设计教学情境,以发展他们的读写能力、计算能力、信息与通信技术以及思维与学习能力。③为学生设计、布置、评价家庭作业、课外活动以及试题,以扩展和巩固学生课内学到的知识,使他们不断进步。
美国州际新教师评估与支持联合会(Interstate New Teacher Assessment and Support Consortium,INTASC)制定的10条核心标准,有4条是对教师实践能力的要求,包括:①教学策略。教师要熟悉并使用各种教学策略来激励学生养成批判性思维能力、解决问题能力和表现能力的发展。②交流手段。教师要善于利用有效的言语、非言语以及媒体通信手段,建造一个积极探究、相互合作和互相支持的课堂氛围。③教学计划。教师要根据学生、班级、学科知识和课程目标来规划和管理教学。④评价策略。教师要掌握并使用正式和非正式的评价策略对学生进行评价,以便确保学生的智力、体力和社会能力得以持续发展。
教师实践能力主要通过职前阶段实习、在职实践与培训两个阶段获得。目前,各国关注职前阶段教师实践技能的获得,其最直接的体现就是实习时间的延长。2009年6月,美国“全国教师教育认证委员会”(CNCATE)对教师教育的质量认证要求进行了重大调整,制订的新大纲规定,到2013年,美国高年级师范生必须进行为期1学年的教学实习。越南、马来西亚、日本等国逐渐采用五年制培养模式,学制延长的主要原因在于原有的实习时间太少,仅有2~4周。新模式则要求至少有1年时间来实习。这些改革举措的前提假设是:较长时间的教育实习有利于解决师范生理论与实践相脱节的问题。
此外,教师的团队合作能力及教师的教学反思能力也成为各国教师专业标准的重要内容。美国州际新教师评价与支持联盟(INTASC)制定的10条核心标准,对教师反思能力和合作能力作出了要求。①教师的反思与专业发展。教师在实践过程中要不断反思自己——评价自己的内容选择与教学行为对别人(学生、家长以及其他人)的影响,同时还要主动寻找有利于专业发展的机会。②合作关系。为了支持学生的学习和发展,教师要保持与学生家长或监护人、同事以及社区的联系与往来。此外,《英格兰教师专业标准》也将教学反思和团队合作列为教师的专业技能,这两项内容在之前的教师专业标准中是没有的,体现了当代教师专业标准的新方向。
第二节 中国教师的专业标准
教育大计,教师为本,教育事业发展的关键在教师。我国改革开放以后特别是进入21世纪以来,我国教师队伍建设取得明显成效,为教育改革发展提供了强有力的师资保障。但随着我国经济社会发展、教育改革的深入,中、小学教师队伍建设总体上还有些不适应。反映在教师专业化水平亟待提升,教师职业吸引力有待进一步增强,教师资源配亟待改善,教师管理机制亟待完善。在新的历史起点上,建设高素质的专业化教师队伍,关系到亿万青少年的健康成长,关系到教育改革发展的全局,关系到国家的前途和民族的未来。
一、演进历程
教师职业在我国古已有之,但对教师职业作出规范性认证却首先发生在西方。随着社会教育事业的发展,教师的择业标准也发生了很大的变化。但当时还没有成为专门的职业,专业性还很差,也没有专门的条文对教师提出相应的要求,教师的职业标准是随着教育事业的缓慢发展而不断变化的。因此,教师标准具有很强的时代性、文化性、变革性和民族性,往往能够反映出在特定的社会背景下的教育价值取向。
1.起源阶段:中国古代择师标准
最初的教师多由长者、能者、学者、官吏等担任,没有专门化的师范教育训练,他们扮演教师角色的知识和能力都是通过经验——模仿获得。因此,虽有教师这个角色,但还没有成为专门的职业,专业性差,当然也没有专门的条文规定教师应该有哪些标准。教师专业标准是随着教育事业的不断发展而逐渐产生、丰富和完善起来的。在20世纪以前的中国社会,没有教师专业标准的专门提法,但是在人们从事教育事业的经验中逐步积累并形成关于教师形象的具体描述、论道。我们认为,这就是教师专业标准的起源或萌芽。
在中国古代关于“师道”论述的思想中,“尊师重教”和“择师而教”共同构成当时有益的教育机制。《礼记》中有集中归纳的我国古代儒家各派的师道思想,在教育史上是最早从理论上进行教师标准的探索与论述的作品。它对如何认识教师的地位、作用和条件,如教师的人格、职业道德、师生关系等,作了全面的总结。《师说》是中国古代第一篇集中论述教师问题的著作,而《吕氏春秋》等文献以及其他教育思想家的作品对教师的论述也较多。这些论述基本上涵盖了教师的高尚道德、渊博知识、职业形象、社会责任和教学技巧等方面。他们提倡的教师标准可以归纳如下:①崇高的道德品性是古代教师职业标准首要考虑的要素。因为在中国古代,教师是传播社会文化、引领时代潮流的智者,是社会伦理道德的维护者,是统治阶级加强对人们思想控制的重要力量,故教师道德品性的好坏直接影响着整个教育质量的高低。②教师要有渊博的知识。只有这样,教师才能担当起传道、授业、解惑的重任。③教师要有高度的社会责任感,对社会负责、对教育负责、对学生负责。④教师要掌握精湛的教学技巧,使教学富有活力,能调动学生的积极性。⑤教师要树立良好的职业形象,真正做到为人师表。中国古代教育思想家、学者从各自的学术派别和当时社会的现实背景出发,非常重视教师的道德修养、学识水平,这种择师标准形成了今天教师标准的大致框架。
2.雏形阶段:中国近代择师标准
近代中国,随着教育事业的逐步发展,教师的专业水平、职业道德、学术修养等要求与古代的教师标准有了很大的差别。加上受“西学东渐”思潮的影响,教师职业标准的条件在一定程度上受到西方教育思想的影响,开始出现初步的民主与开化。这集中体现在当时的著名教育家的身体力行中。如,蔡元培先生主政北京大学十余年,其中对教师的聘任标准进行了大胆的改革与创新,有一套独特的教师聘用标准——学识为主,唯才是举。他有著名的六个“不论”,即不论派别、不论年龄、不论学历、不论资历、不论国籍、不论政见。同时,他对教师的职业道德素养有严格的要求,第一,教师要以身作则,为人师表。第二,教师要教书育人,严格要求学生。第三,教师要认真备课,认真授课。又如,陶行知先生的教师标准观,他认为教师必须具备:学高为师,身正为范;以身作则,为人师表;爱满天下的豪情;甘为骆驼的奉献精神。
教育是社会一定历史阶段的产物。在“教育救国”的思潮下,教师不再是象牙塔中的说道者,而是被赋予更多的社会责任,是民众思想觉醒的启蒙者和引导者,服务于社会现实,特别是无产阶级革命斗争的需要。毛泽东作为无产阶级革命领袖,他对教师所从事的职业标准有全面的把握,并具有广泛的代表性和影响力,其要求如下:坚定的政治立场和较高的业务素养;教师要忠诚党的教育事业;教师学会理论联系实际;教师要会运用启发式教学法;教师具有师生平等的民主意识。新中国成立后,中国教师标准基本上是遵行了上述5点内容。
3.成长阶段:改革开放后的教师标准
我国教师职业标准的确立经过了一个长期的历史过程。新中国成立后,国家开始加大对教育事业的关注,也先后制定了有关教师从业的方针、政策。但由于自身经验不足,加上“文化大革命”的影响,在教师职业认证方面一直没有一个统一的标准。直到1985年,中共中央颁布的《中共中央关于教育体制改革的决定》中明确要求:“要建立一支足够数量的,合理而稳定的师资队伍”,“要争取在五年或更长一点的时间内使绝大多数教师能胜任教学工作。在此之后,只有具备合格学历或者考核合格证书的才能担任教师。”这表明,我国已经开始在为教师的从业资格制度的建立作准备。次年的《中华人民共和国义务教育法》以法律的形式提出,“国家采取措施加强和发展师范教育,加速培养、培训师资,有计划地实现小学教师具有中等师范学校毕业以上水平,初级中等学校的教师具有高等师范专科毕业以上水平。国家建立教师资格考核制度,对合格教师颁发教师资格证书”。这是新中国成立后第一次明确提出要建立教师资格制度。随后国家教委发布了《中小学教师考核合格证书实行办法》,规定凡不具备规定的合格学历的中、小学教师,工作满一年以上者,可申请参加“教材教法考试合格证书”考试,获得证书者,标志着教师初步学习并掌握了所教学科的教学大纲、教材及基本的教学方法。工作满两年以上并已取得“教材教学法合格证书”者,可申请参加“专业合格证书”文化专业知识考试,它标志着教师具有担任某一学科教学所必须具备的文化专业知识和能力,并能基本胜任所教学科的教学工作。
进入20世纪90年代,中共中央又陆续出台了一系列政策法规,如,1993年10月颁布了《中华人民共和国教师法》、1995年12月颁布了《教师资格条例》。这些法律、法规,对教师职业的地位、规范、职责等以法律的形式给予确认,是教师职业标准进程中的重要突破。此举让教师标准有法可依,有效地提升了教师的社会地位,吸引了更多的优秀人才投身教育事业。但是这一时期,对于教师标准或教师资格的规范,更多的是学历上的基本要求,是“门槛”式的规定,缺乏发展性的指引。进入21世纪后,随着国际教师教育改革的发展和教育发展的需求,更新教师从业标准,使其符合时代精神和现实诉求成为当下教师教育改革的重点内容。
二、内容框架
2005年,我国正式启动教师专业标准的构建工程。2006年3月,《教师专业标准》项目组在浙江台州市召开了项目启动会议,《教师专业标准》的研制进入实质性工作阶段。2011年12月12日,教育部公布了《中学教师专业标准(试行)》《小学教师专业标准(试行)》《幼儿园教师专业标准(试行)》的征求意见稿。2012年2 月10日,教育部正式颁布了《幼儿园教师专业标准(试行)》《小学教师专业标准(试行)》和《中学教师专业标准(试行)》(以下简称“三个标准”),这对促进我国幼儿园、中小学教师职业专业化和教师专业化发展具有重大的意义。“教师专业标准的颁布表明,中国基础教育真正进入到质量保障的时代,也进入到世界基础教育发展的先进国家行列。”[24]
1.“三个标准”制定的背景
(1)国际教师教育发展的趋势。近年来,许多西方国家在深入研究教师专业发展的基础上,纷纷致力于建立教师专业标准。美国在推行教师专业化的过程中,于1987年成立了全国教师标准委员会,制定了教师专业标准。自此,美国各州开始相继制定各自的教师专业标准。有了专业标准的规约,教师在职业生涯中,可以做到目标明确,对于应该做什么、怎么做、怎么发展心中有数,最大限度地激发了实践与创新的潜能,实现了快速、最佳的专业发展。澳大利亚也从20世纪80年代开始,着力于教师专业发展的研究。在长期致力于探讨如何保证、提高教师质量的努力的基础上,澳大利亚于2003年7月正式颁布了全国的专业标准框架,确立了职前、入职、职后三阶段的一系列针对教师、教师教育机构及用人单位的考核标准,概述了制定标准遵循的原则,阐明了用标准来衡量的教师的能力要素。此外,还有英国的合格教师标准、日本教师的理想形象等。实践证明,教师专业标准的实施的确有助于提高教师队伍的专业化水平,促进教师持续的专业成长和发展,这已经成为教师研究和教师教育发展的一种大趋势。
(2)我国教师发展的实际需要。我国自1996年颁布《教师资格条例》、2000年颁布《教师资格条例实施细则》以来,在维护教师专业标准和教师准入方面己取得了突破性进展。但随着社会的发展,对教师质量要求的不断提高,一直以来实行的教师资格证书制度逐渐暴露出很多问题。现行的教师资格证书制度无法衡量不同层次和不同学科条件下的教师专业发展水平,这一标准需要细化、分化,需要形成一个流动、多元、全面的标准体系。完整全面的教师专业标准,应该是对教师完整的专业发展的认可,而不是仅仅需要通过几次考试就可达标的。我国也有学者认为,“‘外在’约束或要求的教师资格证书制度仍不能促进实质性的、‘内在的’教师tion/jiaoyu/yaowen/2011/1214/110013.htm l.素质提高”。因此,我国教师教育的发展所面临的,不仅是实行某种制度的问题,而是通过专业标准的实施,促进先进的教师专业发展观念和机制的建立。通过建立一个国家标准体系和鉴定优秀中、小学教师的评议机制来帮助教学专业化地位的提高;通过为教师建立模范标准与评价体系来促进以标准为基础的进一步的教育改革。
(3)落实《教育规划纲要》的迫切任务。制定教师专业标准,是落实《教育规划纲要》的一项重要而紧迫的任务。《教育规划纲要》提出,“严格教师资质,提升教师素质,努力造就一支师德高尚、业务精湛、结构合理、充满活力的高素质专业化教师队伍”。《国务院关于当前发展学前教育的若干意见》国发(〔2010〕41号)提出,“国家应颁布幼儿园教师专业标准”。制定教师专业标准,明确教师专业素质要求,是健全教师管理制度的一项重要内容,必将大力促进我国教师专业水平的提高。建立教师专业标准体系,严格实施教师准入制度,对于提高教师队伍的整体素质,提高教师教育质量,促进义务教育均衡发展和教育公平,都将发挥重要作用。
2.“三个标准”的具体内容
我国新制定的《教师专业标准》定位为国家对幼儿园、小学和中学合格教师的专业基本要求,是教师开展教育教学工作的基本规范,是引领教师专业发展的基本准则,是教师培养、准入、培训、考核等工作的重要依据。“三个标准”均提出“学生为本”“师德为先”“能力为重”“终身学习”四个基本理念,在基本内容上均具有专业理念与师德、专业知识以及专业能力三个维度。《中学教师专业标准》有14个领域、61条基本要求,《小学教师专业标准》有13个维度、58条基本要求,《幼儿园教师专业标准》有14个领域、62条基本要求。三个标准的内容框架一致,领域和基本要求也基本相同。下面以《中学教师专业标准》为例,作简单的介绍。
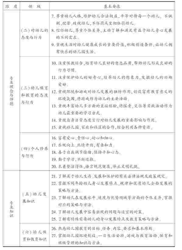
(1)“专业理念与师德”维度。从教师对待职业、对待学生、对待教育教学和对待自身发展四个方面,确定了“职业理解与认识”“对学生的态度与行为”“教育教学的态度与行为”“个人修养与行为”4个领域,提出了18项基本要求。这些基本要求指向于造就具有良好职业道德和专业精神的合格教师,既体现了对“学生为本”理念的细化,比如尊重学生、关爱学生、教书育人等,也体现了对“师德为先”理念的细化,比如依法从教、爱岗敬业、为人师表等。
(2)“专业知识”维度。从中学分科教学的实际出发,依据中学生身心发展的规律以及中学教育教学的本质特征,确立了国内、外学界基本形成共识的教师知识构成的四个领域,即“一般教育知识”“学科知识”“学科教学知识”“通识性知识”,提出了有关中学教师专业知识的18项基本要求,体现了对中学教师把握“专业知识”三个方面的要求:在学科知识方面,中学教师不仅要知道所教学科的内容,并且要“理解所教学科的知识体系、基本思想与方法”,“了解所教学科与其他学科的联系”等,这是为了保证教师在教学活动中脉络清晰、重点突出,让学生感悟学科的基本思想。在学科教学知识方面,提出“掌握针对具体学科内容进行教学的方法与策略”等,是要求中学教师能够把一般教育知识与学科知识有机结合,并体现在教学活动之中。在通识性知识方面,提出“具有相应的自然科学和人文社会科学知识”“具有相应的艺术欣赏与表现知识”等,一方面是为了保证中学教师在教学活动中能够关注学生的全面成长,更好地体现“育人为本”的教育理念;另一方面也是在素养方面对教师专业发展提出的基本要求。
(3)“专业能力”维度。从“教学设计”等六个方面,提出了25项有关中学教师专业能力的基本要求,涵盖了中学教师应有的四个方面的基本能力。一是教学能力。这是中学教师的主要工作,因此“标准”对中学教师专业能力的要求是以教学能力为中心的,其中涉及教学的设计、实施和评价等。二是开展班级管理和其他教育活动的能力。这些工作是“教书育人”的使命所决定的,教师教学以外的基本工作,一个合格的教师必须具备这方面的能力。三是人际交往能力。因为教师工作是一项与人打交道的工作,教师必须能够有效地与学生交流。此外,拥有与同事、家长、社区等对象沟通与合作的能力是有效开展教育教学的基本保障。四是自我发展能力。因为在终身学习型社会中,教师只有具有自我发展能力,才能不断提升自己的专业水平,从而适应教育教学工作的需要。
三、主要特征
“三个标准”是在国际教师教育改革新趋势、中国教师教育新需求和教育发展战略新举措三大作用力下的产物。它的出台,是当下教育研究、教师教育研究、教育改革与实践成果的综合体现,带有深刻的时代特征。
1.关注教师的反思能力,倡导反思性教学
所谓“反思型教师”,即主张在教育教学过程中,教师致力于培植自身“反思”(reflection)的意识,使其不断反思自己教师教学的理念与行为,不断自我调整、自我建构,从而获得持续的专业成长的一种新的教学理念。
反思型教师思想自20世纪80年代在北美大陆兴起后,便在教师教育中得到了广泛关注。随着日益频繁、广泛、深刻的教育改革,广大教师必须面对教育思想、课程、教育手段与方法的新的变革。这不仅要求教师在知识结构上要进行不断的更新,同时也要求教师在情感和意志上不断地进行调适。联合国教科文组织在《教育——财富蕴藏其中》的报告中指出,“教师和大部分其他职业成员从此不得不接受这一事实,即他们的入门培训对他们的余生来说是不够用的,他们必须在整个生存期间更新和改进自己的知识和技术”。在如此一个教育变革的时代背景下,作为一名合格教师,有必要通过不断地反思来思考自己的行动,而不是复制和照搬以往认定的有效教学的行为标准。教师通过反思活动,获得教育实践的智慧,在实现教育目标的同时促进自己的专业发展。
在“三个标准”的框架内容中,我们看到对“反思”的重视一直贯穿其中。特别是“三个标准”均含有“反思与发展”领域,强调合格教师应当能“主动收集分析相关信息,不断进行反思,改进教育教学工作”,“针对教育教学工作中的现实需要与问题,进行探究和研究”。这意味着合格教师不仅要具有对学生的教育实践和经历,有足够的总结出经验和教训的反思能力,而且还必须能对自身的教育实践进行不间断的“诊断”,以发现自身问题之所在,然后在实践中不断增长教育智慧。它要求合格教师应当“自我评价教育教学效果,及时调整和改进教育教学工作”。首先,意味着作为一个合格教师要具有作为前提存在的、通过反思发现自己教学行动偏误的意识和能力。而“标准”也要求合格教师应“利用评价工具,掌握多元评价方法,多视角、全过程评价学生发展”;“引导学生自我评价”,意味着教师更应当将“反思”延伸于学生当中,成为学生改变学习行为的积极推动力量。总之,在“标准”中,“反思”已成为合格教师的重要标志,成为教师的教育智慧生成的重要来源。
2.重视教师的实践能力,关注教育智慧的生成
教育工作是通过学生生命、为了学生生命而进行的特殊的实践活动。教师所从事的教育工作的“实践”性质,决定了作为一名合格的教师应当具备过硬的专业实践能力。从“标准”的文本框架来看,它细致地展现和勾勒了合格教师应具备的教育工作的专业实践能力。一是教学设计能力。“标准”明确要求教师应能“科学设计教学目标和教学计划”,“合理利用教学资源和方法设计教学过程”,针对中学生要“引导和帮助中学生设计个性化的学习计划”;针对小学生则是“合理设计丰富多彩的班队活动”;针对幼儿则要求“提供更多的操作探索、交流合作、表达表现的机会,支持和促进幼儿主动学习”等。二是教学实施、班级管理和评价能力。如“中学标准”明确要求教师“营造良好的学习环境与氛围,激发与保护中学生的学习兴趣”,“通过启发式、探究式、讨论式、参与式等多种方式,有效实施教学”,能够“有效调控教学过程”并“引发中学生独立思考和主动探究,发展学生创新能力”等。与此同时,“标准”还要求合格教师要“妥善处理突发事件”,能够“鉴别小学生行为和思想动向,用科学的方法防止和有效矫正不良行为”。这些都要求教师具有教育工作的实践智慧,并“与家长进行有效沟通合作,共同促进小学生发展”。
3.注重体现时代发展和科技革新对教师素质的新要求
从“三个标准”的内容来看,均提出合格教师“具有一定的现代信息技术”,体现了教育信息化发展的需要。
21世纪是信息化时代,现代信息技术不仅极大地改变着人们的生产和生活方式,而且极大地改变了教育的存在方式,对教育产生了巨大的影响。信息技术在教育领域中的广泛运用,不仅拓宽了教育的时空范围,而且还带来了“教”与“学”方式的变革,对教师的素质提出了新的挑战。在教育信息化发展的今天,作为合格教师,不仅应当在信息时代具有获得知识的本领,而且应当掌握信息技术在教育中的运用,适应教育信息化发展对教师教学方式带来的巨大变革。从这一角度来看,“三个标准”体现了时代发展的需要,对合格教师的素质要求体现了与时俱进的特征。
4.强调教师作为研究者的素质
“三个标准”在内容上十分强调合格教师应能根据对学生的基本情况、学生过去和目前的成绩情况、对应某年龄阶段学生的预期标准等,在课堂上为所有学生设定有挑战性的教学目标。比如,要求小学教师“了解不同年龄及有特殊需要的小学生身心发展特点和规律,掌握保护和促进小学生身心健康发展的策略与方法”;要求幼儿园教师“在教育活动中观察幼儿,根据幼儿的表现和需要,调整活动,给予适宜的指导”等。体现了“标准”对教师作为教育研究者的素质要求,反映了对教育专业实践的新理解。
教师以研究者角色出现在教育实践中已成为一种必然的趋势。正如1979年联合国教科文组织所指出的那样,“在当今,从教师在教育体系中的作用来看,教师与研究人员的职责趋向一致”。教师不再是“局外”的参与观察者,而是“局内”的一个不断反思的参与观察者,将教师作为研究者,是教育工作的属性所使然。教师职业的特征决定了教师本身应是一个研究者。英国著名教育专家埃利奥特(J.Elliott)指出,“教师是课堂的负责人,而从行为主义者的角度来看,课堂正好是检验教育理论的理想实验室”。英国教育家贝克汉姆(Buckingham)则认为教师如果拥有研究机会并进行研究,将会有力地推进教学技能并获得教师职业的尊严。斯登豪斯(Stenhouse)则强调教师拥有丰富的研究机会,本身就置身于教学中,因此教师是最理想的观察者,应对自己的教育行动加以反思、研究与改进,提出最贴切的改进措施。教师成为研究者的过程,即是教师专业化成长的过程,就是教师在教学实践中,通过不断地学习和提高,独立建构自己的知识和能力体系的过程。教师具有研究者的素质和能力,不仅使教育工作获得创造性的内涵,同时有助于教师的专业发展。
5.凸显人文素养和审美素质
从“三个标准”的内容来看,我们明显地看到“标准”对教师人文素养和审美素质的要求。“三个标准”均对教师提出了“具有相应的自然科学和人文社会科学知识”,“具有相应的艺术欣赏与表现知识”。这因为,随着社会的发展,人才标准发生了变化,现代或未来社会比较青睐具有广博知识、具备一定人文修养和审美素质的人才。拥有这些素养的人,能够在工作中保持昂扬的奋斗精神,更能够理解本职工作的价值和生命的意义,能够满怀敬畏、谦虚之心,将生命的张力绽放。学校教育是培养人才最主要的场所,教师是人才培养最直接的接触者,因此,只有教师自身具备这样的素质,并自主地渗透到教育教学过程中,才能培养出人格完满、精神饱满的青年一代。
【附录】
中学教师专业标准(试行)
为促进中学教师专业发展,建设高素质中学教师队伍,根据《中华人民共和国教师法》和《中华人民共和国义务教育法》,特制定《中学教师专业标准(试行)》(以下简称《专业标准》)。
中学教师是履行中学教育工作职责的专业人员,需要经过严格的培养与培训,具有良好的职业道德,掌握系统的专业知识和专业技能。《专业标准》是国家对合格中学教师的基本专业要求,是中学教师开展教育教学活动的基本规范,是引领中学教师专业发展的基本准则,是中学教师培养、准入、培训、考核等工作的重要依据。
一、基本理念
(一)学生为本
尊重中学生权益,以中学生为主体,充分调动和发挥中学生的主动性;遵循中学生身心发展特点和教育教学规律,提供适合的教育,促进中学生生动活泼学习、健康快乐成长,全面而有个性的发展。
(二)师德为先
热爱中学教育事业,具有职业理想,践行社会主义核心价值体系,履行教师职业道德规范。关爱中学生,尊重中学生人格,富有爱心、责任心、耐心和细心;为人师表,教书育人,自尊自律,以人格魅力和学识魅力教育感染中学生,做中学生健康成长的指导者和引路人。
(三)能力为重
把学科知识、教育理论与教育实践相结合,突出教书育人实践能力;研究中学生,遵循中学生成长规律,提升教育教学专业化水平;坚持实践、反思、再实践、再反思,不断提高专业能力。
(四)终身学习
学习先进中学教育理论,了解国内外中学教育改革与发展的经验和做法;优化知识结构,提高文化素养;具有终身学习与持续发展的意识和能力,做终身学习的典范。
二、基本内容

约翰·杜威像
教师是上帝的真正代言者,是天国的真正引路人;教师所做的每件事以及他们采取的方式,都引起儿童这样或那样的反应,而每种反应都使儿童养成这样或那样的态度。
——约翰·杜威(John Dewey)
第一节 国外教师的专业标准
教学作为“专业”,教师作为“专业工作者”的地位不只需要政策和立法,更需要教师队伍自身专业素质的养成和提高。建立教师专业标准则是这一过程的重要前提,是教学作为“专业”的核心内容。2008年3月,在联合国教科文组织主持的9个人口大国的教育部长级会议上,与会代表一致通过了《巴里宣言》,其中明确指出:制定教师专业标准是提高师资队伍质量的战略性途径。
一、教师专业标准的含义
“教师专业标准”这一专业术语可以分解为三个词语:教师、专业和标准。其中“教师”和“专业”这两个词语,前文已经作过详细的解读,在这里,我们主要解读“标准”的含义,进而理解教师专业标准。
1.标 准
“标准”一词在各种不同的语境和层面上有着不同的含义,尤其是在知识经济和知识社会时代。“标准”不是一个抽象空洞的词语,而是日益渗透进人们的日常生活,在生活的方方面面露出自己的触角。它日益渗透进各行各业,在行业的发展和竞争中发挥着“规矩”的作用。按照《现代汉语辞海》的定义,标准是指衡量、区分事物的依据;可供同类事物比较参考。[1]“标准”在英语中主要有两个词,“standard”和“criterion”。这两个词与汉语中“标准”的意义——“衡量事物的准则”——基本对应。相比而言,“standard”的含义与“教师专业标准”中的“标准”含义最为接近,有“旗帜、标准、本位”等意思。“标准”(Standard)有两种用法:一是用作衡量价值或体现原则的说明;二是用以评估工作业绩的测量手段。在第二种意义上,它表明和描述已达到的一定水平(标准)。
《国际教育百科全书》对“标准”的解释为:“为了达到特定的目的所要求的极好程度;适当的尺度;社会或实践所期望的行为准则。”[2]从教育的角度讲,标准应该是“被看作是想达到的目的,或是顺应观念的期望或教学水平”。[3]也有学者认为,“标准是一种工具,它使人们藉以对有共同认知和共同意义的事情作出恰当而准确的判断与决定”。它强调了一种专业工作的本质特点,即“可判断性”。[4]
2.教师专业标准
今天我们谈论教师专业化,更多的是关注教师专业化的发展、成长问题,是教师专业程度的“高与低”“多与少”的问题。而这个问题是需要一个客观参照的。教师个体的专业发展可能充斥着更多的随意性,群体的专业发展过程中也可能会产生许多的冲突与不协调的因素,这就需要标准的规约。因此,标准的作用就是为教师专业发展的进程指明方向、维持秩序、保证质量。
教师专业标准,是指国家教育机构依据一定的教育目的和教师培养目标制定出的有关教师培养和教育工作的指导性文件。它具体规定了教师专业结构要素中的各项实施准则和方法。[5]熊建辉在其博士论文中作了这样的理解,并继续解释道:“如果教学是一种专业,那么,标准就必须基于坚实的知识基础,并能为判断其质量提供充足的依据。”正如舒尔曼指出的,“有效教学需要丰富而复杂的知识基础,它包括:(教学)内容知识、普通的教学法知识、课程知识、教育学内容知识、关于学生及其特点的知识、教育背景知识、教育目标和价值的知识”。[6]美国由“全国专业教学标准委员会”制定的标准就集中反映了这种“知识基础”。澳大利亚新南威尔士州“教师教育评估委员会”则相信,“专业标准必须建立在科学理论和有效教学实践的基础之上才能真正有用”。
对于学者熊建辉上述关于教师专业标准的定义和解释,有学者也提出了异议,认为将教师专业标准单纯理解为对理想教师素质结构的描述和设定是不合适的,教师专业标准是指国家为宏观规范教师教育发展走向,彰显教师行业的个性,引导教师专业持续发展而制定的,专门用于衡量教师专业发展状态的、多层次的质量规格体系。[7]
当代教师教育改革的主流是终身化、多元化、专业化。在此语境下,对于教师专业标准,我们理应秉持一些基本的理念,即弄清楚“教师专业标准”不是一种“实践描述”式的教师专业标准,而是“发展轨道描述”式的教师专业标准。因为“标准并不只是描述现在的实践”,它必须“说明教师在长期实践中应改进什么”,必须“描述专业发展的轨道”。[8]教师专业标准理应是动态、连续、多维度的。
二、国外教师专业的标准
由于国情和文化传统的不同,国外教师专业标准形成了不同的特点,大致可分为三种模式。[9]
1.与教师资格标准相分离的专业标准
在这种模式下,取得了教师资格,并不等同于达到了专业标准的程度。一个教师从取得教师资格到达到专业标准,还有一个漫长的过程。美国就是这种模式的典型代表。第二次世界大战后,美国政府和各专业教育团体为提高教育质量付出了很大的努力,相继建立了一些全国范围内的教师考核机构,如州际新教师评估援助联合会(Interstate New Teacher Assessment and Support Consortium,INTASC)、国家教师教育鉴定委员会(National Council for Accreditation of Teacher Education,NCATE)、国家专业教学标准委员会(National Board for Professional Teaching Standards,NBPTS)。这些全国性的专业团体或组织,在教师专业标准的制定中发挥了积极的作用。目前已有1/3的州成立了相对独立的专业化标准委员会,负责研究和制定教师专业标准。
在某种程度上,NBPTS证书是超越教师资格证书,作为优秀教师的主要标志。它与各州教师资格标准的关系如下:NBPTS证书辅助各州政府颁发的教学证书,而不是取而代之;相反,取得NBPTS证书要以拥有州教师资格证书为前提。该委员会现在已经制定了20余个教学领域的国家标准。
NBPTS之所以要制定统一的教师专业标准,是为了提升教师的专业地位并规范和拓展教学的知识基础。同时,统一证书制还将提供鉴别优秀教师的方法,鼓励学校加强教师间的合作,减少对教师工作的官僚化控制,便于更有效地利用教师资源,为开创更高的教学专业化水平提供了机会。统一证书制还引起了人们对教师教育课程和地方教师资格制度不足之处的关注,促进相应的质量保证体系进行配套改革。这也在另一个层面上推动了教师教育的发展。
2011年,我国教育部颁布了中学、小学、幼儿园三个教师专业标准,与此前的教师资格制度是两套独立的制度。在我国,取得教师资格证书是入职的第一步,而教师专业标准则引导教师专业发展的始终。
2.与教师资格标准相挂钩的专业标准
英国在20世纪80年代后开始重视教师专业标准的制定。1984年,英国政府成立了教师教育资格认定委员会(CATE)。在该委员会的推动下,1989年,英国的教育行政部门(现教育与就业部,原教育科学部)规定,所有由地方政府兴办或补助的学校的教师必须是合格的教师,并对合格教师(Qualified Teacher)的标准作了明确的界定。所谓的合格教师,即,[10]经教育科学部本身以及代表教育科学部的其他单位以书面形式证明的合格教师。②研修下列课程之一:教育学士学位(Bachelor of Education)课程、教师证书课程、研究生教育证书(Postgraduate Certificate in Education)课程或者同一水准的课程。此项资格必须由英国大学或国家学历颁发委员会(CNAA)授予,而且师资培训课程必须是教育科学部认可的课程。③所有中、小学新任教师都必须是既定条件的合格者。教师任用不是采用统一考试的形式,而是经过公开招募、报名应考、第一次选考、第二次选考、与有希望者见面、决定、任命这样一种选拔任用过程。只有符合教育与就业部所定标准的合格教师,才能在公立学校中正式任教。
1998年5月,英国教育与就业部颁发了《职前教师教育课程要求》(Requirements for Courses of Initial Teacher Training),其中包含了合格教师的标准,包括以下方面:①知识与理解;②计划、教学和班级管理;③监控、评价、记录、报告和责任;④其他专业要求。共四个方面,近70条标准。[11]
2002年,英国教育与就业部对这一标准进行修改并简化,从专业品质与实践、知识与理解、教学能力三方面对教师标准作出了规定。这一新标准于2002年9月1日起开始正式实行。在这种模式下,教师专业标准与教师资格证书的颁发挂钩,一方面有利于保证教师的质量,另一方面也有利于教师资格证书的专业水准。与英国模式类似的还有日本。
3.分类分级型的教师专业标准
在这种模式下,教师专业标准被分为若干范畴,而每一个范畴又有总体标准与阶段标准。其益处在于既保证了教师的总体质量,又有利于针对不同教师进行分层次评估。显然,这是综合了前两种模式之长,兼顾了教师标准的合格性、高标准化。这种教师专业标准以澳大利亚、中国香港地区为典型代表。
澳大利亚政府自20世纪90年代以来,对教师教育进行了一系列的改革,要求教师掌握学术性、职业性、事业心与开拓能力共三张通行证,其目的在于促进教师专业化进程。[12]1998年,澳大利亚教育部长委员会出台了《全国入职教师教育标准与指南》建议书,建议澳大利亚教育部实施相关标准。1999年4月,在澳大利亚阿德莱德(Adelaide)举行的第10届教育、就业、培训和青年部部长议会上,联邦教育部部长、各州和地区的教育部部长共同签署了《阿德莱德宣言:关于21世纪国家学校教育日标》(A delaide Declaration on National Goals for School in the Twenty-First Century)。该宣言奠定了澳大利亚21世纪国家关于教育的战略目标。它把提高学校教学效率和促进学生更好地学习作为主要目标,而为了实现这一目的,需要高质量的教师队伍作保障。2000年,澳大利亚教育研究协会和澳大利亚教育学院联合举办了“教师专业标准:问题、挑战与机遇”的论坛,并形成了《澳大利亚教学专业实践标准》(Standards of Teaching in Professional Practice for Accomplished Australian Classroom)。2003年7月,在各州和地区教育、职业培训和青年事务部长会议上,“教师质量和领导小组”颁布了《教师职业标准的国家框架》。这一框架指出,教师职业标准主要由两个方面组成:①职业维度。职业维度指教师作为一种职业需要不断发展的品质,表现在学历、能力、成就和领导能力这几个方面。[13]专业因素。专业因素指教师参与进行任何教育活动都要具有的品质,包括专业知识、专业实践、专业价值观、专业关系等方面。[14]对由于各州和地区对教师专业标准的关注度不同,各州和地区教师专业标准不统一,从而导致各地教师质量参差不齐的现状,澳大利亚联邦教育部于2003年11月正式颁布了《全国教师标准》(National Teaching Professional Standards)。
为了使教师更好地科学规划自身专业发展,提高专业水平,国家教师专业标准将教师专业发展划分为四个阶段:毕业阶段(Graduation)、胜任阶段(Competence)、成熟阶段(Accomplishment)、领导阶段(Leadership),并根据划分的阶段确定各个阶段的主要特征,从而使教师有目的地提升自身水平。[15]
三、国外改革发展的趋势
20世纪80年代以来,世界各国先后为处于不同专业发展阶段、不同学校层次的中、小学教师制定并实施了一系列教师专业标准。经过20多年的开发与修改,许多国家已经形成较为成熟的教师专业标准体系。基于不同的国家体制和文化传统,这些教师专业标准各有特性,但又表现出某些一致性的取向,如强调教师的综合素质和专业理念,要求教师具备较为完善的教育教学知识体系,致力于促进教师专业发展等。随着对教师个体性的理解、对教师职业性的重新解读以及教师研究成果的新进展,目前各国的教师专业标准改革出现了新的发展趋势。
1.引入专业性向测试,关注教师个体的性格特征
专业性向指个体对某种职业的特殊能力。教师专业性向指适合教育工作的人格特征和成功从事教育工作的基本能力,包括心灵的敏感性、爱的品质、交流、沟通的意愿、对教育工作的兴趣等人格特质和语言表达能力、人际关系能力、逻辑思维能力等基本能力在内的职业品质。[16]教师职业的特殊性要求承担此工作的人员必须具备一定的适合教育工作的心理前提和素质基础,而这个基础就是教师的专业性向或职业性向。职业性向是指一个人所具有的有利于其在某一职业方面成功的素质的总和。它是与职业方向相对应的个性特征,也指由个性决定的职业选择偏好。如果从事适合自己的职业,做事情顺风顺水,就像海豚进了大海一样。美国约翰·霍普金斯大学的心理学教授约翰·霍兰德是职业性向理论的代表人物。
1959年,约翰·霍兰德提出了具有广泛社会影响的人业互择理论,认为人格是决定一个人选择职业的一个重要因素。这一理论首先根据劳动者的心理素质和择业倾向,将劳动者划分为六种基本类型,相应的职业也划分为六种类型:社会型、企业型、常规型、实际型、调研型和艺术型。按照霍兰德的理论,教师职业属于社会型工作。这一工作类型要求从业人者具有爱心、友好、合作、理解、善于沟通、洞察力强等个性特质,这是教师职业从业者的心理前提。如果没有这个前提,从业者在人格特征和基本能力上与教育工作所要求的性向相反,则很难成为一个合格的教师。特拉弗斯指出,“对一个师范生来说,假如他的个性充满着潜在的敌意,那么,他就难以形成教师所应表现出来的那种热情的、有支持力而又有条理的行为模式”。[17]
早在1982年,英国的一项研究也表明,一个性格上适合做教师的人,尽管他所受的训练并非良好亦终可以成为良好教师。[18]最近,澳大利亚进行了一项“世界一流表现的学校系统如何出类拔萃”(How the World's Best-performing School System Come out on Top)的研究,结果显示,“学校教育成功的主要因素之一就是选择合适的人成为教师”。[19]然而,究竟何为合适,则有不同的衡量标准。各国制定的专业标准从最初对教师知识、技能的强调,到将教师的专业理念、信念作为重要的维度,而在现实中,教师之所以成为“教师”的个性品质在转变中逐渐凸显。英国教育部宣布自2009年9月起在英格兰师范院校中引进“诊断性人格测验”,淘汰不适合的申请者。“这个措施不仅是为及早鉴别出不适合担任教职的人选,更为重要的是,借助发展中的诊断性工具,帮助提供者挑选出合适的候选人,为他们提供良好的训练,以助于他们日后面对各种挑战时能有更佳的表现。”德国的一项最新调查研究也发现,“不管学生高中毕业成绩或师范阶段学业成绩多么优异,都不表示日后会成为成功的教师,而关键因素是——是否拥有合适的人格特质”。[20]为此,德国巴伐利亚邦于2009年9月开始对新师范生实施“人格特质测试”,主要包括自信程度、沟通能力、交际能力、判断能力、问题解决能力等。巴伐利亚邦政府表示,“未来测验成绩将被列为是否准予入学的决定性因素之一”。[21]
联合国教科文组织亚太国际教育与价值联合会名誉会长劳德斯·昆萨炳(Lourdes Quisumbing)提倡一种“更为全面的教师教育方法,即搁置教师的专业成长,优先培育教师的个人特征”。国际教师教育论坛也形成了一种共识:一批符合恰当条件、拥有奉献精神且具备专业能力的教师是实现优质教育的前提条件。教师的专业能力可以通过教师教育机构的正式课程获得,但是,要成为一名有效的教师,他还必须具备奉献精神、责任感、正直感和对教育的热爱等基本品质和特征,提倡将教师专业性向研究作为教师专业发展的内容和新领域,要求教师教育中要关注教师的专业性向并目体现于教师教育的课程、教学方法及其他教育措施中。[22]
当然,教师专业性向并不是完全先天性的,也具有生成性。因此,重视教师专业性向的培养也是非常重要的。通过教育,可以使其从无到有、从弱到强、从不充分到充分。从教师教育理论发展来看,能力本位的教师教育强调特定能力和技巧的训练;人格本位的教师教育注重人格方面如敏感性训练等;情感教师教育的提倡者则试图通过“角色扮演”“解决冲突”“T形小组和心理疗法”等方法来培养师范生的人格。[23]
2.凸显对教师专业实践能力的要求,重视教师合作和教学反思
教师的专业实践能力是教师专业标准中的重要组成部分之一。从教师知识构成来看,实践中所形成的知识最能体现教学活动的本质,这是一套超乎理论的知识体系。这种知识的建构与发展是针对教学情境中的实际事务,致力于问题的解决与意义的重新诠释的。各国的教师专业标准都将教师的专业技能和专业实践能力作为标准的重要内容。
英国政府2007年9月颁布实施的《英格兰教师专业标准》对各专业发展阶段教师(合格教师、核心教师、资深教师、优秀教师、高级技能教师)的教学规划、教学实施及教学评价等作了详细规定。如“教学规划”的标准是,①为不同年龄、不同能力范围学生的发展作好规划,依据所教学科课程知识,设计好课与课之间以及每一课的不同教学内容之间的最佳先后顺序,以确保学生能够高效地学习。②为处于不同发展阶段的学生设计教学情境,以发展他们的读写能力、计算能力、信息与通信技术以及思维与学习能力。③为学生设计、布置、评价家庭作业、课外活动以及试题,以扩展和巩固学生课内学到的知识,使他们不断进步。
美国州际新教师评估与支持联合会(Interstate New Teacher Assessment and Support Consortium,INTASC)制定的10条核心标准,有4条是对教师实践能力的要求,包括:①教学策略。教师要熟悉并使用各种教学策略来激励学生养成批判性思维能力、解决问题能力和表现能力的发展。②交流手段。教师要善于利用有效的言语、非言语以及媒体通信手段,建造一个积极探究、相互合作和互相支持的课堂氛围。③教学计划。教师要根据学生、班级、学科知识和课程目标来规划和管理教学。④评价策略。教师要掌握并使用正式和非正式的评价策略对学生进行评价,以便确保学生的智力、体力和社会能力得以持续发展。
教师实践能力主要通过职前阶段实习、在职实践与培训两个阶段获得。目前,各国关注职前阶段教师实践技能的获得,其最直接的体现就是实习时间的延长。2009年6月,美国“全国教师教育认证委员会”(CNCATE)对教师教育的质量认证要求进行了重大调整,制订的新大纲规定,到2013年,美国高年级师范生必须进行为期1学年的教学实习。越南、马来西亚、日本等国逐渐采用五年制培养模式,学制延长的主要原因在于原有的实习时间太少,仅有2~4周。新模式则要求至少有1年时间来实习。这些改革举措的前提假设是:较长时间的教育实习有利于解决师范生理论与实践相脱节的问题。
此外,教师的团队合作能力及教师的教学反思能力也成为各国教师专业标准的重要内容。美国州际新教师评价与支持联盟(INTASC)制定的10条核心标准,对教师反思能力和合作能力作出了要求。①教师的反思与专业发展。教师在实践过程中要不断反思自己——评价自己的内容选择与教学行为对别人(学生、家长以及其他人)的影响,同时还要主动寻找有利于专业发展的机会。②合作关系。为了支持学生的学习和发展,教师要保持与学生家长或监护人、同事以及社区的联系与往来。此外,《英格兰教师专业标准》也将教学反思和团队合作列为教师的专业技能,这两项内容在之前的教师专业标准中是没有的,体现了当代教师专业标准的新方向。
第二节 中国教师的专业标准
教育大计,教师为本,教育事业发展的关键在教师。我国改革开放以后特别是进入21世纪以来,我国教师队伍建设取得明显成效,为教育改革发展提供了强有力的师资保障。但随着我国经济社会发展、教育改革的深入,中、小学教师队伍建设总体上还有些不适应。反映在教师专业化水平亟待提升,教师职业吸引力有待进一步增强,教师资源配亟待改善,教师管理机制亟待完善。在新的历史起点上,建设高素质的专业化教师队伍,关系到亿万青少年的健康成长,关系到教育改革发展的全局,关系到国家的前途和民族的未来。
一、演进历程
教师职业在我国古已有之,但对教师职业作出规范性认证却首先发生在西方。随着社会教育事业的发展,教师的择业标准也发生了很大的变化。但当时还没有成为专门的职业,专业性还很差,也没有专门的条文对教师提出相应的要求,教师的职业标准是随着教育事业的缓慢发展而不断变化的。因此,教师标准具有很强的时代性、文化性、变革性和民族性,往往能够反映出在特定的社会背景下的教育价值取向。
1.起源阶段:中国古代择师标准
最初的教师多由长者、能者、学者、官吏等担任,没有专门化的师范教育训练,他们扮演教师角色的知识和能力都是通过经验——模仿获得。因此,虽有教师这个角色,但还没有成为专门的职业,专业性差,当然也没有专门的条文规定教师应该有哪些标准。教师专业标准是随着教育事业的不断发展而逐渐产生、丰富和完善起来的。在20世纪以前的中国社会,没有教师专业标准的专门提法,但是在人们从事教育事业的经验中逐步积累并形成关于教师形象的具体描述、论道。我们认为,这就是教师专业标准的起源或萌芽。
在中国古代关于“师道”论述的思想中,“尊师重教”和“择师而教”共同构成当时有益的教育机制。《礼记》中有集中归纳的我国古代儒家各派的师道思想,在教育史上是最早从理论上进行教师标准的探索与论述的作品。它对如何认识教师的地位、作用和条件,如教师的人格、职业道德、师生关系等,作了全面的总结。《师说》是中国古代第一篇集中论述教师问题的著作,而《吕氏春秋》等文献以及其他教育思想家的作品对教师的论述也较多。这些论述基本上涵盖了教师的高尚道德、渊博知识、职业形象、社会责任和教学技巧等方面。他们提倡的教师标准可以归纳如下:①崇高的道德品性是古代教师职业标准首要考虑的要素。因为在中国古代,教师是传播社会文化、引领时代潮流的智者,是社会伦理道德的维护者,是统治阶级加强对人们思想控制的重要力量,故教师道德品性的好坏直接影响着整个教育质量的高低。②教师要有渊博的知识。只有这样,教师才能担当起传道、授业、解惑的重任。③教师要有高度的社会责任感,对社会负责、对教育负责、对学生负责。④教师要掌握精湛的教学技巧,使教学富有活力,能调动学生的积极性。⑤教师要树立良好的职业形象,真正做到为人师表。中国古代教育思想家、学者从各自的学术派别和当时社会的现实背景出发,非常重视教师的道德修养、学识水平,这种择师标准形成了今天教师标准的大致框架。
2.雏形阶段:中国近代择师标准
近代中国,随着教育事业的逐步发展,教师的专业水平、职业道德、学术修养等要求与古代的教师标准有了很大的差别。加上受“西学东渐”思潮的影响,教师职业标准的条件在一定程度上受到西方教育思想的影响,开始出现初步的民主与开化。这集中体现在当时的著名教育家的身体力行中。如,蔡元培先生主政北京大学十余年,其中对教师的聘任标准进行了大胆的改革与创新,有一套独特的教师聘用标准——学识为主,唯才是举。他有著名的六个“不论”,即不论派别、不论年龄、不论学历、不论资历、不论国籍、不论政见。同时,他对教师的职业道德素养有严格的要求,第一,教师要以身作则,为人师表。第二,教师要教书育人,严格要求学生。第三,教师要认真备课,认真授课。又如,陶行知先生的教师标准观,他认为教师必须具备:学高为师,身正为范;以身作则,为人师表;爱满天下的豪情;甘为骆驼的奉献精神。
教育是社会一定历史阶段的产物。在“教育救国”的思潮下,教师不再是象牙塔中的说道者,而是被赋予更多的社会责任,是民众思想觉醒的启蒙者和引导者,服务于社会现实,特别是无产阶级革命斗争的需要。毛泽东作为无产阶级革命领袖,他对教师所从事的职业标准有全面的把握,并具有广泛的代表性和影响力,其要求如下:坚定的政治立场和较高的业务素养;教师要忠诚党的教育事业;教师学会理论联系实际;教师要会运用启发式教学法;教师具有师生平等的民主意识。新中国成立后,中国教师标准基本上是遵行了上述5点内容。
3.成长阶段:改革开放后的教师标准
我国教师职业标准的确立经过了一个长期的历史过程。新中国成立后,国家开始加大对教育事业的关注,也先后制定了有关教师从业的方针、政策。但由于自身经验不足,加上“文化大革命”的影响,在教师职业认证方面一直没有一个统一的标准。直到1985年,中共中央颁布的《中共中央关于教育体制改革的决定》中明确要求:“要建立一支足够数量的,合理而稳定的师资队伍”,“要争取在五年或更长一点的时间内使绝大多数教师能胜任教学工作。在此之后,只有具备合格学历或者考核合格证书的才能担任教师。”这表明,我国已经开始在为教师的从业资格制度的建立作准备。次年的《中华人民共和国义务教育法》以法律的形式提出,“国家采取措施加强和发展师范教育,加速培养、培训师资,有计划地实现小学教师具有中等师范学校毕业以上水平,初级中等学校的教师具有高等师范专科毕业以上水平。国家建立教师资格考核制度,对合格教师颁发教师资格证书”。这是新中国成立后第一次明确提出要建立教师资格制度。随后国家教委发布了《中小学教师考核合格证书实行办法》,规定凡不具备规定的合格学历的中、小学教师,工作满一年以上者,可申请参加“教材教法考试合格证书”考试,获得证书者,标志着教师初步学习并掌握了所教学科的教学大纲、教材及基本的教学方法。工作满两年以上并已取得“教材教学法合格证书”者,可申请参加“专业合格证书”文化专业知识考试,它标志着教师具有担任某一学科教学所必须具备的文化专业知识和能力,并能基本胜任所教学科的教学工作。
进入20世纪90年代,中共中央又陆续出台了一系列政策法规,如,1993年10月颁布了《中华人民共和国教师法》、1995年12月颁布了《教师资格条例》。这些法律、法规,对教师职业的地位、规范、职责等以法律的形式给予确认,是教师职业标准进程中的重要突破。此举让教师标准有法可依,有效地提升了教师的社会地位,吸引了更多的优秀人才投身教育事业。但是这一时期,对于教师标准或教师资格的规范,更多的是学历上的基本要求,是“门槛”式的规定,缺乏发展性的指引。进入21世纪后,随着国际教师教育改革的发展和教育发展的需求,更新教师从业标准,使其符合时代精神和现实诉求成为当下教师教育改革的重点内容。
二、内容框架
2005年,我国正式启动教师专业标准的构建工程。2006年3月,《教师专业标准》项目组在浙江台州市召开了项目启动会议,《教师专业标准》的研制进入实质性工作阶段。2011年12月12日,教育部公布了《中学教师专业标准(试行)》《小学教师专业标准(试行)》《幼儿园教师专业标准(试行)》的征求意见稿。2012年2 月10日,教育部正式颁布了《幼儿园教师专业标准(试行)》《小学教师专业标准(试行)》和《中学教师专业标准(试行)》(以下简称“三个标准”),这对促进我国幼儿园、中小学教师职业专业化和教师专业化发展具有重大的意义。“教师专业标准的颁布表明,中国基础教育真正进入到质量保障的时代,也进入到世界基础教育发展的先进国家行列。”[24]
1.“三个标准”制定的背景
(1)国际教师教育发展的趋势。近年来,许多西方国家在深入研究教师专业发展的基础上,纷纷致力于建立教师专业标准。美国在推行教师专业化的过程中,于1987年成立了全国教师标准委员会,制定了教师专业标准。自此,美国各州开始相继制定各自的教师专业标准。有了专业标准的规约,教师在职业生涯中,可以做到目标明确,对于应该做什么、怎么做、怎么发展心中有数,最大限度地激发了实践与创新的潜能,实现了快速、最佳的专业发展。澳大利亚也从20世纪80年代开始,着力于教师专业发展的研究。在长期致力于探讨如何保证、提高教师质量的努力的基础上,澳大利亚于2003年7月正式颁布了全国的专业标准框架,确立了职前、入职、职后三阶段的一系列针对教师、教师教育机构及用人单位的考核标准,概述了制定标准遵循的原则,阐明了用标准来衡量的教师的能力要素。此外,还有英国的合格教师标准、日本教师的理想形象等。实践证明,教师专业标准的实施的确有助于提高教师队伍的专业化水平,促进教师持续的专业成长和发展,这已经成为教师研究和教师教育发展的一种大趋势。
(2)我国教师发展的实际需要。我国自1996年颁布《教师资格条例》、2000年颁布《教师资格条例实施细则》以来,在维护教师专业标准和教师准入方面己取得了突破性进展。但随着社会的发展,对教师质量要求的不断提高,一直以来实行的教师资格证书制度逐渐暴露出很多问题。现行的教师资格证书制度无法衡量不同层次和不同学科条件下的教师专业发展水平,这一标准需要细化、分化,需要形成一个流动、多元、全面的标准体系。完整全面的教师专业标准,应该是对教师完整的专业发展的认可,而不是仅仅需要通过几次考试就可达标的。我国也有学者认为,“‘外在’约束或要求的教师资格证书制度仍不能促进实质性的、‘内在的’教师tion/jiaoyu/yaowen/2011/1214/110013.htm l.素质提高”。因此,我国教师教育的发展所面临的,不仅是实行某种制度的问题,而是通过专业标准的实施,促进先进的教师专业发展观念和机制的建立。通过建立一个国家标准体系和鉴定优秀中、小学教师的评议机制来帮助教学专业化地位的提高;通过为教师建立模范标准与评价体系来促进以标准为基础的进一步的教育改革。
(3)落实《教育规划纲要》的迫切任务。制定教师专业标准,是落实《教育规划纲要》的一项重要而紧迫的任务。《教育规划纲要》提出,“严格教师资质,提升教师素质,努力造就一支师德高尚、业务精湛、结构合理、充满活力的高素质专业化教师队伍”。《国务院关于当前发展学前教育的若干意见》国发(〔2010〕41号)提出,“国家应颁布幼儿园教师专业标准”。制定教师专业标准,明确教师专业素质要求,是健全教师管理制度的一项重要内容,必将大力促进我国教师专业水平的提高。建立教师专业标准体系,严格实施教师准入制度,对于提高教师队伍的整体素质,提高教师教育质量,促进义务教育均衡发展和教育公平,都将发挥重要作用。
2.“三个标准”的具体内容
我国新制定的《教师专业标准》定位为国家对幼儿园、小学和中学合格教师的专业基本要求,是教师开展教育教学工作的基本规范,是引领教师专业发展的基本准则,是教师培养、准入、培训、考核等工作的重要依据。“三个标准”均提出“学生为本”“师德为先”“能力为重”“终身学习”四个基本理念,在基本内容上均具有专业理念与师德、专业知识以及专业能力三个维度。《中学教师专业标准》有14个领域、61条基本要求,《小学教师专业标准》有13个维度、58条基本要求,《幼儿园教师专业标准》有14个领域、62条基本要求。三个标准的内容框架一致,领域和基本要求也基本相同。下面以《中学教师专业标准》为例,作简单的介绍。
(1)“专业理念与师德”维度。从教师对待职业、对待学生、对待教育教学和对待自身发展四个方面,确定了“职业理解与认识”“对学生的态度与行为”“教育教学的态度与行为”“个人修养与行为”4个领域,提出了18项基本要求。这些基本要求指向于造就具有良好职业道德和专业精神的合格教师,既体现了对“学生为本”理念的细化,比如尊重学生、关爱学生、教书育人等,也体现了对“师德为先”理念的细化,比如依法从教、爱岗敬业、为人师表等。
(2)“专业知识”维度。从中学分科教学的实际出发,依据中学生身心发展的规律以及中学教育教学的本质特征,确立了国内、外学界基本形成共识的教师知识构成的四个领域,即“一般教育知识”“学科知识”“学科教学知识”“通识性知识”,提出了有关中学教师专业知识的18项基本要求,体现了对中学教师把握“专业知识”三个方面的要求:在学科知识方面,中学教师不仅要知道所教学科的内容,并且要“理解所教学科的知识体系、基本思想与方法”,“了解所教学科与其他学科的联系”等,这是为了保证教师在教学活动中脉络清晰、重点突出,让学生感悟学科的基本思想。在学科教学知识方面,提出“掌握针对具体学科内容进行教学的方法与策略”等,是要求中学教师能够把一般教育知识与学科知识有机结合,并体现在教学活动之中。在通识性知识方面,提出“具有相应的自然科学和人文社会科学知识”“具有相应的艺术欣赏与表现知识”等,一方面是为了保证中学教师在教学活动中能够关注学生的全面成长,更好地体现“育人为本”的教育理念;另一方面也是在素养方面对教师专业发展提出的基本要求。
(3)“专业能力”维度。从“教学设计”等六个方面,提出了25项有关中学教师专业能力的基本要求,涵盖了中学教师应有的四个方面的基本能力。一是教学能力。这是中学教师的主要工作,因此“标准”对中学教师专业能力的要求是以教学能力为中心的,其中涉及教学的设计、实施和评价等。二是开展班级管理和其他教育活动的能力。这些工作是“教书育人”的使命所决定的,教师教学以外的基本工作,一个合格的教师必须具备这方面的能力。三是人际交往能力。因为教师工作是一项与人打交道的工作,教师必须能够有效地与学生交流。此外,拥有与同事、家长、社区等对象沟通与合作的能力是有效开展教育教学的基本保障。四是自我发展能力。因为在终身学习型社会中,教师只有具有自我发展能力,才能不断提升自己的专业水平,从而适应教育教学工作的需要。
三、主要特征
“三个标准”是在国际教师教育改革新趋势、中国教师教育新需求和教育发展战略新举措三大作用力下的产物。它的出台,是当下教育研究、教师教育研究、教育改革与实践成果的综合体现,带有深刻的时代特征。
1.关注教师的反思能力,倡导反思性教学
所谓“反思型教师”,即主张在教育教学过程中,教师致力于培植自身“反思”(reflection)的意识,使其不断反思自己教师教学的理念与行为,不断自我调整、自我建构,从而获得持续的专业成长的一种新的教学理念。
反思型教师思想自20世纪80年代在北美大陆兴起后,便在教师教育中得到了广泛关注。随着日益频繁、广泛、深刻的教育改革,广大教师必须面对教育思想、课程、教育手段与方法的新的变革。这不仅要求教师在知识结构上要进行不断的更新,同时也要求教师在情感和意志上不断地进行调适。联合国教科文组织在《教育——财富蕴藏其中》的报告中指出,“教师和大部分其他职业成员从此不得不接受这一事实,即他们的入门培训对他们的余生来说是不够用的,他们必须在整个生存期间更新和改进自己的知识和技术”。在如此一个教育变革的时代背景下,作为一名合格教师,有必要通过不断地反思来思考自己的行动,而不是复制和照搬以往认定的有效教学的行为标准。教师通过反思活动,获得教育实践的智慧,在实现教育目标的同时促进自己的专业发展。
在“三个标准”的框架内容中,我们看到对“反思”的重视一直贯穿其中。特别是“三个标准”均含有“反思与发展”领域,强调合格教师应当能“主动收集分析相关信息,不断进行反思,改进教育教学工作”,“针对教育教学工作中的现实需要与问题,进行探究和研究”。这意味着合格教师不仅要具有对学生的教育实践和经历,有足够的总结出经验和教训的反思能力,而且还必须能对自身的教育实践进行不间断的“诊断”,以发现自身问题之所在,然后在实践中不断增长教育智慧。它要求合格教师应当“自我评价教育教学效果,及时调整和改进教育教学工作”。首先,意味着作为一个合格教师要具有作为前提存在的、通过反思发现自己教学行动偏误的意识和能力。而“标准”也要求合格教师应“利用评价工具,掌握多元评价方法,多视角、全过程评价学生发展”;“引导学生自我评价”,意味着教师更应当将“反思”延伸于学生当中,成为学生改变学习行为的积极推动力量。总之,在“标准”中,“反思”已成为合格教师的重要标志,成为教师的教育智慧生成的重要来源。
2.重视教师的实践能力,关注教育智慧的生成
教育工作是通过学生生命、为了学生生命而进行的特殊的实践活动。教师所从事的教育工作的“实践”性质,决定了作为一名合格的教师应当具备过硬的专业实践能力。从“标准”的文本框架来看,它细致地展现和勾勒了合格教师应具备的教育工作的专业实践能力。一是教学设计能力。“标准”明确要求教师应能“科学设计教学目标和教学计划”,“合理利用教学资源和方法设计教学过程”,针对中学生要“引导和帮助中学生设计个性化的学习计划”;针对小学生则是“合理设计丰富多彩的班队活动”;针对幼儿则要求“提供更多的操作探索、交流合作、表达表现的机会,支持和促进幼儿主动学习”等。二是教学实施、班级管理和评价能力。如“中学标准”明确要求教师“营造良好的学习环境与氛围,激发与保护中学生的学习兴趣”,“通过启发式、探究式、讨论式、参与式等多种方式,有效实施教学”,能够“有效调控教学过程”并“引发中学生独立思考和主动探究,发展学生创新能力”等。与此同时,“标准”还要求合格教师要“妥善处理突发事件”,能够“鉴别小学生行为和思想动向,用科学的方法防止和有效矫正不良行为”。这些都要求教师具有教育工作的实践智慧,并“与家长进行有效沟通合作,共同促进小学生发展”。
3.注重体现时代发展和科技革新对教师素质的新要求
从“三个标准”的内容来看,均提出合格教师“具有一定的现代信息技术”,体现了教育信息化发展的需要。
21世纪是信息化时代,现代信息技术不仅极大地改变着人们的生产和生活方式,而且极大地改变了教育的存在方式,对教育产生了巨大的影响。信息技术在教育领域中的广泛运用,不仅拓宽了教育的时空范围,而且还带来了“教”与“学”方式的变革,对教师的素质提出了新的挑战。在教育信息化发展的今天,作为合格教师,不仅应当在信息时代具有获得知识的本领,而且应当掌握信息技术在教育中的运用,适应教育信息化发展对教师教学方式带来的巨大变革。从这一角度来看,“三个标准”体现了时代发展的需要,对合格教师的素质要求体现了与时俱进的特征。
4.强调教师作为研究者的素质
“三个标准”在内容上十分强调合格教师应能根据对学生的基本情况、学生过去和目前的成绩情况、对应某年龄阶段学生的预期标准等,在课堂上为所有学生设定有挑战性的教学目标。比如,要求小学教师“了解不同年龄及有特殊需要的小学生身心发展特点和规律,掌握保护和促进小学生身心健康发展的策略与方法”;要求幼儿园教师“在教育活动中观察幼儿,根据幼儿的表现和需要,调整活动,给予适宜的指导”等。体现了“标准”对教师作为教育研究者的素质要求,反映了对教育专业实践的新理解。
教师以研究者角色出现在教育实践中已成为一种必然的趋势。正如1979年联合国教科文组织所指出的那样,“在当今,从教师在教育体系中的作用来看,教师与研究人员的职责趋向一致”。教师不再是“局外”的参与观察者,而是“局内”的一个不断反思的参与观察者,将教师作为研究者,是教育工作的属性所使然。教师职业的特征决定了教师本身应是一个研究者。英国著名教育专家埃利奥特(J.Elliott)指出,“教师是课堂的负责人,而从行为主义者的角度来看,课堂正好是检验教育理论的理想实验室”。英国教育家贝克汉姆(Buckingham)则认为教师如果拥有研究机会并进行研究,将会有力地推进教学技能并获得教师职业的尊严。斯登豪斯(Stenhouse)则强调教师拥有丰富的研究机会,本身就置身于教学中,因此教师是最理想的观察者,应对自己的教育行动加以反思、研究与改进,提出最贴切的改进措施。教师成为研究者的过程,即是教师专业化成长的过程,就是教师在教学实践中,通过不断地学习和提高,独立建构自己的知识和能力体系的过程。教师具有研究者的素质和能力,不仅使教育工作获得创造性的内涵,同时有助于教师的专业发展。
5.凸显人文素养和审美素质
从“三个标准”的内容来看,我们明显地看到“标准”对教师人文素养和审美素质的要求。“三个标准”均对教师提出了“具有相应的自然科学和人文社会科学知识”,“具有相应的艺术欣赏与表现知识”。这因为,随着社会的发展,人才标准发生了变化,现代或未来社会比较青睐具有广博知识、具备一定人文修养和审美素质的人才。拥有这些素养的人,能够在工作中保持昂扬的奋斗精神,更能够理解本职工作的价值和生命的意义,能够满怀敬畏、谦虚之心,将生命的张力绽放。学校教育是培养人才最主要的场所,教师是人才培养最直接的接触者,因此,只有教师自身具备这样的素质,并自主地渗透到教育教学过程中,才能培养出人格完满、精神饱满的青年一代。
【附录】
中学教师专业标准(试行)
为促进中学教师专业发展,建设高素质中学教师队伍,根据《中华人民共和国教师法》和《中华人民共和国义务教育法》,特制定《中学教师专业标准(试行)》(以下简称《专业标准》)。
中学教师是履行中学教育工作职责的专业人员,需要经过严格的培养与培训,具有良好的职业道德,掌握系统的专业知识和专业技能。《专业标准》是国家对合格中学教师的基本专业要求,是中学教师开展教育教学活动的基本规范,是引领中学教师专业发展的基本准则,是中学教师培养、准入、培训、考核等工作的重要依据。
一、基本理念
(一)学生为本
尊重中学生权益,以中学生为主体,充分调动和发挥中学生的主动性;遵循中学生身心发展特点和教育教学规律,提供适合的教育,促进中学生生动活泼学习、健康快乐成长,全面而有个性的发展。
(二)师德为先
热爱中学教育事业,具有职业理想,践行社会主义核心价值体系,履行教师职业道德规范。关爱中学生,尊重中学生人格,富有爱心、责任心、耐心和细心;为人师表,教书育人,自尊自律,以人格魅力和学识魅力教育感染中学生,做中学生健康成长的指导者和引路人。
(三)能力为重
把学科知识、教育理论与教育实践相结合,突出教书育人实践能力;研究中学生,遵循中学生成长规律,提升教育教学专业化水平;坚持实践、反思、再实践、再反思,不断提高专业能力。
(四)终身学习
学习先进中学教育理论,了解国内外中学教育改革与发展的经验和做法;优化知识结构,提高文化素养;具有终身学习与持续发展的意识和能力,做终身学习的典范。
二、基本内容

续表

续表

续表

续表

三、实施建议
(一)各级教育行政部门要将《专业标准》作为中学教师队伍建设的基本依据。根据中学教育改革发展的需要,充分发挥《专业标准》引领和导向作用,深化教师教育改革,建立教师教育质量保障体系,不断提高中学教师培养培训质量。制定中学教师准入标准,严把中学教师入口关;制定中学教师聘任(聘用)、考核、退出等管理制度,保障教师合法权益,形成科学有效的中学教师队伍管理和督导机制。
(二)开展中学教师教育的院校要将《专业标准》作为中学教师培养培训的主要依据。重视中学教师职业特点,加强中学教育学科和专业建设。完善中学教师培养培训方案,科学设置教师教育课程,改革教育教学方式;重视中学教师职业道德教育,重视社会实践和教育实习;加强从事中学教师教育的师资队伍建设,建立科学的质量评价制度。
(三)中学要将《专业标准》作为教师管理的重要依据。制定中学教师专业发展规划,注重教师职业理想与职业道德教育,增强教师育人的责任感与使命感;开展校本研修,促进教师专业发展;完善教师岗位职责和考核评价制度,健全中学绩效管理机制。中等职业学校参照执行。
(四)中学教师要将《专业标准》作为自身专业发展的基本依据。制定自我专业发展规划,爱岗敬业,增强专业发展自觉性;大胆开展教育教学实践,不断创新;积极进行自我评价,主动参加教师培训和自主研修,逐步提升专业发展水平。
小学教师专业标准(试行)
为促进小学教师专业发展,建设高素质小学教师队伍,根据《中华人民共和国教师法》和《中华人民共和国义务教育法》,特制定《小学教师专业标准(试行)》(以下简称《专业标准》)。
小学教师是履行小学教育工作职责的专业人员,需要经过严格的培养与培训,具有良好的职业道德,掌握系统的专业知识和专业技能。《专业标准》是国家对合格小学教师专业素质的基本要求,是小学教师开展教育教学活动的基本规范,是引领小学教师专业发展的基本准则,是小学教师培养、准入、培训、考核等工作的重要依据。
一、基本理念
(一)学生为本
尊重小学生权益,以小学生为主体,充分调动和发挥小学生的主动性;遵循小学生身心发展特点和教育教学规律,提供适合的教育,促进小学生生动活泼学习、健康快乐成长。
(二)师德为先
热爱小学教育事业,具有职业理想,践行社会主义核心价值体系,履行教师职业道德规范。关爱小学生,尊重小学生人格,富有爱心、责任心、耐心和细心;为人师表,教书育人,自尊自律,做小学生健康成长的指导者和引路人。
(三)能力为重
把学科知识、教育理论与教育实践相结合,突出教书育人实践能力;研究小学生,遵循小学生成长规律,提升教育教学专业化水平;坚持实践、反思、再实践、再反思,不断提高专业能力。
(四)终身学习
学习先进小学教育理论,了解国内外小学教育改革与发展的经验和做法;优化知识结构,提高文化素养;具有终身学习与持续发展的意识和能力,做终身学习的典范。
二、基本内容

三、实施建议
(一)各级教育行政部门要将《专业标准》作为中学教师队伍建设的基本依据。根据中学教育改革发展的需要,充分发挥《专业标准》引领和导向作用,深化教师教育改革,建立教师教育质量保障体系,不断提高中学教师培养培训质量。制定中学教师准入标准,严把中学教师入口关;制定中学教师聘任(聘用)、考核、退出等管理制度,保障教师合法权益,形成科学有效的中学教师队伍管理和督导机制。
(二)开展中学教师教育的院校要将《专业标准》作为中学教师培养培训的主要依据。重视中学教师职业特点,加强中学教育学科和专业建设。完善中学教师培养培训方案,科学设置教师教育课程,改革教育教学方式;重视中学教师职业道德教育,重视社会实践和教育实习;加强从事中学教师教育的师资队伍建设,建立科学的质量评价制度。
(三)中学要将《专业标准》作为教师管理的重要依据。制定中学教师专业发展规划,注重教师职业理想与职业道德教育,增强教师育人的责任感与使命感;开展校本研修,促进教师专业发展;完善教师岗位职责和考核评价制度,健全中学绩效管理机制。中等职业学校参照执行。
(四)中学教师要将《专业标准》作为自身专业发展的基本依据。制定自我专业发展规划,爱岗敬业,增强专业发展自觉性;大胆开展教育教学实践,不断创新;积极进行自我评价,主动参加教师培训和自主研修,逐步提升专业发展水平。
小学教师专业标准(试行)
为促进小学教师专业发展,建设高素质小学教师队伍,根据《中华人民共和国教师法》和《中华人民共和国义务教育法》,特制定《小学教师专业标准(试行)》(以下简称《专业标准》)。
小学教师是履行小学教育工作职责的专业人员,需要经过严格的培养与培训,具有良好的职业道德,掌握系统的专业知识和专业技能。《专业标准》是国家对合格小学教师专业素质的基本要求,是小学教师开展教育教学活动的基本规范,是引领小学教师专业发展的基本准则,是小学教师培养、准入、培训、考核等工作的重要依据。
一、基本理念
(一)学生为本
尊重小学生权益,以小学生为主体,充分调动和发挥小学生的主动性;遵循小学生身心发展特点和教育教学规律,提供适合的教育,促进小学生生动活泼学习、健康快乐成长。
(二)师德为先
热爱小学教育事业,具有职业理想,践行社会主义核心价值体系,履行教师职业道德规范。关爱小学生,尊重小学生人格,富有爱心、责任心、耐心和细心;为人师表,教书育人,自尊自律,做小学生健康成长的指导者和引路人。
(三)能力为重
把学科知识、教育理论与教育实践相结合,突出教书育人实践能力;研究小学生,遵循小学生成长规律,提升教育教学专业化水平;坚持实践、反思、再实践、再反思,不断提高专业能力。
(四)终身学习
学习先进小学教育理论,了解国内外小学教育改革与发展的经验和做法;优化知识结构,提高文化素养;具有终身学习与持续发展的意识和能力,做终身学习的典范。
二、基本内容

续表

续表

续表

三、实施建议
(一)各级教育行政部门要将《专业标准》作为小学教师队伍建设的基本依据。根据小学教育改革发展的需要,充分发挥《专业标准》引领和导向作用,深化教师教育改革,建立教师教育质量保障体系,不断提高小学教师培养培训质量。制定小学教师准入标准,严把小学教师入口关;制定小学教师聘任(聘用)、考核、退出等管理制度,保障教师合法权益,形成科学有效的小学教师队伍管理和督导机制。
(二)开展小学教师教育的院校要将《专业标准》作为小学教师培养培训的主要依据。重视小学教师职业特点,加强小学教育学科和专业建设。完善小学教师培养培训方案,科学设置教师教育课程,改革教育教学方式;重视小学教师职业道德教育,重视社会实践和教育实习;加强从事小学教师教育的师资队伍建设,建立科学的质量评价制度。
(三)小学要将《专业标准》作为教师管理的重要依据。制定小学教师专业发展规划,注重教师职业理想与职业道德教育,增强教师育人的责任感与使命感;开展校本研修,促进教师专业发展;完善教师岗位职责和考核评价制度,健全小学绩效管理机制。
(四)小学教师要将《专业标准》作为自身专业发展的基本依据。制定自我专业发展规划,爱岗敬业,增强专业发展自觉性;大胆开展教育教学实践,不断创新;积极进行自我评价,主动参加教师培训和自主研修,逐步提升专业发展水平。
幼儿园教师专业标准(试行)
为促进幼儿园教师专业发展,建设高素质幼儿园教师队伍,根据《中华人民共和国教师法》,特制定《幼儿园教师专业标准(试行)》(以下简称《专业标准》)。
幼儿园教师是履行幼儿园教育工作职责的专业人员,需要经过严格的培养与培训,具有良好的职业道德,掌握系统的专业知识和专业技能。《专业标准》是国家对合格幼儿园教师专业素质的基本要求,是幼儿园教师开展保教活动的基本规范,是引领幼儿园教师专业发展的基本准则,是幼儿园教师培养、准入、培训、考核等工作的重要依据。
一、基本理念
(一)幼儿为本
尊重幼儿权益,以幼儿为主体,充分调动和发挥幼儿的主动性;遵循幼儿身心发展特点和保教活动规律,提供适合的教育,保障幼儿快乐健康成长。
(二)师德为先
热爱学前教育事业,具有职业理想,践行社会主义核心价值体系,履行教师职业道德规范。关爱幼儿,尊重幼儿人格,富有爱心、责任心、耐心和细心;为人师表,教书育人,自尊自律,做幼儿健康成长的启蒙者和引路人。
(三)能力为重
把学前教育理论与保教实践相结合,突出保教实践能力;研究幼儿,遵循幼儿成长规律,提升保教工作专业化水平;坚持实践、反思、再实践、再反思,不断提高专业能力。
(四)终身学习
学习先进学前教育理论,了解国内外学前教育改革与发展的经验和做法;优化知识结构,提高文化素养;具有终身学习与持续发展的意识和能力,做终身学习的典范。
二、基本内容

续表

三、实施建议
(一)各级教育行政部门要将《专业标准》作为小学教师队伍建设的基本依据。根据小学教育改革发展的需要,充分发挥《专业标准》引领和导向作用,深化教师教育改革,建立教师教育质量保障体系,不断提高小学教师培养培训质量。制定小学教师准入标准,严把小学教师入口关;制定小学教师聘任(聘用)、考核、退出等管理制度,保障教师合法权益,形成科学有效的小学教师队伍管理和督导机制。
(二)开展小学教师教育的院校要将《专业标准》作为小学教师培养培训的主要依据。重视小学教师职业特点,加强小学教育学科和专业建设。完善小学教师培养培训方案,科学设置教师教育课程,改革教育教学方式;重视小学教师职业道德教育,重视社会实践和教育实习;加强从事小学教师教育的师资队伍建设,建立科学的质量评价制度。
(三)小学要将《专业标准》作为教师管理的重要依据。制定小学教师专业发展规划,注重教师职业理想与职业道德教育,增强教师育人的责任感与使命感;开展校本研修,促进教师专业发展;完善教师岗位职责和考核评价制度,健全小学绩效管理机制。
(四)小学教师要将《专业标准》作为自身专业发展的基本依据。制定自我专业发展规划,爱岗敬业,增强专业发展自觉性;大胆开展教育教学实践,不断创新;积极进行自我评价,主动参加教师培训和自主研修,逐步提升专业发展水平。
幼儿园教师专业标准(试行)
为促进幼儿园教师专业发展,建设高素质幼儿园教师队伍,根据《中华人民共和国教师法》,特制定《幼儿园教师专业标准(试行)》(以下简称《专业标准》)。
幼儿园教师是履行幼儿园教育工作职责的专业人员,需要经过严格的培养与培训,具有良好的职业道德,掌握系统的专业知识和专业技能。《专业标准》是国家对合格幼儿园教师专业素质的基本要求,是幼儿园教师开展保教活动的基本规范,是引领幼儿园教师专业发展的基本准则,是幼儿园教师培养、准入、培训、考核等工作的重要依据。
一、基本理念
(一)幼儿为本
尊重幼儿权益,以幼儿为主体,充分调动和发挥幼儿的主动性;遵循幼儿身心发展特点和保教活动规律,提供适合的教育,保障幼儿快乐健康成长。
(二)师德为先
热爱学前教育事业,具有职业理想,践行社会主义核心价值体系,履行教师职业道德规范。关爱幼儿,尊重幼儿人格,富有爱心、责任心、耐心和细心;为人师表,教书育人,自尊自律,做幼儿健康成长的启蒙者和引路人。
(三)能力为重
把学前教育理论与保教实践相结合,突出保教实践能力;研究幼儿,遵循幼儿成长规律,提升保教工作专业化水平;坚持实践、反思、再实践、再反思,不断提高专业能力。
(四)终身学习
学习先进学前教育理论,了解国内外学前教育改革与发展的经验和做法;优化知识结构,提高文化素养;具有终身学习与持续发展的意识和能力,做终身学习的典范。
二、基本内容

续表

续表

续表

续表

续表

续表

三、实施建议
(一)各级教育行政部门要将《专业标准》作为幼儿园教师队伍建设的基本依据。根据学前教育改革发展的需要,充分发挥《专业标准》引领和导向作用,深化教师教育改革,建立教师教育质量保障体系,不断提高幼儿园教师培养培训质量。制定幼儿园教师准入标准,严把幼儿园教师入口关;制定幼儿园教师聘任(聘用)、考核、退出等管理制度,保障教师合法权益,形成科学有效的幼儿园教师队伍管理和督导机制。
(二)开展幼儿园教师教育的院校要将《专业标准》作为幼儿园教师培养培训的主要依据。重视幼儿园教师职业特点,加强学前教育学科和专业建设。完善幼儿园教师培养培训方案,科学设置教师教育课程,改革教育教学方式;重视幼儿园教师职业道德教育,重视社会实践和教育实习;加强从事幼儿园教师教育的师资队伍建设,建立科学的质量评价制度。
(三)幼儿园要将《专业标准》作为教师管理的重要依据。制定幼儿园教师专业发展规划,注重教师职业理想与职业道德教育,增强教师育人的责任感与使命感;开展园本研修,促进教师专业发展;完善教师岗位职责和考核评价制度,健全幼儿园绩效管理机制。
(四)幼儿园教师要将《专业标准》作为自身专业发展的基本依据。制定自我专业发展规划,爱岗敬业,增强专业发展自觉性;大胆开展保教实践,不断创新;积极进行自我评价,主动参加教师培训和自主研修,逐步提升专业发展水平。
【注释】
[1]翟文明,李治威.现代汉语辞海:第一卷[Z].北京:光明日报出版社,2002:66.
[2]胡森,波斯尔斯韦特.国际教育百科全书:卷八[Z].丁延森,译.贵阳:贵州教育出版社,1990:447.
[3]谢维和.我国应建立自己的教育标准[EB/OL].[2013-02-27].http://mall.cnki.net/magazine/article/JYYJ200111005.htm.
[4]熊建辉.教师专业标准研究——基于国际案例的视角[D].华东师范大学,2008.
[5]熊建辉.教师专业标准研究——基于国际案例的视角[D].华东师范大学,2008.
[6]Shulman L S.Knowledge and teaching:Foundations of the new reform[J].Harvard Educational Review,1987,57(1).
[7]折延东.论当代我国教师专业标准的合理内涵与理想框架[J].教育科学,2010(6).
[8]熊建辉.构建我国教师专业标准的思考:国际比较的视角[J].世界教育信息,2008(9).
[9]施克灿.国际教师专业标准的三种模式及启示[J].比较教育研究,2004(12).
[10]教育部师范教育司.教师专业化的理论与实践[M].修订版.北京:人民教育出版社,2003:220-230.
[11]教育部师范教育司.教师专业化的理论与实践[M].修订版.北京:人民教育出版社,2003:220-230.
[12]教育部师范教育司.教师专业化的理论与实践[M].修订版.北京:人民教育出版社,2003:97.
[13]祝怀新,李玉静.澳大利亚以质量为本的教师教育政策[J].外国教育研究,2005(8).
[14]祝怀新,李玉静.澳大利亚以质量为本的教师教育政策[J].外国教育研究,2005(8).
[15]赖炳根.澳大利亚国家教师专业标准研究[D].西南大学.2010:17.
[16]吴秋芬.教师专业性向与教师专业发展[J].教育研究,2008(5).
[17]特拉弗斯.教师个性品质的塑造[M]∥瞿葆奎.教育学文集:教师.北京:人民教育出版社,1991:239.
[18]郑肇祯.教师教育[M].香港:香港中文大学出版社,1987:267.
[19]段晓明.国际教师专业标准改革的新趋势[J].教育发展研究,2 0 1 1(2).
[20]段晓明.国际教师专业标准改革的新趋势[J].教育发展研究,2 0 1 1(2).
[21]段晓明.国际教师专业标准改革的新趋势[J].教育发展研究,2 0 1 1(2).
[22]劳德斯·昆萨炳.教师特征中的价值与态度维度:走向教师教育改革[C]∥周南照.教师教育改革与教师专业发展:国际视野与本上实践.上海:华东师范大学出版社,2007:175.
[23]胡森.国际教育百科全书:第8卷[M].高湘萍,译.贵阳:贵州人民出版社,1986:75.
[24]中国新闻网.解读教师专业标准[EB/OL].2011-12-14[2013-02-27].http://www.vzton.com/Infoma-
上一篇:团结工会运动
下一篇:意识形态非意识形态分别是什么





.jpg)
.jpg)
.jpg)