
4 医院设备维修流程规范
玉林市第一人民医院的设备科主要负责全院医疗设备的维护,以保障医院各个科室的医疗器械的正常运转。通过跟随梁科长下科室实际维修医疗设备,我们发现维修的设备种类繁多,各位维修工程师的实际操作过程各不一样。这样导致维修过程比较混乱,不易管理。梁科长早已意识到该问题,并且也已经着手做了一点工作。他希望我们能够进一步做一个完善的设备维修流程。
针对该问题,我们查阅大量相关资料,把比较理论化的检测和维修知识作以简化、总结为易于操作的流程和工作手册。

图20 设备维修流程图
图20是我们给出的设备维修流程图,维修工程师可以按照该流程按部就班地完成其维修过程。通过该流程可以规范维修的步骤,易于操作,管理规范化。
进一步思考,我们发现如果能够有一份配套的维修流程单可以起到以下作用:
(1)可以用操作记录形式规范维修流程。
(2)可以保留一份设备维修记录,以备再次维修时查阅维修历史,快速排查故障。
(3)如果维修工作需要转接,该记录可以提供详细的维修信息,节省很多重复性工作。
基于以上考虑我们又制作了一份设备维修流程单如下:
4.1 设备维修流程单
4.1.1 了解维修信息
4.1.2 维修状态
4.1.3 填写维修材料并交付使用
4.1.3.1 经验总结

设备维修首先需要快速准确的找到故障所在,以下我们简单给出一个故障排查流程:
图21 故障排查流程
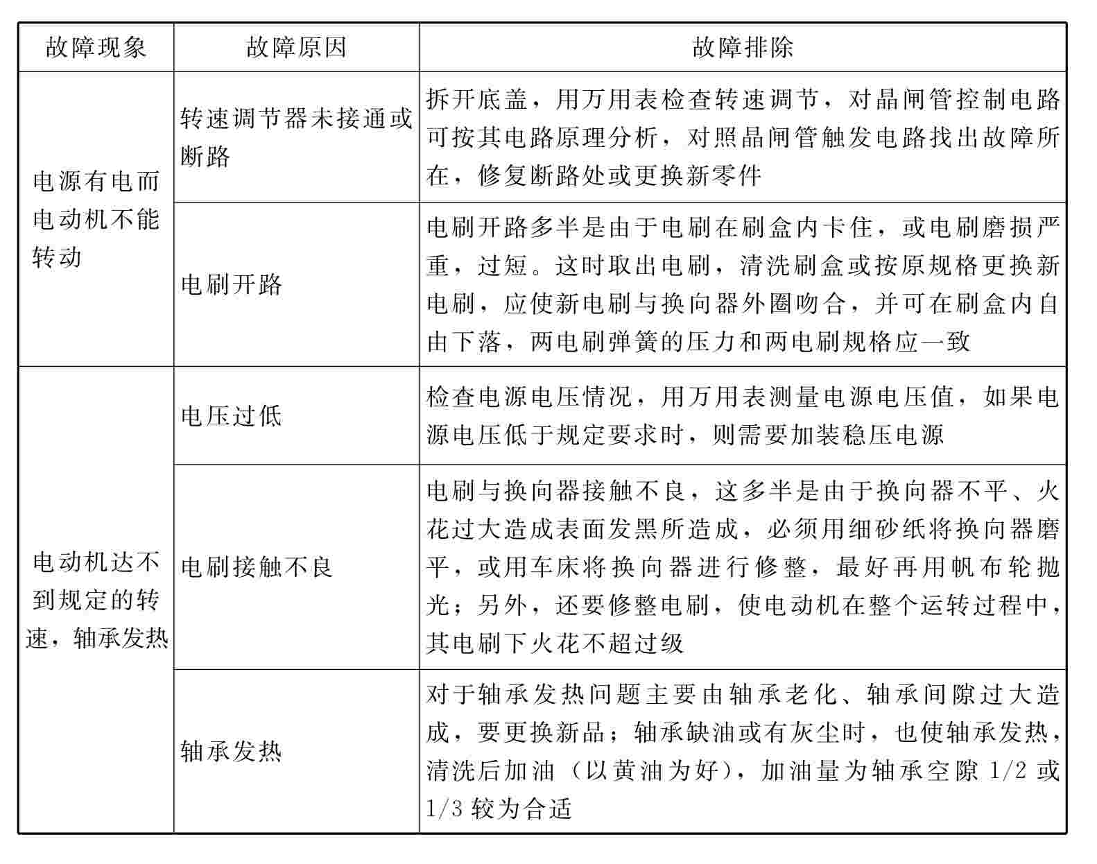
最后我们参考《常用医疗器械原理与维修》(李秀忠编,机械工业出版社于2002-11-01出版),汇总了一下几种常见医疗器械的常见故障现象、原因和排除方法见附件。
附件
水银柱式血压计故障现象与排除
医用离心机故障现象与排除

续表
续表
心电图机故障现象与排除
表6-6 描记波形抖动的故障现象与排除方法
表6-7 基线漂移故障现象与排除方法
表6-8 测量时的漂移故障现象与排除方法
表6-9 机内干扰故障现象与排除方法
表6-10 测量干扰故障现象与排除方法
表6-11 机内定标故障现象与排除方法
表6-12 因时间常数引起的故障现象与排除方法
表6-13 记录开关故障现象与排除方法
表6-14 灵敏度故障现象与排除方法
表6-15 基线故障现象与排除方法
表6-16 描笔单偏故障现象与排除方法
表6-17 描笔单偏故障现象与排除方法
表6-18 “阻尼”故障现象与排除方法

表6-19 描记波形变形故障现象与排除方法
表6-20 线性故障现象与排除方法

表6-21 描笔不热故障现象与排除方法
表6-22 低速故障现象与排除方法
表6-23 走纸故障现象与排除方法

表6-24 蓄电池故障现象与排除方法

表6-25 电源故障现象与排除方法
B超故障现象与排除
续表
续表
X球管常见故障及其现象

X射线机故障现象与排除
监视器的检查
电视系统无图像
影像增强器的检查
摄像机的检查

有图像但模糊不清楚
骨伤科医护人员对放射科工作现状问卷调查
尊敬的医护人员:
您好!
为了解医院放射影像检查状况,提升医院的放射影像检查服务及管理质量,请提供您的宝贵意见,谢谢您的合作!
您的职务是:医生( ) 护理人员( )
您在多长时间内得到放射影像结果?
A.当天 B.3天以内 C.一周以内
本题A选项5人,B选项18人,C选项2人,分布如下图所示,72%的比例显示得到放射影像结果在3天以内。
1.您对放射科工作人员的服务态度满意吗?
A.满意 B.一般 C.不满意
本题A选项8人,B选项13人,C选项6人,分布如下图所示,48%的比例表示对放射科工作人员的服务态度满意度一般。

2.您对放射科诊断报告的结果满意吗?
A.满意 B.一般 C.不满意
本题A选项6人,B选项18人,C选项1人,分布如下图所示,72%的比例表示对放射科诊断报告的结果满意度一般。

3.您对放射科工作人员与临床医生的配合满意吗?
A.满意 B.一般 C.不满意
本题A选项10人,B选项13人,C选项6人,分布如下图所示,最大部分有45%的比例表示对配合满意度一般。

4.您对放射科在检查前后进行的护理宣传教育工作满意吗?
A.满意 B.一般 C.不满意
本题A选项1人,B选项22人,C选项5人,分布如下图所示,78%的比例表示对放射科护理宣教工作满意度一般。
5.您认为将开具放射影像医嘱的时间提前到查房前(下午或晚上)可行吗?
A.可行 B.不可行 C.无所谓
本题A选项20人,B选项5人,C选项2人,分布如下图所示,74%的比例显示认为提前开具医嘱的时间可行。
6.您对改善放射影像流程的意见或建议:
提高CT&MRI检查效率方面
(1)为了回避检查时间高峰期,住院部病房患者检查可以集中安排在早晨8点之前或者晚上6点以后。
(2)住院部患者检查需求以网络形式及时通知CT&MRI检查科室;同时,CT&MRI检查科以网络形式及时通知病号的检查安排时间。
(3)在CT&MRI检查科建立一支专职护送队,专门负责全院住院部各个科室和门诊部所有需要接收检查的患者的接送。
(4)在CT&MRI的检查时,病人的抬放摆位需要专业熟练的人员以提高效率。
(5)减少出报告时间。
提高服务态度方面
(1)提高CT&MRI检查的宣传,让患者了解检查的必要性。
(2)对于患者的问题,尽量耐心具体地解说。
(3)如有可能,尽力做好接诊工作。
(4)做检查前,做好征求患者的意见。
骨伤科住院患者放射影像检查状况调查结果分析
尊敬的患者:
您好!
为了解医院放射影像检查状况,提升医院的放射影像检查服务及管理质量,请提供您的宝贵意见,谢谢您的合作!
1.您做过放射影像检查吗?
A.做过CT B.做过磁共振
C.做过X光 D.都没做过
本题A选项28人,B选项13人,C选项37人,D选项1人,分布如下图所示。做过X光检查的比例最大,为47%,其次为CT,比例为35%,磁共振也有17%比例的住院病人做过。

2.您认为诊断前做CT或MRI检查重要吗?
A.很重要 B.不重要 C.看医生怎么说
本题A选项26人,B选项4人,C选项15人,分布如下图所示。超过一半(58%)的显示住院病人认为做CT或MRI检查很重要。

3.您认为复查时是否有必要做CT或MRI检查?
A.很必要 B.不必要 C.看医生怎么说
本题A选项14人,B选项10人,C选项21人,分布如下图所示。将近一半的比例(47%)表示复查时是否必要做CT或MRI检查要听医嘱。

4.您入院时做放射影像检查的大致时间是?
A.入院当日
B.入院三日以内
C.入院三日以后一周以内
D.入院一周以后
本题A选项39人,B选项4人,C选项2人,D选项1人,分布如下图所示。有85%的住院患者是在入院当日进行检查的。

5.您知晓放射影像检查结果的大体时间是?
A.入院当日
B.入院后三日以内
C.入院三日以后一周以内
D.入院一周以后
本题A选项13人,B选项29人,C选项0人,D选项2人,分布如下图所示。66%的比例显示是在三日以内获得检查结果的。

6.您做放射影像检查的具体时间是?
A.上午9:00以前
B.上午9:00到中午12:00
C.上午12:00到下午2:00
D.下午2:00到下午5:00
E.下午5:00以后
本题A选项3人,B选项14人,C选项2人,D选项13人,E选项11人,分布如下图所示。最大比例32%的检查时间是在上午9:00-12:00,即第一个高峰期;其次为30%在下午2:00到5:00,即第二个高峰期;再次为26%在下午5:00以后,据发放问卷时交谈了解到,这部分多为急诊病人,在夜间入院,入院及时在夜间就做了检查。
7.您做放射影像检查的排队等待时间大约是?
A.0—5分钟
B.5—15分钟
C.15—30分钟
D.半小时以上
本题A选项18人,B选项12人,C选项6人,D选项8人,分布如下图所示。其中41%的比例显示等待时间在5分钟以内,等待时间并不长。
8.您愿意上午8点之前做放射影像检查吗?
A.愿意 B.不愿意 C.无所谓
本题A选项15人,B选项6人,C选项25人,分布如下图所示。表示不愿意在8点之前做检查的比例为13%,另87%为愿意或无所谓,表明大部分患者可以接受在8点之前做检查。

9.您愿意下午6点之后做放射影像检查吗?
A.愿意 B.不愿意 C.无所谓
本题A选项9人,B选项18人,C选项19人,分布如下图所示。本题表示不愿意下午6点之后做检查的比例比上题稍高,为39%,但另外61%(超过一半)的患者表示可以接受。

10.您对放射科工作人员的服务态度满意吗?
A.满意 B.一般 C.不满意
本题A选项21人,B选项18人,C选项7人,分布如下图所示。表示满意的比例为46%,不足一半。
您的其他意见或建议:
(1)对入院的患者应及时检查和治疗。
(2)沟通不清楚,提问没人答理。
(3)服务态度不好。
(4)做放射检查排队等待时间太长了。
(5)部分外伤不必做CT。
上一篇:光衰减器的作用和工作原理
下一篇:贫血性梗死





.jpg)
.jpg)
