
2.5 监理单位的资质条件及资质管理
2.5.1 监理单位的概念
监理单位是指经其主管部门批准成立、取得监理单位资质证书、具有独立法人资格、主要从事工程监理工作的单位。水运工程监理单位是指经交通部水运工程建设主管机关批准成立,取得交通部(或交通部授权的省、自治区、直辖市交通主管部门)颁发的监理资质证书,取得营业执照,从事水运工程建设项目(包括配套、辅助工程)的工程监理业务活动,县有法人资格的咨询公司、监理公司和监理事务所。
2.5.2 对工程监理单位的要求
工程监理制度的产生是科学技术不断进步、社会分工高度专业化的结果。从事监理服务的工程项目咨询机构,往往是由不同学科、不同知识结构、不同经验的专家汇集在一起组成的高智能的专业化组织,它们在工程建设活动中的作用越来越显著。自然,人们对咨询机构的要求也是十分严格的。由于各个国家的做法不尽相同,因而其具体要求也不完全一致。世界银行、亚洲开发银行等国际金融机构对申请注册的咨询机构进行审查时,通常着重考虑以下几个方面。
1.独立性
要求申请注册的咨询机构不受建筑承包人或器材制造商的控制和影响,即咨询企业不应是建筑承包人或器材制造商的股东或合伙人;这些厂商也不应是咨询企业的股东或合伙人,或派员参加咨询企业工作。
2.专业能力
要求申请注册的咨询机构拥有能够胜任委托项目的专家和管理该项目的专门人才。
3.工作业绩和经验
要求申请注册的咨询机构具有在某些地区、某种专业领域从事咨询工作的经验,并要通过某些具体项目所取得的成效来说明。
4.声誉
就是咨询机构在同行和业主中的声望,即对业务水平、服务态度、工作成效等方面的综合评价。
2.5.3 水运工程监理单位的资质条件
监理单位的资质,是指从事工程监理业务应当具备的人员数量、技术职称、专业组成、注册资金、测试仪器的配备、管理水平、监理业绩等方面的综合能力。
水运工程监理单位是技术密集型的独立的经济实体法人。它必须有相应的组织机构,一定资质和数量的骨干成员,一定类别和数量的检测仪器设备,一定额度的注册资金,正式的开户银行和账号,固定的办公场所及明确的法人代表。
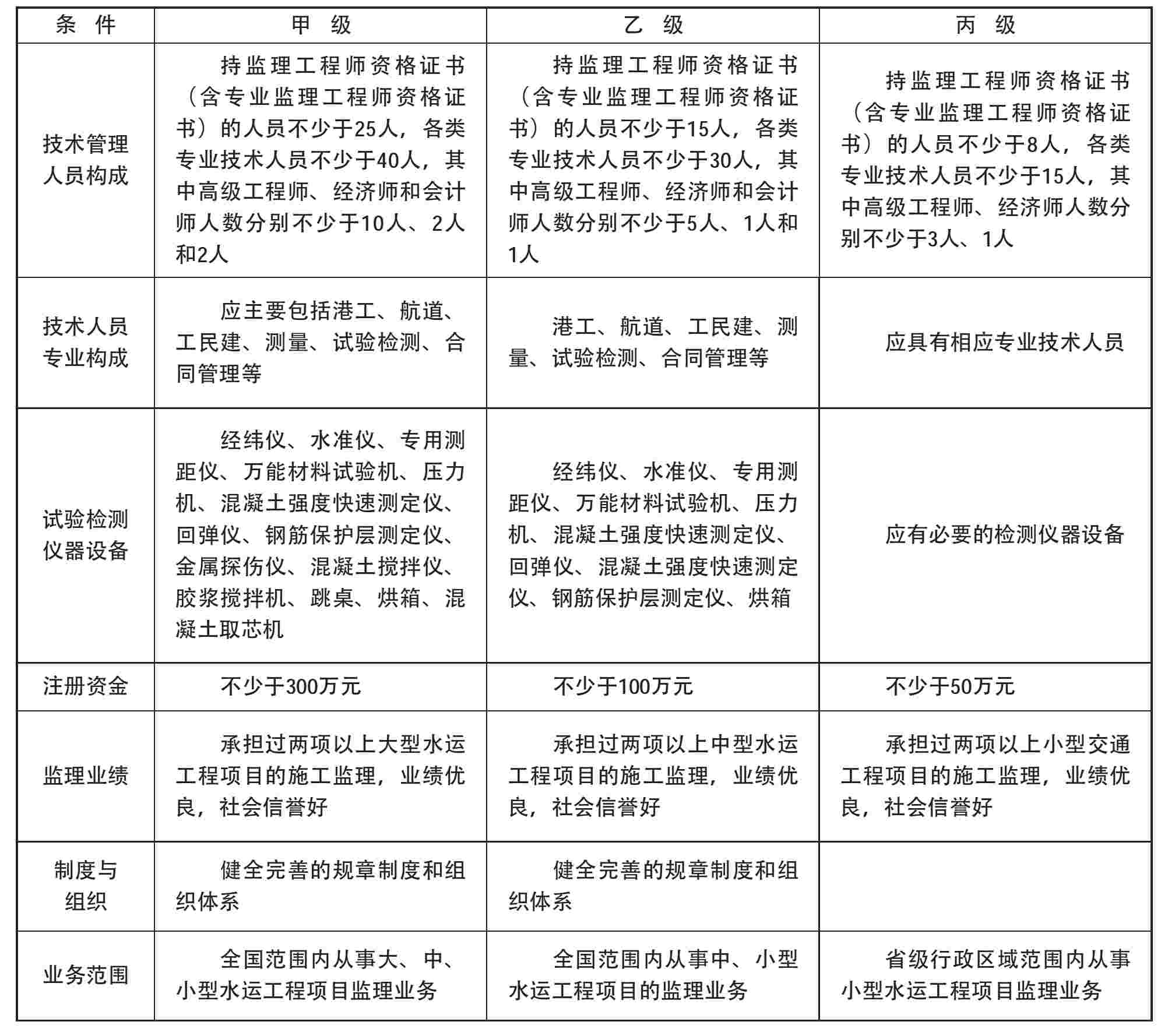
交通部发布的《公路、水运工程监理单位监理资质管理暂行规定》中,将监理单位的资质等级,按资质条件划分为甲、乙、丙三级,同时设立水运工程机电专项资质。具体要求见表2-6。
表2-6 水运工程监理单位的资质等级必备条件

(续表)

2.5.4 水运工程监理单位资质管理
设立水运工程监理企业或申请兼营水运工程监理业务的单位必须具备相应的资质条件,并按交通部规定的格式填写《公路、水运工程监理企业成立资质申请表》和资质申请资料。申请资料应包括企业法人营业执照、验资报告、企业章程和制度、监理人员的监理工程师资格证书和中级职称以上人员职称证书(复印件),以及主要成员从事公路、水运监理或其他工作经历的业绩证书、主要试验检测仪器设备和装备证明。
全国水运工程监理人资质实行分级管理。交通部负责公路、水运工程专业甲级、乙级监理资质和水运机电工程专项监理资质的行政许可工作;省、自治区、直辖市人民政府交通主管部门负责公路、水运工程专业丙级资质的行政许可工作。监理人的资质实行定期检验制度,每两年由交通主管部门进行一次检验,实行监理资质动态管理。
上一篇:电子邮件的工作流程
下一篇:汉武帝母亲的两次婚姻





.jpg)
.jpg)
