
第一章 绪 论
铸造缺陷是在生产过程中,由于种种原因,在铸件表面和内部产生的各种缺陷的总称。铸件缺陷是导致铸件性能低下、使用寿命短、报废和失效的重要原因。铸件生产要经过十分复杂的工艺过程,只要其中某一道工序或某一个过程失误,均会造成铸造缺陷。同一类缺陷由于场合和零件的不同,往往有不同的形成原因,这种错综复杂的情况给铸造缺陷的防治带来了很大的困难。
第一节 铸造缺陷分类
铸件质量主要包括外观质量、内在质量和使用质量。外观质量指铸件表面粗糙度、表面缺陷、尺寸偏差、形状偏差、质量偏差;内在质量主要指铸件的化学成分、物理性能、力学性能、金相组织以及存在于铸件内部的孔洞、裂纹、夹杂、偏析等情况;使用质量指铸件在不同条件下的工作耐久能力,包括耐磨、耐腐蚀、耐激冷激热、疲劳、吸震等性能以及切削性、可焊性等工艺性能。分析铸件的形貌、特点、产生原因及形成过程,目的是防止、减少、消除铸件缺陷,消除或减少铸件缺陷是质量控制的重要组成部分。
铸件缺陷种类繁多,作为分类群进行分类,大都以缺陷外观特征作为分类依据。各国对铸件的分类和定义不尽相同,这里主要介绍国际铸件缺陷图谱和我国的国家标准GB/ T5611—1998《铸造术语》中对缺陷的分类。
一、国际铸件缺陷图谱对缺陷的分类
鉴于铸造产品质量在经济发展中具有重要意义,经国际铸造技术协会(ICFTA)推荐,由协会下属的冶金与铸造性能委员会组织出版了《国际铸件缺陷图谱》,有中文、英文、法文、德文等版本。这本书所采用的缺陷分类法,以缺陷的物理特征为基础,其目的是要使得铸件的缺陷能通过直接观察的方法或者借助对缺陷特征的精确说明(只包括缺陷的形状、外观、位置和大小),就能对缺陷进行鉴别。这样,用不着依靠缺陷的名称,也无需考虑产生缺陷的可能原因(事实上,也不能预先知道这些原因),就可以对铸件缺陷进行鉴别了。
国际铸件缺陷图谱将各种缺陷分归为7大类,每一大类用一个字母表示:
A——多肉类;
B——孔洞类;
C——裂纹、冷隔类;
D——表面缺陷类;
E——铸件残缺类;
F——尺寸或形状差错类;
G——夹杂物和金相组织不合格类。
每一大类缺陷又分成组和分组,均用数字表示。每一分组中的第三个数字代表一个特定的缺陷,这样,每一种缺陷均用一个字母和其后的三位数字来表述。
查阅后面的分类表,可以看出,分类法本身是十分简单的。但是读者会注意到,某些缺陷可以合理地划归不止一个类属。例如:“夹砂结疤”是“多肉类”(A类),但在谱图中它们是归属于“表面缺陷”D230分组的;同样“砂眼”(缺陷G131),就其成因来说,是与好几种其他的缺陷类型有联系的。一般来说,这不会在鉴别缺陷方面造成混淆,如果严格按照缺陷的物理外观来进行鉴别,而不是首先给缺陷定名的话,那么,更不会产生混淆。
国际铸造缺陷图谱对分类表中每一种缺陷的外观及其通常位置作了详细的说明,并列举了缺陷的成因和消除方法,有的缺陷还附有一张或几张实例照片,不过对缺陷产生的原因分析通常只有一种,很不全面。国际铸造缺陷图谱的具体分类见表1-1。
表1-1 国际铸件缺陷分类及代码

续

续

续

续

二、国家标准GB/T5611—1998中对缺陷的分类
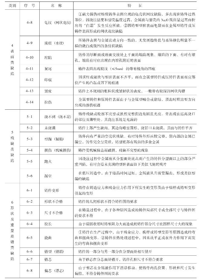
我国前第一机械工业部于1962年制定了部颁标准JB302—1962铸件缺陷的名称及分类,国家标准GB/T5611—1998《铸造术语》将铸造缺陷分为8大类,总共100余种,见表1-2,本书后面的阐述就是参考了这种分类法。
表1-2 铸造缺陷的分类(GB/T5611—1998)

续

续

续

续

续

三、铸造缺陷的其他分类方法
1. 按缺陷形成的机理分类
铸件缺陷按物理特征分类,并对每一分类项目中的不同缺陷进行说明,是当前缺陷分类最常采用的方法。这种说明大部分是有关缺陷生成的直接原因。原因和缺陷之间的因果关系明朗,判断出关系真实,便可订出对策,付诸实现,达到对缺陷进行分类的预期效果。
但各种缺陷,其原因的多少不尽一样,有的缺陷产生的原因很少,有的缺陷产生的原因比较多。从原因到缺陷生成之间所经历的各种物理的和化学的变化,通常称之为机理,它们可作为分类依据,将铸造缺陷分为物理—力学性能变化和化学反应两大类,见表1-3。从表中可以看出材料的有关性质,工程上取其最佳值,过程则进展顺利,否则导致铸件缺陷。
表1-3 铸件缺陷分类

2. 按工序或其他将铸造缺陷分类
铸件缺陷是通过检验后确定的,因此缺陷可按检验方法进行分类:外观检查和内部检查。外观检查有时也称目视检查,如铸件表面上的缺陷为粘砂、夹砂、冷隔等,可以直接看出。对于铸件表皮下的缺陷如皮下气孔等,常用尖头小锤敲击来进行检查。外观检查不排斥采用仪表和工具,如铸件形状、尺寸和重量偏差通过画线和度量进行测定。内部检查主要通过破坏与不破坏方法来检查内部孔洞和裂纹。内部检查需要一定手段与专用设备(水压试验机或无损探伤装置等),则视检验部门条件而定。
由检验方法区分外部缺陷和内部缺陷,前者则包括尺寸缺陷,后者也包括材质缺陷。在尺寸缺陷中,既包括铸件尺寸不合格,又包括铸件错型、变形、多肉和欠浇等。外部缺陷则指外形、尺寸及重量完整条件下,出现于铸件表面的冷隔、裂纹、气孔、缩陷和粘砂等。内部缺陷有缩松、内裂纹、气孔和材质不匀(硬点、氧化物和夹杂物)等。铸件物理化学性能不良、不耐压、力学性能不合格均属于材质缺陷。
我国还有按形成铸件缺陷的技术原因将其分类。分类方法有以下几种。
(1)工装设计不良(尺寸缺陷)。由这一原因产生的缺陷,如缩陷是由于铸件设计不当造成的、工装制造精度不够产生的错芯等。
(2)材料及熔炼不当(材质缺陷)。熔炼金属成分不合格直接影响到合金的铸造性能和物理性能,缩性大、热裂倾向大和净化度差,使内部和外部缺陷增加。
(3)铸造技术失误。铸造技术失误是产生常见缺陷的直接原因。裂纹、孔洞和粘砂缺陷率可以用来衡量生产厂的技术水平,而尺寸缺陷则反映出铸造厂的技术管理和工艺装备水平。
我国某些工厂还有按工序(或操作)将缺陷分类。
①造型废。主要指造型工疏忽造成的铸件缺陷,例如忘记下芯,使铸件重量超差;抬箱时忘记吹净型腔,导致砂眼缺陷;砂型紧实度失控,造成胀箱等。
②浇废。浇注工操作失误造成缺陷,例如浇包内金属液量不足造成未浇满。
③料废。金属配料不当、熔剂处理及添加物未按规程操作导致铸件热裂、夹杂及组织异常。
④毛坯废。毛坯在清理过程产生机械损伤。
⑤混砂废。型砂、芯砂混制不当而产生的缺陷,例如型砂配方不当导致表面粗糙缺陷。
⑥造芯废。由于砂芯尺寸及形状偏差导致铸件出现尺寸不合格缺陷。
按工序对铸件缺陷分类意味着缺陷发生是由于这一工序控制不当或工艺参数不合理造成的,从管理的角度出发,按工序进行管理,则管理项目内的缺陷能说明该项管理的效果,明确进一步改善管理的方法和管理的要点。
第二节 铸造缺陷检验
铸件质量检验是铸造生产的重要工序,其主要职能是:为铸件生产和管理部门提供质量信息;为质量管理活动提出课题;保证产品质量。铸造工厂的全面质量管理包括对铸件进行质量控制和铸件质量保证方法两部分,它是在铸件技术要求规范全面合理的前提下,在工厂推行的质量体系。铸件质量检验是铸件生产过程不可缺少的环节,其目的是保证铸件质量符合交货验收技术条件。铸件质量检验的依据是:铸件图、铸造工艺文件、有关标准和铸件交货验收技术条件。
对铸造行业而言,其特点是工序多,连贯性强,每道工序变量多,这些变量检测难、不易控制,最终可能都反映到缺陷的成因上。因此铸造质量管理对缺陷控制而言,应把预防其发生放在第一位,不断地研究、解决各项质量问题。还要通过积极的市场调查,不断地掌握消费者或用户对质量的要求,进行认真的售后服务,以保证市场质量。质量管理是全面的集研制开发、生产检验和销售服务于一体的活动的总和。
根据铸件质量检验结果,通常将铸件分为三类:合格品、返修品、废品。合格品指外观质量和内在质量都符合有关标准或交货验收技术条件的铸件;返修品指外观质量和内在质量不完全符合标准和验收条件,但允许返修,返修后能达到标准和铸件交货验收技术条件要求的铸件;废品指外观质量和内在质量都不合格,不允许返修或返修后仍达不到标准和铸件交货验收技术条件要求的铸件。废品又分为内废和外废两种。内废指在铸造厂内或铸造车间内发现的废品铸件;外废指铸件在交付后发现的废品,通常在机械加工、热处理或使用过程中才显露出来,其所造成的经济损失远比内废大。为减少外废,成批生产的铸件在出厂前最好抽样进行试验性热处理和粗加工,尽可能在厂内发现潜在的铸件缺陷,以便及早采取必要的补救措施。
为确保铸件质量,应根据铸件不同用途和要求,采用不同的检查方法,及时检出所不允许的缺陷。铸件的检验主要包括铸件表面质量检验、铸件内在质量检验以及铸件质量的综合鉴定。其中,铸件的表面质量包括铸件的表面缺陷、尺寸精度、质量偏差、表面粗糙度等。铸件外观质量优劣影响后续加工工艺、后续加工的消耗,也影响铸件的使用性能。所有铸件都要按照规定的标准进行外观质量检验。这些检验又常常需要分多次完成。例如,铸件铸出后的初检只能发现明显的表面缺陷,细小的表面缺陷则要用专门的设备才能发现。外部尺寸不难直接测量,内腔的某些形状与尺寸,则要切剖铸件才能测出。为此,对不同的铸件安排有不同的检验制度。
缺陷检查普遍采用的有以下一些方法。
一、外观质量检查
铸件外观质量包括铸件形状、尺寸、表面粗糙度、重量偏差、表面缺陷、色泽、表面硬度和试样断口质量等。铸件外观质量检验通常不需要破坏铸件,借助于必要的量具、样块和测试仪器,用肉眼或低倍放大镜即可确定铸件的外观质量状况。
对于铸件形状和尺寸的检查,国家标准GB/T 6414—1999《铸件尺寸公差与机械加工余量》(等效于ISO 8062:1994)将毛坯铸件的尺寸公差分为16个等级,表示为CT1~CT16,并给出了各公差等级对应于铸件基本尺寸的公差数值。在该标准的附录A《铸造公差》中,给出了不同生产方式和不同铸造工艺方法生产的各种铸造合金的毛坯铸件应能达到的公差等级。其中,该标准附录中的表A1为成批和大量生产的毛坯铸件的尺寸公差等级,表A2为小批和单件生产的毛坯铸件的尺寸公差等级。标准中的术语“铸件基本尺寸”系指机械加工前毛坯铸件的尺寸,包括必要的机械加工余量;“尺寸公差”系指允许尺寸的变动量,等于最大极限尺寸与最小极限尺寸之代数差的绝对值,也等于上偏差与下偏差之代数差的绝对值。
这里详细介绍外观质量中重要的铸件表面缺陷的检验。按铸件检验的具体技术要求表面缺陷分为3类。
(1)按照技术条件允许存在的缺陷。带有这类缺陷的铸件应视为合格。
(2)允许修复的缺陷。包括可以铲除的多肉,可以焊补的疵孔,可以校正的变形和可以浸渗处理的渗漏等。有这类缺陷的铸件,应按要求做好修复工作,然后再次检验。
(3)允许存在但不允许修复的缺陷。有这类缺陷的铸件应予以报废。
为保证铸件的表面质量,应规定每批(炉)铸件l00%地检验其表面缺陷。检验要求一般规定如下。
①铸件非加工表面上的浇冒口应清理得与铸件表面同样平整,加工面上的浇冒口残留量应符合图纸规定,有色金属铸件一般允许高出铸件表面2~5mm,黑色金属铸件一般允许高出铸件表面5~15mm。
②在铸件上不允许有裂纹、通孔、穿透性的冷隔和穿透性的缩松、夹渣缺陷。
③铸件非加工表面的毛刺、披缝应清理至与铸件表面同样平整。
④铸件待加工表面,允许有不超过加工余量范围内的任何缺陷存在,但裂纹缺陷应予清除。
⑤作为加工基准面和测量基准的铸件表面,必须平整。
⑥变形的铸件允许整形(校正),然后逐个检验是否有裂纹。
⑦在铸件非加工表面和加工后的表面上是否允许有缺陷,在有关标准中有规定。
由于使用性能和各类铸造方法的不同,铸件表面缺陷检验标准也各不相同。技术标准是质量检验的依据,通常分为:内控标准、通用标准和用户要求三类。内控标准一般用作工艺过程质量检验的依据,它主要是指:工艺规程、操作守则和其他技术文件中的有关指标和规定,它是各工厂生产中掌握的标准。通用标准是指国家标准、部颁标准等,它是铸件质量检验的重要依据,如:GB/T1176—1987铜合金铸件技术条件、GB9438—1999铝合金铸件技术条件。至于用户要求与上述标准不一致时,通常在图纸及有关技术文件中另行做出规定。目前,国家对铸件表面缺陷的检验还未有统一的标准。各厂在生产中一般执行部颁标准、企业标准。比如,对于灰铸铁件要求:在铸件非加工表面和加工后的表面上,单个孔穴的最大直径不应超过6mm,其最大深度不应超过该处壁厚的1/4(但当壁厚大于30mm时,不超过9mm),且在其反面的对应部位上无类似的缺陷存在;对于球墨铸铁件要求:在铸件不加工表面上,允许有夹渣、掉砂等缺陷,其深度或高度不超过壁厚的1/3(但不得大于3mm),长度不超过8mm,面积不大于5cm2,此类缺陷在一个铸件上允许有两处。
铸件可见部位的外观检查,常以目视法进行。目视外观检验可检查的缺陷项目有:飞翅、毛刺、抬型、胀砂、冲砂、掉砂、外渗物、冷隔、浇注断流、表面裂纹(包括热裂、冷裂和热处理裂纹)、鼠尾、沟槽、夹砂结疤、粘砂、表面粗糙、皱皮、缩陷、浇不到、未浇满、跑火、型漏、机械损伤、错型、错芯、偏芯、铸件变形翘曲、冷豆以及暴露在铸件表面的夹杂物、气孔、缩孔、渣气孔、渣缩孔、砂眼等。对表面粗糙度的检查,应在合适的光线条件下以目测—手触样块,凭感觉进行表面状况的鉴定,借助测量工具获得铸件尺寸数据,用统计方法确定铸件精度方面缺陷率。目视方法不限于对外观检查,也可对断口进行检查。人类器官不单眼睛广泛用于检验,根据某类铸件的特性,还可借嗅觉和听觉进行质量检查。例如球墨铸铁新折断口臭味和敲击后滞振度,可辅助检验员对球化不良缺陷的程度进行判断。
二、内在质量检查
1. 化学分析
对所有的铸件,化学成分是十分重要的,因而在大多数情况下,化学成分就是验收指标。化学成分也间接决定了铸件的力学性能与缺陷发生与否。例如球墨铸铁中残留镁量低于0.03%,球墨的球化率必然会受到影响,出现球化不良的缺陷。化学成分因炉次而异,取样化验结果称为炉次分析,其结果也因分析方法不同而不同。非铁合金铸件以及要求特殊性能的高合金钢铸件、特种铸铁件和高温合金铸件,通常把铸造合金的化学成分作为铸件验收技术条件之一。即使是合金化学成分不作为验收技术条件的铸件,为保证铸件质量,铸件生产厂也应在生产过程中检查和控制合金的化学成分。
铸件的化学分析,一般分为炉前检验和成品铸件终端检验。炉前检验通常采用热分析、超声波法、光谱法、气体快速分析法等快速分析方法及相应仪器,可在数分钟内快速测定铸造合金液或铸造合金试样中的主要成分元素、杂质元素及溶解气体(氢、氧、氮等)的含量,或对铸造合金试样进行全元快速定量分析。例如:采用热分析法,可根据浇注的热分析试样的连续冷却曲线,测定铸铁中碳、硅含量和碳当量,判断铁液的孕育和球化处理效果;采用X射线荧光光谱分析法,可对试样的化学成分进行全元分析,整个过程,从浇注试样到打印出分析结果,仅需几分钟;采用定氢仪、定氧仪和定氮仪,可快速分析溶解在合金液中的氢、氧、氮等气体的含量。成品铸件的化学分析方法主要有:滴定法、分离法、分解法、容量法、重量法、电位法、电量法、电解法、比色法、发光分析法、光度法、分光光度法、光谱法、质谱法、色谱法、微探针分析、衍射分析、热分析和气体分析等。微探针分析和X射线衍射分析可探测试样微区结构和成分的变化。
化学分析试样的采取、分析方法、分析仪器和分析试剂,应符合有关标准的规定。分析结果应符合相应铸件或合金标准规定的化学成分要求。对铸造合金或铸件进行化学分析时,应符合国家标准GB/T 1467—1978《冶金产品化学分析方法标准的总则及一般规定》的规定。采用火焰原子吸收光谱法和分光光度法进行化学分析时,应符合GB/T 7728—1987《冶金产品化学分析 火焰原子吸收光谱法通则》和GB/T 7729—1987《冶金产品化学分析 分光光度法通则》的规定。铸造合金光谱分析的取样应符合GB/T 5678—1985《铸造合金光谱分析取样方法》的规定。适用于铸钢、铸铁和铸造非铁合金的主要的化学分析标准见表1-4。
表1-4 适用于铸钢、铸铁和铸造废铁合金的主要化学分析标准

续

2. 力学性能检测
力学性能检测包括多种指标。常规力学性能检验在室温下进行,检验项目通常包括:抗拉强度、屈服点、伸长率、断面收缩率、挠度、冲击吸收功(或冲击韧度)和硬度。抗拉强度、屈服点、伸长率、断面收缩率在拉伸试验机上测定;冲击吸收功或冲击韧度在冲击试验机上测定;挠度和抗弯强度用横向弯曲试验方法测定;硬度用各种硬度计测定。
(1)拉伸试验。灰铸铁的拉伸试样由圆柱形单铸试棒或附铸试棒机械加工而成。单铸试棒直径为30mm,在立浇干砂型中与铸件同批浇注。拉伸试样平行段的直径为20mm± 0.5mm。当用抗弯强度和挠度作为铸件力学性能验收条件时,可进行弯曲试验,弯曲试样直接采用直径为30mm±1mm的铸态毛坯试棒。拉伸试样、弯曲试样及铸态毛坯试棒的形状、尺寸和表面质量,拉伸试验和弯曲试验方法,对试验机的技术要求以及测定结果的计算和处理,均应符合行业标准JB/T 7945—1999《灰铸铁力学性能试验方法》的规定。
其他铸造金属和合金的拉伸试验方法(包括对拉伸试样的尺寸测量、夹持方法、试验速率、性能测定方法和试验结果修约和处理等)及拉伸试样的类型、横截面形状、标距、尺寸、表面质量应符合GB/T 228—1987《金属拉伸试验方法》和GB/T 6397—1986《金属拉伸试验试样》的规定,试样不允许有机械损伤、裂纹、显著的横向刀痕、明显变形和其他肉眼可见的缺陷。应清除掉试样表面的粘砂、飞翅、毛刺及其他多肉类缺陷和黏附物。拉伸试样可在单铸试块、附铸试块或铸件本体上切取。单铸试块和附铸试块的类型、形状和尺寸,拉伸试样的切取部位和方向,附铸试块与铸件本体的连接方式和连接部位,由供需双方根据相应铸件标准选取或商定。当铸件需热处理时,单铸试块应与铸件同炉热处理,附铸试块应在热处理后割下。白口铸铁等脆硬材料的拉伸试样可采用铸态圆柱试样,或采用退火后经机械加工并与铸件同炉热处理的拉伸试样,试样形状、尺寸、技术要求和热处理规范由供需双方商定。
拉力试验机应按照国家标准GB/T 16825—1997《拉力试验机的检验》(等效于ISO 377:1997)的规定进行检验,其准确度应为1级或优于1级,并应定期由国家计量部门进行检定。拉伸试样的制备应符合相关铸件标准或GB/T 2975—1998《钢及钢产品力学性能试验取样位置和试样制备》(等效于ISO 7500—1:1986)的规定。由单铸试块(棒)和附铸试块(棒)切取的拉力试样的性能应符合相应铸件标准的要求,本体试样的性能要求由供需双方根据相应铸件标准商定。
(2)冲击试验。冲击试验用于测定冲击试样在一次冲击负荷下折断时的冲击吸收功。冲击试验机应符合GB/T 3808—1995《摆锤式冲击试验机》的要求,并应定期由国家计量部门进行检定。冲击试样分为V形缺口冲击试样、U形缺口冲击试样和无缺口冲击试样。灰铸铁采用无缺口圆柱冲击试样,由直径为30mm的铸态毛坯试棒机械加工而成,其公称尺寸为φ20mm×120mm;毛坯试棒的铸造方法,冲击试样的技术要求,冲击试验机技术参数,试验条件和方法应符合GB/T 6296—1986《灰铸铁冲击试验方法》的规定。白口铸铁等脆硬材料的冲击试样可采用无缺口铸态毛坯试样,或采用退火后经机械加工并与铸件同炉热处理的无缺口试样,试样形状、尺寸和技术要求由供需双方商定。其他铸造金属和合金的冲击试样采用U形冲击试样(一般用于缺口敏感性大的铸造金属和合金)或V形冲击试样。U形或V形冲击试样可取自单铸试块(棒)、附铸试块(棒)或铸件本体。取样部位和方向,单铸试块(棒)和附铸试块(棒)的类型、形状、尺寸和铸造方法,附铸试块(棒)与铸件本体的连接方式和连接部位,由供需双方根据相应铸件标准选取或商定。需热处理的铸件,附铸试块应在热处理后割下,单铸试块(棒)应与铸件同炉热处理。
V形和U形缺口冲击标准试样的公称尺寸为10mm×10mm×50mm,公称缺口深度为2mm。缺口冲击试样的尺寸公差、表面粗糙度和其他技术条件,冲击试验的条件、方法及试验结果的处理,应符合GB/T 229—1994《金属夏比缺口冲击试验方法》的规定。由单铸试块(棒)和附铸试块(棒)切取的冲击试样的性能应符合相应铸件标准或订货合同的要求,本体试样的冲击性能要求由供需双方根据相应铸件标准商定。
(3)硬度试验。测定铸件硬度的常用方法有布氏硬度法和洛氏硬度法两种。硬而脆的铸造合金通常用洛氏硬度法测定其硬度,其他铸造合金一般用布氏硬度法测定其硬度。对铸钢等金相组织均匀一致的铸造合金,洛氏硬度、布氏硬度和抗拉强度之间存在有一定的换算关系,参见GB/T 1172—1999《黑色金属硬度及强度换算值》和GB/T 3771—1983《铜合金硬度与强度换算值》。
布氏硬度法用一定直径的钢球或硬质合金球,以相应的试验力压入试样表面,经规定的保持时间后,卸除试验力,测量试样表面的压痕直径,用试验力除以压痕的球形表面积所得的商表示布氏硬度值。压头为钢球时,硬度符号为HBS,适用于布氏硬度值≤450的材料;压头为硬质合金球时,硬度符号为HBW,适用于布氏硬度值≤650的材料。布氏硬度试验的仪器、试样、试验方法和试验结果应符合GB/T 231—1984《金属布氏硬度试验方法》的规定。布氏硬度试验可在拉伸试样、冲击试样、铸件或专门铸造的硬度试块上进行,试验表面应为光滑平面,无氧化皮和外来污物,试验位置应符合相应铸件标准的规定或由供需双方商定。
洛氏硬度法是在初负荷和总负荷(等于初负荷加主负荷)分别作用下,将金刚石圆锥体压头或钢球压头压入试样表面,然后卸除主负荷,测量在初负荷下的压痕深度增量e值,用e值计算洛氏硬度。洛氏硬度按所用标尺的不同,最常用的有HRA、HRB和HRC三种标尺。洛氏硬度试验所用的仪器、试样、试验条件和试验方法以及试验结果的处理应符合GB/T 230—1991《金属洛氏硬度试验方法》的规定。洛氏硬度试验的试件选取、试验位置及对试验表面的技术要求与布氏硬度试验相同。
除了布氏硬度和洛氏硬度外,金属的硬度还可用肖氏硬度(HS)和维氏硬度(HV)来表示。测定金属的肖氏硬度应符合GB/T 4341—2001《金属肖氏硬度试验方法》的规定。测定金属的维氏硬度应符合GB/T 4340.1—1999《金属维氏硬度试验 第1部分:试验方法》的规定。
各类硬度计应定期由国家计量部门按有关标准进行检定。
非常规力学性能包括:断裂韧度、疲劳性能、蠕变性能、高温力学性能、低温力学性能等。非常规力学性能试验应按有关标准的规定进行。要求非常规力学性能的铸件,其验收技术条件应符合相应铸件标准的规定,或由供需双方商定。与铸件有关的主要的非常规力学性能试验标准见表1-5。
表1-5 与铸件有关的主要的非常规力学性能试验标准

续

3. 低倍检验(宏观检查)
用目视或低倍放大镜检查铸件表面或截面的宏观组织或缺陷,以确定它们的性质和严重程度的方法称为低倍检验。它具有视域大、适用范围广和试验方法简便等优点,与微观组织检验配合能较全面地反映铸件的质量问题。
4. 金相检验(金相显微镜检验)
用光学显微镜在放大50~1000倍下观察抛光的金属表面,试样在未经侵蚀条件下进行夹杂物检查(利用明、暗场及偏光、干涉和显微硬度等多种功能参照GB10561—1989评级),经侵蚀后进行组织及晶粒度检查。这种方法广泛用于检查微观缺陷,也常用于研究宏观缺陷的微观特征。
上述的化学分析、性能试验和金相检验所取得的试样只能代表局部区域。为了了解铸件整体的质量情况,须从具有代表性的各个部位选取试样,数量愈多,范围愈广,对发生的铸件缺陷了解愈近全貌,有利于下一步分析。
铸件的显微组织通常采用金相显微镜进行观测,检验方法应符合GB/T 13298—1991《金属显微组织检验方法》的规定,晶粒度测定应符合YB/T 5148—1993《金属平均晶粒度测定方法》的规定,铸钢的显微组织检验还应符合GB/T 13299—1999《钢的显微组织评定方法》的规定。金相试样可用已试验过的力学性能试样制取,也可在铸件本体、单铸试块或附铸试块上切取,试样的切取部位由供需双方商定。金相检验方法和显微组织的评级方法应符合有关标准的规定,检验结果应达到相应铸件标准规定的等级或由供需双方商定的验收标准。与铸造合金和铸件有关的主要的金相及金相检验方法的国家标准和行业标准见表1-6。
表1-6 与铸造合金有关的主要金相及其检验方法标准

续

5. 气密性检验
在工作状态下承受流体(气体或液体)压力或不许有渗漏的铸件,在交付前应进行气密性试验。气密性试验的流体介质种类、试验压力和压力保持时间,应符合相关标准的规定或由供需双方商定。进行气密性试验的单位应具有从事压力容器生产和检验的许可证书。从事气密性试验的检验人员应持有压力容器检验资格证书。气密性试验的设备和仪器需经压力容器检验职能部门年检合格,并应由专人维护保养。
铸件的气密性试验方法主要有气压法和水压法两种。气压法一般用气压表检测内腔已注入高压气体的密封铸件,如果气压表读数在规定时间内下降到规定值以下,则铸件的气密性试验不合格,说明铸件内部存在疏松、气孔、裂纹等缺陷;水压法则是将内腔已注入高压气体的密封铸件浸没在水中,保持规定时间后检查其是否漏气,若出现气泡则表明铸件的气密性试验不合格。
气密性试验不合格的铸件,如在渗漏部位不含有铸件技术条件规定不准许有的缺陷,允许对铸件进行修补,修补方法应由供需双方商定。常用的修补方法有焊补法和浸渗处理法。修补后的铸件应重新进行气密性试验合格后才能交付。
三、铸件质量的无损检测(无损探伤)
无损检测又称非破坏检查,是在不破坏被检铸件的情况下,采用物理、化学等方法探测被检对象的内部和表面缺陷及材料的某些物理性能的质量检测方法。随着科学技术的发展,现代无损检测技术不仅能够探测铸件有无缺陷,而且能够定量检测被检铸件内缺陷的形状、大小、位置、取向和分布,并依据相关标准对被检铸件的质量做出评价。铸件质量的无损检测可以为改进铸造工艺提供直接可靠的依据,在提高铸件质量,减少和杜绝铸件废品,降低铸件生产成本等方面起着重要作用。对于在使用的产品或设备定期进行无损检测,监测其是否出现危险性缺陷,可防患于未然,在防止和杜绝灾害性事故方面起重要作用。铸造行业目前常用的无损检测方法主要有磁粉检验法、液体渗透检验法、射线检测法和超声波检测法,前两种方法用于检测铸件表面质量,后两种方法用于检测铸件内部质量,每种方法都制定了相关标准,为选择合适的探伤方法和合理的铸件质量等级提供了依据。
对缺陷进行非破坏性检查,根据工作原理不同有以下几类:a.光学检查法(目测检查法、渗透探伤检查法);b.放射线检查法[线透射检查法、断层摄影(CT)检查法];c.电磁检查法(磁力探伤检查法、涡流探伤检查法);d.声波检查法(超声波探伤检查法、AE“声发射”法);e.热传导检查法(物质表面温度分布图像显示法)。其中,目测法、渗透探伤法、磁粉探伤法、涡流探伤法等,只能用于铸件表面或表层部分缺陷的检查;对铸件深部缺陷的检查,必须使用X线透射法、断层摄影法和超声波探伤法。
无损检验近年来发展很快,由于数据处理好和硬件趋向于便携式,大大提高了检查的可靠性和灵活性。X射线透射检查法可提供铸件检测部位有无缺陷及缺陷尺寸的照片。美国材料试验协会(ASTM)发布了一系列适用于铸件检验的射线照相参考标准,它们按缺陷种类和数量分类,为使用者对缺陷可否接受提供判断依据。X射线图像转换为可见图像显示在荧光屏或电视屏上,录像数值化经计算机处理,可自动判断出缺陷产生原因。
渗透探伤或称液体渗透检验法,也是应用较早的一种无损检验方法,该方法原理简单、操作方便、方法灵活、适应性强,它不像磁力探伤,仅限于铁磁体铸件,非磁化的奥氏体和铝、镁、铜等非铁合金铸件均可使用,用途广泛,美国无损检测学会(ASNT)推荐铸造工业采用。渗透检验按显示方法可分为着色法和荧光法两种。无论使用哪种方法,都只能检测铸件的表面缺陷和开放性近表面缺陷,对于铸件内部和近表面的非开放性缺陷,渗透检验是无能为力的。清洁后的铸件使溶有颜料或荧光物乳浊液体(渗透剂)均匀地涂布在铸件表面。由于渗透剂的湿润力,使其强渗入裂纹缺陷中,几分钟后用水冲洗掉表面渗透剂,保留了裂纹中渗透剂,然后撒上或涂上显示剂,它如同吸墨纸将渗透剂从裂纹中吸出,显示剂自行填充裂纹,且与渗透剂发生作用,生成物在荧光下发亮,即将裂纹检出,裂纹宽度小于0.01mm也能显示清楚。与表面连通的各类孔洞都可采用这种检验方法检查出缺陷的大小和类型。
磁粉检验是应用较早的一种无损检验方法,它具有设备简单、操作方便、速度快、观察缺陷直观、检测灵敏度较高等优点,在铸造行业中的应用极为普遍。磁粉检验通常用于检测铸钢、铸铁等铁磁性材料和铸件的表面和近表面缺陷,对裂纹、折叠、未熔合等缺陷极为灵敏。一般来说,采用交流电磁化可检查表面下2mm以内的缺陷,采用直流电磁化可以检查表面下4mm以内的缺陷。
射线探伤能发现铸件内部的缩孔、缩松、疏松、夹杂物、气孔、裂纹等缺陷,确定缺陷平面投影的位置、大小和缺陷种类。超声波探伤可发现形状简单、表面平整的铸件内的缩孔、缩松、疏松、夹杂物、裂纹等缺陷,确定缺陷的位置和尺寸,但较难判定缺陷的种类。射线探伤是利用X射线或酌射线穿透被测材料时,由于缺陷与材料基体吸收射线能量(衰减系数)不同,在感光胶片上形成影像的黑度差别,分析感光胶片影像的异常黑度的位置、尺寸、分布和浓淡,即可判断缺陷的类型、位置和严重程度。射线照相底片可以长期保存,底片上显现的缺陷便于观察,可以对缺陷进行定性、定量和定位。
超声探伤是用指向性和束射性强的超声波在介质中直线传播遇到缺陷时,由于介质界面声阻抗突变,使超声波发生部分能量反射,反射信号被探头接收,经处理后显示在荧光屏上,根据反射信号的特征,判断被测材料内部有无缺陷以及缺陷的位置、形状和大小。超声探伤是目前应用最广泛的铸钢件内部缺陷检验方法,它有一系列探伤方法,有一套较完备的实用技术,对于碳钢和低合金钢铸件,超声探伤可检查的厚度范围很宽,与射线探伤相比,超声探伤具有成本低、不需要防护、厚大件检验速度快等优点。当然,超声探伤也受各种客观规律的制约,只能在一定场合和一定条件下应用。例如,超声探伤要求铸件表面粗糙度值不能太大,铸钢材料对超声能的吸收也不能太大,超声探伤对缺陷的显示不如射线照相法直观和易于辨认等。
传统的射线探伤采用的是射线照相法,对被检铸件进行射线照相时,一般要经布片、曝光、暗室处理、观察等步骤,周期长、效率低,不能实现在线检验的需求。采用射线实时成像技术或射线CT技术,可以在生产线上对批量生产的铸件进行在线射线检验。
射线实时成像是一种应用穿透性射线,在对生产线上的铸件进行射线透照的同时即可观察到所产生的图像的快速射线检验技术。其主要过程是通过荧光屏将射线转换成可见光,然后把它放大或转换成视频信号,显示在电视监视器上,同时可记录在录像带上。射线实时成像通常用于对生产线上的铸件进行快速检验,通过操纵铸件运动的遥控装置使检测者可以观察铸件的细节,并立即决定验收与否。对于动态工作系统,射线实时成像一般可在几秒到几分钟之内完成检验。射线实时成像还可对长时间(以小时计)运行的部件进行动态监视。
射线照相技术一般仅能提供定性信息,不能应用于测定结构尺寸及缺陷的方向和大小,它还存在三维物体二维成像、前后缺陷重叠的缺点。工业射线CT技术(工业射线断层扫描技术)提出了全新的影像形成概念,它比射线照相法能更快、更精确地检测出铸件内部的细微变化,消除了射线照相法可能导致的检查失真和图像重叠,并且大大提高了空间分辨率和密度分辨率。
激光全息无损检测是在全息照相技术的基础上发展起来的一种检测技术,近年来,随着激光技术的发展,全息照相在无损检测领域中的应用范围迅速扩大,解决了许多过去其他方法难以解决的无损检测问题。由于激光全息检测是一种干涉计量技术,其干涉计量的精度与波长同数量级。因此,极微小的变形都能检验出来,检测的灵敏度高。由于激光的相干长度很大,因此,可以检验大尺寸物体,只要激光能够充分照射到的物体表面,都能一次检验完毕。激光全息检测对被检对象没有特殊要求,可以对任何材料、任意粗糙的表面进行检测。可借助于干涉条纹的数量和分布状态,来确定缺陷的大小、部位和深度,便于对缺陷进行定量分析。这种检测方法还具有非接触检测、直观、检测结果便于保存等特点。
对于纤维增强复合材料的疲劳裂缝和冲击损伤可以采用声振检测法,声振检测法就是用电声换能器激发样品振动,而反映样品振动特性的力阻抗反作用于换能器,构成换能器的负载。当负载有变化时,换能器的某些特性也随着变化。
声发射技术在材料和结构的无损检测中占有很重要的地位,是19世纪60年代发展起来的一种材料和构件评价的新方法,现已成为一种不可缺少的检测手段。材料或结构件受外力或内力作用产生变形或断裂,以弹性波形式释放出应变能的现象称为声发射。
而红外无损检测是利用红外物理理论,把红外辐射特性的分析技术和方法,应用于被检对象的无损检测的一个综合性应用工程技术。众所周知,材料、装备及工程结构等运行中的热状态是反映其运行状态的一个重要方面,热状态的变化和异常过热,往往是确定被测对象的实际工作状态和判断其可靠性的重要依据。通过对被检对象红外辐射特性的确定和分析,是确定和判断其热状态的良好途径。因此,红外无损检测技术在材料、装备及工程结构等的检验与评价中越来越受到人们重视。
四、计算机在铸件缺陷诊断中的应用
诊断方法中,传统诊断法主要依靠人的经验对铸件的缺陷进行诊断,作为一种技术在当前科学技术飞快发展的今天显得很不够用。现代的诊断技术是指应用最新的现代化仪器设备和电子计算机系统等当代最高技术来检查和识别铸件质量及其生产过程的实时状态,诊断它的缺陷原因及防止等。
把医疗诊断的基本逻辑思路应用到工程技术中形成的技术诊断,或称工程系统诊断,在铸造领域中刚刚开始,通过信号采集、处理和分析技术的软件与硬件有待进一步发展。但是利用电子计算机直接进行生产管理、工序管理已在国内外铸工车间采用;电子计算机是通过模拟方法以掌握铸造设备的最优运转条件和进行最优工艺工程设计时的必要条件,为生产管理提供信息。平衡工序能力,为实现最佳控制创造条件。
统计分析诊断法是有效利用电子计算机的计算能力,以过程或工序分析为主,依靠多变量分析法和重回归分析法进行分析。如果要根据其结果来确定控制内容的话,没有电子计算机是不可能的。
铸造生产技术,由于因素非常多,同时因素之间错综复杂,它们的关系要公式化和定量化是困难的,想编制出在许多条件下皆可适用的分析程序也是非常困难的,因此有关铸造过程运行和环境的识别是依靠熟练技术人员和对缺陷与试验进行处理来解决的。
最早利用计算机进行技术诊断是将各种缺陷原因编号存储在磁带中,针对缺陷名目可立即查出原因,这种索引方法不能发挥计算机解析能力优势,不能对各个主要原因之间的相互作用进行求解,故很少采用。
后来有人把缺陷的产生和铸造各工序的“任度”定量化,例如气孔由于金属的原因占20%,型砂原因为30%,造型原因占30%,浇口原因占10%,设备原因占10%,总数为100%。这些百分比也代表了产生气孔缺陷各工序应承担多少责任,它是通过工厂技术人员协商结果确定的。将各个铸件的缺陷率乘以相应缺陷责任度,结果值越大的工序,就是需要研究采取措施的工序。这种方法不追究缺陷产生原因,但存在问题的工序,一目了然,缺点是工序如何改进还有待于进一步探索。
技术人员了解各类缺陷各工序承担的责任大小,也了解缺陷发生的原因和它们的因果关系。总结专家用做决策的知识和逻辑进行技术诊断,建立专家系统。该系统特别适宜于解决和辅助解决复杂的、无确定理论的铸件缺陷问题,在这个领域中,数据离散,人类专门知识不足。相信不久的将来,专家系统会在铸造业中,首先在缺陷分析中得到广泛应用。
上一篇:轻钢龙骨墙一-
下一篇:计算机仿真技术与应用的发展趋势





.jpg)
.jpg)
