
第一章 教学设计技能的训练
我国基础教育课程改革已经进入全面实施阶段。“课程改革中的教学问题比制定课程标准和编写教材,有着百倍的复杂和艰难”[1]。新课改倡导一切理念的实现都要通过教师的课堂教学来进行。上课是教师专业活动的一个重要领域。“凡事预则立,不预则废”,正如同一幢大厦要有一个好的蓝图,一台好戏要有一个好的剧本,一堂好课同样要有一个好的教学设计。教学设计是教师对课程实施的设想、方案,是教育理念与教学实践相结合的界面。因此,在新课程背景下应该怎样进行课堂教学设计、如何将新课程理念与中小学教学整合,是当前摆在广大教师和未来教师的师范生面前亟待解决的问题。
对于教学设计的概念,学术界的界定各不相同。天津师范大学教师姜瑞华在其著作《中学思想政治学科教学设计与案例分析》中认为,教学设计是依据课程标准和教材,遵循教学过程的基本规律,运用系统论的观点和方法,对课堂教学活动进行设计和规划的过程[2]。乌美娜认为,教学设计就是“运用系统方法分析教学问题和确定教学目标,建立解决教学问题的策略方案、试行解决方案、评价试行结果和对方案进行修改的过程”[3]。综上所述,所谓教学设计,就是指教育实践工作者(主要指教师)为达成一定的教学目标,对教学活动进行的系统规划、安排与决策。
教学设计的内涵丰富,外延宽广。具体地说,教学设计主要解决以下三个问题。
(1)教学设计要依据教学原理,遵循教学规律,结合教师对教学背景、教学内容和学生情况的分析,确定教什么。
(2)教学设计要依据教学目标和教学资源、教学对象、教育者的客观现实,创造性地设想采用何种策略和过程,实现教学目标,解决怎样教的问题。
(3)教学设计要把与教学过程有关的各种因素看作一个系统,用系统的观点来分析每一因素,力求实现教学过程的最优化。教学设计的特点是为学生学习而设计的,它是以学为本的,是为学生的学习服务的。
由此可以看出,教学设计的过程是为教学活动制订蓝图的过程。通过教学设计,教师可以对教学活动的基本过程有个整体的把握,可以根据教学情境的需要和教育对象的特点确定合理的教学目标,选择适当的教学方法、教学策略,采用有效的教学手段,创设良好的教学环境,实施可行的评价方案,从而保证教学活动的顺利进行。另外,通过教学设计,教师还可以有效地掌握学生学习的初始状态和学习后的状态,从而及时调整教学策略、方法,采取必要的教学措施,为下一阶段的教学奠定良好基础。从这个意义上说,教学设计是教学活动得以顺利进行的基本保证。好的教学设计可以为教学活动提供科学的行动纲领,使教师在教学工作中事半功倍,取得良好的教学效果。忽视教学设计,则不仅难以取得好的教学效果,而且容易使教学走弯路,影响教学任务的完成。[4]
在了解教学设计含义和意义的基础上,我们进入师范生课堂教学技能训练的第一个活动要素阶段:教学设计技能的训练。
在本阶段有七个能力点。
(1)教学目标的制定。能够按照新的中小学课程标准的要求,并结合具体课程的教学特点确定教学目标。
(2)教材的分析和处理。能够结合教材和各种教学资料,全面准确地分析和处理教材。
(3)了解学生。结合中小学生的普遍身心发展特点和具体班级的学生特点,全面了解学生,即掌握学生特征。
(4)教学策略的制定。能够选择和运用与教学内容相适应的教学策略进行教学。
(5)教学计划的制订和教案的编写。能够掌握制订教学计划和合理编写教案的方法。
(6)作业的类型和设计。能够结合学科特点设计和批改学生作业。
(7)学习评价。课后能正确评价自己和别人的教学。
本章包括七个单元的内容。第一单元训练第一个能力点,主要训练如何合理制定教学目标,并在教学中落实自己所属学科的教学目标,从而有效地实施教学。第二单元训练第二个能力点,主要训练如何分析和处理教材,学会通读教材、精读教材和弥补教材缺陷等方法,为完成教学任务做好准备。第三单元训练第三个能力点,即全面了解学生特点。第四单元训练第四个能力点,制定教学策略,主要训练如何运用探究式教学策略、问题解决式策略等常用的教学策略,以便更好地进行有效的课堂教学。第五单元训练第五个能力点,主要训练如何制订教学计划、科学编写教案,以便掌握教学进度,组织科学的课堂教学。第六单元训练第六个能力点,主要训练如何根据本学科特点设计和批改作业。第七单元训练第七个能力点,主要训练如何进行有效的教学评价,以便改进教学方法,提高教学效率。
通过本单元的学习,你将掌握教学设计的一些卓有成效的方法,从而使你成为一个优秀的教育者。
第一单元 教学目标的制定
父亲带着三个儿子到草原上猎杀野兔。在到达目的地且一切准备得当,就要开始行动之前,父亲向三个儿子提出了一个问题:
“你们看到了什么呢?”
老大回答道:“我看到了我们手里的猎枪、在草原上奔跑的野兔,还有一望无际的草原。”
父亲摇摇头说:“不对。”
老二的回答是:“我看到了爸爸、大哥、弟弟、猎枪、野兔,还有茫茫无际的草原。”
父亲又摇摇头说:“不对。”
而老三的回答只有一句话:“我只看到了野兔。”
这时父亲才说:“你答对了。”
有了明确的目标,才会为行动指出正确的方向,才会在实现目标的道路上少走弯路。课堂教学也是一样,一堂课的教学设计需要想很多:学生的问题和基础,学生的学习过程和规律,选用什么样的资源和教学方式,怎样让学生动起来,等等,其核心是教学目标——总的目标和被细化的课程目标。漫无目标或目标过多,都会阻碍我们前进,要实现自己的心中所想,如果不切实际,最终可能是一事无成。为什么课程的核心应当是课程目标?教学目标是课堂教学的灵魂,课堂教学就是围绕着教学目标的制定和落实展开的。
新课程改革主要是针对目前我国基础教育课程的弊端以及社会发展对课程提出的新的需要而进行的。教学目标明确“教什么”的问题,即明确具体的教学目标。教学目标是教学活动的出发点和归宿,是联系教材与各学科课程标准的桥梁,教与学的一切活动都是围绕它来进行。实现课程目标、落实教学目标,一直是课堂教学努力追求的方向,也是提高教学质量的重要策略。对于师范生来说,制定和完成科学合理的教学目标,不仅有利于提高备课质量,也是检验课堂效果和教学目标达成度的一个重要手段。
目标:科学合理和准确的教学目标是有效教学的先导
教学目标指出了教学的主攻方向,规定了教学的内容、层次、重点、难点。合理准确的教学目标对落实课程标准、制订教学计划、组织教学内容、明确教学方向、确定教学重点、选择教学方法、安排教学过程等起着重要的导向作用。
首先,作为有效教学的先导,教学目标的制定是否合理、准确,能够体现一位教师专业水准。我们平时在检查教案的时候就会发现很多老师在备课时虽然把教学目标写得很全面,但大部分是参考别人或教学资料的目标,考虑的中心主要是知识,大脑中很少有学生的存在,目标的针对性就无从谈起,最多只包含知识目标。
其次,教学目标是上好一堂课的前提,是保证课堂教学质量与效益的基础。因为教学目标指出了教学的主攻方向,规定了一节课的教学内容、重点难点、学习层次水平,影响着教学策略的选择以及教学的深广度等,它是教学活动的灵魂,并制约着教学活动的全过程。教学改革,不管怎么改,怎么创新,都应该有明确的目标和方向,这个目标和方向就是不断提高教学的质量和效益,促进学生主动发展、全面发展。教学目标制定得是否合理直接关系着教学的成败,影响着教学内容、教学方法、教学媒体、教学评价及教学效果等各方面。[5]
通过本单元的学习和训练,你将能够:
(1)了解制定教学目标的主要依据。
(2)熟悉教学目标设计的基本方法和要求。
(3)能够依据教学目标设计的方法和原则进行教学诊断。
任务:如何才能准确制定教学目标
请你认真思考以下几个问题,判断自己是否知道教学目标的制定方法。
(1)你在确定教学目标的时候是否以课程标准和学生实际为依据。课程标准是国家制定的某一学段的共同的、统一的基本要求,而作为特殊个体的学生在发展中又体现出巨大的差异性。我们要承认差异,并把它作为一种资源来开发,在教学目标的设计上体现出一定的层次性,使每个学生都能有所发展。
(2)你在教学设计中确定的教学目标是否具体。有效教学理论指出:教学目标要尽可能明确与具体,以便检测教师的工作效益……应该科学地对待定量与定性、过程与结果的结合,全面地反映学生的学业成就与教师的工作表现。
(3)你设计的教学目标是否有一定的灵活性。因为教学过程是师生相互影响、共同参与的过程,是一个动态变化的发展过程,伴随着师生主体性的发挥,课堂教学会生成新的目标,超出教师课前的预设,所以,教学目标的设计应有一定的灵活性。教学目标必须潜在和开放地接纳始料未及的情况,要鼓励师生在互动中的即兴创造。
在描述教学目标时,不但要描述要求达到教学目标的具体内容,还要描述达到的水平,也就是标准。描述教学目标时,主语必须是学生,内容是学生通过学习取得了哪些进步。
下面以人民教育出版社(人教版)初中《思想品德》七年级上册第五课第一框《日新又新我常新》为例来说明。
【情感、态度、价值观目标】学生正确认识自我,悦纳自我,增强自信,不断努力,完善自我。
【能力目标】能用全面发展的观点认识自我,提高自我认识和自我评价能力。
【知识目标】懂得全面地认识自我,必须既注重自我的外在形象,又注重内在素质;既要看到自我的优点,又要看到不足;懂得用发展的眼光认识自我,不断更新、完善自我。
准备:制定教学目标的理论和方法
一、理论准备
有的老师对课堂教学目标定位不好,或者在教案上将教学目标写得很好但在课堂上体现不出来,原因无外乎没能做好理论上的准备工作,包括没能真正理解课程标准、没能真正理解教材、没能真正理解学生。课堂教学是多维目标的统一,要对多维教学目标正确定位就必须从了解教学目标的基本模式入手,研究课程标准、研究教材、研究学生。
(一)了解教学目标的基本模式
要设定一定的教学目标,不仅需要了解教学目标的概念,而且要借助一定的形式。美国课程论专家舒伯特认为,存在着表现出不同价值取向的四种典型的课程目标模式:普遍性目标模式、行为目标模式、生成性目标模式和表现性目标模式。这种区分也可以用于对教学目标的分析(张华,2000)。
1.普遍性目标模式
普遍性目标是一种古老的教学目标取向,普遍性目标建立在一般意识形态或社会政治需要的基础上,表现为具有某种哲学或伦理学倾向的一般教育宗旨或原则,是这些原则或宗旨在教学中的直接应用。它的优点是具有普适性,便于教师创造性地在教学中加以应用和解释;其缺点主要是不够科学、严谨,容易受经验局限或流于形式。例如,在我国过去颁布施行的几个《体育教学大纲》中,体育教学目的(目标、任务)部分都有向学生进行思想品行教育和陶冶美的情操方面的规定,但由于对这些目标的具体含义,特别是对从小学到高中不同学段学生的具体含义界定不清,导致歧义纷繁,从而使这些规定在很大程度上流于形式,未能真正成为指导课程教学设计、实践和评价的准则。
2.行为目标模式
行为目标是将教学目标表述为具体的、可操作性的行为。布卢姆的教育目标分类学被认为是行为目标取向的一个范例,行为目标模式也因此而成为20世纪课程与教学目标设计的一种主流模式。
行为目标模式具有三个典型的特征:目标具有层级结构;目标以学生具体的、外显的行为来陈述;目标超越了单一学科的内容。这种目标模式创造性地处理了教育学和心理学的关系,为教育及课程理论与实践提供了富于启发性的框架结构。批评者则认为这种目标分类模式存在着以下缺陷:把本来是紧密联系在一起的认知、情感和动作技能三个领域人为割裂开;行为目标的分类还存在着一些逻辑方面的矛盾;还有人对行为目标模式超学科性和目标层级结构的科学性提出怀疑。另外有一些学者为之辩护,他们认为:这些现存缺陷在一定程度上正好为教育目标分类学的未来发展提供了新的思路。
3.生成性目标模式
与行为目标主要表现为先于教学过程而制定的课程教学文件或指令不同,生成性目标是教育情境的产物和问题解决的结果。它是在教育情境中随着教学过程的展开而自然生成的教学目标,是问题解决的结果和学生经验生成的内在要求。过程性是生成性目标模式的最大特点。杜威强调,教育是儿童经验的改造,良好的课程与教学目标应该根源于受教育者个人固有的活动和需要(包括本能和习得习惯),应该能转化为学习活动进行合作的方法,教育者必须警惕所谓一般或终极的目的(杜威,1908)。
英国学者斯腾豪斯的过程模式给出了生成性目标的另一种意义。他认为教育教学主要包括三种过程:训练、教育和引导。训练和教育可以用行为目标来陈述,但教育的本质是引导:“教育即引导儿童进入知识之中的过程,教育成功的程度即是它所导致的学生不可预期的行为结果增加的程度。”
生成性目标模式消解了教学过程与结果、手段与目的之间的二元对立,学习成为学生自己的事,它有助于终身学习。但批评者认为教师无法胜任这种互动式班级教学,而且学生有时并不知道学习什么是对自己最好的,学生也很难产生对于语法、数学等比较困难的知识的学习需要。
4.表现性目标模式
表现性目标是作为教学性目标的补充而提出来的,其代表人物是美国学者艾斯纳。他对教学性目标的描述与行为目标的描述十分接近。他认为教学性目标旨在使大多数学生掌握现成的文化工具,它规定了学生在完成一项或几项学习活动后应该习得的具体行为。表现性目标旨在培养学生的创造性,它并不规定学生在学习后将获得的行为,而是描述教学中的“encounter”(际遇):儿童学习活动的情境、将面临的问题及任务。这种目标模式类似于我国教育界的主题教学。[6]
(二)研究新课程标准
在明确教学目标基本模式的基础上,还要认真研读课程标准才能科学确立教学目标。在制定教学目标时,要认真把握课程标准,因为课程标准是课程改革的纲领性文件,而教学目标是课程标准的具体化反映。课程标准中提出了的教学具体目标,例如,中学政治课课程标准中的知识、能力、情感态度、价值观,化学课课程标准中的知识与技能,过程与方法,情感、态度与价值观目标等。多维目标是新课程的独创,多维目标集中围绕学生发展这一总目标,而这些目标最终要通过具体的课堂教学来实现。不少课堂教学设计中多维目标的设定未能充分体现新课程的教育理念,对多个维度的认识存在着不同形式的误区,发现多维目标的撰写中存在着各种问题,对这些问题的研究有利于理解多维目标与传统目标的不同,有利于科学设定教学目标。
从大的方面讲,课程标准的内容目标要求,体现国家意志,是各个学科的各个工作环节的依据。在实际教学活动中,教师要始终把课程标准放到重要位置,树立依据课程标准内容要求的观念,规范教学行为。师范生作为未来的教师必须树立强烈的标准意识。但从实际情况看,很多师范生的标准意识不强,影响教学。学习、研究课程标准,明确课程的内容要求,才能增强教学的主动性,不然,教科书怎么写就怎么教,人云亦云,更谈不上教学的创造性。所以,从教学需要出发,我们要学习、研究好课程标准。
从宏观角度来讲,课程标准从多个层面,分级分类地界定了课程的总目标、分类目标、模块目标、具体内容目标,构建了课程的目标体系。我们是依据课程标准进行教学的,就必须通过学习研究把握好课程的教学目标体系。从微观课堂来讲,一般情况下,课程标准对每一课,甚至每一框题都有对应的、落实的具体内容标准条目。新课程标准的操作性较强,因此,对具体“内容目标”的理解和把握,更直接影响课堂教学目标的确立。
(三)研究教材
新课程改革是我们进行教学目标设计的大背景,那么,依据新课程标准对教材进行深刻的分析和领会,则是我们进行教学目标设计的最基本依据。教材是教学中最重要、最基本的依据,是“剧本”。教学目标的确定、教学方法与手段的选择、所要联系的实际问题,都是由教材内容决定的。离开了教材分析,教学设计就成了无源之水,无本之木。
基于教材分析和处理将在第二单元中重点考虑,我们在这里不再详细论述。
(四)研究学生
中小学各科的共同教学理念都是“为了学生的全面发展”。毫无疑问,教学对象是学生,科学地认识小学生、初中生和高中生身心发展特点是确立教学目标的起点、前提。我们可以通过以下途径了解学生:通过日常观察、谈话,通过一些活动、调查问卷,通过其他学生,通过家长或教师,通过课堂上的反馈等来了解学生。下面以中学生为例来说明应该研究学生的哪些方面。
1.了解中学生的生理发展和个性心理特征
(1)伴随生理和心理的不断发展,中学生的自尊心迅速增强,喜欢结交朋友,重“义气”,喜欢结成松散的小团体,以提高自己的归属感,满足自己的自尊心。但是由于他们的知识水平有限,判断能力不强,对自己的评价缺乏全面性和客观性,多数表现为自我评价过高,缺乏自知之明,甚至妄自尊大,结果一遇到挫折,就迅速自我否定,陷入自卑的泥潭,甚至走向极端。
(2)由于性的成熟,中学生对异性产生好奇和兴趣,萌发了与之相联系的一些新的情绪、情感体验,滋生了对性了解的渴望,但又不能公开表现这种愿望和情绪,所以,往往会感到一些冲击和压抑。此时中学男女学生间的交往开始表现出与性成熟有关的情感,如见异性就害羞或回避、在异性前好表现自己、内心互相仰慕等。
(3)中学生在“闭锁自己”的同时,又渴望“开放自己”。他们常会感到孤独和寂寞,希望有人来关心和理解他们。他们不断地寻找朋友,一旦找到就会推心置腹,毫不保留。还会通过迷恋明星偶像作为寄托,或是上网找朋友聊天等。总之,此时的学生反而最不爱向“熟视无睹”的亲人诉说心里话。
(4)中学生兴趣广泛、好冲动。中学阶段,又是青少年“长知识”的重要时期。在这个时期,青少年有着强烈的求知欲望,对各种新鲜事物好学、好问,富于幻想,但他们这种学习积极性往往与短暂的“直接兴趣”挂钩,遇到较为抽象的知识时,就易失去学习的积极性。此外,他们的兴趣比较广泛,追求新颖,喜欢刺激,自我意识有很大增强,情感日益丰富,容易激动,往往自行其是,逆反心理较强。但是,他们自制力较弱,爱好不稳定,注意力易分散,过分自负和好表现,冲动时易受人“暗示”,以至于发生越轨等行为。
总之,中学阶段是青少年成长的极其重要的时期,一方面对因青春期生理、心理急剧变化而产生的丰富而深刻的感受和体验,有诸多成长的烦恼;另一方面对沉重的学习、升学压力和开放的社会环境带来的各种刺激和诱惑,难免困惑茫然、不知所措。这一成长阶段的特殊性,也构成了教育上可遇而不可求的最佳教育契机。教师在教学活动中,就要多理解学生“成长的烦恼”,根据学生的生理、心理特征,帮助学生养成积极的生活态度,学做负责任的公民,过有意义的生活。
2.了解中学生的认知发展水平和学习状况
(1)认知发展水平。所谓学生的认知发展水平,就是学生思维发展的阶段。中学生的认知活动的自觉性已有显著提高,有意识的观察能力和想象能力也得到迅速发展,且在感知、识记、想象中日益占优势地位。在记忆力方面,有意识记逐渐占优势地位,不管是在学习还是日常生活中,有意识记成为他们识记的主要方式。在教学中注重引导学生进行有意识记,其效果要优于无意识记。在思维发展方面,中学生的形象思维逐步向抽象逻辑思维转变,开始出现了反省思维,但其抽象思维在一定程度上仍要以具体形象作为支柱。智力水平和抽象思维能力逐步由经验型向理论型发展,以至于整个中学阶段抽象逻辑思维占优势地位。
(2)学习状况。新的学生观倡导对学生的尊重,关键要全面了解学生,这其中包括了解学生的学习状况,如学习兴趣、动机、能力、方式等。我们设计和组织教学活动,就要注意总体上与个别学生的认知水平发展,了解学生目前所处的思维发展阶段及其特征,采取的教学策略必须与学生的认知发展阶段相适应;关心、引导、平等、承认学生个体差异并尊重差异。
3.了解中学生的个体生活经验
我们的教学必须切入学生的生活世界,注重与学生生活经验的联系,切实帮助他们解决生活中遇到的问题,引导他们学会生存、学会学习、学会交往、学会做人,并真正成为生活的主人,为学生健康发展提供必要的帮助。同时,教师要了解学生的个体生活经验,走进学生的生活,从学生已有的生活经验出发,巧妙地运用学生在生活中的感知,让学生通过亲身经历,激发学生强烈的求知欲,从而使课堂教学充满盎然生机,已成为我们必须具备的教学条件之一。
总之,同样的课程标准、同样的教科书,但我们面对的学生不一样——学生千差万别,学生关注什么,学生在想什么,在课堂教学目标定位时应有所考虑,这也是新课程“满足不同层次学生发展的需要”理念的倡导。而作为未来的中小学教师的师范生必须了解中小学学生的生理发展和个性心理特征、认知发展水平和学习状况以及个体生活经验,认真分析其历史和现状,从学生思想品德发展的实际出发,精心设计教学活动,改进教学方法,进行有针对性的教学,才能取得良好的教学效果。
二、实践准备
(一)把学生作为教学目标的行为主体
长期以来,在“应试教育”这一教学观念的支配下,多数教师已经接受并习惯了传统的教学目标设计模式,即依据教学大纲确定教学目标,多采用“使学生……”“让学生……”等含混不清的句式,采用难以把握与测评的动词来陈述。往往采用如下用语:拓宽学生的知识面;提高学生判断是非和分析、论证问题的能力;培养学生的创新意识;等等。以高中政治课为例,按照传统教学目标设计模式,《事物是变化发展的》(旧人教版高中教材《政治》“哲学常识”第二课第二节第二框)的教学目标为:让学生懂得事物是变化发展的基本原理,能正确理解发展概念,把握发展实质,理解和掌握判断新旧事物的客观标准;训练学生分析论证问题的能力、比较分析能力,提高学生判断是非、正误的能力;培养学生的现代科技意识和创新意识,树立马克思主义的发展观。
新课程采用教学目标行为主体学生化和素质发展动词描述化的表述,在内容目标中,新课程阐明了各目标水平的要求,列举了各目标水平对应使用的行为动词,像“识别”“解释”“描述”“说明”“评析”“阐释”等,真正使“行为主体——学生”具有明确的“学什么”“做什么”的意义[7]。上自然段中高中政治教材中的“哲学常识”一节课的教学目标应该设计为学生“懂得事物是变化发展的基本原理,能正确理解发展的概念,把握发展的实质,理解和掌握新旧事物的客观标准,并在教师的指导下,学生能就自己所熟悉的问题,以及个人成长中和社会主义现代化建设中的有关现实问题,运用今天所学的知识加以分析说明,并发表富有哲理的见解”。
(二)用ABCD表述法表述行为目标。
美国心理学家马杰提出,教学目标应具备四个基本要素,即行为主体(audience)、行为动词(behaviour)、行为条件(condition)和表现程度(degree),简称为ABCD法[8]。即以具体的、可操作的行为形式陈述的课堂教学目标,它指明教学过程结束后学生身上所发生的行为变化。这种目标具有精确性、具体性、可操作性的特点,适合于知识、技能领域目标的表述。ABCD指的是具体课堂教学目标应包含四个要素,它们的含义分别是:
(1)A即audience,“行为主体”,意指“学生”。它是目标表述句中的主语。王小明博士在《教学论——心理学取向》一书中指出:教学目标规定的主体是学生而不是教师,是预期经过教学后学生表现出来的行为而不是教师的行为;教学目标是学习的结果而不是学习的过程;教学目标是学习的结果而不是发展的结果。教学目标是预期的而不是现实的学习结果。可见,教学目标描述的是学生的行为而不是教师的行为,行为主体必须是学生而不是教师。规范的行为目标开头应是“学生……”因为判断教学有没有效果的直接依据是学生有没有获得具体的进步,而不是教师有没有完成任务。“拓宽学生的知识面”和“通过教学活动,培养学生的实践能力与创新能力”等写法都是不规范的,因为这种目标行为的主体是教师,而不是学生。另外,一般不用来描述教师的教学程序或活动的安排,如“使学生……”“让学生……”“提高学生……”“培养学生……”等描述,而用“能认出……”“能解释……”“能设计……”“能写出……”“对……做出评价”“根据……对……进行分析”等描述,要清楚地表明达成目标的行为主体是学生。
(2)B即behaviour,意为“行为”。要说明通过学习后,学生应能做什么,是目标表述句中的谓语和宾语。这是目标表述句中的最基本的成分,不能缺少。在新课程改革中,特别强调用具体的行为动词来表述课堂教学目标,以增强教学目标的可观察性和可测性,可采用“说出”等能直接反映学生活动的动词。行为动词必须是可测量、可评价、可操作、具体而明确的,否则就无法评价。而传统应用的“了解”“掌握”“知道”“熟悉”等几个笼统的、含糊的、难以观察到的、仅表示内部心理过程的动词,往往难以测量,无法检验。而“说出”“描述”“解释”“说明”“分析”“评价”“模仿”“参与”“讨论”“交流”“认同”“拒绝”等词则是意义明确、易于观察、便于检验的行为动词。各个学科课程标准中的“学习目标的说明”中列出了一些常用的知识性目标动词、技能性目标动词及情感性目标动词,可作为教师教学设计时的参考。
下面以《体育与健康课程标准》中使用的行为动词来说明行为动词的表述(表1-1)。
(3)C即condition,意为“行为条件”。要说明学生的行为是在什么条件下产生的,是目标表述句中的状语。条件是指影响学生学习结果的特定的限制或范围,如“借助工具书”“用所给的材料探究……”“通过合作学习小组的讨论,制定……”“通过自行设计小实验,体验……”等。
(4)D即degree,意为表现“程度”。即明确上述行为的标准,表现程度是指学生学习之后预期达到的最低表现水准,用以评价和测量学习表现或学习结果所达到的程度,目标表述的是基本的、共同的、可达到的程度,而不是无法实现的最高要求。如“能准确无误地说出……”“详细地写出……”“客观正确地评价……”等表述中的状语部分,便是限定了目标水平的表现程度,以便检测。
运用ABCD方法表述的一个规范的目标例句是:“提供报上的一篇文章,学生能将文章中陈述事实与发表议论的句子分类,至少有85%的句子分得正确。”当然,行为条件和标准可省略,教师不妨灵活掌握。
表1-1 《体育与健康课程标准》中使用的行为动词[9]

(三)分层次设计教学目标
苏联教育家维果茨基提出了“最近发展区”的教学理念,把学生的发展水平分为两种:①现有的发展水平,即指“学生现在能够独立完成的智力任务”;②“最近发展区”,是指学生“潜在”的发展水平,即目前暂时不能独立完成,但在教师帮助或学习伙伴协助下,学生经过努力可以完成的智力任务。教学应走在发展的前面,使学生“跳一跳即可摘到果子”,将“最近发展区”转化为发展水平。[10]
为此,我们在设计教学目标时,要针对学生原有基础和智力水平不同的实际情况,提出不同的目标和相应的“教学策略”,使水平较差的学生建立信心,使成绩好的学生更加努力。在课堂上可以有步骤、分层次地向学生展示知识结构,设置高、中、低水平的教学目标。
由于教学目标的表述往往强调用行为动词,我们要注意课标中的动词说明。标准中的动词是分层次的,不同层次的动词,对学生的要求也不同。高层次的动词自然包含低层次的动词,并且要求在教学中得以体现。动词的层次从低到高可做这样的排列:知道、了解、懂得、分辨、认识、理解、感受、体会、体验、关心、尊重、养成。“知道、了解、懂得、分辨、认识、理解”等动词,提示了学生对道德规范的认识程度标准,显然,“理解”比“知道”的层次要高。“感受、体会、体验”是包含着学生个体情感和态度在内的道德体验,从普遍的道德规范的认知进入到个体道德体验,是将普遍的道德规范内化为学生思想品德的表现。而“关心、尊重、养成”等动词则落实到了学生的道德行为层次和最终品质养成,内在地包含了对前两个层次的要求。能否正确表达教学目标,是对每节课的教学任务能否真正把握的一个标志。[11]
(四)教学目标要具有可测评性
教学目标是评价课堂教学是否有效的直接依据,有效教学更多地关注目标的可测性或量化,只有可测性的目标,才能最终被检验是否有效。因此,有效的教学目标必须是可测量的、可评价的、具体而明确的。有的教师误将“目的”当成“目标”,因而在陈述教学目标时常常会出现“培养学生成为德智体全面发展的人”“提高学生分析能力”“拓宽学生知识面”等这些对得不明、错得不白的语言,对实际的课堂教学没有管理或评价的价值,也就没有具体的指导意义。行动:教学目标的诊断与分析
活动1-1:三个初中思想品德课案例教学目标分析
【案例1-1】我和父母
(1)认识生命是父母赋予的,体会父母为培育自己付出的辛劳。知道孝敬父母,能够尊重父母和长辈。
(2)学会与父母平等沟通,学会换位思考,正确认识与父母之间的矛盾,克服“逆反”心理。
(3)老师应该要求学生联系实际,启发学生孝敬父母的良知,学会爱,学会理解,学会感恩,规范学生孝敬父母的言行。
【案例1-2】情绪是可以调适的
(1)了解情绪是可以调适的,认识到情绪与个人的人生态度是紧密相连的。
(2)增强自我调适、自我控制的能力,学会理智地调控自己的情绪。
(3)体验情绪的作用,体会生活的美好,感受生活的乐趣,培养乐观、健康的心态和健全的人格,以及学会做情绪的主人。
【案例1-3】消费者的合法权益受法律保护
(1)通过教学,使学生了解消费者享有哪些合法权益,知道什么是安全保障权、知悉真情权、自主选择权、公平交易权、获得赔偿权、依法结社权、获得知识权、维护尊严权、监督批评权。知道什么是消费者合法权益的国家保护、社会保护、自我保护。
(2)培养学生分析问题和解决问题的能力。
(3)通过“消费者合法权益的国家保护和社会保护”的教学,培养学生热爱祖国的情感,增强学生的法制观念。
以上是三个关于教学目标的案例,课题出自不同版本的教材。
想一想:
(1)诊断三个案例中的教学目标制定中的合理之处和不合理之处。
(2)以上教学案例中,教学目标制定中存在问题及原因。
(3)修改、完善你认为案例中不合理的教学目标。
活动1-2:诊断分析三个初中物理课教学目标
【案例1-4】看不见的光
通过遥控器使温度计升温实验的探究,感知红外线的性质及作用。
【案例1-5】液体的压强
会用液体压强公式进行计算。
【案例1-6】速度
了解测量速度的基本方法。初步学会用速度公式进行简单的计算。
想一想:
(1)以上三个初中物理课教学目标的设计案例存在哪些不合理之处?违背了教学目标制定的哪些要求?
(2)应该如何调整教学目标?
活动1-3:初中历史教学设计目标的表述
【案例1-7】一位教师对“中英鸦片战争”一课的教学设计目标的表述
1.知识与能力
(1)通过本课学习,使学生了解鸦片战争爆发的原因、战争的经过以及影响。
(2)培养学生应用历史唯物主义的观点分析历史问题的能力。
2.过程与方法
以史实创设情境,让学生活跃起来,培养学生合作探究能力,广开思路,活跃气氛。
3.情感态度与价值观
(1)通过讲述鸦片的危害,对学生进行热爱生命、远离毒品的教育。
(2)通过对鸦片战争爆发的背景的讲述,使学生认识到落后就要挨打的道理;并树立学生的爱国主义情感和培养其适应社会变化、与时俱进、面向世界的人生态度。
【案例1-8】“宋代的社会生活”一课中一位教师教学设计中的目标表述
1.知识与能力
(1)让学生了解宋代衣食住行的变化和特点。
(2)让学生了解东京和临安等城市的社会生活的基本情况。
(3)通过了解宋代的衣食住行等,让学生理解社会生活的内涵。
(4)理解宋代社会生活发生变化的原因。
2.过程与方法
(1)组织学生观察、分析材料,使其初步掌握从材料中提取历史信息的方法。
(2)通过学生对宋代社会生活与现代生活的比较,培养运用历史的能力。
3.情感态度价值观
(1)通过宋代衣食住行的变化,认识到这些是社会文明进步的表现。
(2)通过宋代社会生活的学习,认识到中华民族文化内涵的丰富多彩,从而激发学生热爱祖国的优秀文化、弘扬优秀的民族文化。
(3)通过学生的合作学习,培养学生的合作意识、竞争意识。[12]
对上面两个案例的教学设计的目标陈述进行分析,可以看出它们有以下四个问题。
(1)目标的表述是教师教学的主要内容而不是学生的学习结果。上面的教学设计目标关注的是教师的表现,而不关心学生可能获得什么东西,如“使学生了解鸦片战争爆发的原因”或“培养学生的合作意识、竞争意识”。这里选用描述的词语是“使”“培养”,因此反映出教师设计的出发点还是考虑自己教学行为而不是学生。
(2)目标的陈述过于笼统和模糊。上面教师用了描述内部心理的词语是“培养运用历史的能力”和“树立学生的爱国主义情感”,但我们并不能知道学生通过学习后是否形成了这些能力和树立了爱国的情感,我们无法观察。
(3)教学目标与教学过程断裂。上述目标表述赋予了一堂历史课太多的教育任务和教育职能,教学任务过重,而在实际的课堂教学中的确难以实现,如“适应社会变化、与时俱进、面向世界的人生态度”。显然,为了体现教学目标的全面性,尽力体现更多的目标是必要的,但是不能赋予一堂历史课太多的职能,特别是思想教育的功能。一堂历史课也不能解决太多的问题,否则历史教学就会臃肿。
(4)目标的陈述千篇一律,缺乏个性化。不少的教师将教学辅导书上的教学目标罗列下来就了事,而面对不同老师的教学风格、面对不同学生水平,缺乏个性化的教学设计自然流于形式,无法因地制宜。[13]
评估:你是否学会了制定教学目标的方法
你是否具备了制定科学合理和准确的教学目标的能力,为有效教学做好了准备呢?
请你认真思考并试着解决以下问题。
(1)制定课时教学目标的依据有哪些?
(2)教学目标设计的基本方法和要求有哪些?
(3)结合自己的教学实践,设计出一节新授课的教学目标。
第二单元 教材的分析和处理
分析和处理教材,是教学设计的基础。通过教材分析,有利于明确所授内容在整个教材体系中的地位和作用,从而明确教学目的;通过教材分析,切实掌握教学内容,为教师备好课、上好课提供有力的保障;通过教材分析,为密切联系现实社会实际和学生的思想实际提供明确的方向;通过教材分析,为确定教学课型、选择教学方式方法提供依据。
目标:科学分析和正确处理教材内容
教材是课程的重要组成部分。《基础教育课程改革纲要(试行)》指出:“教材改革应有利于引导学生利用已有的知识与经验,主动探索知识的发生与发展,同时也应有利于教师创造性地教学。教材内容的选择应符合课程标准的要求,体现学生身心发展的特点,反映社会、政治、经济、科技的发展需求;教材内容的组织应多样、生动,有利于学生探究,并提出观察、实验、操作、调查、讨论的建议。”随着课程改革的到来,教材的内涵和外延发生了深刻的变化。在新课程改革的理念下,现代“教材”的概念大大扩充了,并被赋予了新的含义:根据一定学科任务,编选和组织具有一定范围和深度的知识技能体系,它一般以教科书的形式来反映;教师指导学生学习的一切教学材料。可见,教材包括了教师的教授行为中所利用的一切素材和手段,当然涵盖了教科书,但又不限于教科书;教科书是最有代表性的最基本的教材。
在传统的课程观下,教材成了知识的权威、好教师的标准是会“教教材”。因而,在这种课程观指导下的教材分析(教材解读),就是对教材文本本身的分析、挖掘和再现。重视知识性,而忽视了能力;重视知识的传授,而忽视了学生的实际,忽视了学生的主体地位,这种解读必然是封闭的、单向的、独断性的。[14]
新的课程理念,要求教师在教材分析与教学设计过程中,既要尊重教材,又要依据所教学生的经验,联系学生的生活和社会实际对教材做一定“改造”。因此,我们对教材的分析和处理应该有一种新的理念和方式。所谓教材分析,又叫教材解读,就是指教师在联系学生生活和社会实际,在研读、探究课程标准和教材文本的基础之上,反复阅读、分析和研究教材,整理出教材内容的主要理论观点和实际问题、逻辑结构和思想方法,明确教学目标、教学重点、难点和教学要求,从而掌握教材内容的精神实质、弥补其缺陷的活动和过程。[15]
通过本单元的学习和训练,你将能够:
(1)通过通读教材,了解教材内知识点的前后联系、总体结构和整体地位。
(2)学会精读教材,准确表述每课具体知识点及其内在逻辑关系。
(3)学会探究性解读教材,对教材进行慎思明辨,透过文本把握教学内容的实质。
(4)通过对如何确定教学重、难点的学习,掌握教材分析方法。
任务:把握分析和处理教材的基本要求
教材分析必须基于课本,但教材分析不是单纯的、完完全全的课本再现,而是忠于课程标准和课本基础上的创造。因此,我们对于教材进行分析、处理和研究应遵循如下基本要求。
一、忠于课程标准
新课程标准是对于课程性质与地位、课程目标和内容、教学原则和评价等做出明确规定的纲领性教育文件,它体现了国家对每门具体课程知识、技能和情感等多个方面的基本要求,是课本编写、教学、评估和考试命题的依据,是国家管理和评价课程的基础。因而,教材的分析和处理必须忠于课程标准,吃透它的精神实质,弄清它的各项基本规定,把它的教育理念和基本规定贯穿于课本解读和教学设计之中,落实于教学和评价活动之中。
二、基于并高于课本
课本是课程标准的具体化,是课程的载体、组织教学活动的蓝本、实现本课程目标的主要工具。因而,教材的分析必须基于课本。然而,在课程标准转化为课本的过程中,它已经渗透了作者的思想、观点和理解,由于各课本作者受其地位、学识、专长、视野、教育理论与实践素养的制约,因而对课程标准精神实质和基本规定的把握和具体贯彻必具有自己的长处和短处;同时由于任何课本的编写只能在一定程度上反映社会现实、预见未来,因而很难及时反映不断变化发展着的丰富多样的客观现实,因此,对本课程的教材解读必须高于课本。
三、正确处理好课本与教参的关系
课本是进行教学的基本依据,必须深入解读和钻研,为了提高解读课本的能力,我们应当在独立钻研课程标准和课本的基础上,阅读一点相关“教参”,拿自己的钻研成果与别人的对比一下,以便从中发现异同、开阔眼界、启发思路,推动自己进一步深入研究课本,更加深刻地领会课本内容,完善课本内容。但要切记,课本是根本,教参只是指导我们解读课本的参考,解读教材不能喧宾夺主,不能用教参代替课本。
准备:通过分析教材,全面了解教材内容
教材是教学最重要的也是最基本的依据,是“剧本”。教学目标的确定、教学方法和教学手段的选择、所要联系的实际问题,都是由教材内容来决定的。离开教材分析,教学设计就成了无源之水,无本之木。那么,教材分析都分析什么,怎样进行分析呢?
一、通读教材,了解知识前后联系、总体结构和整体地位
通读教材是指教师首先要通读全课教材1~2遍,从整体上了解教材的主要内容、基本观点和结构体系。要逐课、逐节、逐段地阅读,搞清知识间的前后联系,理清教材的总体结构,并明确每一部分内容在全书中的地位。教材内容每一部分与前后知识点之间都存在着一定的内在联系与逻辑关系。在把握教材总体结构的基础上,还要弄清每一部分知识点与前后知识点之间的内在联系和逻辑顺序,因此,要通过阅读教材和分析教材的基本内容,掌握教材的知识体系及其内在联系。了解教材是怎样提出问题,怎样展开分析,怎样得出结论的。这样教师在组织教学时,才会思路清晰、观点明确、逻辑性强。
【案例1-9】人教版《思想品德》七年级上册第二单元《认识新自我》
1.了解知识点的前后联系
当你打算分析本单元的教材内容时,在通读教材的过程中,你首先要了解知识点的前后联系。本单元承接第一单元,在引导学生以积极、向上的心态迎接初中新生活之后,进一步从教材构建的认识生命、青春与新自我的平台上,引导学生正确、全面地认识新自我。此单元与第一单元、后两个单元一起,成为《思想品德》七年级上册“学会适应初中新生活”核心内容的有机组成部分。
2.准确表述每课、每框在单元、模块或全书中的地位和作用
对于第二单元的内容,我们要结合该时期初中生的特点进行。学生自我意识开始增强,会不断对自己提出一些与之相关的、非常基本的问题:我是谁?我的能力如何?等等。因而,认识自我是学生极感兴趣又需要恰当引导的问题。本单元从生命的可贵和价值谈起,引导学生从尊重生命,珍爱生命,到珍爱自己的生命,延伸生命的价值;引导学生认识青春,体会青春的美好意义,正确认识青春中的自我;引导学生全面发展的认识自己,并能根据实际对未来进行积极的人生规划,以对自己提出恰当期待,完善自己为最终的落脚点。
具体到第二单元的第五课《自我新期待》来说,本课共设计了三个框题的内容。第一框《日新又新我常新》着重引导学生从全面、发展的眼光看待现在的自己,初步树立并完善自己的信心。引导学生认识到人总是不断发展的,懂得用发展的眼光看待自己,然后引导学生学会从内在与外在、优点与缺点两个角度认识自己,为下面根据自身实际确立努力目标奠定基础。最后介绍一些认识自我的途径,引导学生学会通过多种途径来认识自我。第二框《发现自己的潜能》,通过认识自我的潜能和发掘自己的潜能,帮助学生感受自己的潜能是巨大的,提高自己的自信心和勇气,激励自己的斗争,培养自尊自信、乐观向上的心理品质,形成积极向上的人生态度。第三框《自我新形象》,引导学生认识自我,发掘自身的潜能,目的是更好地更新和完善自我,向理想中的新形象奋进。
3.从宏观上描述本单元(课、框)的基本内容和结构体系
第二单元《认识新自我》的基本内容如下:本单元由一个“畅言青春新自我”的主题探究活动和《珍爱生命》《欢快的青春节拍》《自我新期待》三课内容组成。第三课《珍爱生命》引导学生认识生命的可贵,并能在珍爱生命的意义上珍爱自己的生命,重点在于引导学生学会肯定生命、尊重生命、悦纳生命、完善生命、延伸自己生命的价值。第四课《欢快的青春节拍》引导学生认识青春期,体会青春的美好含义,同时澄清一些误区,重点在于激发学生珍惜青春之情,以积极向上的态度投入青春生活,引导学生正确认识处于青春期的自我。第五课《自我新期待》重点在于引导学生学会全面发展地看待自己,并能依据实际对未来进行积极的人生规划。
还要搞清楚本单元的结构体系:首先从认识生命的角度来认识自我,其次引导学生认识处于青春期的自我,最后从发展新自我的角度鼓励学生创造新的自我。各课的落脚点均在引导学生用积极的态度接纳自己、完善自己上(图1-1)。

图1-1 第二单元结构体系
二、精读教材,准确表述每课具体知识点及其内在逻辑关系和教材的重点、难点
(一)准确表述每课具体知识点及其内在逻辑关系
知识点即教学内容要点,就是教材中提到的并且应当让学生在不同程度上掌握的新的概念原理等,这些内容就是教师教学时对学生所要传授的内容。
教师在分析教材内容时,必须找出这些知识要点,并把这些知识要点牢牢抓住。不同年级学生的认知水平和思想认识水平不同,不同的内容需要用不同的方式来呈现,并且与学生的认识水平相符合;对于知识点,我们必须逐字逐句地反复推敲其内容,研究概念、原理的表达和呈现方式,弄清概念的内涵和外延,原理的内容、结构层次和精神实质,原理的论证方式、论点论据结论的关系,原理的应用范围和方法论意义,各个知识点之间的内在关系,以怎样的方式呈现才便于学生理解,掌握到什么样的程度,等等。
【案例1-10】人教版《思想品德》七年级上册第二单元《认识新自我》第三课《珍爱生命》
首先是引言,用优美的语言描绘由丰富多彩的生命装扮而成的美丽的生命世界,引导学生尊重、珍爱各种生命,学会与自然和谐相处。接着,又富有哲理地点明生命对于每个人只有一次,启发学生学会珍爱自己的生命,要让自己有限的生命焕发出夺目的光彩。
第一框《世界因生命而精彩》,从地球上丰富多彩的生命谈起,丰富多彩的生命使世界变得生动、精彩,引导学生懂得珍爱生命。本框包括《多彩的生命构成了缤纷的世界》《生命需要相互关爱》两目内容。
第一目《多彩的生命构成了缤纷的世界》,让学生在搜集、欣赏、交流的过程中体会世界因生命而精彩,初步激发学生的热爱生命之情。课文由两幅对比强烈的图片导入。一幅是各种生命自由生活、充满活力的图片;另一幅是没有生命的、干涸荒瘠的土地。主要意图是引导学生通过对比而受到触动,感叹生命带给世界的活力与美好,从而进一步启发学生认识到生命是地球上最珍贵的财富,世界因生命的存在而变得生动和精彩。
第二目《生命需要相互关爱》,这是本课的难点之一。教材通过小月饲养小动物的故事引出人类应该怎样和其他生命相处的话题,引导学生进行讨论、反思,讨论“关爱”在生活中所起的作用。由此,教材在正文中阐明了“生命是顽强的,生命也是脆弱的”这样富有哲理性的命题,引导学生培养爱心。然后,教材又以沙尘暴等生活中的事例与问题等,进一步探讨生命之间应该如何协调相处。最后,教材阐明了各种生命共生共存、息息相关的生态和谐观,各种生命之间应和谐相处,特别是人类作为最高的生命形式更有责任使各种生命和谐生存发展,保护共有的地球家园。
第二框《人的生命的独特性》,从自然界中的生命说到人,接着探究人的生命的独特性。本框由“每个人的生命的独特性”“人类的生命的独特性”“发挥生命的独特性”三个层次的内容组成。
对于第一层“每个人的生命的独特性”,课文设计了一个活动,让学生了解自己与同学们各自独特的指纹、笔迹、个性特征等。通过这个活动,教材着重在于引导学生感受自己的独特,从而珍爱自己的生命,并认识到每个人、每个生命体都是独特的,独特的生命只有一次,因而要尊重、珍爱他人的生命。对于第二层“人类的生命的独特性”,教材通过引导学生阅读与续写诗句活动,帮助学生认识到人类是最具有智慧的生命。这里的智慧不仅指科学技术,也包括人类所有的智慧类型,如伦理智慧与文化方面的智慧。教材还引用了恩格斯的名言来赞美人类的智慧。对于第三层“发挥生命的独特性”,教材通过引导学生思考应该如何根据自身的独特性、选择适合自己的人生之路的讨论活动,阐明了人的生命的独特性更多地表现在人的个性品质、人生道路、实现人生价值的方式和途径的多样性方面。
第三框《让生命之花绽放》,在前两框激发学生热爱生命之情的基础上,接着探讨如何珍爱我们的生命。本框是本课重点,也是本课的难点。本框包括《永不放弃生的希望》《肯定生命,尊重生命》《延伸生命的价值》三目内容。
第一目《永不放弃生的希望》,教材通过引导学生阅读讨论“生命的奇迹”这一故事,让学生感受和体会求生意志的重要。教材由此阐明求生意志的重要,引导学生无论何时何地都要珍爱生命。接着,教材又设计了一个讨论活动,让学生了解在紧急情况下如何逃生和保护自我的一些常识。
第二目《肯定生命,尊重生命》,教材设计了三个层层递进的活动。第一个活动,先从一个人的出生能为他人带来什么样的快乐和幸福入手,引导学生感受生命的价值,并进一步引导学生讨论孩子在长大成人后应该给国家、社会创造什么样的价值。教材的正文进行了总结,教育学生懂得追求生命的价值,实现人生的意义。接着,第二个活动,教材通过引导学生思考自己与父母、朋友和同学的交往,让学生感受父母、朋友和同学存在的价值,就此引导学生体会他人存在的价值,学会尊重他人的生命,肯定他人的价值。第三个活动,教材讲述了一个残疾人如何愉快地生活和工作的事例,引出幸福快乐的生活要靠自己的创造,要悦纳、珍爱我们的生命。
第三目《延伸生命的价值》,这是本课内容的升华。教材通过让学生阅读奥斯特洛夫斯基关于人生的著名言论,引发学生对于人生的思考,与同学交流、讨论,感悟“生命的意义不在于长短,而在于对社会的贡献”,并创作出自己的人生箴言。然后,教材正文总结得出本课的主旨──要珍爱生命,让有限的生命焕发出光彩,努力为社会做出更多贡献,不断延伸自己生命的价值。
(二)弄清教材的重点、难点
必须着重讲清教材中的重点和难点的知识,这是教学过程中所要解决的关键性问题,也是教学过程取得最优化的重要因素。为此,我们在分析教材时,除了把握和抓住教材的知识体系和知识点外,还要特别弄清这些知识中的重点和难点问题。重点和难点找出来了,确定好了,就为解决其他问题创造了条件。
教学重点,是指教材中关键性的知识,是学生领会知识的关键点,如关键性的概念、观点和原理等。教学重点是连贯全局、带动全面的重要之点,是一切所有活动、环节的落脚点。它对学生的知识结构起着核心作用,并在进一步学习中起基础作用和纽带作用。弄清了重点,也就弄清了教材内容的主次。重点不一定是难掌握的,但却是必须掌握的。
教学难点是相对于学生的知识、经验、能力和思想实际水平来说的,它是指教材中学生最不容易理解或接受的那部分概念、原理和观点。不同水平的学生就有不同的难点。确定教学难点主要有两个依据:①教材内容的抽象和复杂程度;②所教班级学生的知识基础、生活经验、能力水平、思想觉悟和兴趣、情感态度倾向。教学设计中,应当结合这两个方面的标准综合地进行判断。
教学重点对每一个学生来说都是一致的,难点却因学生的不同而不同,难点是造成学生成绩有差异的点。教学重点也可以称为学科教学的核心知识。
总之,认真进行教材分析,是各个教学环节的起点,是提高教学质量的重要前提之一。要搞好教育教学工作,达到教学目的,完成教学任务,就必须搞好教材分析。
本节课重点学习了新课程理念下教材解读的基本要求和基本的方法,特别是要注意把教材分析解读的具体要求与案例进行对比学习,从而在实践中能自觉地进行演练。同时要注意分析学生和社会的具体情况,通过各种信息的搜集与整理分析确定教学的重点和难点。
三、探究性解读教材,把握教学内容实质,弥补教材缺陷和不足
探究性解读教材,是指在通读教材和精读教材的基础上,透过文本、思考质疑,对教材进行慎思明辨,从而超越文本,透过文本把握教学内容的实质。我们可以结合以下四点进行探究。
(一)教材与生活的结合
要理论联系实际,在生活、实践中体会理论;用生活、实践来发展理论,与时俱进,不断更新和完善教学内容。
(二)适当变更和补充教学内容
我们在处理教材的过程中不要拘于教材所排定的次序逐段逐节地教学,而要根据实际需要,或配合形势、时事、节令变更教学内容,或是独具匠心地重新安排教材全部或某部分的前后次序,进行单元教学、专题教学。同时,因为教材限于篇幅,往往内容不甚详细,以及由于时过境迁,知识不断更新,所以必须适当地补充教学内容,使对教材的组织处理,更符合教材的实际。总之,教学是创造性的劳动,每一节课都凝聚着教师的心血,是来之不易的。优秀教师之所以能取得成就,是长期刻苦钻研专业知识和教育理论,深刻地理解和掌握教材,全面地分析和适当地组织处理教材,对课堂教学精雕细刻而来的。没有这些艰辛的劳动,要取得好的教学效果,提高教学质量就会成为一句空话。
(三)教材的潜在思想
教材体现了编写者的意图,体现了国家的教学方针。所以,我们要学会解读教材的言下之意、意外之意。
(四)教材与学生的发展
教材的解读必须与学生发展的需要相结合。[16]行动:做一做教材分析的头脑体操
【案例1-11】“从义利之辩看儒道”课程教材分析
请你想一想:教学内容的确定,怎样做到“整体把握,融会贯通”?
提示:《中国文化经典研读》这一本选修教材所选的篇目很多,真可谓是“经典浩如烟海,文字佶屈聱牙,内容繁难驳杂”,头一次上这门选修课的教师估计都是手忙脚乱、毫无头绪的。方梦坤老师的这堂课极有条理,极有文采,令人叹服。他最可贵的是敢于舍弃驳杂繁多的内容,专门选择儒道两家关于“义利之辩”这一角度切入,层层挖掘,步步深入,由古至今,以点带面,给学生一个单纯却又深广的“儒道互补”的认识。
具体而言,他在“导入新课”这一环节就直接点明本次课堂教学的重点就是“从义利之辩看儒道”,设置了这一教学内容之后,接下去的所有环节都是紧紧围绕这一主题展开的。先是分析“义利之辩”产生的社会背景,以及由此产生的乱世之中世人对“义利”的取向是“见利忘义、重利轻义”。接着通过《语文》课本中《〈论语〉十则》和《孟子·梁惠王上》的经典语段来分析儒家的孔孟对“义利”的选择——“重义轻利、先义后利”甚至“舍生取义”。进而通过对《〈老子〉五章》和庄子的《胠箧》中有关“义利”的语句的分析来得出道家的义利观——“弃利弃义”“弃义无盗”,并辩证地得出“道家实际上与儒家是殊途同归”这一结论。最后还通过名家的诗文如诸葛亮的“鞠躬尽瘁,死而后已”、苏轼的“小舟从此逝,江海寄余生”等来具体分析儒道的思想尤其是“义利观”对中国文化的影响。[17]
【案例1-12】《地球上的生物、土壤和自然带》一章教材分析
请你想一想:《地球上的生物、土壤和自然带》一章的知识结构与教学目的是什么?
1.知识结构
这一章的教材内容从标题看,是由生物、土壤和自然带三部分组成,但从具体知识看,却包含生物圈、生物分布与地理环境、生态系统与生态平衡、土壤、自然带等五部分知识。这些知识,从物质系统的角度看,各自处在不同层次,属于不同的范畴,因此,较难找到它们之间的内在联系。为了弄清本章的知识结构,在此我们运用层次分析方法,将本章的各主要知识点按照一定的层次等级排列成序,就成为本章的知识结构图。
生物圈、生态系统与生态平衡两部分知识属于地球的圈层知识,它们与前面几章的大气圈、水圈、地壳以及各圈层物质运动规律等知识,是处在同一层次。生物的分布与地理环境是生物地理学知识,它与土壤同属于地理要素层次。而自然带则是自然环境的分异规律,当然要处在自然环境的层次。进一步,我们根据各知识的层次地位,又能够了解它们之间的关系:圈层知识是学习地理要素知识的理论基础,要素知识是认识地理环境的基本资料(事实依据),而自然带则是对要素知识的总结概括。了解这些关系,不仅帮助我们认识全章教材的知识结构,进而有利于组织好教学内容,而且也为确定本章教学目的提供科学的依据。
2.教学目的
(1)学习生物圈、生态系统和生态平衡以及生物分布与地理环境的关系等知识,使学生掌握有关生物这一地理要素的基本原理;初步了解土壤地理方面的基本知识。
(2)在学习上述基本原理的基础上,掌握有关自然带的形成、主要类型及其分布等知识。
(3)通过本章学习,完成下列总结与概括已学知识的工作,形成相应的知识结构:总结概括地球外部圈层及地壳的位置、范围、组成与结构、地理意义等知识,形成自然地理原理的知识结构;总结概括有关地形、气候、水文、生物、土壤等方面的知识,形成自然地理要素特征的知识结构;总结概括各自然地理要素及自然带的知识,形成地理环境及其分异规律的知识结构。
(4)在掌握相关知识的基础上,使学生学会识读、分析及绘制生态系统示意图,识读、分析自然带分布图。
(5)通过学习生态系统、生态平衡及地理环境整体性等知识,使学生初步了解有关系统理论的一般知识和方法,并且在认识生物与非生物环境间相互依存、相互联系、相互制约、相互转化的关系中,进一步明确矛盾双方对立统一的辩证唯物主义观点。
(6)在运用生态系统和生态平衡原理分析地理事物,理解国家关于环境保护的政策和法规的过程中,帮助学生逐步建立起生态观,并树立起保护家乡生态平衡的责任心和义务感,将热爱祖国、家乡的思想行为,建立在更高层次的道德观点的基础上。[18]
评估:你是否学会了分析和处理教材的方法
你是否具备了分析和处理教材的能力,并能娴熟地处理教材呢?请你认真思考并试着动手解决下面的问题。
(1)你能弄清楚一节课的知识结构和具体知识要点吗?请根据自己所属学科找一本教材,对其内容进行分析。
(2)你能否迅速找到和教材文本相关的教学资料,并补充到教材中去呢?请结合自己所属学科找一节中学课程,并对教材进行具体分析。
(3)你能找出一章或者一框课的教学重点或难点吗?请结合自己所属学科找一节中学课程,并对教材进行具体分析。
第三单元 了解学生
目标:教学设计是否与学生特点相匹配是决定教学设计成功的关键
教学设计的目的是为了有效促进学生的学习,而学生是学习活动的主体,学生具有的认知的、情感的、社会的等特征,都将对学习的信息加工过程产生影响。教学设计是否与学生的特征相匹配,是决定教学设计成功与否的关键因素。因此,在教学设计的前期分析阶段,必须对学生的个体、群体特征进行深入分析,以便使教学设计与学生的特征相匹配。
乌美娜的《教学设计》一书中指出,对学生进行分析的目的是为了了解学生的学习准备情况及其学习风格,为学习内容的选择和组织、学习目标的阐明、教学活动的设计、教学方法与媒体的选用等教学外因条件适合于学生的内因条件提供依据,从而使教学真正促进学生智力和能力的发展。学生分析是教学设计过程中的一个重要步骤,教学设计的一切活动都是为了学生的学,教学目标是否实现,要在学生自己的认识和发展的学习活动中体现出来,而作为学习活动主体的学生在学习过程中又是以自己的特点来进行学习的。因此,要取得教学设计的成功,必须重视对学生的分析。
通过本单元的学习和训练,你将能够:
(1)知道在主体性课堂教学设计中,对学生特征的分析包括哪几个方面的内容。
(2)了解学生特征分析的方法。
(3)结合自己所教学生的特点进行学生分析,并在此基础上进行教学设计。
任务:全面了解学生,掌握学生特征,成为有效的教学设计者
了解学生,就是进行学生特征分析。当你能够全面了解你所教授的学生的特征的时候,也就是说你能全面了解你的学生时,你才能有针对性地进行教学设计,把握你教学过程中的难点。请你认真思考以下几个问题,判断你自己是否全面了解学生,为教学设计做准备。
(1)你对自己学生的学习成绩、智力水平、认知状况和个性特征等有充分了解并进行过综合评估吗?
(2)你对学生的学习态度有全面的认识吗?
(3)你能够自由根据学生的特点来进行有效的教学设计吗?
(4)你能主动和学生进行有效沟通,探讨学习体会吗?
(5)你善于与学生交流情感,并在必要的情况下给予学生适当的帮助吗?
如果以上几个方面你都做得很出色,那么恭喜你,你已经很深刻地了解你的学生情况了。如果你还有做得不够好的地方,希望你认真学习以下内容,这将帮助你成为出色的学生特征分析者。
准备:掌握学生特征分析的内容与方法[19]
在教学设计中,对学生特征的分析应着重从哪些方面入手呢?又该怎样去分析学生的特征呢?在进行学生特征分析时,不可能对每个学生的所有特征进行分析,但是我们必须了解那些对教学设计起重要作用的因素。其中,学生的一般特征、初始能力、学习风格等是在教学设计时首要考虑的因素。
一、学习准备
学习准备是指学生在从事新的学习时,原有的知识水平或原有的心理发展水平对新的学习的适应性。学习准备包括认知、动作技能和情感三个方面。学生原有的学习准备状态是新的教学的出发点。对学生学习准备的分析包括两个方面:一是一般特征,二是初始能力。
(一)一般特征
学生一般特征指对学生学习产生影响的心理、生理和社会的特点,包括学生的年龄、性别、年级水平、认知成熟度、智能、学习动机、个人对学习的期望、生活经验、经济、文化、社会背景等因素。它们与具体学科内容虽无直接联系,但影响教学设计者对学习内容的选择和组织、影响教学方法、教学媒体和教学组织形式的选择与运用。
了解学生一般特征的主要方法有观察、采访(面试)、填写学生情况调查表和开展态度调查、查阅学生的人事或学习档案等。
(二)初始能力
初始能力是指学生在学习某一特定的学科内容时,已经具备的有关知识与技能的基础,以及他们对这些学习内容的认识和态度。
1.初始能力分析的内容
预备技能分析:了解学生是否具备了进行新的学习所必须掌握的知识与技能。
目标技能分析:在从事新的学习之前,了解学生对目标技能掌握情况的调查工作。
学习态度分析:了解学生对将要学习的内容有无兴趣,对这门学科是否存在着偏见和误解,有没有畏难情绪等。
2.确定初始能力的方法
(1)预备技能的分析。对学生预备技能的分析最常采用的方法是预测。为了了解学生是否具备了从事新的学习所必须具备的预备技能,可先在学习内容分析结果图上设定一个起点,把起点以下的知识与技能作为预备技能,并以此为依据编写测试题,测试学生对预备技能的掌握情况。
【案例1-13】北京师范大学出版社(北师大版)《数学》二年级上册《6的乘法口诀》
课前预备技能分析课前,一位老师对整册教材进行了深入的研究,对于所有口诀的教学,教材采用“大九九”的形式分了两个时段,先学习2~5的,再学习6~9的。在编制乘法口诀的设计上,逐步扩大学生探索的空间,培养学生的抽象概括能力。而对于“6的口诀”这一课而言,既要求学生能够运用口诀进行计算,又要求学生在经历口诀的编制过程中运用已有知识的迁移,形成有条理的思考问题的习惯和初步的推理能力。可以说,这节课,是学生已有知识的一次综合运用,又是学生后继学习,比如7、8、9的口诀的编制、乘法分配率的学习,以及在面对一个数学问题时,运用已有知识尝试解决新问题的意识和运用多种策略解决问题的意识的一个很好的铺垫、培养的时机,无论在知识上,还是在能力培养上,都起到了一定的衔接作用。因此,在之前学习2~5的口诀时,除了在教学中让学生重点体会乘法意义、学会用口诀计算、引导发现口诀的规律等以外,还要意识到在估算方法和算法多样上进行了适当的渗透,为的就是到学习6的口诀时,为学生能够独立编制口诀打下一些基础,而学生在这一段学习过程中所表现出的学习状态是:他们很喜欢,也很会“用口诀”,但非常不愿意去经历口诀的编制过程,更谈不上“算法多样”。到了该学习6的口诀了,学生就真的能够达到教材中所要求的那样吗?教学到底从哪里起点,学生的思维在哪会受阻,教师应该用什么样的方法打开学生的思路,克服思维障碍呢?带着这样的思考,对学生进行简单的前测。
( 1)直接写出得数:“6×6= 6×7= 6×8= 6×9=”。
( 2)计算“6×6= ”你有几种方法,试着写一写。
测试结果是:第一题口算的正确率达到97.3%。第二题计算6 ×6时,有个别学生直接运用口诀写出得数,90%以上的学生都会想到运用6个6连加的方法,和“5×6= 30 30+ 6= 36”的方法;仅有不到10%的学生用到了类似于“2×6+ 4×6”的方法。随后教师又从对学生进行的访谈中得知,即使是用了连加的方法,也没有真正做到“连加”,还是直接运用口诀写出得数;而用了“5×6= 30
30+ 6= 36”的方法的同学,当问到“为什么30还要再加6?”时,一部分学生会回答“不加6就不得36了!”除此以外,竟然还有学生用到“5×5= 25 25+ 11= 36”这种“凑得数”的方法!由此可见,对于6的口诀不仅所有的学生几乎都已经会背了,并且能够用它来准确计算,而且,学生对口诀以及乘法的意义理解得比较准确、深刻,并且有一些学生对“算法多样性”有了一些理解,并开始尝试应用。同时,也可以看出,仍然有些学生还是仅仅关注计算的结果,对计算方法本质的理解也有所欠缺,往往是为算法多样而多样。因此对于这一节课的教学目标的定位,不应该仅仅在会计算上,更重要的是培养学生提出并运用相关知识解决数学问题的能力,甚至是如何学习数学的一些思维方法的获得。
(2)学习态度分析。对态度的测量有问卷、采访、面试、观察、谈话等多种方法。谈话法就是通过与学生、班主任及其他任课教师谈话,了解学生的学习态度的方法。观察法则是通过观察学生在学习过程中的言谈举止了解其学习态度的方法。
(3)目标技能分析。分析学生的初始能力时,常将这两项分析合在一起进行。可以采用“一般性了解”的方法,也可以将“一般性了解”和“预测”两种方法结合起来使用。
所谓“一般性了解”,其实就是教师在开始上新课之前,通过分析学生以前学习过的内容、查阅考试成绩,或与学生、班主任及其他任课教师谈话等方式,获得学生掌握预备技能和目标技能情况的一种方法。
“预测”是在一般性了解的基础上,通过编制专门的测试题,测定学生掌握预备技能和目标技能情况的一种方法。与一般性了解相比,这种方法的优点是比较客观、准确。进行预测的过程是:编写测试题→进行学前测试→分析测试结果。
编写测试题:测试题分为两个部分,编写方法是假定一个教学起点,将教学起点以下的知识和技能编制成测试题目。
进行学前测试:如果测试题中包含测试目标技能的题目,学生就可以从考题中了解到将要学习的内容,这就相当于告诉学生这门课程的学习目标,比较容易引发学生的学习兴趣。另一方面,由于很多目标技能学生还没有掌握,测试成绩一般都比较差,因此,教师在测试之前,最好能说明一下测验的目的,以减少测试结果给部分学生带来的消极影响。
分析测试结果:预测之后,一定要对测试结果进行分析。如果学生的成绩普遍很好,就说明教学起点定得偏低了;如果学生的成绩很不理想,就表明教学起点偏高。要根据分析的结果,对教学起点进行调整。对于前一种情况,最好把教学起点适当提高以后,再进行一次预测,以得到准确的教学起点;对于后一种情况,则应针对卷面所反映的问题,降低教学起点,并从试卷中找出需要补充的预备技能,这样才能使教学起点真正建立在学生的初始能力之上。
二、学习风格
学习风格是由美国学者哈伯特·塞伦于1954年首次提出的。学习风格一经提出,便引起教学心理学、学习理论和教学论工作者的广泛关注,并成为一个重要的课题,被誉为“现代教学的真正基础”。学习风格的定义颇多,可谓仁者见仁,智者见智,但对学习风格的本质的解释基本上是相同的,即认为学习风格是指对学生感知不同刺激并对不同刺激做出反应这两个方面产生影响的所有心理特性。作为个体稳定的学习方式和学习倾向的学习风格,源于学生的个性,是学生的个性在学习活动中的定型化、习惯化。学生一旦形成某种学习风格,就有相对的稳定性。因此,从某种程度上说,学习风格是学生个别差异的集中表现。测定学习风格的目的是在承认和尊重学生学习风格差异的前提下,安排教学内容、选择教学方法和教学媒体,使教学活动能够最大限度地适应学生的学习风格。所以对学生学习风格的分析,是因材施教的前提和根本。
(一)关于学习风格的观点
目前关于学习风格,不同学者有不同的观点。
1.邓恩的观点
邓恩将学习风格要素分为五大类:一是环境类,包括对学习环境静闹、光线强弱、温度高低、坐姿正规或随便等的偏爱。二是情绪类,包括动机、学习坚持性、学习责任性等。三是社会类,包括独立学习、结伴学习、喜欢与成人或各种不同的人一起学习等。四是生理类,包括对听觉、视觉等刺激的爱好,学习时吃零食,时间节律等。五是心理类,包括分析与综合、对大脑左右两半球的偏爱、沉思与冲动等。
2.凯夫的观点
凯夫把学习风格要素划分为三大类:一是认知风格,包括接受风格、概念化风格与保持风格等;二是情感风格,包括注意风格、期望与动机风格;三是生理风格,包括男性-女性行为、与健康有关的行为、时间节律、活动性、环境因素等。
3.谭顶良的观点
谭顶良从生理、心理和社会三个层面提出了他的分类:一是生理要素,包括个体对外界环境生理刺激(如声、光、温等)、对一天内时间节律以及在接受外界信息时对不同感觉的偏爱。二是心理要素,包括认知的、情感的和意动的三个方面。认知方面又包括辨别、归类、信息加工、分析与综合、记忆过程中的趋同与趋异、沉思与冲动;情感方面包括理性水平、学习兴趣与好奇、成就动机、控制点、抱负水准、焦虑水平等;意动方面包括坚持性、言语表达、冒险与谨慎、动手操作等。三是社会性要素,包括独立学习与结伴学习、竞争与合作。
4.胡斌武的观点
胡斌武认为,学习活动的进行,需要学生根据自身生理、心理状况,根据学习内容、学习情景选择某种学习方式。在这个过程中体现出一定的学习风格,所以,他把学习风格分成两大类:一类为生理性的,包括学生对学习环境(光、声、温)的选择倾向、对学习时间的偏爱;另一类是心理性的,包括由认知风格、思维风格、信息加工风格等组成的认知要素,由成就动机、抱负水平、焦虑程度等组成的情感要素,由学习信念、意志心理准备、学习积极性等组成的意志品质要素。
(二)关于学习风格的内容
可见,学习风格的内容丰富多彩,我们在这里将从学习的条件、认知方式、人格因素和生理类型等几个方面介绍学习风格的内容。
1.学习的条件
学习的条件是指影响学生注意力以及接收、记忆信息能力的一组内外因素。了解学生对学习条件的需求,有助于教师正确地选择教学媒体、教学活动和教学组织形式。学习的条件包括:感知或接受刺激的感觉通道、学生感情方面的需要、学生的社会性需要、学生对环境的要求以及来自于学生情绪的要求等。
感知或接受刺激的感觉通道,是指学生在学习时,比较偏爱的感觉通道,这些感觉通道有视觉通道、听觉通道和动觉通道等。偏爱视觉通道的学生,习惯利用视觉去感知或接受刺激,这样的学生喜欢通过自己阅读教科书来学习知识,即使是在听教师的纯语言讲授时也希望同时看到图片或其他视觉材料。偏重于听觉通道的学生,对语言、音响的接受能力和理解能力比较强,所以更喜欢从其他人的讲述中获取知识,而不太愿意通过自学方式理解知识。动觉型的学生则喜欢亲自动手参与到学习过程中去,对能够让学生动手操作的学习活动感兴趣。还有一些学生属于两种或两种以上的感觉通道相互结合型的,如喜欢同时利用视觉通道和听觉通道进行学习,如果让这样的学生用电影或录像等视听觉媒体进行学习,学习效果就比较好。
感情的需要,即部分学生在学习的过程中特别希望经常得到老师或家长的鼓励与安慰,而另一些学生则不那么需要,他们能自觉地激发学习动机,坚持不懈地学习,有的学生还表现出了很强的责任心。
社会性需要,即有的学生特别喜欢与同学们一起做作业,还有的学生在做练习或复习时喜欢与同学一起讨论。
环境和情绪的要求,包括学生的实际需求和感觉到的需求。如做作业或复习的时候需要绝对安静的环境;看书的时候喜欢吃零食;背书的时候习惯于来回走动;学习时喜欢只留下一盏灯;喜欢坐在校园里看书;感觉到在某一个特定时间段里的学习效率特别高。[20]
2.认知方式
认知方式是指学生在感知、记忆和思维的过程中所偏爱的态度和方式,它表现出学生在组织和加工信息过程中的个别差异,反映了学生在知觉、记忆、思维以及解决问题的能力等方面的特征。下面我们以威特金分类中的场独立和场依存型学生的特点为例,说明其认知方式的差异。
具有场独立性的学生很少会因为环境的影响而改变他们对信息的感知能力。他们的自主性比较强,可以靠内在动机进行学习,而不必依赖教师的鼓励和同学们的称赞。他们喜欢独立地进行学习与思考,善于发现问题,能把教师教的或从书本上学的知识重新组织,进而变成自己的知识,对于这样的学生教师只要稍加指导就可以了。这种学生善于学习数学、自然和计算机等自然科学类的课程。
具有场依存性的学生很少主动地加工外来信息,即使加工也要参照环境因素。他们喜欢在与人交流的环境中学习,特别希望教师把教学组织得井井有条。他们往往对语文和外语等人文学科和社会学科的内容更感兴趣,所以学得也比较好。这种学生容易受到别人的暗示,老师或家长的鼓励会极大地激发出他们的学习热情,相反受到一点批评又会使他们的学习兴趣明显下降。对于这样的学生,要经常不断地指出他们做得对的地方,及时予以鼓励以提高他们的学习兴趣(表1-2)。
表1-2 场依存和场独立学生特征

3.人格因素
有关人格因素对学生学习产生的影响,在教育心理学研究中,正受到越来越多的重视。
目前在教学设计中,对人格因素的分析主要集中在控制点和焦虑水平这两种因素上。
人格是个体在行为上的内部倾向,它表现为个体适应环境时在能力、情绪、需要、动机、兴趣、态度、价值观、气质、性格和体质等方面的整合,是具有动力一致性和连续性的自我,是个体在社会化过程中形成的给人以特色的心身组织。在日常的教育教学过程中,最容易看到的是学生在气质、性格和自我意识方面的差异。
气质可分为胆汁质、多血质、黏液质、抑郁质四种。有的学生生来就比较活泼,有些学生却始终“静若处子”;有的学生看到题就做,有的学生却要先浏览一遍,再行动笔;有的学生做完试卷,把笔一搁,立马就交卷,有的学生哪怕提前了一个小时做完,仍然要检查到交卷时间才罢休……
性格是指学生在生活过程中形成的习惯化的行为方式。有的学生性格内向,半天不说一句话,有的外向,非常热情,见面就是朋友;有的总喜欢与别人抬杠,或总能提出自己的看法和见解;而有的学生往往人云亦云,很少有自己的主见……
自我意识是自己对自己的看法和认识,它往往表现为学生的兴趣、爱好、动机和归因等。有的学生口头禅是“我不行”,有的学生最爱说的一句话是“没问题”;有的总抱怨自己“命不好”,而有的却会拿着试卷找到老师——“老师,你少给我加了一分”……
4.生理类型
由于学生的生理类型存在着差异,所以有的学生在心理能力上表现为左脑半球优势,有的是右脑半球优势,还有的是两个半球的脑功能和谐发展。脑科学研究的结果表明,虽然大脑左右半球的结构几乎完全一样,但是在功能上却有所不同。
尽管大多数学生都表现出某半脑占优势的特点,但是具体到某一项认知任务,每个人都是两个脑半球同时参与工作,只是由于任务的要求和被加工的信息的特点不同,才使得左、右脑所起的作用大小不完全相同。因此,在进行教学设计的过程中,一方面要有意识地利用学生自身的特点,另一方面也应注意对学生处于弱势的半脑进行训练,从而促进他们的左、右脑功能和谐发展。分析学生左、右脑功能优势,对选择教学内容、教学方法、教学媒体和评价方案等具有十分重要的意义。
(三)测定学习风格的方法
1.观察法
在学习、生活中学生的言行必然要表现出他们的真实行为和思想。当遇到学生“顶牛”“越轨”时,教师应放下“师道尊严”的架子,设身处地为学生着想,三思而后行,尤其需要有自我批评的勇气和精神,也许学生的“顶牛”“越轨”正是创新思维火花的迸发,作为教师要小心呵护。因此,洞悉学生的内心世界,需要进行长时间的、不动声色的观察,并进行多方面的验证。教师在对学生进行观察时要注意有目的、有计划、有针对性地进行,切忌主观臆断,以免对学生心灵造成伤害。只有这样,才能掌握第一手材料,并在此基础上采取灵活有效的教育方法。
教学观察的具体操作方式有以下三种。
(1)听其言。我们在教学中可结合教学内容特点和学生认知结构,设计一些有梯度,有层次,能引起学生共鸣、深思的问题,调动学生积极参与课堂教学,可根据学生回答问题情况,及时调整教学设计、调整标准,以期提高课堂效率。
我们也可根据学生在课堂上语言反馈及时了解学情,例如学生兴趣高涨时会激昂陈词,积极参与课堂讨论,按照教师课堂设计,积极思考、回答问题,甚至遇到异议时会提出质疑。学生若听不懂或对本节教学活动不感兴趣,他们会沉默不语或者窃窃私语。
我们还可根据学生对课堂作业提出疑问及时了解学生学习效果,发现问题所在。
(2)观其行。学生在课堂上根据自己的理解情况及兴趣爱好会有不同表现:学生抓耳挠腮、眉头紧皱时就是向教师发出他已听不懂的信号;若学生俯头窥看,时不时瞟一眼老师时就是向老师发出他正在开小差、心不在课堂上的信号;若学生趴在桌上、无精打采,就是向老师发出他对这节课不感兴趣的信号;若学生手舞足蹈、跃跃欲试,就是向老师发出他对这节课兴趣高涨、思维活跃的信号。总之,老师在教学中要善于捕捉学生的行动语言及每种行动语言反馈的信息。
(3)察其色。学生在课堂上的听课情况,不但会以语言行动形式表现出来,还会以各种表情展现出来,这就要求老师要善于察言观色。若学生对老师教学感兴趣,学得轻松,他会笑逐颜开,思想轻松;若学生对老师教学不感兴趣,学得吃力,疑雾迷漫,他会眉头紧皱,表情呆滞,目无神韵,情绪低落。
所以师范生在教学实践训练中,应当及时根据上述三个方面的表现做出准确判断,及时采取调控措施。这种调控措施不是指责和批评学生,而是调整自己教学方式、教学进度以及教学态度,善于聆听学生心声。
2.问卷法
问卷法即按照学习风格的具体内容设计一个教学问卷,让学生根据自己的情况来填写。问卷调查有助于教师获得多方面较为客观的信息。问卷内容、形式依据调研目的不同,可以设计知识、技能类测试题来了解学生对已经学过的知识、技能的掌握情况和对要学习的新知识的了解情况。此外,还可以有一般性问答题、选择题,以此了解学生学习的态度、学习方法策略等。教师依据调研结果分析出好、中、差三类学生的需求,制订学年、学期教学计划以及相应的学习策略培养计划,确定教学目标和重点。一些教师在进行单元教学前,以问卷调查形式了解学生关于单元话题的已有知识、生活经验、认知水平和情感态度基础,为调整教学内容、确定教学目标、实现教学目标的切入点和方法途径找到合理的依据。
例如:你对老师课堂教学方式有何看法;你对教学标准有何建议;你在学习过程中存在哪些疑问;你对目前考练形式有何要求。
通过这样引导性、针对性的问卷调查,可以了解学生目前学习状态、学习效果及对教学的建议。教师针对学生反馈信息及时与学生沟通并对自己实施教学过程加以调整,以期达到共同进步目的。
3.访谈法
访谈有利于获得关于学生发展的深度信息。教师可以单独利用访谈来获取信息,也可以把它作为问卷调查的辅助形式以获得更多有价值的信息。访谈前教师要把访谈目的和学生说清楚,有助于学生放松并真实地表达自己的需求和看法。此外,访谈可以拉近师生间的距离,增进师生间的感情,有助于培养起学生学习的积极性。访谈前,教师要有明确的访谈目的,并有访谈框架,保证即兴生成的问题不妨碍访谈目标的实现。当然,有时即兴生成的问题会使教师有新的发现、关注、思考新的问题。访谈的另一个作用是通过征求学生对某个问题、现象的看法,引导找到学生关注、思考、解决问题的方法。
4.作业批改法
这也是教师们通常用的方法。即通过检查学生课上或者课下的作业或者批改学生的试卷,来了解学生对新知识的理解和掌握程度。
需要强调的是,观察法、问卷法、访谈法这三种方法各有优缺点。第一种方法适合于年龄较小的学生,因为他们对自己的学习风格不太了解,所以在回答问卷或征答表的时候会感到有困难;这种方法的缺点是教师很难一一观察到每一个学生的学习风格。第二种方法的优点是可以给平时还没有注意到自己某些学习风格的学生提供一些线索,启发他们正确地选择答案;缺点是问卷中的题目不可能涉及全体学生所包括的学习风格。第三种方法的好处是学生可以不受具体问题的限制,从而更能体现出自己的特点;缺点是如果不能把学习风格的概念准确地向学生讲清楚,那么学生的陈述就有可能不在学习风格的范围之内。此外,还可以采用征答法的方式,让学生陈述自己的学习风格。
作业批改中应注意以下四点。
(1)全面性。作业的形式不能太呆板、机械,要灵活多样,如随堂书面练习、口头回答练习、讨论练习、演板训练、课堂实验、课堂表演等,也可以有课后书面练习、社会调查材料、课后笔记整理归纳小结、家庭小实验等。
(2)教育性。作业的好坏,也是学习态度和学习效果的“缩影”,对于整洁、规范、方法优秀的作业可以进行书面表扬鼓励或进行公开示范性的表扬、展览;对于作业书写不认真、敷衍了事,甚至抄袭他人者,可用艺术性的批评方式指出其危害。必要时,共性问题要公开订正;个性问题可个别谈话、提出方向;对于思维活跃、观点独到、方法简练、一题多解者可在课堂上公布,以示鼓励;尤其是考后应选出一些有代表性试卷公开张贴展览以期达到示范性教育目的。
(3)时效性。作业要及时批改,并进行圈点,不要吝惜一句鼓励性、希望性、鞭策性、赞美性的话语,要及时反馈作业效果,以培养学生及时完成作业的良好习惯。
(4)针对性。批改作业不仅是打对错的问题,而是应帮助学生分清题目的实质,有针对性地批改。如对于文字习题要看关键词句及语言是否言简意赅,主题是否鲜明,寓意是否深刻,主题是否有时代性、新颖性;对于实验题着重于介绍操作要领、实验现象描述、作图规范性,以及实验设计的科学性、可操作性等;对于化学习题重在准确性、规范性上加以批注,如元素符号的使用、结构式和结构简式的使用,化学式、化学方程式及离子方程式的使用等;对于计算题要着重查逻辑推理的合理性并在格式、单位以及选择的方法、步骤的严谨规范上进行启发式的批注,让学生看作业就知道错在哪里,从而使学生从批语中感悟老师的要求、自己学习的优劣及问题要害之处,以便及时纠正,引起重视,提高思维能力。
行动:做一做学生特征分析的训练[21]
活动1-4:《月相的变化成因及其观测》
作为高一学生,对月相的变化现象有初步认识,对月相的成因了解不多。对天文学科和计算机有着浓厚的学习兴趣。高一学生在新的学习环境中,课堂上群体性的小组交流与协同讨论学习机会很少,且习惯教师将学习内容组织得井井有条后再学习。因此,本节课中为学生提供讨论、协作、探究的机会,引导学生独立发现问题、解决问题。同时,高中学生思维过程中的自我意识和监控能力逐步在增强,在教学过程中还要引导学生进行自主学习。
对照下表讨论该案例从哪些方面对学生进行的分析,并记录在表格中(表1-3)。
表1-3 学生分析表

我们可以看出,作为学习的主体,学生对教学内容的接受、理解、掌握以及对教学活动的参与都是与自身特点相关联的。因此,教学活动的设计是否与学生特征相匹配,是决定教学能否成功进行的关键。进行学生特征分析的目的是为了更好地了解学生的学习准备情况与学习风格,为学习内容的选择和组织、学习目标的阐明、教学活动的设计、教学方法与媒体的选用等教学外因条件与学生的内因条件的适应提供依据,从而使教学真正促进学生智力和能力的发展。
活动1-5:《自己去吧》
【概述】《自己去吧》是义务教育课程标准实验教科书小学《语文》第一册中的一篇童话故事。故事讲的是小鸭在妈妈的鼓励下,自己学会了游泳;小鹰在妈妈的鼓励下,自己学会了飞翔。故事内容鼓励学生自强自立,自己学会生活的本领。
【学生特征分析】
(1)学生是7~8岁的儿童,思维活跃,课堂上喜欢表现自己,对语文学习有浓厚的兴趣。
(2)学生在学习中的随意性非常明显,渴望得到教师或同学的赞许。
(3)学生在平常的生活当中有“自己的事情自己做”的经历和体验,比如自己整理书包、系红领巾等。
(4)学生已有一定的拼读能力,能借助汉语拼音阅读拓展材料。
(5)学生已经认识“氵”“口”“心”三个偏旁,和“自”“己”“吧”“那”四个生字。
(6)学生对于识字兴趣很高,识字方法已有所掌握,能采用自己喜欢的方式来识记生字,并且能自己创设情境来巩固、应用生字。
(7)学生能根据提示仿、续或创编写故事,并乐于表达。
活动1-6:Shapes
【概述】本课是人教版义务教育课程标准实验教科书《英语(新起点)》一年级下册“Unit 13 Shapes”中的第二课时,新单词有“s i xteen,seventeen,eighteen,nineteen,twenty”,主要句型是“How many □can you see? I can see□”。
【学生特征分析】
(1)学生是小学一年级的学生。
(2)学生已经学习了“square、circle、triangle、rectangle”等关于形状的单词和句型。
(3)学生对“one,two...ten”的英语数字已经非常熟悉。
(4)学生对“How many...can you see? What are they?”等句型非常熟悉。
(5)学生思维活跃,善于和同学交流,乐于表达自己,渴望达到同学和教师的赞许。
(6)学生对英语学习有着浓厚的兴趣,但是英语的听读能力还有待于加强。
(7)学生对于“ppt talking”和“picture talking”的呈现形式感到很好奇。
活动1-7:《共点力作用下物体的平衡》
【概述】《共点力作用下物体的平衡》是人教版普通高中课程标准实验教科书《物理Ⅰ》(必修)第四章《牛顿运动定律》中的第七小节《用牛顿定律解决问题(二)》下的内容,是学完了牛顿第二定律和牛顿第三定律后对牛顿运动定律的应用。
【学生特征分析】
(1)学生是高一学生。
(2)高一学生的好奇心强,具有较强的探究欲望。
(3)学生有过较多的小组合作经验。
(4)学生已经学过牛顿第二定律和牛顿第三定律。
(5)学生能够进行牛顿运动定律的简单应用。
(6)学生在平常学习和生活中已经接触到过一些零碎的关于共点力作用下物体平衡的例子。
活动1-8:《使用燃料对环境的影响》
【概述】《使用燃料对环境的影响》为人教版新课标教材《化学》九年级上册第七单元的课题三。本课题内容主要分两大点,一是燃料燃烧对空气的影响,二是使用和开发新的燃料及能源。本课题的重点是了解燃料对环境的影响,懂得选择对环境污染较小的燃料,认识新能源开发重要性;难点是燃料燃烧造成空气污染的原因、选用燃料的依据、新燃料及能源的优点。
【学生特征分析】
(1)学生是初三学生。
(2)学生对化学现象,尤其是生活中的化学现象有较浓厚的兴趣。
(3)学生思维较活跃,有过小组合作探究的经验,能积极参与讨论,探究的能力比较强。
(4)学生对实验探究有着浓厚的兴趣。
(5)学生已学习了燃烧和灭火、燃料和热量,对各种气体的性质有了一定的了解。
(6)学生对各种燃料在现实生活中的应用情况了解不多。
活动1-9:从招幌到现代广告
【概述】本节课是基于人教版新课标教材《美术》七年级下册《视觉传达作品欣赏》的一节关于“广告设计与创意”的美术课(1课时,45分钟)。本次课的重点是广告创意,难点是如何设计广告语,如何设计文字、搭配图文。本设计中主要通过对广告实例的分析,启发学生构思,通过分析广告作品了解设计方法及设计技巧。
【学生特征分析】
(1)学生是初一学生。
(2)在平时的学习生活中,学生有机会接触大量的广告,但是对广告艺术没有进行过深入研究。
(3)学生对广告设计有着浓烈的兴趣。
(4)学生具有一定的美术基础。
评估:你是否掌握了了解学生的方法
你是否已经具备了了解学生的情况的能力,并能根据不同学生的特征调整教学设计方案呢?请你认真思考并试着动手解决以下问题。
(1)在你过往的教学经验中,曾经有什么了解学生的积极方法与行动?那些行动对你的教学有何作用或影响?
(2)依你的教学经验而言,学生在什么情况或事件下最易产生学习的困扰?你又如何帮助他们?
(3)为了要辅导学生,你曾经如何在各方面做自我充实?有何困难或美好的事例可以分享?
(4)结合自己所属学科,选取一节课的教学设计内容,进行学生特征分析,并说明学生特征对教学设计的影响。
第四单元 教学策略的制定
目标:根据学科特点来制定合理有效的教学策略
在《辞海》中,“策略”一词指的是“计谋策略”,而在较为普遍的意义上,策略涉及的是为达到某一目的而采用的手段和方法。国内外学者对教学策略有很多界定,这些界定既呈现出一些共性,又有一些明显的分歧,有如下三种观点。
教学策略是指教师在课堂上为达到课程目标而采取的一套特定的方式或方法。教学策略要根据教学情境的要求和学生的需要随时发生变化。无论在国内还是在国外的教学理论与教学实践中,绝大多数教学策略都涉及如何提炼或转化课程内容的问题。(施良方,1996)
所谓教学策略,是在教学目标确定以后,根据已定的教学任务和学生的特征,有针对性地选择与组合相关的教学内容、教学组织形式、教学方法和技术,形成的具有效率意义的特定教学方案。教学策略具有综合性、可操作性和灵活性等基本特征。(袁振国,1998)
教学策略是为了达成教学目的,完成教学任务,而在对教学活动清晰认识的基础上对教学活动进行调节和控制的一系列执行过程。(和学新,2000)
尽管对教学策略的内涵存在不同的认识,但在通常意义上,人们将教学策略理解为:为实现教学目标而对教学活动进行的策划和谋略,所采取的方案,它要解答的是“如何教”和“如何学”的问题。
教学策略具有以下特点。
(1)明确的针对性。策略化的教学是依据教学目标,针对学生实际、教材特点,将教学方法、教学手段及教学程序等教学因素和谐统一的最佳设计。
(2)典型的灵活性。即不具有规定性和刻板性。为了目标的实现可以采用各种可供使用的教学组织形式、方法、程序、手段等,在教学过程中,还将根据需要不断改变和调整。
(3)没有任何单一的策略能够适用于所有的教学。
(4)教学活动程序、教学方法、教学组织形式等都是教学策略的载体。没有教学方法、教学形式以及教学活动,教学策略便无所适从。选择、调节、监控、创造等都要依据于这些因素。所以有效的教学需要提供可供选择的多种教学方法、教学形式等,以便完成不同的教学目标。
我们在教学的过程中,应该怎样根据学科的特点来制定教学策略,是教学中一个不可忽视的问题。
通过本单元的学习训练,你将能够:
(1)掌握几种主要的教学策略理论。
(2)掌握制定教学策略的几种方法。
(3)了解并熟悉运用探究式教学策略。
任务:成为有效教学策略的制定者
根据学科特点自主制定和选择教学策略才能达到较好的教学效果。当你能够娴熟地制定和运用适当的教学策略,或者说你能进行有效教学时,你会进入一个全新的教学状态。请你认真思考如下几个问题,判断你是否是有效教学策略的制定者。
(1)你是否能够依据具体的教学任务和目标制定不同的教学策略。
(2)你是否能够根据学科内不同的具体教学内容,采取与之相适应的教学方式。
(3)你在制定教学策略的时候是否考虑到学生的已有知识、能力、治理和学习状况等条件水平,并且发挥学生的主体作用,达到良好的教学效果。
(4)你是否掌握了每种教学策略的适用范围和使用条件,并灵活运用不同策略,收到满意的教学效果。
(5)你是否能根据自身的素养选择教学策略?你是否能扬长避短地制定和选择教学策略。
(6)你是否能依据教学条件和教学效率的要求制定和选择合适的教学策略,提高教学质量。
如果以上几个方面你都做得很好,说明你是有效教学策略的制定者和选择者,能够在规定时间内有效完成教学任务,实现具体的教学目的,并且自己教得轻松,学生学得愉快。如果你还有做得不到位的地方,请你认真地学习以下内容,这将有助于你成为一个娴熟的教学策略制定者和选择者。
准备:有效制定教学策略的几个环节
一、掌握教学策略分类的相关理论
(一)按照教学策略的形成分类
1.生成性教学策略
生成性教学策略倾向于建构主义学习的理论观点。这种策略强调以学生为中心,认为学生是认知的主体,是知识意义的主动建构者,教师对教学意义的生成起帮助者和促进者的作用,并不要求教师直接向学生传授和灌输知识,教学中利用情境、协作、会话等学习环境要素充分发挥学生的主动性、积极性和创新精神,最终达到使学生有效地实现对当前所学知识的意义建构的目的。[22]
在生成性教学策略中,学生可以自己制定教学目标,自己对教学内容进行组织,安排学习顺序等,鼓励学生自己从教学中建构具有个人特有风格的学习。也就是说,学生自己安排和控制学习活动,在学习过程中处于主动地处理教学信息的地位。
由于这种教学策略允许学生自主地设计、实践和改善他们的学习策略,可以激发起学生的学习积极性,培养学习兴趣,所以可以提高学生的学习能力,还有利于学生积极地把信息与他们自己的认知结构联系起来,对信息的处理过程主动深入,因此对某些学生来说学习效果较好。
由于这种策略给学生的自主度比较大,若设计不恰当,可能导致认知超载或情绪低落,有些学生需要花费大量的时间进行学习,学习效率有可能不高。另外,此种教学策略依赖于学生先前已具有的认知水平和学习策略,所以对某些同学来说可能达不到理想的效果,因此,同一个班级里教学效果层次差别可能很大,这样也不利于教学的开展。所以,生成性教学策略的选择应该是根据教学情境的不同,因人而异的。
2.替代性教学策略
相对生成性策略,教学的替代性策略“倾向于通过提供全部的或部分的教育目标、教学内容的组织、细化、排序和强调、理解和检验以及迁移的建议,较多地代为学生加工信息”[23]。这种教学策略更多地倾向于给学生提供许多教学活动,提出教学目标,让学生做好课前预习,组织、提炼教学内容,安排教学顺序,指导学生学习。主要是替学生处理教学信息。
这种教学策略有时比生成性教学策略效率高,因为它能使学生在教师的指导下,短期内学习更多的内容,学习效果更加集中、有效。尤其适合于知识储备和技能有限、学习策略不当的学生,他们的学习可以获得较大成功。但是在这种策略的指导下,学生智力投入少,只进行了少量的智力操作,信息处理的深度不够,因此对某些学生来说,学习效果不如生成性教学策略好。另外,由于教学安排过于人为化,学生在学习过程中处于被动学习状态。对某些学生来说,教学内容缺乏挑战性,难以激发其学习兴趣,这样就使学生过于依赖教师和教材,制约了他们学习能力的提高。[24]
3.指导性教学策略
前两种教学策略适合于不同的学生,在具体的教学情境中,应该根据教学目标的要求有所侧重。而指导性教学策略则是一个偏于“中性”的、适用范围较广的教学策略,由于这种教学策略强调教师的指导作用,而且按照一定的教学步骤,形成固定的结构形式,所以也可以称为指导性教学模式。教学步骤如下。
(1)导入阶段。此阶段要求学生做好课前预习,把与学习内容相关的已有知识提取到工作记忆中,以便理解新的知识。同时要使学生产生对学习目标的期望,以更好地运用能够促进自己学习的策略。这个阶段包括激活注意、确立目的、激发兴趣和动机、预习课文四个步骤。
(2)主体阶段。这是此教学模式的主要阶段。首先要回忆相关的先前知识,然后加工信息和实例,接着集中注意和运用学习策略,最后练习和评价反馈。这几个步骤可以根据教学的实际情况有所侧重。
(3)结尾阶段。这个阶段的目的是让学生复习和细化学习的内容,以进一步将知识加以综合运用。包括总结复习、迁移学习、再激发动机和结束三个过程。
评价阶段:首先要进行评估作业,根据作业情况评估学生是否已经达到了教学目的;然后进行评价反馈以寻求补救。学生在教师的指导下进行评估之后得到反馈,做出总结,然后可以进行一些补救性活动,进行薄弱环节的附加练习。[25]
(二)按照学习结果的类别分类
心理学家加涅把学习结果分为言语信息、智力技能、认知策略、动作技能和态度五种类型。所以教学策略也可以根据学习结果的类别分为以下五类。
1.言语信息的教学策略
首先提供先行组织者,用逻辑的顺序或根据有意义的上下文组织言语信息,然后用概念图、记忆术等方式讲授新课。
在正式学习新知识前,向学生介绍一种他们比较熟悉,同时又高度概括性地包含了正式学习材料中的关键内容,这些内容在抽象、概括水平上普遍高于新知识,也与学生个人的参照系相联系。这些引进的内容,充当新旧知识联系的桥梁,被称为“组织者”。由于这些引进的内容是在学生正式学习新知识之前呈现的,故被称为“先行组织者”。
先行组织者可分为两类。第一类,学生对新知识完全陌生,教师可设计采用“陈述性的组织者”策略。这种“组织者”中包含的较高抽象和概括的观念是学生所熟悉的,而其中涉及的概括化的新知识,虽然抽象性高于正式学习材料的内容,但不低于学生熟悉的上位概念。学生事先学习了这个“组织者”之后,能将这些高度抽象概括化的观念渗入认知结构中,当学习具体的新材料时,认知结构中就有了可利用的“固定观念”。第二类,如果学生对新知识不完全陌生,新知识能与认知结构中的适当观念联系,但由于有具体或特殊的联系性,新旧知识间的差别就有可能被相似性所掩盖,使得学生在正式学习时可能把新旧知识混淆起来。这时教师可采用“比较性的组织者”策略,它能帮助学生事先分清新旧知识间的异同,以增强新旧知识间的可辨别性,从而将概括性观念渗入学生认知结构中,有利于正式材料的学习。
2.智力技能的教学策略
(1)教学概念的具体教学策略。教学概念的具体教学策略包括:引起学习兴趣,提高学习动机;确定教学目的;预习课文;回忆原有知识;加工信息和实例;集中注意;练习;评价反馈;运用学习策略;总结和复习;迁移知识;再激发和结束;评估作业;评估反馈和寻求补救;等等。
注意:要用准确的语言,揭示概念本质;突出关键特征,并控制无关特征;正例和反例交叉利用;运用变式和比较;具体运用概念。
(2)教学规则的具体教学策略。教学规则包括关系规则和程序规则。关系规则是指描绘两个或多个概念之间的关系,如“如果—那么”“原因—结果”;程序规则是指为了达到某个特定目标而产生的一系列步骤,如“求平均数”。
教学规则的具体教学策略包括:引起注意;确定教学目的;提高兴趣和动机;预习;回忆已有的相关知识;加工信息和实例;集中注意;运用学习策略;练习;评价反馈;总结和复习;迁移知识;再激发和结束;评估作业;评价反馈和寻求补救。
3.认知策略的教学策略
认知策略是指学生用来监控自己的认知过程的那些技能。加涅认为有两种基本的认知策略,即学习的认知策略和思考的认知策略。学习的认知策略是一种集中注意力、组织信息、细化内容、熟悉使用和检索知识的智慧策略;思考的认知策略是一种导致发现、发明或创造的理智技能。认知策略教学的基本方法有:发现和引导发现;观察用图像或文字提供虚拟的符号模型等;指导的参与;课本和课堂中的策略教学;直接解释;配对教学;自学的训练。[26]
4.动作技能的教学策略
动作技能也是一种需要通过学习才能获得的能力,表现在迅速、精确、流畅和娴熟的身体运动之中。它实际上有两个成分,一是描述如何进行运动的规则;二是因练习和反馈而逐渐变得精确和连贯的实际肌肉运动。不管哪种动作技能,也不管其复杂程度如何,除了要学习控制肌肉的运动,还具有认知任务的成分。这种认知成分就是“心因-运动”(psycho-motor)结合中的心理因素部分。因此,这里所讲的动作技能通常也包括了程序规则,我们要把动作技能学习看作是获得肌肉运动和程序规则两项基本技能的统一过程。
要求学生学习动作技能是为了使他们能够用自己的肌体去从事这种实际活动,这些活动与他们目前和将来的学习、劳动和生活有密切的联系,每项活动的完成都包含一些局部的动作或操作。
动作技能的教学策略包括以下几个方面。
(1)吸引注意和确立目的。虽然有许多动作技能学习的环境因素可以引起学生兴趣,如新奇、漂亮的保龄球道,但教师仍需积极地把学生的注意力吸引到学习任务上来。特别是要让学生知道,他们能从正在教学的技能中得到好处,如打保龄球能养心健身。只有让学生真正意识到这一点,才能使他们在上课时保持注意并付诸努力。
(2)激发兴趣和动机。学生应该明确自己为什么需要学习这项技能。对于那些关注课程或教学计划的学生来说,只要让他们知道该技能在整个培养方案中的地位、作用即可激起他们的动机。而对于那些缺乏“自我驱动”的学生来说,就要依靠直接的、与他们个人有关的功利因素来帮助他们引起对所学技能的兴趣。
(3)预习技能。预习包括对将要学习的技能和学习过程的浏览。
(4)回忆原有的相关动作。学习新的动作技能往往要依赖于以前学过的技能。
(5)加工信息和例子。在学习动作技能的课上,这项活动是通过对技能本身的说明和演示来进行的。有些时候说明应该先于演示,有些时候说明和演示应该同步进行,这取决于所学技能的特点和教师的个人决策。
(6)集中注意。学生的注意力需要贯穿于上课的始终。
(7)运用学习策略。学习策略有助于学生获得新的技能,因此,教师在教学中要为学生提供学习策略,或帮助他们运用学习策略,因为大部分学生是不能自己想象出学习策略来的。
(8)练习。真正获得一个动作技能往往要经过很多练习,因此须考虑时间安排上的集中和分配问题。
(9)反馈。练习不是动作的简单重复,只有当学生从自己的动作结果中得到反馈时,它才能对学习起促进作用。反馈有两种:一是外部反馈,即行为结果的知悉;二是内部反馈,即肌肉运动的刺激所提供的信息。
(10)评估和总结。对动作技能的作业或测验的总结性评价除了须观察学生的练习成果,还要考查学生从动作行为中表现出来的基本能力。其中往往前者是可以测量的,后者是难以测量的,但都要在仔细观察和分析的基础上尽可能给予恰如其分的评估,并适当给予鼓励。总结应该是对教学内容的扼要重复,如果有新的内容要补充,不应让它对总结的强化功能产生干扰。
(11)迁移和再激发动机。通过伴随学习指导和反馈的附加练习,就能推动学生的技能迁移,如在持续不断的练习中要求学习保龄球的人逐渐提高命中率,不仅可以强化最初的训练成果,还可以将瞄准的技巧迁移到其他运动项目中去。[27]
5.态度的教学策略
态度是通过学习形成的影响个体的行为选择的内部状态。虽然影响学生态度的形成或改变的因素很多,有来自家庭的、社会的、同伴的和自身的,我们可以有针对性地去研讨相应的教学策略。但在学校的教学活动中,作为一个专项任务,为了形成或改变学生的某种态度,主要可以采取一系列的策略步骤,即通过受尊敬的角色榜样演示所期望的行为,通过角色表演练习所期望的态度,以及强化所期望的行为。在下面的简略介绍中可以看到,这套教学策略与态度学习的三个成分,即认知成分(知道如何做)、情感成分(知道为什么这样做)和行为成分(有机会练习),是有密切联系的。
态度的教学策略的具体实施过程的步骤包括:由榜样任务演示某种行为;让学生练习这种行为;对学生的行为提供反馈;等等。[28]
二、几种具体教学策略的实施过程
(一)生成性教学策略的实施过程
1.创设情境,准备生成
生成需要一定的情境,在适宜的情境之下,学生会很自然地参与到教学实践中来。情境要能够引起学生的兴趣,吸引学生的注意力,激发学生的热情。在创设情境时教师有多种方式,教师可以设置问题情境,当然问题一定要适当,不可过难或者过易,而且问题要有生成的空间,一定不要设置只有一个标准答案的问题,否则就没有意义了。教师也可以激发学生自己创设问题情境,教师可以叙述一段材料或者口述一段故事让学生提问题。当然创设情境并不只限于问题的方式,可以灵活创设,不拘一格。
活动1-10:《水调歌头·明月几时有》
领着学生一同创设情境:清冷的秋风中,明月高悬,高楼上孤独的词人,举杯独酌,这本是阖家欢聚的中秋之夜,可是词人却漂泊他乡,孤孤单单,仿佛一只回旋在夜色中的落群的大雁,在长空中留下凄绝的哀鸣。此时词人又想到经历的人生的坎坷,把对弟弟的思念,转为一种洒脱、旷达心境——但愿人长久,千里共婵娟,留下了千古绝唱。
创设情境在情感上使学生能够与古人并肩。伴着缠绵、深情、哀婉的乐曲,学生反复吟咏这首词,鉴赏优美的意境,体味淳厚的人情美以及词人旷达的胸襟,同时也可以使学生学会借古人之酒杯,浇心中之块垒,把所学知识回归到生活,诗化心灵,从平平常常的生活中寻找到美。譬如明月,学生结合人生经历,再现情境,有的谈及“海上生明月,天涯共此时”,抒发对远方亲人的思念之情;有的想到阿炳和他那动人心弦的《二泉映月》,以及在清丽的旋律中品尝到的幸福滋味;有的想到浪漫神奇的嫦娥奔月……在语文教学过程中创设各种情境,使学生品味生活,不但有助于激发学生的学习兴趣,而且更可以激发美感,陶冶情操;借助再创情境,引导学生求真、求善、求美,从而唤醒学生潜在创造力,丰富心灵的美感。有了学生在课堂上的个性解读和创造性发挥,语文课堂便会焕发出生命活力。[29]
2.反馈互动,有效生成
师生在进入了情境之后,必然要发生师生以及生生之间的交往互动。所谓的有效生成是相对于虚假生成而言的,在很多情况下存在着貌似生成而非实质性生成的情况,这里有效生成的含义是真正的生成。
(1)教师要注意营造平等交流的氛围。教师有与学生不平等的特权,或者某些学习好的学生独霸了话语权,那么课堂就无法生成。平等包括师生之间以及生生之间的平等,不仅有人格上的平等,而且还有行为上的平等。在平等和谐的氛围中,师生才能共同发展。
(2)教师要注意与学生之间的反馈。教师与学生之间平等并不等于学生至上,学生有和教师交流的需要,教师同样需要和学生交流,教师通过获得学生的反馈信息也能更清楚地掌握学生的情况,因此教师要注意和学生之间的反馈,在获得来自学生的信息的同时,向学生提供自己的看法、意见等,由于学生年幼,在很多方面不成熟,作为成人的教师在学习方法以及情感生成等方面必须给予学生积极的反馈。
(3)教师要注意学生与学生之间的反馈。学生与学生之间由于年龄相近,心理发展程度相仿,并且共处于同龄团体所特有的文化之中,在交流时会产生与教师交流不同的效果。因此,教师绝对不能忽视学生与学生之间的互动。在互动的形式方面,教师可以组织学生采用小组合作学习等形式。这样既有利于学生与学生之间的互动、生成,同时也有利于培养学生的社会性角色以及情感等。
活动1-11:《孔乙己》
老师:刚才同学们从人物语言的字里行间发掘出了潜含在语言下面的言外之意、弦外之音。不过,我还有一个问题想请教大家:为什么丁举人家的东西就偷不得呢?
学生:因为丁举人是鲁镇有权有势的人,偷他家的东西会偷鸡不成反蚀把米的。(学生笑)
老师:很有道理,孔乙己不就因为这次被打折了腿吗?不过,话又得说回来,孔乙己真的就不知道偷丁举人这样有权有势的人家是有风险的吗?
学生:他可能会知道。
老师:那他为什么还要偷呢?
学生:因为他实在是太穷了。
老师:还有别的原因吗?
学生:可能是心理不平衡。
老师:此话怎讲?
学生:因为他们都是读书人,凭什么丁举人他们就有权有势,而自己却一无所有。
老师:哦,原来这里偷还是一种抗争。
对话是一种创造行为,教师与学生抓住一个有价值的问题展开对话,对话中教师适时追问,引领学生挖掘文章内在的思想性,揭示其隐含的深意。文本挖掘得深,教学就显得有力度、厚重,主体间有效对话促使学生深度解读。在相融相生的对话中,学生的生成也就不会只停留在肤浅的表层,长此以往,从语言中品悟,在阅读中思考,便会形成一种自觉习惯。在课堂教学双边参与的动态进程中,教师应准确洞察学生心灵的秘密,敏捷地捕捉学生在课堂稍纵即逝的变化;不断捕捉、判断、重组从学生那里涌现出来的各种信息,见机而作,对有价值的信息资源应及时纳入课堂临场设计的范畴之中,适时调控,充分利用,激活课堂教学,促进课堂有效生成。但是要避免出现“东一榔头西一槌子”或“脚踩西瓜皮,滑到哪儿就到哪儿”的自流式生成,从而真正实现以学定教的动态课堂。[30]
3.引导总结,升华生成
教学是一个永无终结的过程,教与学相依相伴永无穷尽。但每一节课是一个相对的时间单位,那么创设情境一般发生在一节课之始,而反馈互动则发生在一节课之中,显然,引导总结处于一节课之末了。但是这个时间顺序不是固定不变的,而且每一个阶段又可能同时包含着这三个方面。
活动1-12:《骆驼寻宝记》
一位教师的教学流程到骆驼实现了心中的梦想,找到了绿洲之宝时,突然一位同学说他有了新发现:骆驼要想寻到绿洲这个宝,如果没有咬定目标不放松这个毅力,是不能得到的,所以这毅力也是宝。教师便因势利导,来了个深挖洞,问学生:还有没有宝?大家再找。果然,学生思想飞扬,创意出来了:脚踏实地的作风,风雨之后必有彩虹的信念,热爱家乡的感情,昂扬向上的斗志,保持清醒的头脑,奉献青春的情怀,扬荣弃耻的风尚,志存高远的胸怀……是的,同学们找到了骆驼精神。主题探究,是学生收获自我发现的体验,有利于学生语文知识的厚重积累,语文素养的逐渐养成和语文能力的提高,这一生成的新的教学资源,点燃了学生智慧和思想的火花,让学生体会到生命的内涵,也让课堂教学更有价值,更有意义。
叶澜教授在《新基础教育探索性研究报告集》中强调:教育活动具有动态生成性,教学过程是生动可变的。课堂的活力来自学生动态的发展,教师必须紧紧抓住课堂教学中“动态生成”的因素,使之成为学生知识、能力、情感的催化剂。
生成性的教学把学生的积极性调动起来了,处于信息化时代的学生们总是掌握着大量的信息,所以,在很多时候,生成了一些教师闻所未闻的知识。一节课生成的知识、情感会很多,他们之间的关系也会很复杂,并且有的时候学生不清楚生成的结果,这些都需要引导总结这一阶段,以使生成的东西再一次升华。引导总结的方式是多样的,教师可以引导学生对本节课生成的东西加以系统化,也可以引导学生对已经生成的东西做进一步的生成,以求得生成的深刻性,教师还可以引导学生反思本节课中值得借鉴的方法、存在的不足等,还可以引导学生从反面去批判已生成的东西……[31]
(二)探究式教学策略
所谓探究式教学策略,是指在教师启发引导下,让学生将独立自主学习和集体协作相结合,充分发挥思维想象空间,立足于教材实际,让学生主动参与、自由表达,将自己所学知识应用于解决现实生活中实际问题的一种教与学模式。
教育一旦被看作是一种探究式活动,就会产生一些重大的改变。教育关注的焦点转向学生,而教学的任务则变成如何去支持探究活动的全过程。探究式教学所涉及的层面较广,有课堂教学过程中的探究式学习、课外的探究式学习和跨学科的探究式学习。
1.课堂教学过程中的探究式学习
探究式学习过程就是发现问题和解决问题的过程。课堂教学的探究是以问题为中心,围绕问题展开的研究活动。
(1)创设情境,提出问题。“理论是灰色的,生活之树常青。”要把书本上灰色的理论融入常青的生活中,离不开创设理论运用的情境,在情境中提出问题。创设情境要注意两点:一是情境的创设应该从学生熟悉的现实材料入手,同时联系教学的重点和难点。二是要尽可能地创设条件,让学生很快进入问题的情境。这样做,一方面能使我们有效地突出重点、突破难点,实现教学目标,另一方面有利于学生在情境中自己去发现问题、提出问题,提高学习的主动性。条件的创设可以通过以下方式:①播放音乐,渲染情境;②运用图画,再现情境;③联系生活,强化情境;④参与实践,体会情境;⑤运用语言,描述情境。
美国学者布鲁巴克认为:最精湛的教学艺术遵循的最高准则就是让学生自己提出问题。提出问题是探究式教学的关键,教师要运用有声语言和形体语言营造积极民主的课堂气氛,鼓励学生从不同角度向教师提问、假设和陈述,形成师生双边的心智交流,其乐融融,共享教学民主的现代型“师生场”。
(2)师生互动,解决问题。南宋时期的教育家朱熹曾说:“读书无疑者,须教有疑;有疑者,须教无疑,到这里方是长进。”提出问题之后,就必须解决问题。但解决问题绝不是老师把一个现成答案塞给学生就行了,而应该是师生互动,主角是学生,老师是搭桥引路者——为学生创造获得正确结论的条件。问题提出后,学生应运用所学的知识开展独立思考或小组讨论,然后自我总结和相互交流。教师做好引导工作,为学生提供有关需要的材料,作为学生分析问题和解决问题的依据。最后,教师对学生的分析进行针对性的点拨和总结。
(3)反思探索,升华问题。英国科学家波普尔认为:科学知识的增长永远始于问题,终于问题——越来越深化的问题,越来越启发新问题的问题。问题既是教学的起点和主线,也是教学的终点。所以在提出问题、解决问题后,教师必须帮助学生反思探究的过程,使认识得到理论的升华,并学会迁移知识。为此,教师应注意做到:①及时在知识与新问题之间做好“接口”,建立思维台阶;②引导学生从点到面,运用所学知识来分析问题,解决实际问题。这样做,一方面可以保证学生课堂思维的持续性,另一方面也有利于培养学生创造性思维所必需的归纳和迁移能力。
2.课外探究式学习
主要方式是“小课题研究”或“活动项目设计”。强调学生通过自主参与和类似科学研究的学习活动,获得对学习价值的认识,在思想意识、情感意志、精神境界等方面都得到升华。操作程序主要分为进入问题情境阶段,实践体验阶段,总结、表达和交流阶段。
(1)问题情境阶段。它是指教师完成教学任务之后为学生创设一定的问题情境,布置任务。教师可以开设讲座,组织学生参观访问等活动,为探究活动提供背景材料。教师要鼓励学生从多角度分析和思考问题,指导学生建立探究式学习小组并进一步搜集相关材料,进入探究问题的状态。
(2)实践体验阶段。在确定探究课题之后,学生进入具体解决问题的过程,通过实践体验形成一定的观念和态度。这一过程侧重学生的全程参与,资料的记录和积累,使过程和结果得到有机的结合。教师在此过程中的作用是指导和有效的监控。
(3)总结、表达和交流阶段。这一阶段学生将自己或小组得到的收获进行归纳整理。展示成果的形式可多样化,如调查报告、研究报告、设计报告、辩论会、研讨会、墙报、刊物等。
3.跨学科综合性探究式学习
综合性专题探究强调学生综合运用知识的能力,鼓励学生进行多渠道获取信息与资料的训练,培养学生对信息的分析、合成、交流的能力。综合性专题探究的范围十分广泛,可以在科技、人文、社会、资源、环境、地理等大范围内拟定探究主题,可以与其他各门学科知识相结合。跨学科综合性探究式学习的实施程序分为“开题—实践体验—结题与答辩”三个阶段。
(1)开题。学生要在教师指导下,学习从多个角度去发现并提出问题,并逐步明确课题,形成最基本的研究目标。在开发课题时,教师要重视与学生生活经验的联系,要重视与各科知识的联系,要重视与现代科学技术发展的联系。
(2)实践体验。学生在明确课题后进入具体的研究实施过程。其间学生要在教师的指导下,开展自主的、合作的探究活动,完成信息资料的搜集、处理和分析工作。学生通过亲身的实践和体验,在理念、态度、精神以及方法技能和解决问题的实际能力上,都要有收获。
(3)结题与答辩。经过实践体验后,学生通过各种手段和方法占有了大量的感性材料和初级资料,包括文字、图片、数字、资料选摘等。教师应指导学生根据课题研究方案的界定,对上述材料进行辨别、分类、筛选,通过去粗取精、去伪存真、由此及彼、由表及里的分析综合,上升为理性认识的结论。在此基础上,指导学生撰写小论文、调查报告等。最后,以班级为单位举行结题报告会,展示各小组研究成果。各课题组可推选1~2名代表,在规定的时间内进行陈述和展示,并解答教师和其他学生的提问,进行答辩。
总之,学生获得知识的过程是一个读书、思考、质疑、实践、探究的过程,是一个“学”的过程。但是,不是所有的学习领域和学习主题都需要用探究式教学的方法进行。对于一些学习内容来说,接受学习也是必要的,具体情况应具体分析,不能搞一刀切。探究式教学需要简单化、生活化,需要实实在在。执教者的重要责任是:精妙设计探究情境,唤醒并激发学生思维,使书本知识与社会生活成为学生提高创新意识和创新能力的肥沃土壤。
(三)问题设计策略
在新的课程方案的要求下,教师如何设计或引导学生提出问题,并提出高质量的问题,将成为教学极为重要的一个方面,并且在一定意义上,它也将成为衡量教学是否成功的主要标准之一。
1.问题设计的原则
(1)教师设计的问题的内容应该适合学生的知识基础,应该以学生已有的知识、技能为起点。
(2)教师设计的问题应该包含着几条线索,能够激励学生沿着这些线索展开研究。
(3)教师设计的问题最好与学生的职业发展联系在一起。
(4)教师在设计的问题情境中应该提供相关的基本性的概念,以激励学生整合这些知识。
(5)教师应该能够通过鼓励学生生成学习问题和查阅文献,来激发学生自主学习。
(6)教师设计的问题应该能够引发学生讨论、探询更多的答案,激发学生对学习内容的兴趣。
(7)教师设计的问题应该与一项或多项学习目标相对应。
2.问题设计的方法
在新课程方案的实施中,教师可以更多地设计结构不同的问题。而根据问题在学习过程中所起作用的不同,可以分为如下六类:
(1)用于引发学生兴趣的问题。俗话说:兴趣是最好的老师。只有产生兴趣,学生才会有满腔热情,才会集中注意,才会积极思考。学生是学习的主体,如何来调动学生的兴趣呢?笔者认为问题的本身应来源于实际生活,来源于学生的生活经验和体会,使学生顺其自然地走进问题,产生兴趣,这就为研究问题和解决问题提供基础、动力和保证。
例如,在讲到初中数学“三角形外角和定理”时,将定理的引入做如下改编:“小明绕一个三角形花坛的外围走一圈,在每一个拐弯的地方都转了一个角度(∠1、∠2、∠3),那么回到原来位置时,一共转了几度呢?你想知道三角形的外角和吗?”这个问题来自于生活,提出后,学生会有一种似曾相识的感觉,对此问题产生了很大的兴趣,从而激发了学生的学习动力,为解决这个问题奠定了良好的基础。[32]
(2)具有针对性的问题。培养良好的思维习惯问题设计的针对性,即针对教学目标,突出重点、难点,有明确意向地设计问题。它不仅表现在对课堂提问的设计,也产生于在学习过程中存在的问题。教师在设计问题时应有的放矢,以教学目标为宗旨,为强化学生完整思维习惯而设。在平面几何的教学中,有几个习题供大家讨论。
问题1:在同一平面内,把两个全等三角形(三边不相等)拼在一起,并使一组对应边互相重合,你能拼出几个平行四边形?
问题2:若平面上A、B两点到直线CD的距离分别为m、n(m﹥n),则线段AB的中点到CD的距离为多少?
对于以上问题,学生在考虑时往往不够全面,即对图形的位置摆放考虑不全,实践证明,这样的问题针对性强,目标明确,能及时反映出学生学习中存在的问题,更能加深学生对知识的理解和感悟,收到的效果也很大,课堂教学中,还应针对学生设计一些容易迷惑上当的问题,使学生的思维更全面、更成熟。又如,在学习了“三角形的三边关系”后,教师设计了这样一个问题:小明家离校2千米,小红家离校3千米,问小红家离小明家几千米?许多学生一见这个问题,觉得很简单,5千米或1千米,显然,学生受到思维定式影响。他们认为,小明家、小红家、学校在一直线上,一旦发现不在同一直线上就感觉上当了。通过此类问题,使学生感受到对于问题应考虑全面、透彻,从而逐步培养学生完整的数学思维习惯,为解决问题打好基石。[33]
(3)设置可接受性问题。激发学生积极参与问题设计的可接受性是根据学生的认知规律,合情合理地设计一些难易适中的问题进行因材施教,使学生能够轻松、容易地理解和掌握数学知识。
根据“跳一跳,摘桃子”的教学原理,问题设计要有度,所谓“度”即适度,也就是难易适中,恰到好处,学生可以接受。过易,激不起学生思维的兴趣;过难,又会挫伤学生思维的积极性。问题的设计应建立在学生的认知发展水平和已有的知识经验基础上,然后根据实际情况设计一些难易适中的问题,让每一位同学都能积极主动地参与学习,都能对问题表示不同的见解和看法,更好地理解问题的本质,轻松自然地接受知识。
(4)设置层次性问题。激活学生思维问题设计的层次性针对的是解决“总问题”,降低思维的难度。即铺设阶梯,逐步深入,围绕某“总问题”设计一些“子问题”作为铺垫。
教师在设计问题时要根据学生的思维特点,精心设计,由易到难,由简到繁,由浅到深,层层递进,有层次,有节奏,前后衔接,相互呼应和逐步深化,这样才能使学生围绕“总问题”,逐步深入地开展探究活动。
例如,在讨论“怎样将一条已知线段进行2∶3∶4分段”时可设计下列问题,然后层层推进。
问题1:这个作图着重于哪个知识点?
问题2:看到把线段按这个比例分,你联想到了什么?
问题3:怎样利用平行线等分线段定理进行作图?
问题4:若把问题改成把线段分成3∶5∶7,又该如何作图?
问题5:反思这个问题的作图过程,你体会到了什么?
可见,通过铺设“子问题”降低了问题的思维难度,学生在层层深入的问题中积极思考,寻找相应的对策,丰富了数学活动经验,提高了自身的思维水平,让学生在积极思维的活动中也感受到成功的喜悦。这样的问题,能使学生的思维由浅至深,由窄变宽,由形象到抽象,使传授的知识水到渠成。[34]
(5)引导迁移、应用的问题。
(6)用于激发生成、创新的问题。
行动:教学策略的选择与制定
一、选择教学策略的依据
一是教学目标,它是选择教学策略的出发点;二是学习理论和教学理论,作为手段和方法的教学策略,应当遵循教学和学习规律,以学习理论和教学理论为策略制定的依据;三是学习内容,作为实现内容方式的教学策略的选择,由不同的学习内容决定;四是教学对象,教学策略的制定应充分考虑学生特征,以学生特征分析的结果为设计的依据,教师要选择适合教学对象的特点的教学策略;五是教师自身的素养条件,并选择适合自身具体情况(教学特点、知识结构、个性特征等方面)的教学策略;六是教学条件,由于教学策略的实施要受当地条件(如教学设备、设施、教学资源、教学管理等)的制约,在制定教学策略时要考虑当地所提供的条件的可能性,根据可能的现有条件,选择制定教学策略。
二、教学策略选择的方法
选择教学策略的方法主要包括教学顺序的确定、教学活动程序的建立、教学组织形式的确定、教学方法的选择等。
(一)教学顺序的确定
教学顺序是指教学内容的各组成部分的排列次序,就是决定“先教什么,后教什么”“先学什么,后学什么”。这里主要依据不同类型的学习目标来讨论相应的教学顺序安排。
1.智力技能的教学顺序
关于智力技能的教学顺序,有三种确定教学顺序的基本理论。
(1)加涅的从简单到复杂技能的教学顺序安排。基于学习的层次性,智力技能由简单到复杂分为辨别、概念、规则和高级规则等四个等级,前一层次作为后一层次的前提条件。这样,加涅主张教学应从最简单的技能开始,在解决前提条件的基础上,学习更为复杂的技能,即一种自下而上的教学顺序。
(2)布鲁纳的发现学习的策略。布鲁纳认为学习一般的原理、原则固然重要,但尤其重要的是发展一种态度,即探索新情境的态度,做出假设、推测关系、应用自己的能力解决新问题或发现新事物的态度。强调发现学习的策略。在教学顺序上,发现学习是自下而上,即从具体到抽象的顺序。一般程序为四个步骤:把握任务阶段;建立假说阶段;检验假说阶段;总结阶段。
(3)奥苏伯尔的“先行组织者”理论。奥苏伯尔根据学校教学的实际情况,认为学校课堂教学的基本形式是以有意义的接受学习为主,提出“先行组织者”的教学策略。这种教学顺序是自上而下的,是由抽象到具体的形式。其教学的一般步骤是:安排好学生的座位;呈现“先行组织者”;呈现下位内容;补充下位例子;帮助学生融会贯通。同样,这几种确定教学顺序的方法各有利弊,各有适合之处。在实际教学工作中,教师应根据教学目标、教学对象、教学内容以及教学问题的不同而选取不同的教学顺序。
2.言语信息的教学顺序
言语信息的教学顺序的设计主要包括两个要点:提供“先行组织者”;用逻辑的顺序或根据有意义的上下文组织言语信息。
3.“态度”的教学顺序
在设计“态度”教学的顺序时需要注意:让学生了解并相信榜样人物;由榜样人物示范或展现符合学习目标的行为;向学生介绍榜样人物受到奖励的后果。具体的“态度”的教学顺序要按照以下三个步骤进行:顺从;认同;内化。“态度”的教学是一个由外向内的变化过程。
4.动作技能的教学顺序
动作技能的形成是通过练习从而逐步掌握某种动作方式的过程。动作技能的教学顺序设计一般可分为三个阶段:认知阶段;联系形成阶段;自动化阶段。总体说来,动作技能的教学需要从领会动作要点和掌握局部动作开始,到建立动作连锁,最后达到自动化。
(二)教学活动程序的建立
相对于学生学习的内部过程的每一步骤,设计促进学习的教学活动过程的九个环节,即教学活动程序,才能有效地促进学习(表1-4)。
表1-4 教学活动与学习的内部过程之间的关系

(三)教学组织形式的确定
教学组织形式,是指为完成特定的教学任务,教师和学生按照一定的要求组合起来进行活动的结构。所涉及的问题有:如何把学生组织起来进行教学活动、如何分配教学时间、如何利用教学空间等问题。
教学组织形式在教学策略的设计中,处于具体落脚点的地位,带有综合、集结的性质。教学内容、教学活动、教学顺序、教学方法以及教师和学生都最终综合起来,展开活动,并表现为一定的时空序列。一般而言,教学组织形式多以组织学生的方式为基点,分为三个基本形式:集体教学、小组教学、个别教学。三种教学组织形式都存在各不相同的优越性和局限性,在实际教学中,为了系统全面地达到教学目标,有必要将三种教学组织形式有机地组合起来加以使用,根据某一教学目标,选用最有效的教学形态。教师只有在熟练掌握各种形式的基本特性基础上,才能实现教学形式的有机组合。
(四)教学方法的选择
教学方法是在教学过程中,教师和学生为了达到教学目标而采取的教与学相互作用的活动方式。从总体来看,教学方法可以归纳为两大类型,直接式方法和开发式方法。具体的教学方法有:讲授法、演示法、谈话法、讨论法、练习法、实验法、实习作业法、发现学习法、合作学习法、模拟教学法、问题解决法。教师在实际的教学工作中,要按照一定的科学依据,根据教学任务、教学目标、教学内容、学生特点、教师特点、教学手段、教学环境和条件等因素选择教学方法,应全面、具体、综合地考虑教学系统中各种因素,选取适当的教学方法,并能合理组合,创造性地进行运用,从而得到最优的教学效果。我们下面以一个教师在数学教学中的合作学习方法为例来加以说明。
这里所采取的教学方法是合作学习基本方法之一的“STAD教学法”——学生小组成绩分工法。具体做法是:第一个环节,教师把学习提纲提前发给学生,让他们在小组之间进行讨论。通过小组讨论使每个小组都有了自己的答案,每个小组派代表抢答。第二个环节是必答题,在教师的引导下,给每个小组提出不同的问题,在规定时间内小组充分讨论后派代表给大家演示。最精彩的是第三个环节,就是让每个小组根据老师指定的类型自己给自己出题,结果出人意料,每个小组都出色地完成了任务。有的学生虽然平时成绩不是很理想,但是也敢于代表小组给大家演示,从而获得大家的阵阵掌声。第四个环节是独立作业。即:每位学生自己在电脑上做题,每个人的题目均不相同,做完题目后,电脑自动评分,以检验本课所学内容掌握的情况。每一项都要给每个小组打分,几项累计分数最高的两个小组为优胜小组。
通过这种教学方式上复习课、新授课、习题课,都能得到学生的认可。
下面用一堂复习课来具体说明这种教学方式的课堂效果。
1.给出学习提纲
指明了思考方向,避免了盲目性,使学生明确了学习目标。学生按提纲分小组讨论,以每个小组为单位进行抢答,按回答的质量给每组打分,这样可以激发学生的学习兴趣,提高学习的积极性。这位教师上的课是初二上学期代数第八章因式分解的复习课,学习提纲是:①什么叫因式分解;②因式分解的方法是什么;③因式分解的一般步骤是什么;④按多项式的项数分类,讨论每一类多项式所能应用的因式分解方法。前三个问题通过看书都可以找到答案,第四个问题需要自己归纳总结。
由于学生课前已经拿到学习提纲,为了给自己小组争光,学生们会主动寻找答案;第四个问题课本上没有现成的答案,很自然他们会找到小组成员讨论,大家各抒己见,最后每个小组都会有自己与众不同的答案。第三小组的答案很完美,他们的答案是:二项式的分解方法有提取公因式;平方差公式;立方和(差)公式。三项式的分解方法:提公因式法;完全平方公式“a2± 2ab+ b2=(a±b)2”;分组分解法;“x2+(p+ q)x+ pq”型二次三项式分解方法。四项式及四项以上的多项式分解方法:提公因式法;分组分解法。他们得到了该题的20分,也得到了大家的阵阵掌声;并把归纳的思路给大家讲解得很清楚,这样有助于培养学生的归纳能力。
2.分组做练习
教师设计了五组因式分解的题目,在规定时间内,每个小组在完成本组题目后还有时间可选做其他组的题目,多做多加分,当然是在答案正确的前提下,做题时小组成员之间可充分讨论。这样各组之间就展开竞赛,不仅比质量而且比速度。最后每个小组派代表用实物投影的形式给大家演示,根据各组演示情况给每组打分。
3.让学生自己给自己出题
教师给每个小组指定了出题的类型,在规定时间内若完成了本组的命题,可选做其他小组的题目,只要得到大家认可,均可以得分。这给每个小组,每个成员提供了一次施展自己才华的机会。让教师印象最深的是第五组的代表出的题,该组出题的题型是提取公因式,题目为:“5x2 y-15xy2”。她的解说很生动,她说别看这一题简单,分解因式的时候别忘了系数的最大公约数5也要提出来,然后把正确解答过程演示给大家,大家给这组打了满分。她所说的这个问题也是多次强调的、作业当中经常会出现的问题,这样一来,给大家印象很深,以后这类问题很少出现。还有其他组的发言都很精彩,有的是针对平时作业中容易犯的错,有的是自己编的综合题,还把出题的意图讲得很清楚。教师在教学的这一环节,给每一位学生提供了一个广阔的发挥空间,不仅有助于培养学生的创新能力,而且可以达到事半功倍的效果。
4.达标测评
其目的在于检验这堂课学生对知识的掌握情况。让每位学生自己通过电脑操作做题,每个人的题目均不相同,并且每题做完后电脑会自动判断正误、自动打分。这样不仅可以及时反馈,而且还能提高学生的学习兴趣,给学生留有一定发展空间。
评估:你是否学会了选择和制定教学策略
你是否已经掌握了选择或制定教学策略的能力,并能进行有效的教学设计呢?请你认真思考并试着动手解决下面的问题。
(1)你掌握了教学策略的几种主要分类方法了吗?
(2)你了解了常用的教学方法并能用于教学实践吗?
(3)你能指导如何有效地获得探究式教学策略吗?
(4)你掌握了教学策略选择与制定的依据及具体方法吗?
(5)请你选择自己比较熟悉的学科的相关内容,选择或制定自己认为合适的教学策略。
第五单元 教学计划的制订和教案的编写
目标:合理制订教学计划和编写实用又具有特色的教案
教学计划是指对整个教学工作总的设想和具体安排,使教学工作能有计划有目的地进行。教学计划主要包括:学期计划、单元计划、课时计划。课时计划也称教案,是教学设计工作的一种书面化表述,是经过教学设计编写的具体教学方案,是授课思路、教学内容、教学技能的客观反映。编写教案,可以使教师在教学设计中所考虑的多种教学活动设想,经过进一步的推敲,使之条理化、科学化,明确地体现于教案文字之中,使教师的备课更加系统、准确和深刻,为课堂教学实践活动提供了备忘材料。总之,教案编写是教师日常教学工作中一项十分重要的常规性活动,精心编写的教案是教学得以成功的重要条件,应当予以高度重视。
通过本单元的学习和训练,你将能够:
(1)了解制订教学计划的依据、内容和学期教学计划模板。
(2)在教学设计基础上,根据学科特点,学会制订学期教学计划和单元教学计划,填写教学进度表。
(3)了解教案的基本构成要素、表现形式、教案编写程序和基本要求。
(4)在教学设计基础上,根据学科特点,学会制订课时计划,编写教案。任务:如何制订教学计划和编写教案
【案例1-14】小王刚从大学毕业,到一所中学从事信息技术课程的教学工作,开学的第一周学科组长李老师就给她下达任务,让她第二周把学期教学计划和进度表交上来,小王觉得无从下手。
当你准备制订教学计划时,你必须解决下面的问题:为什么要制订教学计划?怎么样才能制订出合理的教学计划?教学进度怎么样安排?
【案例1-15】小李是刚刚大学毕业参加工作的一名信息技术教师,对于她来说,面临的是新课程、新教材,也没有什么教学经验,本周四教研组的教研活动上,小李老师阅读了其他教学经验丰富的老师的教案,发现每个老师的教案书写格式都不太相同,但都非常清晰,她发现自己的教案写得过于繁杂又不实用。
当你准备编写教案时,你必须解决下面的问题:教案的基本构成要素有哪些?教案有哪些格式?如何编写教案?编写教案有哪些基本要求?
准备:学习制订教学计划和编写教案
一、制订教学计划的依据
教学计划是完成教学任务、有秩序地进行教学的必要条件。计划是否符合实际,目标要求确定得是否恰当,措施是否得力合理,都将直接影响教学质量,所以必须了解制订教学计划的依据,才能制订出符合要求、切实可行的好计划。制订教学计划的依据主要有以下几点。
(一)要依据正确的教学思想和教学原则
教学思想是对教学过程、教学目标、教学方法、教学对象总的看法和态度;教学原则是对教学规律认识的总结,有什么样的教学思想和教学原则,就有什么样的教学表现。制订教学计划依据的教学思想是否正确,教学原则是否科学,是关系到能否贯彻国家的教育方针,培养高素质人才的大问题。在计划中要努力体现面向全体学生,因材施教,体现每个学生的全面发展,体现重视培养能力,发展智力等。
(二)各级教育部门及学校的要求是制订教学计划的重要依据
教育部颁发的各门学科的指导纲要,确定了各门学科的总体目标。制订教学计划时要认真研究指导纲要,在计划中充分体现指导纲要精神。当然,还要考虑本校的具体情况,要根据目前所具备的条件选取教学内容,安排实验,分配课时,使教学计划得以顺利实现。
(三)课本和教学参考书是制订教学计划的具体依据
课本是根据相应的课程教学内容安排的要求编写的,它是各学科教育指导纲要的具体化,是教师进行教学的依据,也是学生获取知识的重要工具。教学参考书是指导教师教学的重要参考资料,其中对教材的分析,重点、难点的处理和时间分配,教学方法建议等,可帮助教师把握教材的编写意图、特点,加深对教材的理解。所以它也是制订计划的具体依据。当然,制订计划时不能照搬参考书上的各种建议,要结合本校的实际情况制订出真正可行的教学计划。
(四)制订教学计划必须依据学生实际情况
学生是教学的对象,是学习的主体,制订教学计划必须符合学生的实际情况,才能使计划建立在切实可行的基础上。不同地区的学校,不同的班级,有不同的情况。制订计划前,要认真做好对学生情况的调查研究,如向学校领导或班主任了解,组织学生座谈或查看作业、考试成绩等,只考虑课本,不考虑学生实际情况的计划必然是形式主义的一纸空文。[35]
二、教学计划的内容
教学计划主要包括下列几个方面的内容:教材分析、学情分析、学期的教学目标分析、提高教学质量的措施、教学进度表、课外活动安排等(详细分析的方法参照本章相关内容)。
(一)教材分析
主要分析教材的版本、教材内容的整体分析和教材编排的主要特点。
(二)学情分析
主要分析班级学生的基本状况(学生人数、男女生人数、学生来源及家庭基本状况)、学生原有基础、学生能力的发展可能性。
(三)教学目标分析
(1)知识与技能目标。即基础知识(如事实、原理、规律)、基本技能(如观察、阅读、表述、计算、调查、测量、操作仪器、制作模型、绘图制表、演奏以及一些特殊的运动技能等)的细化要求。
(2)过程与方法目标。即在认知的过程、科学探究的过程、人际交往的过程中可以提示、培养、建立哪些学习方法。
(3)情感态度和价值观目标。即对己、对人、对自然及其相互关系的情感、态度、价值判断以及做事应具备的科学态度、科学精神(包括人文精神)。
(四)行动措施
(1)教学资源分析。即除教材资源以外的,与本期教学有关的实际资源,如家庭资源、图书室资源、网络资源等。
(2)教学方法分析及教师自修安排。
(3)课外实践活动安排。
(五)教学进度表
教师根据指导纲要和本地区对教学的要求,确定本学期讲授教材的内容范围。安排教学进度表,一要注意节假日占去的课时数,二要注意讲完一个单元后及期末要留出适当的复习时间,三要注意教材的重点和难点部分要有充分的教学时间。对教学进度科学合理的安排,避免过早结束课和到期末讲不完课的现象出现。当然在执行计划进度的过程中,如出现意外情况,征得领导同意,可对教学进度做出适当的调整、修改,重新安排。教学进度一般列成表。
“良好的开端是成功的一半。”站在素质教育的高度,认真实施新课程,“开学第一件大事”就有了新的生命、新的魅力;做好了这件大事,本期的各项工作就更明确,目的性就更强,自然形成了教学新格局,才会为新学期的课程实施搭建一个比较高的起跳平台。
三、学期教学计划模板
各门学科的课程标准对每学年的教学内容和教学进度都有明确规定,但是由于学生的实际情况存在地区和班级之间的差异,加之教材也经常有所变化,因而如何结合实际情况实现新课程标准中的规定和要求,还需要教师认真调查研究和细致地计划安排,制订切合实际的学期工作计划。为了使学期教学计划科学化、常态化,现给出学期教学计划模板,这种教学计划模板以清晰明了的表格呈现,教师根据教学计划,合理地填写学期教学计划表。
学期教学计划由6张基本表格(表1-5至表1-10)组成,其中三张表格(表1-6、表1-7、表1-8)可根据实际需要决定使用的数量。[36]
表1-5 课程教学设计表

表1-6 教学媒体及资源列表

表1-7 教学内容、教学目标分析表
表1-8 学生自主学习活动建议表

表1-9 学习目标层次分析表

表1-10 教学进度表

填写时应注意以下几点。
(1)教学时数。按实际教学时数(教学周数×周学时数)填写,一般不应低于教学计划中规定的课时数。同时应把讲授课时数与实践课(包括实验课、习题课、讨论课等)时数分配适当,而且它们之和应等于总学时数。
(2)教科书。中小学一般都使用统编教材,而且教材名称与课程名称相同,有时配有补充教材、教学包等。
(3)参考书。教师或学生阅读的教学指导书、参考书、文章、教学研究成果等。
(4)根据标准填写本学期或本册教材所对应的课程标准的具体要求,以及学生教育技术标准绩效指标对应的学段。
(5)教学目标阐述。填写课程总教学目标,一般应包括认知、动作技能和情感三大类,参照课程标准的要求拟定。
(6)教学对象分析。针对所教班级学生的实际情况,对学生的起点能力及一般特征进行认真分析,把结果填入表中,作为教学设计的一项重要依据。
(7)学科知识和能力结构框架。对照课程总教学目标,在认真分析教学内容的基础上,做出学科知识和能力结构框架图。需要注意的是,该知识和能力结构应是本学科知识和能力内在的逻辑关系,而不是教材中的章、节顺序。如果学科知识和能力结构框架过于复杂,可以先做出课程与单元之间的结构关系图,然后分别做出各单元的知识和能力结构框架图。
(8)现有教学媒体(资源)列表。现有教学媒体(资源)列表栏目的设置是为了从整体上体现一门课程所需教学资源的情况,为后面的课堂教学设计和自主学习教学设计中教学媒体(资源)的选择奠定基础,同时为学科教师建立自己的资源库提供目录索引。
(9)学习目标层次。中间一层供填写“认知”“动作技能”和“情感”等。每一类目标有几个层次,可占用下面几个竖格;竖格用来填写上述三类教学内容的学习目标层次,用几个填写几个。在每一“节”或“课”的知识点中,将重点和难点勾出,以便任课教师做课堂教学设计时着重考虑。
(10)学生自主学习活动的建议。对该课程中适合于学生自主学习的部分进行的构想和安排:①知识单元,指适合于学生自主学习的单元内容;②活动主题,为该项活动拟定的学习内容的核心;③学习模式(策略),打算采用的自主学习活动模式,如主题型、研究型、协作型、探索型等,以及为此而选择的学习方法,如支架式、抛锚式、随机进入式等;④资源(情境),对学习活动所需资源和情境的构想。
四、单元教学计划
单元教学计划是在学期教学计划的基础上,将各个单元的教学安排进一步具体化。每一个单元的教学开始前,先由教师根据学期总计划和本班学生的实际学习情况,拟出该单元的具体教学安排,然后通过同年级备课组的集体大讨论,做到大致统一。
单元计划的内容一般包括:单元教学目的,单元教学课时划分,每一课时的教学内容、教学目的要求、课的类型、例题和习题的配备以及单元考查等。如采用单元教学法,这种单元计划与各课时教案实际上合为一体,因此,须将计划编写得更为详细。格式可以参考学期教学计划。
五、制订课时计划(编写教案)
课时计划也称教案,是预设的教学活动方案,是教学设计工作的一种书面化表述。实际上,教案编写的过程就是对前面各项设计工作的总结过程,也是将各项分析工作以书面形式具体落实的过程。因此,在编写教案时,要充分考虑上述各项分析工作的结果,汇集各种研究内容,将其综合化、系统化和具体化。教师在一定程度上要预见教学中可能出现的问题,并考虑解决问题的方法。教师还应具有决策能力,根据教学设计的各项研究决定自己的教学行为,选择实现既定教学目标的途径。
(一)教案的构成要素
一个科学的、标准的教案应该包含以下要素:①课题名称(说明本课名称);②授课班级(说明上课的年级和班级);③教学目标(或称教学要求,或称教学目的,说明本课所要完成的教学任务);④教学重难点(说明本课所必须解决的关键性问题、学习时易产生困难和障碍的知识点);⑤课程类型(说明属新授课,还是复习课);⑥课时安排(说明属第几课时);⑦教学用具(或称教具准备,说明辅助教学手段使用的工具);⑧教学程序(或称教学过程、课堂结构,说明教学进行的内容、方法步骤);⑨作业布置(说明布置的书面或口头作业);⑩板书设计(说明上课时准备写在黑板上的内容);
教学后记(说明课后的心得体会或改进意见)。
(二)教案的基本形式
教案的基本形式一般有记叙式、表格式、卡片式三种。
1.记叙式教案
记叙式教案主要是用文字形式将备课的结果表达出来。这种教案教学信息容量较大,表述细致,编制简单,是最基本最常用的教案形式。具体编写有两种方式:一是讲稿式的详案,二是纲要式的简案。
详案要求把教学过程中的教学内容、教学步骤和教学方法都详细写出来,类似讲稿,有助于教师科学地、准确地控制教学进程,发挥教师的主导作用,比较适合新教师。
简案只写教学内容的要点、主要教学步骤和主要教学方法,类似讲课提纲,可以节约编写时间,便于教师有更多的时间去熟悉教材,研究教法,把课上得生动活泼,还可以促使教师灵活控制教学活动程序,不断提高自己的教学能力,避免照本宣科。这种教案比较适合经验丰富的教师。
记叙式教案基本形式及主要内容简述如下(图1-2)。

图1-2 记叙式教案
2.表格式教案
表格式教案是以表格形式呈现备课内容的教案。表格式教案具有言简意赅、重点突出、使用方便的特点,它把上课时的各种因素,如教学内容、形式、板书、时间、教学设计等,加以合理组合,相互对应地写进教案。教师上课通过看表格,就可明白各种因素的要求,从而综合运用,灵活掌握。也可以把表格式教案事先印发给学生,作为学生学习的提纲,从而减少教师课堂上的讲解时间,从而留出更多的时间让学生自学、讨论,既能活跃课堂教学又能提高教学质量。
设计表格式教案时,要简明扼要,忌拖泥带水;要纵横联系,忌顾此失彼;要富有特色,忌千篇一律。下附表格式备课案例一则,以供参考(表1-11)。
表1-11 ×××学科教案

3.卡片式教案
卡片式教案就是教师将教案的纲要、重点、难点和易忘记的教学内容以及需要补充的材料等以卡片的形式呈现的一种教案。卡片式教案具有在课堂教学中提示教师的作用,通常有两种形式:一是教案纲要提示;二是教学内容提示和材料补充。卡片式教案形式灵活、方便,利于教案的经常修改和补充,在辅助课堂教学方面,是一种行之有效的方法。下附卡片式教案一例,供参考(图1-3)。

图1-3 卡片式教案
(三)教案编制的程序
教案编制是一个十分复杂的过程,涉及的因素也多种多样。教师要想编制出高质量的教案,必须具有良好的编制技能。教案编制技能的形成需要教师不断的尝试与练习,在实践中积累编制经验。教师了解和把握教案编制的主要影响因素,并进行认真研究和探讨,能够加速教案编制技能的形成和提高。
一般来讲,教案编制涉及的主要因素如下。
1.研读课程标准
课程标准是国家对基础教育课程的基本规范和质量要求,它规定了课程的性质、目标与内容框架,提出了指导性的教学原则和评价建议,并规定了不同阶段学生在知识与技能、过程与方法、情感态度与价值观等方面所应达到的基本要求。研读课程标准可以使教师从总体上了解本学科的教学目的、任务,教学原则与评价方面的基本要求,从而正确把握备课的方向,使备课能体现总的目标要求。
2.详细研究教材
教材是学科专家和教师依据课程标准的要求,从促进学生身心健康发展和适应现代社会进步的需要出发编写的一种教学资源,是学生学习文化知识、发展学习潜能的重要手段,也是教师组织和实施教学活动的重要依据,教师必须认真研究教材。
钻研教材分通览和精读两种情况。通览教材,一般是在教师接受教学任务后,浏览教材,了解其结构,熟悉其内容,领会教材的编写意图。精读教材,是在授课前,对教材进行详细阅读和钻研,要求教师做到以下两点。
(1)认真研读,反复推敲,以求融会贯通。精读文科教材要求对教材中的课文、例题、习题、注释等都逐字逐句的细细体味,反复推敲,相互印证,领会教材编写的用意。精读理科教材要求详细把握教材中的每一个概念、定理、公式、法则、定律,知其适用条件、适用范围,能用它说明、解释什么现象,解决什么问题,以求透彻理解教材。
(2)尽量广泛地查阅资料,进行多方比较,以便择优而用。在钻研教材的同时,要积极认真地查阅与课本内容有关的教学参考资料和教学教研杂志。因为同一概念、原理、定理、定律往往有不同的陈述,不同的论证方法。要在对教材、教学参考资料、教学教研杂志深入研究和多角度进行比较的基础上,选取既科学严谨而又易于接受,既概括而又便于应用的一种陈述或论证方法来讲述。
3.设疑自答,调整充实,以求找准重点
教师在钻研教材的过程中,要多问几个为什么。例如:教材中为何讲这个定理?讲这个定理出示了哪个例题与练习?为什么?本课教学的重点是什么?课文、例题、习题与实验等有没有需要更换、补充的?在本课教学中应主要进行哪些思想教育?培养学生哪些能力?
教师精读教材后应能说明:本节课在本学科教学中的地位和作用;教学时应达到的深度和广度;本节课对学生进行思想教育和能力培养的有利因素。
4.确定教学目标
教学目标是预期教学结束时学生必须获得的学习结果或终点行为,在整个教学过程中的地位十分显要。因此,科学地确定教学目标具有重要意义。
5.了解教学情境
欲使教案编写合理有效,符合教学规律的要求,教师还必须认真了解教学情境。了解教学情境包括了解学生与了解教学的场地和设备。
教学质量的高低优劣,最终要通过学生反映出来,所以教师要经常了解学生,全面了解学生的思想、学习和生活情况。了解越深,教学就越发有的放矢,进展就越顺利,也就越易获得成功。特级教师于漪总结自己的教学经验,得出了“教心必先知心”的哲理性结论。她认为:“教师教学要坚持唯物主义态度,从学生实际出发。学生的情况、特点,要努力认识,悉心研究,知之准,识之深,才能教在点子上,教出好效果。”了解学生的方法和渠道是多方面的,如课堂接触、个别谈话、批改作业、召开座谈会、演讲会、写小论文、开家长会、家庭访问等,都是常用且行之有效的方法。了解学生,要求教师在平时了解的基础上,集中进行分析研究,对学生的学习态度、接受知识的基础、个性特点、兴趣、爱好、思维方式等有较为准确的认识,从而使教学设计更有针对性,从学生的实际出发来确定教学目的,设计教学方案,确定教材的重点和难点,以及选择切合他们需要的教学策略等。
了解教学的场地和设备,主要是了解普通教室和专用教室的情况,主要包括教室的可用面积、桌凳数量质量、采光、黑板、供电、多媒体设备情况及其周围的环境等。
6.选择教学策略
了解教学情境后,教师需要根据实际情况,决定是否调整教学目标,以使编写的教案切实可行,取得理想教学效果。为在有限的时间内,把教学内容顺利地转化为学生的知识、技能、能力和思想观点,使学生的身心得到全面发展,教师必须正确地选择教学策略。
7.准备教学媒体
为了便于学生理解和巩固某一概念和原理,或促使学生形成某种技能、技巧,教学时需用借助一些教学媒体,例如实物、标本、模型、图片、挂图、幻灯、教学电影、教学录像、录音、教学仪器、药品等。教师应根据教学目的、内容、方法的需要,决定使用什么媒体。选用和自制的教学媒体,要清楚详细地写入教案,并在课前准备妥当,以免上课时教具不齐或不能使用,出现忙乱。
8.设计教学过程
教学过程是教师有目的、有计划地向学生传授知识、技能、技巧,发展学生能力,培养学生的情感、态度、价值观的过程。教学过程设计得是否恰当,直接关系到教学任务能否顺利完成。所以,设计教学过程是教案编写中极为重要的一步。教学过程一般可以分为以下五个环节,教学过程设计可以依据它们做设计框架。
(1)组织教学。其目的是使学生有组织地进行学习,自觉遵守纪律,从而确保教学工作正常而有序地进行。组织教学的任务是稳定学生的情绪、集中学生注意力和维持课堂秩序。组织教学一般在上课后的1~2分钟内,由教师运用讲述、提问等方式来完成。组织教学亦应贯彻于此后的各教学环节之中。
(2)导入新课。通过对已学知识进行复习、巩固、加深,有目的地加强新旧知识的联系,使原有的知识再现为学习新课而必需的知识,进而引入新课,并设法激起学生对学习新课的兴趣和动机。
(3)讲授新课。这是教学过程的重要组成部分,旨在使学生掌握新知识和发展新能力。教师在讲授时,根据新旧知识的联系,运用有关的教学原则和教学方法,用清晰的表达,明快有条理的板书、板画,将本课的内容、要点准确无误地传授给学生并指导他们进行学习。讲授新课是整个教学的主干部分,占用时间最多,一般以占用一堂课的1/3~1/2时间为宜。
(4)巩固新课。巩固新课是为了加深对新教材的理解,教师采用提问、复述、当堂作业练习等方法,检查学生理解、掌握的情况,发现问题,及时弥补,使所学知识得到及时巩固,并形成一定的技能,也为完成课外作业做好准备。巩固新课要做到重点突出、纲目分明、温故知新,切忌简单重复,宜控制在5~10分钟内。
(5)布置课后作业。目的在于进一步巩固所学知识,培养学生独立工作的能力。布置课外作业时,要求应明确具体,内容要具有典型代表性。难度较大的作业,应当给以提示。布置课后作业,一般用1~2分钟即可完成。另外,教案要对作业的过程或答案有所记述。
9.撰写上课教案
上述因素考虑成熟后,把结果书写出来,写成教案。注意:并非所有教学都必须经过设计教学过程中的五个环节,教师在设计教学时可以参考选用,不可一味地生搬硬套。
(四)教案编写的要求
教师在教案编写时要求做到认真负责,按照实际情况编写出科学规范、简洁明了、形式多样、理念先进的教案。
1.科学规范
科学规范是要求教师在编写教案时做到:①观点正确、材料真实;②要符合教学实际,切实可行;③书写规范、语言通顺、结构完整。
2.简洁明了
简洁明了是教师在编写教案时要求:教案内容要简洁明确,教学过程要条理清晰,重点突出,层次分明,不可杂乱无章。
3.形式多样
形式多样是教师在编写教案时注意:教案的形式应因人而异,根据不同科目、不同内容采取不同的教案形式。
4.理念先进
理念先进是教师在编写教案时要充分考虑现代教育理念的引领,反映教师教与学生学的双边活动。
行动:我要怎么样制定教学计划和编写教案
活动1-13:帮小李写出教案
根据[案例1-15],帮助小李写出一份信息技术课程教案。
提示:仔细阅读本文准备模块中的5个部分,熟练掌握教学计划和教案的相关知识后,多请教经验丰富的教师,多听课,多进行设计,不合适的地方及时地调整计划,积累自己的经验。
下面给出初中信息技术课程教案,以供参考(表1-12)。
表1-12 课程教案[37]

续表1-12

续表1-12

续表1-12

评估:你是否掌握了制订教学计划和编写教案的要点
你是否掌握了制订教学计划和编写教案的要点,是否能够独立完成制订教学计划和编写教案?请你认真思考并试着动手解决下面的问题。
(1)根据自己的专业,从初中教材中选取一个感兴趣的课题,编写出一份较为合理的教案。
(2)网上搜索两份学期教学计划,分析其是否合理,写出你的看法。
第六单元 作业的类型和设计
目标:结合学科特点设计和批改学生作业
作业作为教学的一个环节,随着新课程的实施,对学生而言,其目的不仅是巩固知识和技能,而且还要联系生活实际、勤动手动脑、乐探究搜集和处理信息,为继续学习、终身发展做准备。对教师而言,既是及时发现学生学习过程中遗留问题、完善教学,也是关注学生情感、激发学习兴趣,促进全体学生全面发展,实现真正素质教育。
通过本单元的学习和训练,你将能够:
(1)了解作业的类型和新课标下作业设计的特点。
(2)了解新课标下作业设计的对策,在教学设计基础上,根据学科特点,恰当设计作业类型。
(3)学会批改作业的方法。
(4)了解布置和批改作业的要求。
任务:根据要求设计作业
当你准备设计开放性作业,你必须解决下面的问题:作业类型有哪些?什么是开放性作业?怎么样设计开放性作业?
【案例1-16】初中数学教师李老师擅长设计开放性的作业。例如:已知△ABC,将它分成面积相等的三个多边形(由若干首尾相连的线段所围成的平面封闭图形),你能给出几种不同的答案?题中三个多边形具有相当的不定性,可以是三角形,可以是凸多边形,也可以是凹多边形等,为学生解决本题留下了很大的思维空间,能得到许多有趣的答案。[38]
你能尝试根据要求,设计一个开放性作业吗?
当你准备解决这个问题时,你必须了解新课标下作业设计具有开放性、创新性、趣味性、层次性、发展性、人文性、合作性、实践性、探究性等特点,了解新课标下作业设计的对策。
【案例1-17】初中化学王老师,在学习了钠的氧化物的性质以后,给学生布置一个作业:过氧化钠和水反应生成氢氧化钠和氧气,你没有任何疑问吗?请你查阅相关资料设计具体的实验方案证明过氧化钠与水反应的原理是怎样的。
请你说明这个作业是否恰当?体现了新课程什么教学理念?培养学生什么能力?
准备:学习设计作业的方法
“作业”一词在《现代汉语词典》中的解释是:“教师给学生布置的功课”。作业的目的是为了进一步消化和巩固所学的知识,形成相应的技能,从而培养学生应用知识的能力,并发展学生智力。教师通过布置和批改作业,可以加深学生对知识的理解,引导学生学会学习,培养学生良好的学习态度,并且可以有效地调控教学。所以作为教师,要注意作业设计和批改。
一、作业的类型
新课程下的作业是学生课外、校外的一种生活过程和生活方式,是学生成长过程中的学习需要、生活需要和人生需要,是重建与提升课程意义及人生意义的重要内容。作业设计的形式、内容与学生的生活息息相关,它主宰着学生的课余生活时空,对学生的发展起着重要的作用。
根据作业设计的意义,从不同的角度上看,作业有不同的分类。
从作业表达方式上看,可以分为书面作业和口头作业、制作作业和表演作业。
从作业发生的场所上看,可以分为课堂作业和家庭作业。
从做作业的所需要时间上看,可以分为短期作业和长期性专题作业。
从完成作业的时间上看,可以分为课前预习作业、课堂作业和课后复习作业。
从作业承担者上看,可以分为个人作业、小组合作作业和全班作业。
从作业的选择性上看,可以分为必做作业、选做作业(即分层作业)。
从完成作业的方式上看,可以分为口头作业(口头作业以培养学生的听说能力为主,一般有朗读、复述、背诵等形式)、书面作业(书面作业是指以书面语言的形式做各种类型的练习)、观察作业(观察作业常用于物理、化学、生物等自然学科,作业形式不一,内容也很丰富,既可观察人物、动植物,也可以观察静止的状物等)和实践性作业(与教学紧密结合,可以培养学生的动手能力和参与意识)。
从作业的难易程度上看,可以分为基础性作业(基础性作业目的在于完成课程标准要求的基本训练,帮助学生掌握教材内容及相关知识)和发展性作业(发展性作业是对学生完成基础知识和基本技能的学习之后提出的更高要求)。
从作业的内容和目的上看,可以分为准备型作业(如预习课文、学前讨论等,为随后的课程做好准备)、练习型作业和扩展型作业(又叫创造型作业,把已学知识和技能运用于新的情景,培养学生的创新精神)。
二、新课标下的作业设计
(一)新课标下作业设计的特点
作业在新课标下发生了变化,形式的设计从整体划一走向自由发展,从封闭走向开放,从独立完成走向协同合作;内容的设计从单一知识向与生活、思维、个性开放等相关的方面发展;在评价的主体、沟通、结果上由教师评价转向学生评价,由静态评价转向动态评价,由只关注评价结果的准确、科学转向关注评价结果的反馈、认同和改进。总之,新课标下作业设计具有开放性、创新性、趣味性、层次性、发展性、人文性、合作性、实践性、探究性等特点。
1.开放性
作业的开放性体现在:①布置作业的内容开放,学生有权自主选择;②完成作业的形式开放,跳出原有的那种白纸黑字的书面作业模式;③作业结果和答案开放,不再是单一的、刻板的;④评价作业的方法开放,实行多样化的评价。
2.创新性
面向未来的教学,应当从守成型向创新型转化。体现在作业设计上,即要求更多地注重培养学生的灵活运用能力,在运用中强化创新意识。
培养思维的发散性、流畅性、灵活性和应变性,使学生在用语言反映思维的活动过程中,优化思维的创造性品质。
3.趣味性
捷克教育家夸美纽斯曾说过:兴趣是创造一个欢乐而光明的教学环境的主要途径之一。善于挖掘教学中的趣,努力提高作业的趣味性。
4.层次性
作业设计为“必做”和“选做”两个层次。
把班级学生按层次从高到低分为A、B、C三个等级,科学明确地制定分层目标,设计分层作业。
巡视、指导C级学生落实双基,启发B级学生独立完成练习,点拨A级学生进一步发挥创造潜能。课后分层布置家庭作业,鼓励C级学生,有余力的可做一些B级作业;鼓励B级学生,有余力的可做一些A级作业。
5.发展性
评价不仅要关注学生的学业成绩,而且要发现和发展学生多方面的潜能,了解学生发展中的需求,帮助学生认识自我,建立自信。发挥评价的教育功能,促进学生在原有水平上的发展。
6.人文性
教师平常教学,表面上面对的是教材、课本、学生、作业,其实,是在和一个学生以及他的家庭已有的社会背景、人文习性、道德情趣、思想观念进行持久的交往和对话。
学生做作业和教师批作业就是一种互动的人文活动。
让作业活动成为学生人文素养形成的重要载体。
7.合作性
维果斯基认为,学生的语言能力有两个层次:一是学生独立工作时具有的实际能力;二是和别人一起工作学习时,在有旁人协助的情况下,所能达到的,比实际水平高一级的能力。这两层间的距离叫最近发展区。小组合作完成作业任务使学生有充分的机会跨越最近发展区,达到更高一级水平。
8.实践性
新课程作业设计必须结合学生的年龄特点和生活实际,创设丰富的交际活动情景,使学生获得不同的实践体验,提高综合运用知识的能力。
常见的实践性作业有:对话表演,调查研究,课本剧表演,采访报告,给朋友发英语e-mail等。
9.探究性
新的课程改革提倡“探究学习”。“探究学习”在教学中创设一种类似于学术(科学)研究的情境,通过学生自主、独立地发现问题、实验、操作、调查、信息搜集与处理、表达与交流等探索活动,获得知识、技能,发展情感与态度,特别是探索精神和创新能力的发展的学习方式和学习过程。
“探究学习”是学生学习的最高境界,最能体现学生的主体精神、个性品质和潜在能力,体现了“以发展为本”的现代教学价值观。教师要善于挖掘教材中蕴含的创造性因素,通过设疑、创设情境,让学生积极运用所学的知识主动探索求异,大胆进行发散性创造。
(二)新课标下作业设计的对策
新课标的颁布给作业形式、内容、实施改革带来了生机。面对新课程,学生的作业也应赋予新的生机,呈现新的内容。作业的功能要变:要从巩固性到拓展性;从后顾性到前瞻性;从技能性到方法性;从统一性到差异性。科学地设计和实施课堂练习和课外作业。下面对差异性作业的设计、实践性作业的设计、趣味性作业的设计、合作性作业的设计、开放性作业的设计、研究性作业的设计做以简单介绍。
1.差异性作业的设计
从教育心理学角度看,采取作业分层的策略,让不同层次的学生自由选择适合自己的作业习题,品尝属于他们自己的“果子”。
多元智力理论、发展性理论以及新课程的实施,都要求教师应尊重学生的个性,在作业布置上既要关注后进生和中等生,又要关注优秀生。教师要根据不同能力的学生布置不同的作业,增加作业的层次性,供学生选择,让每位学生都能体验到成功的喜悦,从而使学生的学习积极性得到保护,个性得到张扬,不同学生的能力得到展示。
具体体现以下几个方面:作业量分层、作业难度分层、半命题作文、完成作业时间分层等。
2.实践性作业的设计
充分利用现实生活中的教育资源,优化学习环境,努力构建开放性、动态性的教育体系。
开展丰富多彩的实践活动,拓宽学习内容、形式与渠道,使学生在广阔的空间里学、用,丰富知识,提高能力。
积极引导学生充分利用区域资源,加强生活体验、感悟、表达,缩短文字与情感的距离,浅化难点,学用结合。学生可以在完成实践性作业的过程中,运用新知识、新理念去理解、解决各种实际问题,从中增加知识,增长才干。
3.趣味性作业的设计
教师的作业设计应富有创意、形式新颖、内容联系实际并有一定的趣味性,使学生在一种愉悦的环境中,体验到寻觅真知和增长才干的成功乐趣。例如:
If I fall into the river,I will cry“Help,help!”If I cry for help,a man will save me and take me to a hospital.If I stay in hospital,a beautiful nurse will take good care of me.If a beautiful nurse takes good care of me,we may love each other.If we love each other,we will get married.If we get married,we will have a lovely baby...
4.合作性作业的设计
课标下的作业设计要体现更多的合作性,采取查阅、搜集、实验、调查、统计等形式多样的多元化作业。对于自主型的作业,教师应鼓励学生自主完成作业后与人交流,进行有效合作。
让学生参与“选内容—找重点—列提纲—择题型—写题目—做答案”的过程。
5.开放性作业的设计
开放性作业的显著特征是答案的多样性和多层次性。面对学生多样化的学习需求,设计开放性作业可以给学生的思维提供更广阔的思考空间,解答过程突出了思维的发散性,有利于培养学生的创新意识和创造能力。作业设计内容实行“三开放”,即作业向生活开放、作业向思维开放和作业向个性开放,目的在于开放学生的思路,让每个智力正常的学生蕴藏着的学习潜能得到有效的发展。设计时要从学生的实际(包括知识实际与生活实际)出发,避免繁、难、偏、怪和偏重书本知识,加强作业内容与学生生活以及现代社会科技发展的联系,关注各层次的学生学习兴趣和经验,让学生不需要深功底、高技巧就能介入开放性学习,让不同的学生都能体会“跳一跳便能摘到果子”的成功喜悦。
6.研究性作业的设计
研究性作业,是一种旨在促进学生主动、全面发展,以作业为载体的学习活动,是一种能充分让学生动手操作、实验,使学生的科学素养得到全面发展的作业形式。它重视对学生研究方法的指导,十分关注学生研究过程的指导和研究潜能的开发。它把学生作业活动与研究、解决实际问题结合在一起,并强调要在一定情境中完成。它要求学生具有多方面的知识和能力,培养学生实际解决问题的能力,重视学生的实际体验,切实地变“学”科学为“做”科学的过程。一个具有启发意义的学生感兴趣的研究性作业,能有效调动学生学习的积极性,激发他们的学习兴趣和创新欲望,而且能满足学生的个性发展需要。
总之,新课程下作业的内容应是丰富多彩的,形式应是多种多样的,能极大地调动学生的学习兴趣,能引导学生关注生活,使学生在生活中应用知识形成综合能力。在实施新课程标准的大背景下,课外作业观亟须转变,教师要以新课程标准精神为依据,确立以学生为本、新颖多样、面向全体、重视学以致用的作业观,要树立起新的作业设计理念,使学生的个性得以张扬,使学生的人格得以尊重,使学生的情感得到体验,使学生的生命得到发展。
三、批改作业的方法[39]
(一)全批全改
教师对全体学生的作业逐份批改,再由学生改正。这种方法有助于教师全面了解学生,但教师负担较重,也不利于学生主体性的发挥。
(二)抽查批改
教师通过抽查一部分学生的整份作业或全体学生作业的一个部分也可以了解全体学生的学习情况。这种批改方法教师负担较轻,重点突出,但教师要注意获得信息的真实性和全面性。
(三)当面批改
教师针对个别学生的作业当面批改,可以了解学生做题的思路及出现错误的原因,有利于学习方法的指导。但是耗费时间较多,只适用于某些有特殊需要的学生。
(四)教师指导下学生自批或互批
当作业难度不大,又有客观标准时,可以在教师指导下组织学生自批或互批。运用这类方法,教师应当先对全部学生的作业大概浏览一遍,在公布答案时有针对性地就具有普遍性的问题进行讲评。自批或互批有利于调动学生的积极性,减轻教师的负担,但不利于教师对学生的了解和督促。
四、布置和批改作业的基本要求
(1)布置作业要目的明确,难易适度、精心筛选,作业设计要符合教学要求,题目要有启发性、形式要灵活,有利于学生巩固和加深理解课堂学习的知识,掌握相应的技能技巧,做到每题都有具体要求和达成目标。
(2)布置作业难度适宜,量要适当。
(3)根据专业、学科特点,既要布置书面作业,也要重视布置技能训练、科技推广应用、社会调查等旨在提高学生动手操作及实践应用能力的实践性作业。
(4)学生作业布置要做到经常化。
(5)教师对布置的课后作业应及时收齐并认真批改,批改符号要统一。
(6)作业批改后要认真组织讲评,对错误集中的作业要集中订正。
(7)要求学生作业要规范。
(8)对无故缺作业的学生要及时批评教育,并要求补做,抄袭和马虎的要重做。
(9)根据因材施教原则,可采用多层次布置作业的办法。
(10)搞好课外辅导。
五、作业评价
改变评价目标、内容与方法是“新课标”提出的基本理念之一,对学生作业来说也应相应地实行下列转变。
(一)评价主体上,由教师评价转向学生评价
传统的作业批改方式把学生完成作业与评价作业这一完整的学习过程分割开来,形成了学生做作业,教师批作业,学生完全依赖教师对自己作业质量做出评价的不正常状况。结果,学生既缺乏对作业质量给予自我评价的责任心,也没有对自己作业做出评价的能力。作业评价变成了教师对学生作业、作品完成质量的评估,变成了教师按学生完成作业的质量判断其有关水平和能力标准。这种评价方式已经不适应现代教学改革的要求。
评价五花八门的新型作业,一般采取教师指导下学生自批、学生之间相互批改、教师“面批”等多种形式进行。作业由教师评价转向学生评价,既可增强学生的责任心,正确认识自我、评价自我、反馈自我、完善自我、发展自我,又可以在评价中促进同学之间的协调发展,培养学生的合作能力。
(二)评价沟通上,由静态评价转向动态评价
传统的作业评价单凭教师一支笔坐在办公室批改的单一评价方式已经不能适应突飞猛进的现代教育教学的需要,这样的评价方式已显得无能为力。现行的作业批改方式一般采用小组交流、作业展览、班级主题交流会等多种形式进行。除了形式多样的批改方式外还应进行一些竞赛评比,定期评定,给予表扬和奖励。如开展“看谁的★多”“谁榜上有名”“两周无错题”“细心的小精灵”等活动,这样的评价可让每一位同学都有向别人展示自我的机会,在“欣赏自己、表现自己”的过程中尽显风采。
(三)评价的结果上,由只关注评价结果的准确、科学转向关注评价结果的反馈和被评价者对评价结果的认同及对原有状态的改进
传统作业评价的目的是检查和评比,关注评价结果的科学性和准确性,忽视了评价结论的反馈、认同,更谈不上根据评价结果实施改进。新课程下的作业评价结果的科学性与准确性,并非是评价的最终目的,而是通过评价发现问题,实施改进,促进发展的基础和手段。作业的评价应重在帮助学生发现与发展潜能,认识自我、展示自我,促进学生生命整体的发展。
行动:在新课标下,怎样设计本学科课题的作业
有的信息技术教师在教学反思中说:“我自己在课堂上总是讲,学生们都会很厌倦,可是在完成自己的教学任务后,给学生布置几道操作练习题,学生则会表现出很强的兴趣。常常是学生争着去做,主动要求上教师机上演示。”这种现象说明什么问题呢?
活动1-14:布置作业
作为八年级信息技术教师的你,在完成“Word页面排版”一课的教学后,在课堂中你给学生布置什么样作业比较合适呢?
活动1-15:分析下面初中化学教师布置的作业的特点
(1)根据电解饱和食盐水的原理,设计自制家用消毒水。
(2)了解我国的氯碱工业的发展过程。
(3)查阅有关资料分析和总结我国钢铁工业发展的历史,从古代、近代、现代进行分析。
(4)请你分析我国现代钢铁产量和质量,以及人均产量与先进发达国家的比较,谈谈你的看法,对我国钢铁工业的发展提出你的合理化建议。
(5)查阅有关资料,随着工业技术、科学的迅速发展,对不可再生能源和环境的影响如何?
请问:这个作业体现了新课标中什么样的理念?有什么独特的地方?
提示:仔细阅读本单元准备模块中的五个部分,了解作业的类型和新课程下的作业设计对策后,多请教经验丰富的教师,多听课,多进行设计,不合适的地方及时地调整,积累自己的经验。
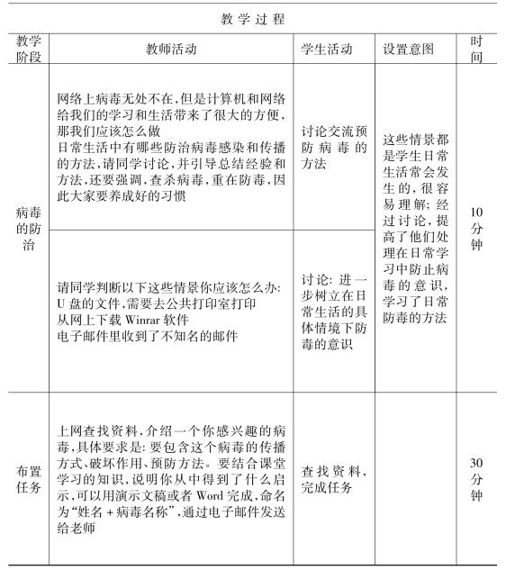
下面给出初中信息技术作业范例,以供参考。
【案例1-18】布置作业
一位教师在完成“Word页面排版”一课的教学后,在课堂中给学生布置了这样作业。
(1)上网搜集有关计算机病毒的文字和图片等信息,并将它们分类保存。
(2)加工整理搜集到的文字和图片信息,并以电子报刊形式组织、展示信息。具体要求如下:①标题拟定新颖且能较好地反映报刊的主题;②选用信息真实、可信度高,且具有一定的知识性和可用性;③报刊版面为A4纸,上下左右页边距均为2厘米;④报刊中应至少要包含有3篇完整的文章,图文并茂(图文配合要恰当),正文为5号字,版面不得留白;⑤版面设置和谐美观,符合报刊排版的基本要求。
这次作业采取小组竞赛的方式进行,教师先将要求以及评分标准告知学生,学生根据教师提出的评价要求进行答题。在操作中可以查看参考书和笔记,也可以相互讨论,每组的作业题目应互不相同。
评估:你是否掌握了作业设计的要点
(1)根据自己的专业,从初中教材中选取一个感兴趣的课题,结合学科特点,为此课题设计两个作业。
(2)网上搜索两个本学科的教师布置的作业,分析其是否合理,写出你的看法。
你是否能掌握作业设计的要点,能否为不同的课题设计恰当的作业和评价方式?
第七单元 教学评价
目标:课后能正确评价自己和别人的教学
课堂教学评价是指对在课堂教学实施过程中出现的客体对象所进行的评价活动,其评价范围包括教与学两个方面,其价值在于:教学评价是促进学生成长、教师专业发展和提高课堂教学质量的重要手段。由此,如何科学有效地进行课堂教学评价也成为现代教学的基本组成部分,它不仅是成功教学的基础,而且是进行各种教育决策的基础。
通过本单元的学习和训练,你将能够:
(1)了解为什么要进行课堂评价。
(2)了解课堂评价的一般过程。
(3)了解课堂教学评价的五种方法,并且学会根据具体情况选取一种恰当的方法,对自己和别人的教学做出正确的评价。
任务:学会正确评价自己和别人的教学方法
当你准备评价自己的教学时,你必须解决下面的问题:用什么方法去评价自己的教学?
【案例1-19】评价自己的教学效果
小王刚从大学毕业,到一所中学从事初一年级数学课程的教学工作。一个月后,教导主任通知小王,下周准备听听小王的课,小王听后有点紧张,决定自己评价一下教学效果,但小王不知道怎么样去评价,你能帮小王解决这个问题吗?
当你准备评价他人的教学时,你必须解决下面的问题:课堂教学评价的过程如何?评课前应该做好哪些方面的准备?
【案例1-20】评价他人的教学效果
小李是刚刚大学毕业参加工作的一名信息技术教师,对于小李来说,面临的是新课程、新教材,也没有什么教学经验,本周四教研组组长告诉小李,下周张老师要讲一节示范课,要求所有教师都要参加,听完课之后,组织课堂评价,到时候每位教师要积极发言。小李心想,评课是一件非常容易的事,应该没有问题。但听过课后,组织讨论的时候,小李发现有些教师评论得有理有据,条理清晰,并且能抓住问题的本质。但是,自己却说得没有条理,抓不住要领。你觉得以后要评论好一节课,该怎么去做呢?
准备:学习评价自己和别人的教学
一、课堂教学评价的意义[40]
课堂教学评价的目的不仅仅是对教师的课堂教学进行评价,而且它更是激励教师有目的性、有针对性地不断学习、改进、提高的过程。简要地说,开展课堂教学评价具有如下重要作用。
1.课堂教学评价具有导向功能,能够促进课堂教学改革
评价体系的建立,意味着对课堂教学中与教和学相关的各种因素的选择和侧重点不一样,这些不一样的地方将促使教师在今后的课堂教学中,更加注重评价所侧重的各种相关因素,并将其作为课堂教学中展示和发挥的重点,发挥评价的导向功能。
2.课堂教学评价具有激励功能,可以加强教师之间的相互交流
课堂教学评价能够有效地评析教师课堂教学的状况和优缺点,是教师了解自己教学情况的一条关键途径。同时,课堂教学评价还可以使教师在相互之间的听课、评课活动中增进了解,互相学习,在听课、评课的交流中激发内在的需要和动力。
3.课堂教学评价是促进教师专业发展的重要途径
课堂教学水平和能力是教师立足的基点,课堂教学评价可以为广大的教师提供一个科学了解自身教学状况的窗口,使其明了自己教学中存在的不足和今后努力的方向,为教师的专业发展提供一个很好的平台。
4.课堂教学评价具有决策和鉴定功能,是学校管理工作的重要组成部分
通过开展科学有效的课堂教学评价,能够有效地鉴定教师的教学态度、教学质量、工作能力、业务水平等,使学校的管理工作更系统化,决策更科学化。
二、课堂教学评价的过程[41]
一般而言,课堂教学评价可以分为三个阶段。
(一)准备阶段
准备阶段主要就为什么要评价、谁来评价和评价什么等问题做充分准备,主要工作包括组织准备、人员准备、方案准备以及评价者和被评价者的心理准备。
组织准备包括成立专门的评价领导小组或组建评价工作小组;人员准备主要是指组织与评价有关的人员学习评价理论和有关文件,做好评价工作的知识与技能储备;方案准备主要是指评价的组织者根据课堂教学评价的目的,在教学评价实施前拟定有关教学评价的目的、内容、范围、方法、手段、程序和预期结果的纲领性文件;评价者和被评价者的心理准备是二者在准备阶段的心理现象与调控,在评价的准备阶段,评价者和被评价者会出现诸如晕轮效应、成见效应、应付心理、焦虑心理等一系列的心理现象,这些心理现象不仅会影响到评价者与被评价者之间的关系,而且还会影响评价的信度和效度,因此需要进行有效的调控。
(二)实施阶段
实施阶段主要任务是,运用各种评价方法和技术搜集各种评价信息,并在整理评价信息的基础上做出价值判断,同时对评价者和被评价者的心理进行调控,以保证评价工作的顺利进行。
1.搜集评价信息
根据先前制定的评价方案,利用相应的评价方法、手段、工具、仪器等搜集所需要的评价信息。这里的评价工具非常重要,如评价表、量表、问卷等,它的科学性直接影响到信息搜集的有效性。
2.整理评价信息
对搜集到的评价信息,通常需要进行审核和归类。前者是指需要对评价信息的有效性进行判断,如回答问题是不是敷衍了事或随心所欲,判断评价信息是不是被评价对象的真实反映;后者是指根据评价信息的共同点进行归纳,以减少信息的杂乱和无序。
3.分析处理评价信息
在这个过程中,要注意:首先是要掌握评价标准及其具体要求;其次是评价者应该使用事先规定的计量或其他方法来处理评价信息,在评价结果中要给出明确的相应分数、等级或定性描述等评价意见;最后是在条件许可的情况下,应该对评价者的测量或观察结果进行认定、复核。
4.做出综合评价
综合评价是将分项评定的结果汇总成综合评价的结果。它要求评价者根据汇总的评价结果,对评价对象做出准确、客观的定量或定性的评价结论,形成评价意见。必要时,可对评价对象做出优良程度的区分,或做出是否达到应有标准的结论。
(三)评价结果的处理与反馈阶段
评价结果的处理和反馈通常包括以下几方面的内容。
1.评价结果的检验
一方面要检查评价程序的每个步骤,看其是否全面、准确地实施了评价方案;另一方面要运用统计检验方法,对评价结果进行统计检验。
2.分析诊断问题
对所搜集的资料进行细致分析,并对被评价者的优劣状况进行系统评论,帮助被评价对象找出存在的问题以及问题的症结所在。
3.撰写评价报告
评价报告一般包括三大部分,即封面、正文和附件。
封面应提供下列信息:评价方案的题目、评价者的姓名、评价报告接受者的姓名、评价方案实施和完成的时间、完成报告的日期。
正文则包括五个部分:①概要,对评价报告进行简要综述,解释为什么要进行评价,并且列举出主要结论和建议;②评价方案的背景信息,介绍评价方案是如何产生的,重点叙述评价标准的编制过程及其理论依据;③评价方案实施过程的描述,主要叙述评价过程,即搜集信息和处理信息的过程;④结果及结果分析,介绍各种搜集到的与评价有关的信息,包括数据和记录的事件、证据等,以及处理这些信息所得到的结果;⑤结论与建议,包括对评价结果进行推断,得出结论,提出建议。
4.反馈评价结果
把评价结果返回给被评价对象或上级主管部门,以引导、激励评价对象不断改进、完善自己,同时为教师或教育管理机构提供决策依据。反馈评价结果的方式有多种,如个别交谈、汇报会、座谈会、书面报告等。
三、课堂教学评价的方法
课堂教学评价的方法很多,主要有以下五种。
(一)随堂听课
这是获取课堂教学信息的重要途径。采用随堂听课这种方法,通常要做好以下几个方面的事情。
1.事先准备
事先准备一方面是评价者与被评价者之间就时间、地点、方式、观察重点等事项进行事先约定;另一方面,评价者需要在听课之前了解所听课的教学内容和教学目标、教学设计等,合理确定听课的重点。此外,事先的沟通也有助于消除被评价者的焦虑,让其能够尽量保持教学的自然状态,减少人为表演的成分。
2.课堂观察
在课堂进行全过程观察和有重点观察,前者是指评价者全方位地观察课堂教学过程。在观察过程中,评价者应不放过任何一个细节,对一些特殊行为保持高度的敏感,并对这些行为进行及时的记录和分析。通常这一类观察的难度较大,要求观察者有熟练的观察技能和丰富的观察经验。有重点观察则是指根据事先确定的观察重点,有针对性地进行观察和记录。在观察过程中,观察者往往会借助一些事先准备的观察工具。有重点观察还包括评价者事先与教师拟定评价重点,如重点学生、重点事件等,在随堂听课中有意识地围绕这些重点内容进行观察。
3.课堂记录
课堂记录是伴随课堂观察进行的,通常有两种方式:一是利用事先选择或研制的观察工具进行记录,如弗兰德斯的相互作用分析系统等;二是描述记录法,它需要对课堂中的语言和非语言都进行记录,描述记录要求记录时应尽可能把看到的和听到的所有内容都完整地记录下来,即进行课堂教学实录。当然也可以有重点地进行记录。在记录过程中还要注意对一些非预期事件的记录,这些事件及其处理往往能够更清楚地反映评价者的行为动因。
4.课堂快速调查
常用的快速调查主要有两类:一是简单测试题,这可以了解学生的学习接受情况;二是微型问卷调查,向学生询问一些简单的问题,如“你今天上课举了几次手?”“你愿意在课堂上进行小组学习吗?”“老师讲的课都能听懂吗?”“你对这堂课满意吗?”等。
5.评价结果的反馈
对教师的评价结果的反馈往往以课后讨论的形式出现,其主要方法就是评价面谈。一般来说,评价面谈包括下面几个步骤:①明确评价面谈的目的,这有助于消除被评价者的顾虑,让其能够畅所欲言;②让被评价者阐述本节课的总体安排、设想及其实现的程度,并对照评价标准进行自我评价;③评价者根据听课记录指出这节课的优势和不足,依据评价标准进行初步的评价,提出改进的意见;④在被评价者对评价者所做的评价和建议基础上,二者就双方存在分歧的问题展开讨论;⑤双方达成共识后,提出对以后课堂教学的要求。
(二)量表评价法
量表评价法是指通过编制评价量表来对课堂教学进行评价的方法。在课堂教学评价中使用量表评价法时,量表中的指标或指标体系是评价的基础。指标是指具体的、行为化的、可测量或可观察的评价内容,即根据可测或可观察的要求而确定的评价内容。
1.指标体系设计的程序
(1)发散阶段。这一阶段的主要任务是分解教育目标,提出详尽的初拟指标。在这个阶段通常可以采用头脑风暴法和因素分解法。前者是指在专家会议中,各抒己见,即席发言,初拟评价指标。后者是指将评价指标按照评价对象本身的逻辑结构逐级进行分解,把分解出来的主要因素作为评价指标的方法,在分解的过程中需要使用统一的分解原则,而且分解出来的指标在上下层次之间应该相互照应,按照由高到低的层次逐级分解。
(2)收敛阶段。即对初拟指标体系进行适当的归并和筛选。这个过程可以采用经验法、调查统计法和模糊聚类法,同时应该遵循以下一些基本原则,即指标应具有重要性、独立性,指标应反映被评价对象的本质属性。
(3)实验修订。即选择适当的评价对象进行小范围的实验,并根据实验的结果,对评价的指标体系及评定标准进行修订。
2.指标权重的确定
权重是指根据各组成指标在指标体系中的重要性和作用大小,所分别赋予的不同数值。权重代表了评价指标的重要性程度。指标权重的确定可以采用关键特征调查法、两两比较法、专家评判平均法和倍数比较法。
(1)关键特征调查法。关键特征调查法是先请被调查者从所提供的备选指标中找出最关键、最有特征的指标,对指标进行筛选并求出其权重的方法。
(2)两两比较法。两两比较法则是对指标进行逐对比较,并加以评分,然后分别计算各指标得分的总和。
(3)专家评判平均法。专家评判平均法则是对已经确定的指标,分别请专家评判其重要性,然后以专家评判结果的平均数为各指标的权重。
(4)倍数比较法。倍数比较法则是对已确定的指标,以每一级指标中重要性程度最低的指标为基础,计为1,然后将其他指标与之相比,做出重要性程度是它多少倍的判断,再经归一化处理,即可获得该级指标的权重。
(三)标准化测验
这是进行学业测试的传统方式,也是一种非常有效的方式。标准化测验要经历一系列的基本程序。
1.明确测验目标
只有明确测验目标,才能保证有向性,避免盲目性。通常测验目标就是教育目标,它是教、学、评、督、考的共同依据。
2.确定测验内容
通常这是在内容抽样和测验目标的基础上形成的。一般而言,这个过程由双向细目表来确定测验内容中所涉及的每一内容范围的相对比例、测验目标中每一层次目标的相对比重、每一测验目标层次在每一测验内容范围上的相对比重。双向细目表通常由测验目标、测验内容和权重构成。在搜集测验材料的过程中要遵循以下原则:①测验材料要适合测验目的;②测验材料要能够代表该教材的全部内容;③测验材料要有普遍性;④测验材料要适合学生的程度并能鉴别学生的学习水平;⑤测验材料要能激发学生的进取心。
3.测验设计
测验设计主要包括以下几方面的工作:①测验形式的确定,即测验采用何种形式的问题;②测验题目形式的确定,主要有主观题和客观题两种类型;③测验具体题型的确定与题目编制,即确定主观题和客观题的具体形式并进行相应的题目编制;④测验题目的确定;⑤测验时间的确定;⑥测验题目的编排。
4.测验的技术分析与鉴定
测验的技术分析与鉴定主要包括以下三个程序。
(1)编写复本与进行预测。前者是重要考试的必要步骤;后者则希望获取考生的信息,作为测验定量分析的依据。
(2)测验的质量分析。主要包括定量和定性两类分析。定量分析包括题目的难度分析、区分度分析、信度分析和效度分析。
(3)测验的标准化。在标准化测验中,不同的题型有不同的应用和设计技巧。
(四)替代性评价
替代性评价是在标准化测验的基础上发展起来的,它与传统测验有很大的不同。这种不同不仅在于评价的方式,也表现在评价对象的灵活性上,替代性评价可以用来评价那些在传统测验中表现不佳或受到限制的学生,以帮助教师做出关于这种学生的有效推论。由于替代性评价通常需要测验学生应用先前所学知识、经验解决新异问题和完成特定任务的能力,因此通常也被称为表现性评价。在评价的过程中,替代性评价往往需要运用真实的生活或模拟的评价练习来引发始发行为,由高水平评价者按照一定的标准直接观察、评判,其形式主要包括建构式反应题、书面报告、作文、演说、操作、实验、资料搜集、作品展示。因此可以说,替代性评价强调让学生在具体的真实或模拟生活情境中完成一定的任务,通过对学生在任务过程中的具体表现和完成任务的成果来评价学生。
(五)课堂观察与调查
课堂观察是研究者带着明确的目的,凭借自身感官及有关辅助工具(观察表、录音录像设备),直接或间接从课堂上搜集资料,并依据资料做相应研究。课堂观察是搜集资料、分析教学实施的有效性、了解教学与学习行为的基本途径。
课堂观察的内容包括:师生交往的方式;教师提问的次数和问题类型以及学生对问题的反应;教学过程的开放性和探索性;教室的空间布局、班级规模等因素对学生认知、情感、态度和行为的影响。课堂观察的技术方法和手段主要有:课堂教学录像、录音;以时间标志进行选择性课堂实录;座位表法;提问技巧水平检核表;弗兰德斯语言互动分类表;学习动机问卷调查和访谈;学习效果的后测分析等。
调查也是一种非常重要的获取课堂教学评价信息的手段。调查是一类方法的总称,根据不同的标准有不同的调查方法,而不同的调查方法所适于搜集的评价资料也是不同的,即不同的评价内容需要用不同的调查方法。
四、常用课堂教学评价表格式
为了让新教师学习评价课堂教学,现推荐常用的评价表格,让新教师有目的性进行评课。教师可以根据需要选择恰当的表格进行评课(表1-13至表1-23)。[42]
表1-13 学生对教师课堂教学质量评价表(理论课)

表1-1 4 学生对教师课堂教学质量评价表(实验课)

表1-15 学生对教师课堂教学质量评价表(体育课)

表1-16 专家和领导对教师课堂教学质量评价表(理论课)

表1-17 专家和领导对教师课堂教学质量评价表(实验课)

表1-18 专家和领导对教师课堂教学质量评价表(体育课)

表1-19 专家和领导对学生学习情况及教学环境的评价

表1-20 授课教师教学自评表

表1-21 学生学习情况的基本信息(请在选项上打√)

表1-22 课堂教学评价标准

表1-23 王窑中学课堂教学评价表[43]

行动:评价自己和他人的教学
当你准备评价自己的教学时,你必须解决下面的问题:用什么方法去评价自己的教学?
当你准备评价他人的教学时,你必须解决下面的问题:课堂教学评价的过程如何?评课前应该做好哪些方面的准备?
活动1-16:课堂教学效果评价(评价自己)
根据[案例1-19],帮助小王进行课堂教学效果评价。
活动1-17:课堂教学效果评价(评价他人)
根据[案例1-20],想想小李应该怎么做。
提示:仔细阅读本文准备模块中的五个部分,了解课堂评价的过程和方法,提前做好听课、讲课和评课的准备,带着评价表格,有目的地听课和评课,积累自己的评课经验。
下面给出初中信息技术课堂教学评价范例(表1-24),以供参考。
【案例1-21】初中教研活动课堂教学评价表
表1-24 初中教研活动课堂教学评价表[44]

续表1-24

评估:你是否掌握了课堂评价的方法
你是否能掌握课堂评价的要点,在课后能否正确评价自己和别人的教学?请你认真思考并试着动手解决下面的问题。
(1)根据自己的意愿,到某一中学有目的地去听两节课,结合本节内容,制定一个评价课堂教学的方案,做好评课准备,并写出你准备采用什么方法评课,并给出讲课教师较为合理的意见。
(2)凭借有关辅助工具如录音录像设备,把自己讲课过程录下来,依据录像资料做相应研究,并且根据量表评价法,对自己的课堂做出合理的评价。
【注释】
[1]杨启亮:《课程改革中的教学问题思考》,《教育研究》,2002年第6期,第49页。
[2]参见http://edu7.teacher.com.cn/tkc495a/Index.asp。
[3]乌美娜:《教学设计》,高等教育出版社,1994年版,第11页。
[4]万霞:《教学设计的基本方法》,参见http://www.mc.e21.cn/Item/20477.aspx.
[5]祁之洁:《怎样制定合理的教学目标》,参见http://qhpx.cercp.com/article/browse/233854.jspx。
[6]《体育教学目标的确定》,参见http://www.doc88.com/p-70621457327.html。
[7]李华,孙为华:《地理新课程教学目标设计的若干问题》,参见http://www.pep.com.cn/gzdl/jszx/jxyd/jxyj/201008/t20100827_778935.htm。
[8]张园园:《新课程理念下的政治教学目标设计研究》,参见http://www.jsntyz.edu.cn/Item/9495.aspx。
[9]《体育教学目标的确定》,参见http://www.doc88.com/p-70621457327.html。
[10]林玉华:《课程理念与教学目标》,参见http://www.fjedu.net.cn/trainingcentre/viewClassArticle.html?articleId=83121&column=null&classId=933708
[11]参见http://blog.sina.com.cn/s/blog_54fbce4c0100skbx.html。
[12]郭新刚:《浅谈政治课堂教学目标的表述案例》,参见http://guoxingang.blog.teacher.com.cn/archives/2008122611226.aspx。
[13]郭新刚:《浅谈政治课堂教学目标的表述案例》,参见http://guoxingang.blog.teacher.com.cn/archives/2008122611226.aspx。
[14]袁安慧:《高中思想政治课新教材新解读》,参见http://www9988.rhost1040.dns345.cn/GAOKAO/ShowArticle.asp?ArticleID=1006。
[15]袁安慧:《高中思想政治课新教材新解读》,参见http://www9988.rhost1040.dns345.cn/GAOKAO/ShowArticle.asp?ArticleID=1006。
[16]周佩雯:《思想政治课教材解读方法的研究——以上海二期课改高中政治新教材为例》,华东师范大学,2009年硕士学位论文。
[17]参见http://babyiloveyou2010.blog.tianya.cn.“北师听课”类。
[18]参见http://beike.dangzhi.com/view/9wbohb。
[19]本部分内容参见http://kj.wzu.edu.cn/xdjyjs/shownew.aspx?zid=1632。
[20]《学习者特征分析》,参见http://px.hner.cn/Detailed.aspx?AID=167&&Type=73。
[21]以下活动案例选自《学生特征分析优秀案例》,参见http://blog.sina.com.cn/s/blog_C211745501017t9g.html。
[22]邱才训:《课堂教学生成性设计的基本策略》,《广东教育》(综合版),2005年第1期,第24页。
[23]章伟民:《教学设计基础》,电子工业出版社,1998年版,第156页。
[24]高占国:《教学策略种类的研究》,参见http://www.chinazhsj.com/blog/u/438/archives/2009/5243.html。
[25]陈晓慧,李赫,陈晓军:《教学设计》,电子工业出版社,2009年版,第137—138页。
[26]陈晓慧,李赫,陈晓军:《教学设计》,电子工业出版社,2009年版,第137—138页。
[27]陈晓慧,李赫,陈晓军:《教学设计》,电子工业出版社,2009年版,第137—138页。
[28]陈晓慧,李赫,陈晓军:《教学设计》,电子工业出版社,2009年版,第137—138页。
[29]《捕捉精彩的生成演绎灵动的课堂——初中语文动态课堂生成的实施策略》,参见http://www.worlduc.com/blog2012.aspx?bid=4657835。
[30]《捕捉精彩的生成演绎灵动的课堂——初中语文动态课堂生成的实施策略》,参见http://www.worlduc.com/blog2012.aspx?bid=4657835。
[31]《论生成性教学》,参见http://www.longdejiaoyu.com/product/Showproduct427.html。
[32]杜福亮:《数学课堂教学中优化问题设计的策略》,参见http://blog.sina.com.cn/s/blog_67e84db901oovrbb.html。
[33]杜福亮:《数学课堂教学中优化问题设计的策略》,参见http://blog.sina.com.cn/s/blog_67e84db901oovrbb.html。
[34]杜福亮:《数学课堂教学中优化问题设计的策略》,参见http://blog.sina.com.cn/s/blog_67e84db90100vr6b.html。
[35]周敦:《中小学信息技术教材教法》,人民邮电出版社,2003年版,第84页。
[36]王海燕:《中学信息技术教材研究与教学设计》,陕西师范大学出版社,2011年版,第110—112页。
[37]刘宝艳:《〈计算机病毒及其防治〉教学设计》,参见http://www.doc88.com/p-80754767288.html。
[38]陈鹏:《初中数学作业设计的现状和创新设计类型》,《数学学习与研究》,2011年第18期,第20页。
[39]《教育教学基本技能》,参见http://wenku.baidu.com/view/d84f972a915f804d2b16c195.html,最后访问时间2014年4月5日。
[40]参见百度百科“课堂教学评价”词条。
[41]《课堂教学评价的过程与方法》,参见http://wenku.baidu.com/view/e5486cd7b9f3f90f76c61b4f.html。
[42]《教师课堂教学质量评价表》,参见http://wenku.baidu.com/view/607e051cfad6195f312ba68c.htm,最后访问时间2014年4月5日。
[43]参见http://wenku.baidu.com/view/f209c11fc5da50e2524d7f64.html。
[44]参见http://wenku.baidu.com/view/f5802620482fb4daa58d4bd8.html。
上一篇:旅游产业链结构图高清图
下一篇:过松源晨炊漆公店(其五)





.jpg)
.jpg)
