
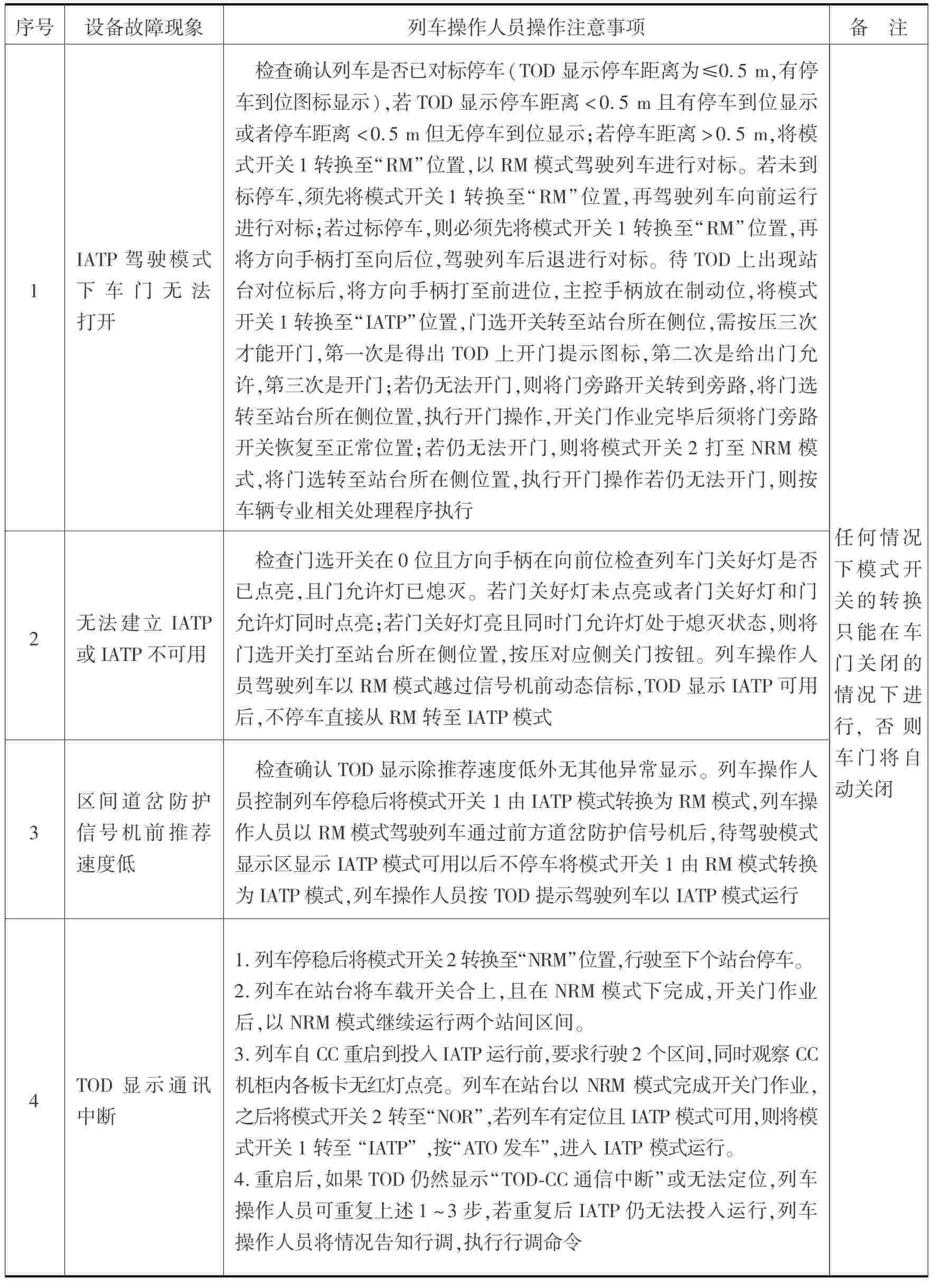
任务3 车载信号列车操作人员人机操作界面及操作
【场景设计】
在多媒体教室展示城市轨道交通车载信号列车操作人员人机操作界面的视频资料或图片(有条件的可在车辆段车载设备进行现场教学或模拟仿真实训室现场教学和实践)。
【知识准备】
一、信号系统相关操作设备介绍
1.电源开关
车载控制器有5路独立的电源输入,分别由5个空气开关控制开/关,5路电源向所有的车载控制器机柜设备供电;另一路空气开关控制TOD供电电源,如图4.2所示。
    
图4.2 车载设备电源开关
2.模式开关
列车操作人员通过转换模式开关来调节列车当前的运行模式,模式开关可分为模式开关1和模式开关2。
(1)模式开关1
只有当模式开关1在相应的挡位上停留预设时间后,车载控制器才会使模式开关切换输入生效。模式开关1有5挡,不同位置表示5种不同的运行模式:ATO模式、ATP模式、RM模式、IATP模式和ATB模式,如图4.3所示。
(2)模式开关2
只有模式开关2在NOR位置上,模式开关1的输入才有效。当列车操作人员选择除NRM模式外的任何模式时,模式开关2将保持在NOR模式。模式开关2有两个挡位:NOR模式和NRM模式,如图4.4所示。
    
图4.3 车载设备模式开关1
    
图4.4 车载设备模式开关2
3.列车操作人员显示器(TOD)
列车操作人员显示器用于指示列车当前的状态,对列车进行防护报警,如图4.5所示。
    
图4.5 TOD界面
4.列车操作人员按钮
(1)发车释放按钮
当列车操作人员已同时按下2个发车释放按钮,表示列车操作人员在ATO模式下请求发车或在IATP模式下释放列车,如图4.6所示。
    
图4.6 发车按钮
(2)无人自动折返按钮
当列车在折返站将进行无人自动折返时,由列车驾驶员按压无人自动折返按钮通知系统,如图4.7所示。
    
图4.7 自动折返按钮
5.车门模式开关
有三种车门模式对应于门模式开关的三个挡位,分别为:自动开门/自动关门、自动开门/手动关门模式、手动开门/手动关门。
在自动开门/自动关门和自动开门/手动关门模式时,ATO模式下车门自动打开。手动开门/手动关门由列车操作人员手动控制车门开/关,如图4.8所示。
    
图4.8 门选开关
6.车门旁路开关
当车门旁路开关在车门正常位置时,表示列车车门开/关使信号由车载控制器发出。处于门旁路位置时,表示车载控制器不对车门进行控制,如图4.9、图4.10所示。
    
图4.9 车门旁路开关处车门正常状态
    
图4.10 车门旁路开关处车门旁路
7.司控器
司控器用于列车操作人员控制列车的牵引和制动。司控器有牵引、惰行、常用制动和快速制动四个挡位。
8.方向控制器
方向控制器可分为向前、向后和空挡三个挡位。
二、车载信号列车操作人员操作人机界面操作
CBTC列车共有6种驾驶模式:列车全自动驾驶模式(ATO),有ATP防护的人工驾驶模式(ATPM),点式列车驾驶模式(IATP),限制人工驾驶模式(RM),非限制人工驾驶模式(NRM),无人自动折返模式(ATB)。其中点式ATP级别有IATP、RM、NRM三种模式可用。
1.列车全自动驾驶模式(ATO)
在ATO和ATS控制下以及ATP限制下,列车自动驾驶。列车操作人员或ATO控制开关车门。
2.有ATP防护的人工驾驶模式(ATPM)
根据TOD的显示信息,列车操作人员驾驶列车ATP限制下运行。
3.点式列车驾驶模式(IATP)
根据来自信号机处有源信标的信息以及速度限制由列车操作人员人工驾驶列车。
4.限制人工驾驶模式(RM)
该模式是降级的驾驶模式(在车辆段内为正常驾驶模式),列车运行具有最高限速(25 km/h)。在这种模式下,列车操作人员按照地面信号显示运行并且不能超过最高限速。
5.非限制人工驾驶模式(NRM)
所有车载控制器的输出被旁路。列车驾驶完全由列车操作人员负责。
6.无人自动折返模式(ATB)
在折返操作过程中,车载控制器负责安全和自动运行,无需列车操作人员任何干涉,完成自动折返后,列车停在站台。
三、TOD人机界面
列车操作显示器(TOD)是列车操作控制台的一部分,提供驾驶员和车载控制系统之间的人机交互界面。TOD向列车驾驶员提供运行模式、故障、操作等信息。
1.TOD简介
TOD通常作为复杂控制和导向系统的人机交互界面,TOD显示处理中的数据并接收来自驾驶员的输入数据,可以通过触摸屏进行输入,如图4.11所示。
①TOD的界面主要包括公共控制区、驾驶界面、系统管理界面。
②公共控制区包括登录子窗口、LCD调节子窗口。
③驾驶界面包括日志浏览子窗口、发车日志浏览子窗口。
2.公共控制区
公共控制区位于TOD界面的底部,如图4.12所示,用于实现以下功能:
打开LCD亮度调节对话框;报警声音控制开关;显示列车操作人员号;打开登录对话框;显示系统时间;显示无线通信状态;显示车载控制器状态等。
(1)LCD亮度调节
    在公共控制区,单击LCD控制按钮“
”,弹出如图4.13所示对话框。可以通过按压“ + ”和“ -”来调节屏幕亮度。
(2)报警声音控制开关
    当出现声音报警时,在公共控制区处会出现图标按钮“
”,用户可以单击该按钮图标中断声音报警。当无声音报警出现时,该控制区域的图标按钮显示为“
”。
    
图4.11 TOD界面
    ![]()
图4.12 TOD公共控制区
    
图4.13 亮度调节界面
(3)列车操作人员登录
    司机号位于报警声音控制调节按钮的右侧,单击图标按钮“
”,弹出列车操作人员登录对话框,如图4.14所示。列车操作人员编号和密码由数字组成。列车操作人员ID最大长度限制为5位,密码最大长度限制为8位。如列车操作人员ID与密码不匹配,将提示列车操作人员输入有误,可重新输入。
    
图4.14 操作人员登录界面
(4)列车操作人员注销
列车操作人员离开列车时,可通过单击公共信息栏中的“司机号”标签,弹出注销窗口。单击“是”按钮即可完成注销,如图4.15所示。
    
图4.15 操作人员注销界面
(5)列车无线通信状态
    当车载控制器所有的通信正常时会显示“
”;否则由“
”来表示通信丢失。同时在列车行驶日志中会记录具体的通信失败原因。
3.驾驶界面
驾驶TOD界面如图4.16所示。
    
图4.16 TOD界面
(1)车次信息显示区
车次信息显示区如图4.17所示。
(2)驾驶模式区
驾驶模式显示区如图4.18所示。
    ![]()
图4.17 车次显示区
    
图4.18 驾驶模式显示区
图4.18表示列车当前采用的驾驶模式;下方显示的是当前的可用模式。当某一模式不可用时,该模式变为灰色状态。
在非限制人工驾驶模式(NRM)下,由于车载信号系统已经被旁路,不起任何作用,TOD无法显示任何内容,TOD将显示初始界面,当前驾驶模式显示为空。
(3)速度显示区
①绿色光带表示推荐速度,用于列车操作人员以人工模式驾驶列车时按该速度行车,指针为列车当前速度,对应于速度盘下方数字部分。当列车速度超过推荐速度时,指针变为黄色,如图4.19所示。
    
图4.19 速度显示区
②黄色三角为常规制动速度,如果列车速度超过常规制动速度,指针变为红色,需要列车操作人员调整牵引/制动力,使得列车速度回到安全范围,从而缓解常规制动。
③红色三角为紧急制动速度,可引起紧急制动,一旦引起紧急制动,只能通过人工才能缓解。
④当常规制动发生时,黄色报警灯闪烁。当引起常规制动原因缓解时,黄色报警灯静态显示。当常规制动缓解,黄色报警灯消失。如果当常规制动和紧急制动同时发生,显示紧急制动的状态,即红色报警灯。
⑤当红色报警灯闪烁时,表示紧急制动施加发生。当引起紧急制动原因缓解后,红色报警灯静态显示。当紧急制动缓解时,红色报警灯消失。
(4)消息显示区
消息显示区如图4.20所示。
消息显示区用于显示最近收到的几条消息。如果需要查看历史消息可在停车状态下打开消息日志浏览窗口。
(5)目标显示区
目标信息区显示目标距离、目标速度、停车距离、距下一站距离、下一站站名和终点站名,如图4.21所示。
    
图4.20 消息显示区
    
图4.21 目标显示区
(6)状态消息区
状态消息区界面如图4.22所示,各消息区图标含义见表4.1。
    
图4.22 状态消息显示区
表4.1 状态消息区图标含义
    
续表
    
(7)紧急制动窗口
当列车行驶过程中出现紧急制动时,将在驾驶界面右边部分出现“紧急制动!”的红色字样,同时会有红色警报闪烁,当紧急制动原因解除后,红色警报停止闪烁如图4.23所示。
(8)车载控制器被旁路窗口
当车载控制器被旁路时,将在驾驶界面右边部分出现“CC被旁路”的黄色字样,同时伴有声音报警,如图4.24所示。
(9)站停信息区
①在ATO模式下,TOD的停站时间倒计时器与站台PDI同步显示停站时间,TOD将从车载控制器接收停站时间并倒数至0,然后提示驾驶员发车,如图4.25所示。
②在点式ATP模式下,站停信息区无站停时间指示功能,当ATP模式建立且可释放时,该区显示白色“IATP”字样,如图4.26所示。
③此时列车操作人员按下两个“ATO发车”按钮释放列车后,白色“IATP”显示为黄色的“IATP”,此时列车操作人员可以使用IATP模式驾驶列车向前运行,如图4.26所示。
    
图4.23 TOD紧急制动显示状态
    
图4.24 车载控制器旁路显示状态
    
图4.25 停站时间倒计时显示状态
    
图4.26 点式运行时停站时间倒计时显示状态
④待列车通过动态信标上方接收到移动授权信息后,车载TOD显示屏将出现推荐速度及停车距离显示,右上角“IATP”字样消失。
四、操作指南
1.车载设备上电
列车操作人员出车前需要在车库完成对车载信号设备的例行检查,将车载信号相关的按钮开关设置到规定位置并进行确认。
①确认将两端列车操作人员室信号设备机柜中的车载设备空开全部合上。
②确认将两端司机室信号设备机柜中的信号模式开关2转换至“NOR”位置。
③确认将两端列车操作人员室门旁路开关设于正常位,同时检查车门模式开关在“手动”位置。
④将当前端列车操作人员驾驶台上的信号用模式开关1转换至“RM”位置。
⑤列车操作人员合蓄电池开关、开主控钥匙激活司机室、升起受电弓后,两端的车载信号设备上电,当TOD发出持续的蜂鸣声时,TOD上显示紧急制动,模式为RM模式时表明车载控制器初始化完成,缓解紧急制动后列车具备动车条件。
2.进入正线在转换轨的操作
将模式开关1转换至“IATP”位置,当信号开放后,列车操作人员得到正线行调可以动车的指令后,按下驾驶台上的“ATO发车”按钮,以IATP模式驾驶列车行驶至正线运营。
列车行驶过程中,需控制列车速度,防止其超过TOD上指示的推荐速度,以免产生常规制动或紧急制动。
3.站间运行
以IATP模式驾驶列车对标停稳在站台,主控手柄放在制动位上,TOD上显示车门可以打开的信息。
①开门:将驾驶台上的门选开关置于需打开车门的一侧,按压开按钮,门允许灯点亮后,再次按压开门按钮,列车门打开。
②关门:在需要关门时,按压关门按钮“门关好”灯亮后,将门选开关置于“0”位。此时TOD右上角显示白色的“IATP”。出站信号机开放,列车操作人员按下“ATO发车”按钮,右上角的白色“IATP”显示为黄色,此时可以使用IATP模式驾驶列车行驶至下一站。
4.折返操作
进入折返站后按TOD显示的停车距离停车后换端,换端作业结束后,打开主控钥匙,查看TOD上显示当前的驾驶模式是否为“IATP模式”,若为“IATP模式”则待信号开放后,按压“ATO发车”按钮,按推荐速度进站对标停车。
五、应急处理
1.常规制动施加后采取的措施
    当受到常规制动施加时,在仪表盘右上方出现闪烁的黄点“
”,如图4.27所示。
    
图4.27 TOD显示常规制动状态
常规制动施加过程中,有间歇性持续声音报警提示。
列车操作人员可以不停车移动司控器手柄到制动位保持1 s以上进行缓解,如不能缓解,可重复一次,无法缓解时将转换模式开关1至RM模式后再进行缓解。
2.紧急制动施加后采取措施
    当紧急制动施加时,在TOD界面的中间区域以红色字体显示:“紧急制动!”,并伴随报警声音,同时TOD右上方出现闪烁的红点“
”。在紧急制动施加过程中,有持续报警提示,如图4.28所示。
(1)IATP模式下
列车操作人员移动司控器手柄到制动位保持1 s以上进行缓解。列车在区间运行时,如果出现紧急制动且定位丢失,列车操作人员可将模式开关1转换至“RM”位置,以RM行驶到下一个车站,定位且IATP模式可用以后转换模式开关至IATP,然后进行开关门操作。如果紧急制动后,列车定位没有丢失,IATP模式可用,则列车操作人员可以在缓解紧急制动后继续以IATP模式驾驶列车。如不能缓解,则转换模式开关1至RM模式。
    
图4.28 TOD显示紧急制动状态
(2)RM模式下
列车操作人员移动司控器手柄到制动位保持1 s以上进行缓解,缓解后以RM模式运行到下一站建立定位,转换为IATP模式运行。如不能缓解,则转换模式开关2至NRM模式。
3.车载控制器重启
在TOD上显示“CC中断”、列车不能定位,紧急制动或常规制动在RM下不能缓解等情况时,需对车载控制器进行重启,步骤如下:
①列车停稳后将模式开关2转换至NRM位,断开车载设备空开行驶至下个站台停车。
②列车在站台将车载设备空开合上,在NRM模式下完成,开关门作业后,以NRM模式继续运行。
    ③列车自车载控制器重启投入IATP运行前,观察车载控制器机柜内各板卡无红灯点亮。列车在站台以NRM模式完成开关门作业,之后将模式开关2转至“NOR”位置,若列车有定位“
”且IATP模式可用,则将模式开关1转至“IATP”后,按“ATO发车”,进入IATP模式运行。
④重启后,如果TOD仍然显示“TOD-CC中断”或无法定位,列车操作人员可重复上述三个步骤,若重复后IATP仍无法投入运行,列车操作人员将转车载模式开关2为NORM模式进行。
六、开关门故障
1.没有停车窗
列车以IATP进站未到标停车时或过标后停车时,没有出现停车窗。此时列车操作人员不再以IATP动车,将模式开关1转换至“RM”位置,以RM模式驾驶列车进行对标。若未到标停车,须先将模式开关1转换至“RM”位置,再驾驶列车向前运行进行对标;若过标停车,则必须先将模式开关1转换至“RM”位置,再将方向手柄打至向后位,驾驶列车后退进行对标。待TOD上出现站台对位标后,将方向手柄打至前进位,主控手柄放在制动位,将模式开关1转换至“IATP”位置,门选开关转至站台所在侧位,需按压三次才能开门,第一次是出现TOD上开门提示图标,第二次是给出门允许,第三次是开门。
若无法开门则将门旁路开关转到旁路,然后手动打开正确侧车门。开关门作业完成后,再将门旁路开关恢复至正常位置。
2.没有门使能
列车以IATP进站对标停车后,TOD上显示站台对位标,没有开门提示,无法开门,则将门旁路开关转到旁路,然后手动打开正确侧车门。开关门作业完成后,须将门旁路开关恢复至正常位置。
七、无法建立IATP或IATP不可用
    ①TOD界面出现时,此时列车“
”操作人员不能以IATP模式动车。出现上述情况的有:门旁路开关在旁路状态或方向手柄在0位等。列车操作人员恢复上述情况即可显示“
”。
    ②列车没有定位,TOD界面显示“
”,此时IATP是不可用的,列车操作人员需以RM模式动车,待列车定位后,此时TOD界面显示“
”,列车操作人员驾驶列车在下一个信号机的动态信标前停车,TOD界面显示IATP可用,列车操作人员将模式转换为IATP模式。
③列车完整性丢失时,列车是不能定位的,更不能建立IATP。
④列车在RM模式下有定位时,也不能立即建立IATP,需在下一个信号机的动态信标前停车,才能建立IATP模式。
八、定位丢失
    定位丢失会导致IATP模式不能建立;若列车正在以IATP模式在区间运行时,丢失定位会导致紧急制动,此时需转至RM或NRM模式运行。定位丢失后TOD显示为:“
”。需要转换驾驶模式到RM或NRM读取两个连续的静态信标后,才可重新建立定位,TOD上显示为“
”。
九、道岔防护信号机前推荐速度低
若列车操作人员驾驶列车在区间遇到列车推荐速度降低为1~2 km/h时,按以下程序执行:
①检查确认TOD显示除推荐速度低外无其他异常显示。
②列车操作人员控制列车停稳后将模式开关1由IATP模式转换为RM模式。
③列车操作人员以RM模式驾驶列车通过前方道岔防护信号机后,待驾驶模式显示区显示IATP模式可用以后不停车将模式开关1由RM模式转换为IATP模式。
④列车操作人员按TOD提示驾驶列车以IATP模式运行。
十、列车操作人员操作注意事项
列车操作人员操作注意事项见表4.2。
表4.2 列车操作人员操作注意事项
    
续表
    
【任务实施】
1.布置任务(认知城市轨道交通车载信号设备人机操作界面,能说出车载信号设备的基本操作和相关警示显示意义),明确目标;发放相关学习资料和引导文。
2.学生分组(6~8人一组),按照任务分工设定学习目标,制订小组学习计划。
3.小组通过查阅城市轨道交通车载信号设备的有关资料,结合教材及教学PPT等资源,根据引导文规定的内容进行学习、讨论,认知城市轨道交通车载信号设备的人机操作界面,并学会有关操作使用及注意事项。
4.完成学习之后,小组内进行学习交流(注意记录交流合作的过程与收获)。小组选派代表,交流汇报任务的完成情况。
5.小组间互评,教师进行评价。
6.完成规定的自评、互评表等文件并汇总上交。
【思考题】
1.简述车载设备模式开关所对应的运行模式。
2.简述CBTC模式下的6种驾驶模式。
3.简述TOD界面上速度显示区各种显示信息的含义。
4.简述车载控制器重启步骤。
5.简述车载设备上电步骤。
6.简述TOD显示通讯中断处理步骤。
7.简述IATP模式和RM模式下的紧急制动施加故障处理步骤。
8.简述常规制动施加故障处理步骤。
上一篇:消费者购买决策的类型
下一篇:国家赔偿费用的支付与管理





.jpg)
.jpg)
