
1Z301100 建设工程勘察设计管理条例
本节考点盘点

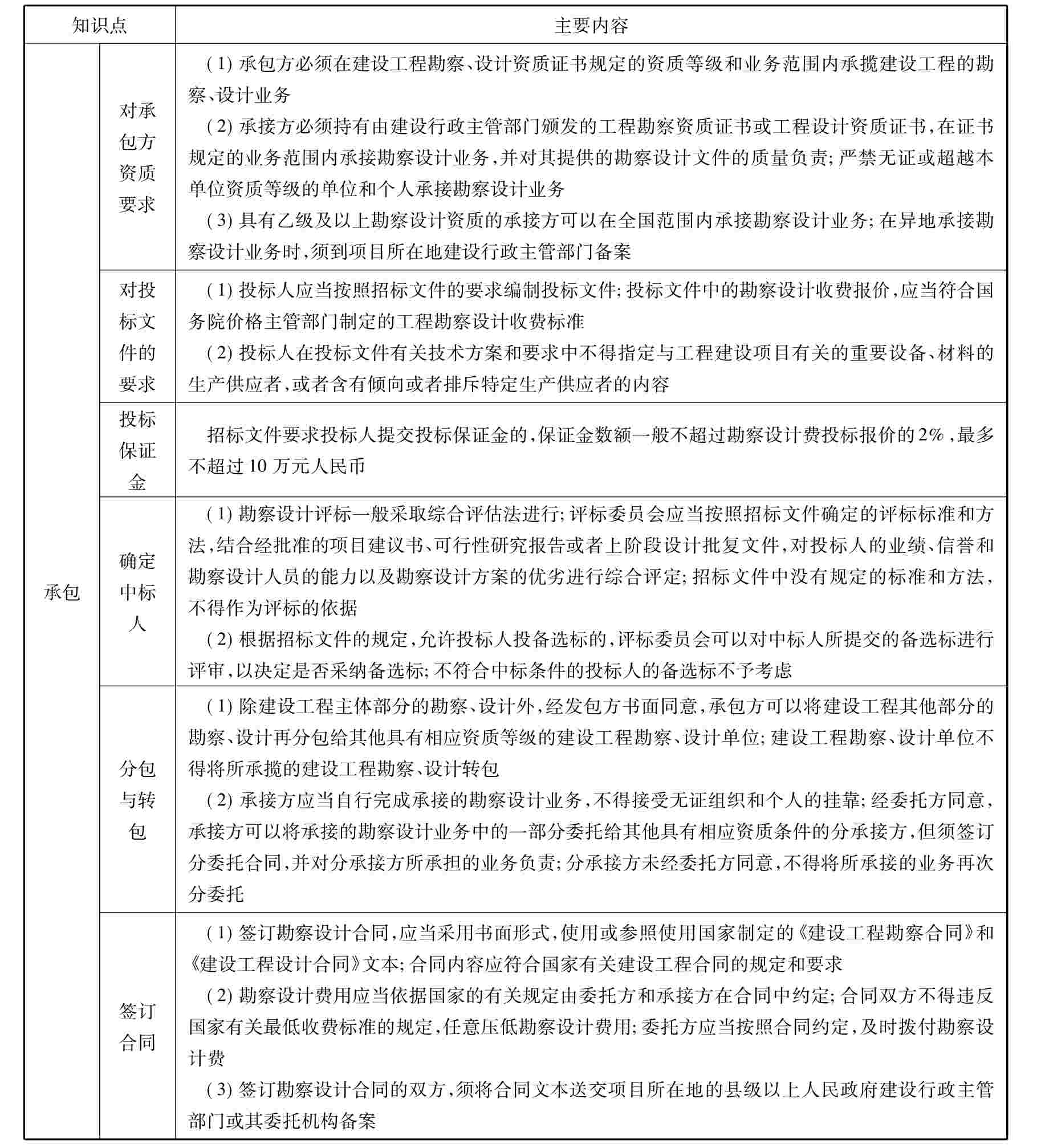
考点一 建设工程勘察设计发包与承包
【考点】
建设工程勘察设计发包与承包

续表

【典型考题】
1.[2005年真题]甲设计单位自行研发的异型特种结构设计技术获得国家专利,乙建设单位投资700万元建设某一必须使用该专利技术的旅游项目,则对该项目设计任务的发包方式表述正确的是( )。
A.因施工合同估算价超过200万元,故必须公开招标
B.采用特定的专利技术,经有关主管部门批准后可以直接发包
C.关系社会公共利益的项目,即使采用特定的专利技术也不能直接发包
D.若其设计费超过50万元必须公开招标
答案:B
解题思路:本题考核点为设计任务的发包方式。根据《建设工程勘察设计管理条例》的规定,勘察设计任务的发包以招标发包为主,采用特定的专利或者专有技术的以及建筑艺术造型有特殊要求的,经批准可以直接发包。从该题的背景资料来看,项目的施工应当属于强制招标的范围,但本题考查的是设计任务的发包,尽管设计费超过50万元按照《招标投标法》的规定应当招标,但由于其满足了《建设工程勘察设计管理条例》的特别规定,根据“特别规定优于一般规定”的法律适用原则,该项目的设计任务可以直接发包。考生解题时不要被其符合招标投标法律规定的假象所迷惑。
2.[2007年真题]在保证项目完整性的前提下,甲建设单位将工程的设计业务分别委托给乙、丙两家设计单位,并选定乙设计单位为主体承接方,负责整个工程项目设计的总体协调。关于该项目的设计责任,下列说法中,正确的是( )。
A.丙设计单位直接对甲建设单位负责 B.丙设计单位仅对乙设计单位负责
C.乙设计单位就整个项目的设计任务负总责 D.乙、丙设计单位对甲建设单位承担连带责任
答案:A
解题思路:本题考核点为勘察设计任务委托的模式。考生应当注意在不同的委托模式下,各方的设计责任不同。在总分包的委托模式下,总包单位就整个项目的设计任务负总责,并且和分包设计单位就分包设计任务承担连带责任;在平行发包的委托模式下,尽管要求指定主承接方,但设计责任仍然由各自承担。
考点二 建设工程勘察设计文件的编制与实施
【考点内容】
建设工程勘察设计文件的编制与实施

【典型考题】
[2006年真题]建设工程勘察单位在编制建设工程勘察文件时,不作为编制依据的是( )。
A.项目批准文件 B.城市规划
C.项目投资概算 D.国家规定的建设工程勘察深度要求
答案:C
解题思路:本题考核点为建设工程勘察设计文件的编制依据。具体内容见表格。该题也可通过排除法解题,因为根据常识投资概算与建设成本有关,与勘察关系不大,故可排除。
上一篇:降低办公用品成本
下一篇:建文帝真的削发为僧了吗





.jpg)
.jpg)
