
项目一 向咖啡师学习
【学习目标】
1.理解咖啡师的发展历史及其含义;
2.熟悉咖啡师的主要职业要求;
3.能够通过体验咖啡师的工作场景而喜欢上咖啡师的职业。

【知识链接】
1.http://baike.baidu.com/view/221544.htm
2.http://www.livestream.com/worldbaristachampionship2010
【前置作业】
与一位咖啡行业从业人员交流,了解其从事咖啡工作的初衷是什么。课前将采访记录在组内进行分享,总结出至少3条从事咖啡工作的理由。
【想一想】
你认为咖啡师的核心工作能力是什么?
咖啡师所承载的咖啡文化元素有哪些?
【情景设计】
Eric的梦想是成为一名优秀的咖啡师,但是他只在家里接触过速溶咖啡,对咖啡制作技术没有接触,他想了解一名咖啡师应该具有哪些知识和技能,并且应该在哪些方面注意自己的技能培养。
【任务描述】
通过在咖啡厅的体验活动,品尝教师制作的咖啡,并通过观看视频资料总结出咖啡师的主要素质。
【相关知识】
一、咖啡师职业介绍
(一)咖啡师的历史及职业定义
咖啡师的称谓并不是一开始就固定下来的,它是伴随着咖啡饮品制作工具及不同流派的形成而定型的。在国外,咖啡师被称为“Barista”,国内一般将其翻译成“百瑞斯塔”。约从1990年开始,英文采用Barista这个词来称呼制作浓缩咖啡相关饮品的专家。意大利文Barista,对应英文的Bartender(酒保);中文称作咖啡师或咖啡调理师。Barista更早以前的称呼比较直接——浓缩咖啡拉把员(Espresso Puller)。这个名词的转变,或多或少是因为1980年以后生产的意式咖啡机大多不再有拉把。有些人认为Barista技巧的熟劣可由一杯浓缩咖啡中的咖啡油脂来评断。

在我国职业技能鉴定《咖啡师职业培训大纲》中是这样定义咖啡师的:咖啡师是指熟悉咖啡文化、制作方法及技巧,从事咖啡调配、制作、服务、咖啡行业研究、文化推广的工作人员。
在国外,咖啡师是极其受人尊重的职业,制作的不仅是一杯咖啡,也是在创造一种咖啡文化。他们主要在各种咖啡馆、西餐厅、酒吧等从事咖啡制作工作。


(二)咖啡师工作内容与职责
(1)对咖啡豆进行鉴别,根据咖啡豆的特性拼配出不同口味的咖啡;
(2)使用咖啡设备、咖啡物品制作咖啡;
(3)为顾客提供咖啡服务;
(4)传播咖啡文化。
二、咖啡师的职业要求
首先,要有很好的味觉和视觉鉴别能力。咖啡实际上有3000多种味道,但主要的味道只有五味,即酸、香、苦、甘、醇。所以咖啡师要在几十秒的时间里把这五味都做出来,需要对豆、粉、油脂的观察及对机器有所了解。掌握好机器的温度、水的压力和咖啡豆的配比,各个环节都要配合好。
其次,经验对于一个好的咖啡师来说是很重要的。例如在制作意大利浓缩咖啡时,制作时间通常要控制在20~30秒。因为在这个时间段里,咖啡的口味等各个方面才是最佳的状态,如果时间过长,咖啡因的部分成分就开始析出,超过37秒咖啡因析出就开始直线上升。要想让咖啡因尽量少析出,咖啡师就得特别拿捏好这个时间。
另外,咖啡师要具有比较高的文化内涵,只有对咖啡有了正确的理解才能够对咖啡有更深层的创意和发挥。咖啡师要有艺术感觉,很多咖啡都是咖啡师在艺术灵感一闪念的时候制作出来的。
三、咖啡师的等级标准
(一)初级咖啡师
(1)从事相关工作一年以上,经本职业初级咖啡师正规培训达规定标准学时数,成绩合格。
(2)相关专业中专学历,连续从事本职业工作三年以上。
(二)中级咖啡师
(1)取得本职业初级咖啡师资格证书后,连续从事本职业工作一年以上,经本职业中级咖啡师正规培训达规定标准学时数,成绩合格。
(2)取得本职业初级咖啡师资格证书后,连续从事本职业工作两年以上。
(3)相关专业中专学历,连续从事本职业工作五年以上。
(4)相关专业大专及以上学历,连续从事本职业工作三年以上。
(三)高级咖啡师
(1)取得本职业中级咖啡师资格证书后,连续从事本职业工作三年以上,本职业高级咖啡师正规培训达规定标准学时数,成绩合格。
(2)取得本职业中级咖啡师从业资格证书后,连续从事本职业工作五年以上。
(3)相关专业大专学历,连续从事本职业工作八年以上。
(4)相关专业本科及以上学历,连续从事本职业工作五年以上。
【实操物品】
咖啡厅、多媒体设备、咖啡豆、牛奶。

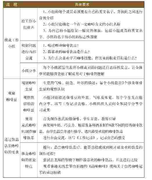
【任务实施】
关于学:通过实物观察及提问,掌握咖啡师的基本能力要求,奠定未来学习的主要框架。
关于教:注重运用实物并提问,将学生按照不同的类型进行分组,每个小组4人。
工作流程
本任务主要是通过教师的提问和实操,通过观察咖啡豆,学习咖啡的基础知识,制作2~3杯不同类型的咖啡饮品,并亲自进行实操,学生模拟接受咖啡厅服务,树立学生对咖啡师职业的正确认识。最后通过播放一些视频资料,强化咖啡师的形象。

工作记录

【小 结】
咖啡师的职业要求其要首先清楚咖啡的主要成分,学会品尝一杯黑咖啡,特别是意式浓缩咖啡,能够很好地描述咖啡的品质。作为咖啡师,还要熟练地制作各种不同的咖啡饮品,并能够根据客人的需要或咖啡的特点来调制属于自己咖啡馆特有的咖啡饮品。最后还要教会你的客人如何去品尝咖啡,并且让客人有一定的美好体会。
【知识拓展】
咖啡馆的历史
据资料,1645年的威尼斯诞生了欧洲第一家公开的街头咖啡馆。巴黎和维也纳也紧随其后,轻松浪漫的法兰西情调和维也纳式的文人气质各具一格,成为以后欧洲咖啡馆两大潮流的先导。咖啡馆的最突出处,是使原来上层社会封闭的沙龙生活走上了街头,在许多城市,它曾是最早的市民可以自由聚会的公共社交场所。人们在这里读报、辩论、玩牌、打桌球……著名的“咖啡馆作家”宣称自己的终身职业首先是咖啡馆常客,其次才是作家,去咖啡馆并不是为了喝咖啡,而是他们一种存在的方式。

从个性解放的自由旗帜卢梭、伏尔泰到当时的许多著名文人,都有自己固定聚会的咖啡馆。如现实派小说的奠基人狄更斯,以批判风格著称的作家巴尔扎克和左拉、毕加索,直至精神分析学大师弗洛伊德,一连串辉煌的名字,把欧洲近代数百年的文化发展史写在不同咖啡馆的常客簿上。有趣的是,咖啡馆竟然也有专业化的分工,咖啡馆的常客来自整个广义的“有闲阶级”,三教九流,各据一方,在形形色色的咖啡馆和缭绕的烟雾里寻找乐趣和知己。“绅士咖啡馆” “画家咖啡馆”“记者咖啡馆”“音乐咖啡馆”“大学生咖啡馆”“议员咖啡馆”“工人咖啡馆”“演员咖啡馆”“心理学家咖啡馆”等五花八门,各有各的气氛和风格。也可以这样说,咖啡馆——欧洲文明史的见证,甚至可以这样说,是咖啡馆所形成的环境孕育了许多欧洲文化。
随着第一粒咖啡豆被人们采摘下来、第一次焙烤、第一次研磨、第一次冲调和第一杯热咖啡醇香的飘散,有关咖啡种植和咖啡文化在我们这个小小的星球上传播的传说,已经成为历史上最伟大、最浪漫的故事之一。 有关咖啡起源的传说各式各样,不过大多因为其荒诞离奇而被人们淡忘了。但是,人们不会忘记,非洲是咖啡的故乡。咖啡树很可能就是在埃塞俄比亚的卡发省(KAFFA)被发现的。后来,一批批的奴隶从非洲被贩卖到也门和阿拉伯半岛,咖啡也就被带到了沿途的各地。可以肯定,也门在15世纪或是更早就已开始种植咖啡了。阿拉伯虽然有着当时世界上最繁华的港口城市摩卡,但却禁止任何种子出口!这道障碍最终被荷兰人突破了,1616年,他们终于将成活的咖啡树和种子偷运到了荷兰,开始在温室中培植。阿拉伯人虽然禁止咖啡种子的出口,但对内却是十分开放的。首批被人们称做“卡文卡恩”的咖啡屋在麦加开张,人类历史上第一次有了这样一个场所,无论什么人,只要花上一杯咖啡的钱,就可以进去,坐在舒适的环境中谈生意、约会。

世界咖啡师大赛
世界咖啡师大赛简称WBC,全称World Barista Championship。自从2000年首届WBC成功举办以来,每一年都会在全球不同的城市举办一届该项比赛,至2011年已经在包括摩纳哥、美国、挪威、意大利、瑞士、日本、丹麦、英国和哥伦比亚成功举办了12届比赛,其中美国的承办次数最多。
每年的WBC都云集了众多优秀的咖啡师,在中国,同样设有预选赛,预选赛会依据地域来划分赛区,先从各个赛区选拔出10人,然后到上海,参加每年4—5月份在HOTELLEX展会中举办的决赛,最终决出冠军代表中国参加WBC。
上一篇:搞清楚累计折旧的概念
下一篇:什么是健康生活方式





.jpg)
.jpg)
