
项目10 蔬菜生产计划的制门
项目描述
制订蔬菜生产计划,应结合市场与当地的生产资源,因地制宜,合理安排蔬菜栽培茬口、种类及面积,以提高土地利用率,减少病虫害,增加产量,满足全年蔬菜均衡生产与供给。
学习目标
了解蔬菜生产特点、方式、分区、环境条件及蔬菜生产基地建设规划;了解蔬菜产业形成、发展趋势;掌握调查报告撰写要求;知道蔬菜生产计划制订的依据。
能力目标
能调查蔬菜生产环境条件;能独立完成调查报告的撰写;能制订蔬菜生产计划。
素质目标
培养学生查阅、收集信息和写作的能力;增强服务基层意识。
项目任务
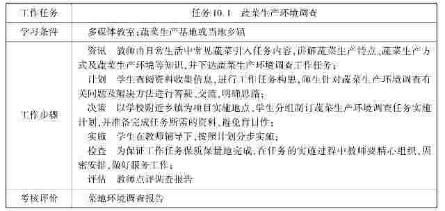
任务10.1 蔬菜生产环境调查
活动情景
走访附近乡镇或蔬菜生产基地,与查阅当地资料相结合,调查菜地环境和种植方式,包括菜地地理交通位置、土壤环境、气候环境、水体环境、灌排条件、生产水平(栽培技术、施肥水平、病虫防治技术、产量水平和经济效益)及复种、轮作、间套作等种植方式。
工作过程设计

续表

工作任务单

任务相关知识点
10.1.1 蔬菜生产的特点
蔬菜生产是根据蔬菜生长发育、产量和品质形成规律及其对环境条件的要求,创造适合蔬菜生长的优良环境,采取适宜的栽培管理技术措施,以获得优质高产的过程。其生产过程具有以下特点:
1)蔬菜生产具有很强的季节性
不同种类蔬菜对生长发育过程中的温度要求不同,使得蔬菜生产必须结合当地季节气候进行,特别是露地蔬菜。否则降低产量和品质,严重时造成绝产。
2)蔬菜种类繁多,种植茬口复杂
蔬菜种类繁多,食用器官各不相同,而每种蔬菜中又有众多的品种,现今栽培的蔬菜种类有200余种,每一个种又包含许多变种,每一个变种内又有许多品种,因此种植茬口复杂。传统生产上,蔬菜茬口主要是3大季,第一季3—4月种植瓜类、茄果类、豆类及土豆等蔬菜,一般5—7月开始收获;第二季6—8月种植萝卜、大白菜、青蒜、秋豇豆、秋黄瓜、秋莴苣、秋芹菜、花椰菜、甘蓝等,一般9—10月收获;第三季栽种青菜、菠菜、芹菜、莴苣、花椰菜、甘蓝等,一般11月至次年3月收获。设施栽培使种植茬口更加复杂。
3)蔬菜生产的可持续性
人类对蔬菜的需求是连续不断的,这就要求蔬菜生产是周期性的不断循环的持续过程。因此,蔬菜生产技术措施既要符合蔬菜当时生长发育的要求,又要为以后的生长发育创造有利条件。土地的利用也必须注意用养结合,做到前季为后季、季季为全年、今年为明年、年年为将来。
4)蔬菜生产的波动性
不同自然环境的影响表现为蔬菜生产的波动性。自然界大范围的长期变化,如地质变化、温室效应和臭氧层的破坏等,无疑对蔬菜生产产生长期影响。短期影响主要是灾害性的天气,如冬季的大雪、低温,早春的寒流,夏季的台风、暴雨等都会给蔬菜生产带来灾害性的损失。
5)蔬菜生产技术性强
蔬菜生产对产前的蔬菜种类、品种及栽培设施的选择,产中的播种、育苗、移栽、植株调整、水肥运筹、病虫防治,采收及采后处理等技术都要求较高。必须根据蔬菜的生长发育规律,创造适宜的环境条件,进行精耕细作、精细管理。
6)限制因素多
蔬菜生产规模的大小、生产种类受当地或外销地的消费习惯和消费水平影响,而且蔬菜主要以鲜菜为产品,含水量高,易萎蔫腐烂,不耐贮运。因此,在制订蔬菜生产计划时应充分考虑。
10.1.2 蔬菜生产方式
1)按生产目的不同分
(1)自给性生产
这是农户、机关、学校、部队等为满足自己生活对蔬菜的需要,划出一定面积的耕地进行自产自销的生产方式。一般栽培面积小而分散,或利用房前屋后、田间地头、零星地块进行生产。
(2)商品性生产
多分布于城镇郊区或蔬菜主产区,以获得商品蔬菜为目的的生产方式。除销售城镇居民、工矿企业的蔬菜外,以外销、出口为主。为适应商品菜发展,中国各地形成了很多蔬菜生产基地和大型批发市场,对于调节和供应中国各地的蔬菜余缺起到了重要作用。
①常年性生产 多分布在城市郊区和工矿区附近,以鲜菜供应市场,是蔬菜生产最主要的形式。
②季节性生产 广大的农区根据市场需求,在大田作物收获后安排一季蔬菜作为季节生产,既可补充常年生产基地蔬菜供应的不足,又能发展农村多种经营,促进农村向商品经济发展。
2)按栽培环境分
(1)露地生产
选择适宜蔬菜生长的季节,在自然条件下,采用直播或育苗,在露地定植和栽培的蔬菜种植方式。这种方式成本低,是我国和世界各国蔬菜生产的主要方式,即使在工业化相当发达的国家也不例外。我国大部分国土处于最适合蔬菜作物生长的温带和亚热带,光、热、水、土资源条件十分优越。
(2)设施生产
设施生产是指利用地膜覆盖、塑料大、中、小棚、遮阳网棚、防虫网棚、日光温室、玻璃温室、阳畦等保护设施进行蔬菜生产。随着我国市场经济体制的建立,人民物质和文化生活水平的提高,迫切要求一年四季都能供应种类齐全,品种、花色丰富,商品特性优良的蔬菜。我国南方大部分地区生长季节长,光热水资源丰富,再加上保护设施,可以使多种蔬菜春提前、秋延晚和越冬栽培,增加生产和供应时间,达到蔬菜周年连续生产和均衡供应,增加菜农的经济收益。
(3)工厂生产
工厂生产是指在完全由计算机自动控制的设施条件下,高度技术集成的可连续稳定运行的蔬菜生产系统。在美国、日本及欧洲一些国家,少量的蔬菜工厂已从实验阶段开始转向实用化生产。蔬菜工厂的类型,从利用光源上可分为太阳光型、人工光源型和太阳光—人工光并用型。
①太阳光型 接近温室,由于太阳光量变动太大,不易控制,难以应用。
②人工光源型 设施类似工厂厂房,采用生物灯光作为光源,实现了全自动化控制、定量化生产,但不利用自然光,浪费能源。
③太阳光—人工光并用型 综合了以上两种类型,采用遮光、补光的方式调节太阳光量,既充分利用了自然光能,又可实现定量化生产,较为合理。
10.1.3 蔬菜生产与环境条件
生产上通过育种技术来获得具有新的遗传性状的品种,同时,也要通过优良的栽培技术及适宜的环境条件来控制生长与发育,达到高产优质的目的。
1)蔬菜对土壤条件的要求
(1)土壤质地
土壤质地的好坏与蔬菜的熟性、抗逆性、品质和产量有密切的关系。
①砂壤土 土壤疏松排水良好,不易板结开裂,升温快;但保水、保肥能力差,有效的矿质营养少,植株易早衰。此类土壤适于耐旱的瓜类,根菜类蔬菜的丰产栽培,茄果类蔬菜的早熟栽培。
②壤土 土壤松细适中,春季升温慢,保水保肥能力较好,土壤结构良好,有机质丰富,是栽培一般蔬菜最理想的土壤。
③黏壤土 土质细密,春季升温缓慢,保水保肥能力强,含有丰富的养分;但排水不良,雨后易干燥开裂,植株发育迟缓,适于晚熟栽培。
(2)土壤溶液浓度与酸碱度
土壤溶液浓度与土壤组成有密切关系,含有机质丰富的土壤吸收能力强,土壤溶液浓度低,砂质土恰好相反。施肥时要根据蔬菜种类、生长期、土质及其含水量,确定施肥次数、施肥量,避免施肥过浓造成土壤溶液浓度高于植株体内细胞液的浓度,引起反渗透现象,致使植物萎蔫而死亡。
大多数蔬菜适宜于中性或弱酸性(pH 6.0~6.8)土壤中生长,但也有少量蔬菜适于碱性土壤。调节方法:当土壤酸度过度时,应施石灰中和,并避免施酸性肥料;碱性过高时,可采用灌水冲洗或施石膏中和。
(3)不同蔬菜种类对营养的要求
蔬菜与其他作物一样,最需的土壤元素也是氮、磷、钾,其次为钙、镁、硫、铁、硼、锰、锌、铜、钼、氯等元素。不同蔬菜种类对氮、磷、钾3要素的要求有差别:
叶菜类中的小型叶菜,整个生长期需较多的氮肥,而大型叶菜除需较多氮肥外,生长旺盛期还需较多的钾肥、少量磷肥。
根茎类幼苗期需氮较多,磷、钾较少,根茎肥大期需较多的钾、适量的磷和较少的氮。如后期氮素较高,而钾供应不足,则生长受阻,产品器官发育迟缓。
果菜类蔬菜的幼苗期需氮较高,磷、钾吸收少,进入生殖生长期,对磷的需要激增,而氮的吸收略减。如果后期氮过多,而磷不足,则茎叶徒长影响结果;前期氮不足,则植株矮小,磷钾不足则开花晚,产量品质也随之降低。
(4)蔬菜不同生育期对营养的要求
①种子发芽期 靠种子本身贮藏物质作营养,胚根伸长,从土中吸收矿物盐类。
②幼苗期 吸收少,要求供给少量容易吸收的养分,苗床宜施足有机肥,少施无机肥。
③营养生长期 需足够的养分,施肥量应逐渐增加。
④性器官成熟期 营养物转移到种子和贮藏器官,养分吸收量减少。
(5)蔬菜田的土壤培肥
①增加土壤肥力措施 大量施用有机肥(有机质含量≥3%),避免长期单施化肥;合理耕作,逐步加深耕层,冬耕晒垡或夏秋晒垡;轮作养地,用养结合。轮作种植豆科蔬菜,配合短期种植绿肥;首先种植对肥力条件要求低的蔬菜,逐渐改种对肥力要求高的蔬菜种类。
②砂质土壤的改良 砂质土主要是有机质缺乏,土质过分疏松,保水保肥力差,土温不稳,昼夜温差大。这类土壤在我国各地均有。改良措施:大量施入有机肥、河泥、塘泥;如果沙层较薄,可深翻与地层黏土掺混;与豆科植物多次轮作并将豆科作物作为绿肥翻入土中。
③瘠薄黏重土壤的改良 耕层浅,缺乏有机质,黏性大,通透性差,昼夜温差小,湿时黏腻,干时坚硬,板桔龟裂,耕、种都感困难。改良措施:增施有机肥,配合适量的河沙;利用根系较深或耐瘠薄作物(玉米等)进行间混套作。
④低洼盐碱土壤的改良 低洼盐碱土在我国南北都有,主要是盐分含量高,pH值在8.0以上,易渍水,影响蔬菜正常生长。改良措施:深耕,切断耕层与底土之间的毛细管,并把有害盐类经过雨水或灌溉淋溶洗入底层。施入大量有机肥;实行密植或铺沙盖草或覆盖地膜减少水分蒸发,防止盐分上升;无土栽培;种植甘蓝、球茎甘蓝、莴苣、菠菜、南瓜、芥菜、大葱等耐盐作物。
⑤老菜园土的改良 老菜园土经多年精耕细作,具有良好的土壤结构,因多年种植蔬菜,肥力下降,病虫严重,经济效益下降。改良措施:深耕配合增施有机肥,配方施肥,轮作换茬,合理排灌。
2)蔬菜对温度条件的要求
蔬菜的生长发育受温度的影响最敏感,了解每种蔬菜对温度的适应范围及其与生长发育的关系,是合理安排生产季节的基础。每种蔬菜生长发育对温度的要求不同,都有温度的“三基点”,即最低温度、最适温度和最高温度。超出了最高、最低范围,生理活动就会停止,甚至死亡。
(1)蔬菜不同种类对温度的要求
根据蔬菜种类对温度的要求状况,可分为5类:
①耐寒多年生宿根蔬菜 如黄花菜、韭菜等,地上部能耐高温,但到冬季地上部枯死,而以地下宿根越冬,能耐-15~-10℃低温。
②耐寒蔬菜 如菠菜、大蒜等,能耐-2~-1℃低温,短期内可以忍耐-10~-5℃低温。
③半耐寒蔬菜 如萝卜、芹菜、豌豆、甘蓝类、白菜等,这类菜抗霜,但不能长期忍耐-2~-1℃低温,以17~20℃时光合作用最强,生长最快;超过20℃,光合作用减弱;超过30℃,光合产物全为呼吸所消耗。
④喜温蔬菜 如黄瓜、番茄、菜豆、茄子、辣椒等,最适温度为20~30℃;超过40℃,生长几乎停止;10~15℃以下时,授粉不良,引起落花。
⑤耐热蔬菜 如冬瓜、南瓜、丝瓜、苦瓜、西瓜、刀豆、豇豆等,温度在30℃左右光合作用最强,生长最快。其中,西瓜、甜瓜及豇豆在40℃的高温下仍能生长。
(2)蔬菜不同生育时期对温度的要求
①种子发芽期 一般种子发芽期要求较高的温度。喜温蔬菜种子发芽温度以25~30℃为最适宜,耐热蔬菜种子发芽温度要稍高2~3℃,而耐寒蔬菜的种子发芽温度可以在10~15℃或更低,半耐寒蔬菜种子的发芽适温介于喜温蔬菜与耐寒蔬菜之间,一般为20℃左右。
②蔬菜幼苗期 它的生长温度往往比发芽期低,苗期温度过高,易产生徒长。
③营养生长期 一般要求温度比幼苗期高,但二年生蔬菜例外。二年生蔬菜其营养生长后期,即贮藏器官形成时期,对温度的要求又低些。
④生殖生长期 即抽苔开花期,要求充足的阳光和较高的温度。
⑤种子贮藏及休眠期 要求较低的温度,尽量降低其生命代谢活动。
(3)温周期作用
自然环境的温度有季节及昼夜的变化。一天中白天温度高,晚上温度低,植物生长适应了这种昼温夜凉的环境。白天有阳光,光合作用旺盛,夜间无光合作用,但仍然有呼吸作用,如夜间温度低些,可以减少呼吸作用对能量的消耗。因此,一天中有周期性的变化,即昼热夜凉,对作物的生长发育有利。这种周期性的变化也称昼夜温差,热带植物要求3~6℃的昼夜温差,温带植物为5~7℃,而沙漠植物要求相差10℃以上。这种现象即为温周期现象。
(4)低温春化作用
低温春化作用是指低温对蔬菜发育所引起的诱导作用。要求低温促进发育的一般是二年生蔬菜,如根茎类、白菜类、葱蒜类等,要经过一段低温过程才能开花结籽。这些蔬菜通过春化时期不同,大致可分以下两种类型:
①种子感应型 有些蔬菜种子萌动后的任何时期都可接受低温春化处理,顺利通过阶段发育,如白菜、萝卜等。
②绿体感应型 有些蔬菜在接受低温处理时,要求有一定的植株大小,未达到一定大小,低温诱导不起作用,如甘蓝、大蒜、芹菜等。
(5)高、低温伤害
蔬菜的生长发育,都有适宜的温度范围,过高过低会对蔬菜产生伤害,严重者可致死。如日灼、冻害等,都是高、低温所造成的伤害。防治措施:对低温采用保护地栽培,选用耐寒品种,加强抗寒锻炼;对高温选用抗高温品种,或采用搭荫棚、遮阳网覆盖等。
3)蔬菜对光照条件的要求
(1)不同种类蔬菜对光照强度的要求
①强光蔬菜 如西瓜、甜瓜、南瓜、黄瓜、番茄、茄子等,要求强的光照才能生长良好,如光照不足,产量和含糖量都会降低。
②中等光强蔬菜 如白菜类及葱蒜类蔬菜,仅要求中等强度的光照。
③弱光性蔬菜 如绿叶菜中的莴苣、菠菜、芹菜、生姜等,在较弱的光照条件下生长。
(2)日照长度对蔬菜发育的影响
日照长度是指一天中日出至日落的理论时差,不是实际时差。通常把蔬菜对光照时数的反应分为3类:
①长日照蔬菜 在12~14 h以上的日照条件下能促进开花,而在较短的日照下不开花或延迟开花。如白菜类、甘蓝类、芥菜类、萝卜类等,一般在春季长日照条件下才能抽苔开花。
②短日照蔬菜 在12~14 h以下能促进开花结实,反之不开花或延迟开花结实。如大豆、扁豆、刀豆、苋菜、茼蒿等,大都在秋季短日照条件下开花结实。
③中光性蔬菜 对日照长短要求不严格,在较长或较短的日照下,都能开花结实。如黄瓜、番茄、辣椒、菜豆等,只要温度适宜,它们一年四季都可开花结实。
(3)光质对蔬菜生长发育的影响
光质即光的组成,光质对蔬菜的生长发育也有一定作用。红光和橙黄色的长波光能促进长日照蔬菜植物的发育,而蓝紫光能促进短日照蔬菜植物的发育。日光中被叶绿素吸收最多的红光对植物的同化作用的效率最大,黄光次之,蓝紫光最弱。如红黄光对植物的茎部伸长有促进作用,蓝紫光起抑制作用。光质也影响蔬菜的品质。强红光有利许多水溶性的色素的形成,紫外光有利于维生素C的合成。
4)蔬菜对水分条件的要求
(1)蔬菜对水分的要求
蔬菜产品含水量在90%以上,干物质占不到10%,水是蔬菜植株体内的重要成分,同时又是体内新陈代谢的溶剂,没有水,一切生命活动都得停止。蔬菜对水的要求依不同种类、不同生育期而异。
①不同种类蔬菜对水分的要求
依对水的要求程度不同,大致可分5类:
a.西瓜、甜瓜等蔬菜,要求水分不多,具有吸收力强的根系,叶片小,蒸腾弱,根系入土深,属于耐旱力强的蔬菜。
b.白菜类、绿叶菜类、黄瓜等,消耗水分多,且根系吸收力弱,叶面积大,蒸腾强,根系入土浅,属于不耐旱蔬菜。
c.葱蒜类等蔬菜,消耗水分少,吸收力弱,根系分布范围小,入土浅,不耐旱,几乎没有根毛。
d.茄果类、豆类蔬菜,对水分的消耗和吸收量中等,不耐旱,也不耐渍。
e.水生蔬菜,茎叶柔嫩,在高温下蒸腾作用旺盛,根系不发达,根毛退化,吸收力很弱。
依对空气湿度要求不同,可分4类:
a.适于相对湿度85%~90%的白菜类、绿叶菜类、水生菜类。
b.适于相对湿度20%~80%的马铃薯、黄瓜、根菜类(胡萝卜除外)、蚕豆、豌豆。
c.适于相对湿度55%~56%的茄果类及喜温的豆类。
d.适于相对湿度45%~55%的西瓜、甜瓜、葱蒜类。
土壤湿度和空气湿度是相互影响的,在少雨情况下应适时灌溉,在多雨季节应加强排水。
②蔬菜不同生育期对水分的要求
a.种子发芽期 要求一定的土壤湿度,以利种子萌发和胚轴伸长。
b.幼苗期 移栽后要浇水压蔸,使土地和根系密接,再按保持土壤湿润原则继续适量浇水。
c.营养生长盛期和养分积累期 要求土壤含水量达80%~85%,需及时满足水分的要求,保证植株旺盛生长和产品器官的形成。
d.开花期 对土壤水分要求严格,水分过多过少会引起落花落果。
e.种子成熟期 要求干燥的气候,如多雨潮湿,有的种子会在植株上发芽,对采种带来困难。
(2)创造蔬菜适宜水分条件的措施
①改良土壤 深耕与增施基肥,对于改良土壤结构、提高土壤保水保肥能力起着重要作用。
②深沟高畦种植 除喜水和耐湿蔬菜外,一般蔬菜都不耐渍。实行深沟高畦种植,可在春夏多雨季节排除明水,也可避免土壤暗渍引起伤根现象。
③地面覆盖栽培 地面覆盖既可在春夏多雨季节防止雨水冲洗畦面和土层过湿,又可在早秋干旱季节保持土壤墒情。
④看苗、看地、看天浇水 一般叶面下垂、萎蔫或叶色发暗、叶色灰蓝蜡粉较多、叶脆硬等,都是缺水表现,需立即灌水;反之,叶色淡、不萎蔫、茎叶拔长,说明水分多,需排水晾晒。看地,就是根据土壤含水量浇水,含水量在50%~60%时应立即浇水。看天,就是根据天气变化情况进行灌溉。
⑤依各类蔬菜需水特性进行浇灌 一般大白菜、黄瓜等根浅、喜湿、喜肥,应粪水勤浇;茄果类、豆类根系深、有一定抗旱能力,应见干见湿;对根深耐旱蔬菜,应先湿后干;对速生菜应经常保水肥水不缺;对营养生长和生殖生长同时进行的果菜,避免始花浇水,要浇荚不浇花;对单纯生殖生长的采种株,应见花浇水,收种前干旱,做到浇花不浇荚。
5)蔬菜对气体条件的要求
对蔬菜生产影响大的气体主要有氧气(O2)、二氧化碳(CO2)、二氧化硫(SO2)、氯气(Cl2)、乙烯(C2 H4)、氨(NH3)等气体。
(1)氧和二氧化碳
蔬菜植物进行呼吸作用必须有氧的参与。大气中的氧完全能够满足植株地上部的要求,但土壤中的氧依土壤结构状况、土壤含水量多少而发生变化,进而影响植株地下部,即根系的生长发育。如土壤松散、氧气充足,则根系生长良好,侧根和根毛多;如土壤渍水板结、氧气不足,则致使种子霉烂或烂根死苗。因此,在栽培上应及时中耕、培土、排水防涝,以改善土壤中氧气状况。
二氧化碳是植物光合作用的主要原料之一。植株地上部的干重中有45%是碳素,这些碳素都是通过光合作用从大气中取得的。大气中二氧化碳的含量为0.03%左右,这个浓度远不能满足光合作用的最大要求。上午9—10时,由于光合作用大量消耗二氧化碳,使作物冠丛内的二氧化碳发生亏损,由于光合源不足,影响光合作用效率的提高。因此,在生产上要想方设法通过增加作物群体内二氧化碳的浓度来增加光合作用强度,进而提高产量。现在的蔬菜生产中,主要通过增施有机肥和加强中耕来增加植物周围空气中的二氧化碳浓度。
(2)有毒气体对蔬菜的为害
①二氧化硫(SO2) 二氧化硫由工厂的燃料燃烧产生,空气中SO2的浓度达到2×10-7 时,几天后就能使植株受害。由于SO2从叶的气孔及水孔侵入,与体内的水化合成硫酸(H2 SO4)毒害细胞。对SO2敏感的蔬菜有番茄、茄子、萝卜、菠菜等。
②氯气(Cl2) 有些工厂的废气中含有氯气,其毒性比SO2大2~4倍。如白萝卜、白菜接触到1×10-7浓度的氯气2 h即出现症状,使叶绿素分解、叶片黄化。
③乙烯(C2 H4) 有毒塑料薄膜覆盖时,如气体中含有1×10-7以上的C2 H4,就会对蔬菜产生毒害,为害症状与Cl2相似,叶均匀变黄。
④氨(NH3) 在保护地栽培时使用大量有机肥或无机肥常产生NH3,使保护地蔬菜受害。施尿素特别是施氨水作肥料,当氨气与作物接触时,常发生黄叶现象。
6)蔬菜与其他生物
植物的生长环境是一个复杂的生态体系,它同其他植物、动物和微生物之间有着各种各样的关系,如共生、寄生、竞争以及相生相克等,因此了解这些关系有助于我们科学合理地进行蔬菜生产。土壤中有各种各样的自由微生物,如真菌、细菌、放线菌等;同时,一些微生物和害虫在危害蔬菜等植物的同时,也有一些有益微生物,如生产上使用的CM和EM (effectivemicroorganisms,有效微生物群)或昆虫如蜜蜂等,对蔬菜生长产生有益的影响。植物与植物之间的相互作用表现在两个方面:一是相互竞争,对环境生长因素如光、肥、水的竞争,高秆植物对矮秆植物生长的影响、杂草等;二是相生相克(也称他感作用),即通过分泌化学物质来促进或抑制周围植物的生长。这些次生代谢物对植物生理代谢及生长发育均能产生一定的影响。
豆科植物的根瘤菌与豆类蔬菜的共生是典型的共生关系,这种共生产生了互利互惠的关系,双方的生长均受到促进。但在寄生的情况下,寄生物有时能抑制寄主植物的生长,如菟丝子寄生在大豆上所引起的大豆植株生长抑制。
10.1.4 蔬菜生产分区
中国的气候包括热带、亚热带、温带及寒带。从地势看,地势越高,温度越低,以云贵高原表现更为突出。西北一带气候干燥,光照充足,昼夜温差大,为大陆性气候;而东南沿海一带气候湿润,雨水多,昼夜温差小,有海洋性气候特征。
根据中国自然地理环境及蔬菜栽培特点,长期气候驯化结果,形成了各种生态型。中国蔬菜可分东北、华北、华中、华南、西南和青藏、蒙新等7个区,各区气候特点各异。
1)东北区
包括黑龙江、吉林、辽宁中部及北部、内蒙古东部,本区气候寒冷。一年有4~5个月平均气温在0℃以下,最冷月平均温度在-20℃以下,无霜期只有90~165 d,年平均降水量约500mm。白菜、萝卜、瓜果及豆类蔬菜每年一茬,生长期短的叶菜可以栽培两次。本区夏季短且无炎热,因此甘薯、马铃薯、茄子、辣椒、黄瓜等都可越夏生长,单产高。大白菜和根菜类因适宜的生长期短,产量不及华北。本区蔬菜保护地栽培及贮藏保鲜较普遍。
2)华北区
包括辽宁南部、河北、山东、河南、陕西中部及北部、甘肃南部。本区年降水量为400~800mm,无霜期为165~240 d,1月平均气温-12℃以下,7月平均气温为20~28℃。耐寒叶等类可在风障保护下越冬,一年内栽培两大季,即春夏季(茄、瓜、豆)及秋冬季(大白菜及根莱)。冬季可利用温室、塑料拱棚、阳畦等保护地栽培。
3)华中区
包括长江流域的四川、贵州、湖南、湖北、陕西的汉中盆地、江西、安徽、江苏、浙江及广西壮族自治区和广东、福建两省的北部。本区气候温暖多雨。1月平均气温为0~12℃,7月平均气温为24~30℃以上,无霜期240~340 d,冬季轻霜多、冰冻少。年降水量1 000~1 500mm,以夏季雨量较多。一年内可露地栽培3茬主要蔬菜(每茬生长期80~100 d)。喜温蔬菜可在春秋栽培,耐热蔬菜可在夏季生长,耐寒蔬菜(蚕豆、豌豆、菜薹、乌塌菜等)可以露地越冬。冬季多阴雨,保护地有发展。夏季酷热,昼夜温差小,只有耐湿热的冬瓜、南瓜、丝瓜和茄子等尚能生长良好。该地区湖泊多,水生蔬菜也多。四川盆地冬季不冷,适宜叶菜、根莱生长,以芥菜著名。
4)华南区
包括广西壮族自治区、广东、海南岛、福建南部及台湾省,为亚热带与热带气候。夏季炎热多雨,全年温暖无霜雪。1月平均气温在12℃以上,周年可以露地栽培蔬菜。因生长季节长,同一作物可在一年内多次栽培,播种期幅度也大。冬季气候温和,适于芸薹属蔬菜的生长,如菜心、芥蓝为广东、广西冬季主栽蔬菜。夏季炎热多雨,气温高达30~35℃以上,耐湿、抗高温的丝瓜、南瓜、竹笋栽培也多,水生蔬菜特别发达。
5)西南高原区
包括四川西南部、西藏南部及云南等高原地带,海拔1 500~5 000m。蔬菜在一年内可栽培多次。由于地势变化大,气候呈垂直分布,同一区内蔬菜栽培差异较大。在河谷地带全年气候温和,1月平均气温为6~16℃,7月气温低于22℃,无严寒酷暑,蔬菜可周年生长。
6)青藏高原区
包括青海、西藏、四川西北部和新疆阿尔金山脉以南高原,海拔3 000 m以上,高寒气候,雨量很少,蔬菜栽培很少。拉萨一带1月平均气温为0℃,7月平均气温为16.7℃,6—8月的夜温也仅有5~6℃。全年只能在5—9月栽培一茬耐寒性蔬菜,如甘蓝生长良好。但春性强的白菜、萝卜等,虽在夏季栽培也会发生抽薹。青海柴达木盆地亦有同样情况。在夏季栽培喜温蔬菜,需保护设备。该区日光中紫外线过强,蔬菜常被烧灼。
7)蒙新区
包括内蒙古、甘肃的北部和新疆阿尔金山脉的草原、沙漠。气候严寒,全年只能生长一茬。栽培季节内昼夜温差大,阳光充足,空气干燥。新疆的哈密瓜、兰州甜瓜驰名中外。有灌溉地区的耐寒性蔬菜和喜温蔬菜生长良好,但结球白菜生长不良。
任务10.2 蔬菜生产基地建设规划
活动情景
某新兴工矿企业,有人口1 000人,菜地50亩,其中10亩为旱园,其余40亩土质水利条件较好,劳力肥源充足,唯技术水平较差。该企业用膳人员每人每天不少于0.5 kg蔬菜,每月主要蔬菜不少于3~5种(南方地区)。试制订一份符合该企业需要的蔬菜生产基地建设规划书。
工作过程设计

工作任务单

续表

任务相关知识点
10.2.1 蔬菜的周年生产
蔬菜生产的季节性与蔬菜需求的日常性存在矛盾,需求日常性要求蔬菜均衡供应与生产,即数量上、品质上、质量上满足人们的需要,做到淡季不淡、旺季不烂、价格合理、购买方便。
(1)淡季与旺季
淡季即是蔬菜的数量不足,种类和品种单调,价格高,不能满足市场的需求;旺季则是蔬菜的种类丰富,数量充足,价格低,有时供过于求,造成烂菜。对每一地区来说,既有淡季也有旺季,季节之间,存在数量和种类的不平衡现象。
(2)我国蔬菜供应淡旺季类型
华南及西南地区,其冬季基本无霜,四季常青,冬季可以生产大量的蔬菜,一年四季都有较多的蔬菜供应。夏季因高温多雨,不利于蔬菜生长,往往造成蔬菜8—10月夏秋淡季。秋、冬和春季适宜蔬菜生长,成为旺季。4月由于各种越冬菜抽薹,其后有一小段时间蔬菜的供应量下降,出现4—5月的淡季。
长江流域1月平均气温接近0℃,除春秋两季外,冬季还可栽培一茬越冬菜。越冬菜植株生长缓慢,产量明显降低,形成1—2月的冬淡季;7—8月,月均温在28℃左右,不仅喜温菜不适生长,耐热的瓜类、豆类也会生长不良,造成8—9月的夏淡。其他各月适于蔬菜生长,而形成春秋两大旺季。一年“两旺两淡”是这一地区的供应特点。在清明节越冬菜抽薹开花前,由于集中上市,会产生“旺中旺”;抽薹开花后,夏菜未大量上市前,又会出现“旺中淡”。
黄河流域,11月中旬到翌年3月中旬,因低温冰冻有4个月不能露地栽培蔬菜,冬季主要靠秋菜贮藏和外进菜,形成冬淡季。在夏秋之交,由于高温多雨及茬口交替形成夏秋淡季。旺季在6—7月和10—11月出现。
东北及西北地区,无霜期短,仅3~5月,大部分蔬菜仅一年一茬,喜温和喜冷凉菜同季栽培,因此形成半年旺季和半年淡季。
在吉林省的大部分地区,由于秋菜及冬贮菜的供应和外进菜的补充,春淡在2—5月比较突出。夏季(7—8月)由于高温干旱或多雨,不利于蔬菜生长,这时夏菜开始衰落,到9月中旬至10月中旬,夏菜供应结束,而秋菜上市尚少,因此也形成了秋淡季。
(3)淡旺季形成的原因
从我国南北各地淡旺季特点来看,气候条件是造成淡旺差别的主要原因。当然,其他因素如栽培制度、蔬菜种类及品种、生产条件和技术水平、贮藏方式及经营管理等,对淡旺季的形成也有影响。如冬春淡季的形成主要是气候条件所致,而秋淡则除气候外,茬口交潜也是一个重要因素。贮藏加工和交通运输的发达程度,直接影响到淡旺季的调节。
(4)实现周年均衡供应的途径
①加强疏导,落实惠农政策,调动菜农的种菜积极性。
②建立稳产高产的蔬菜生产基地,增加投入,增强防灾能力。
③建立合理的栽培制度体系,增加蔬菜种类和品种,合理安排茬口和品种结构。
④大力发展蔬菜的贮藏加工业。
⑤因地制宜地发展设施生产,做到春提早、夏排开、秋延后。
⑥抓好规模蔬菜生产,提高产业化经营水平。
⑦主攻单产,提高科学种菜水平。要抓好蔬菜的良种化,充分利用优良品种和杂交种;要提高蔬菜的灌溉与施肥水平;优化栽培制度,因地制宜地实行间、混、套种和轮作;要加强病虫害防治,特别注意毁灭性病虫害;要提高抗热和耐寒菜的栽培技术水平,保证淡季菜的稳定保收。
⑧充分发挥市场调节作用,南菜北运,北菜南销。如吉林省可在1—2月从华南地区调运,3—5月从长江流域调运,秋淡时从高寒区调运。夏季可以北菜南销。
10.2.2 蔬菜栽培季节
蔬菜栽培季节是指蔬菜从田间直播或幼苗定植开始,到产品收获完所经历的时间。育苗不占生产用地,因此育苗不计入栽培季节。蔬菜栽培季节应根据蔬菜生长所需温度确定,将产品器官形成期安排在温度最适宜的季节,同时考虑蔬菜对低温的反应。根据蔬菜对低温的忍耐程度不同可分为喜热型、喜寒型和耐寒型3大类(表10.1)。
表10.1 不同蔬菜对低温的反应

(1)喜热型蔬菜
要在春季解霜,天气转暖,气温稳定后栽种。生长较慢的喜热型蔬菜,栽种要早,有的可能要不等解霜先在温室里育苗,以保证能有足够长的时间成熟;生长快的喜热型蔬菜,如空心菜、苋菜等,则可以从春季一直种到夏末初秋。
(2)喜寒型蔬菜
在没有霜的地区,秋季和冬季都可以栽种;有霜的地区,要在夏末初秋栽种,以保证在降霜前成熟。在寒冷的地区,春季也可以栽种,不过需要先在温室里育苗,再移栽到户外。成熟得快的喜寒型蔬菜,如樱桃小萝卜、小白菜、上海青、生菜,不管是南方还是北方,春季都可以栽种。
(3)耐寒型蔬菜
幼苗期间非常耐寒,但需要温暖的天气才能长大成熟。因此一般在初霜前栽种,使其长出幼苗来过冬。在寒冷的冬天,幼苗并不会冻死,但几乎停止生长,等来年开春天气转暖后,继续生长(表10.2)。
表10.2 华南地区常见蔬菜播种时间

续表

10.2.3 蔬菜栽培茬口
通常把蔬菜的茬口分为“季节茬口”和“土地利用茬口”两种。“季节茬口”指在时间上,一年当中露地栽培的茬次,如越冬茬、春茬、夏茬、伏茬、秋茬、冬茬等季节茬口。“土地茬口”指在空间上,在轮作制度中,同一块菜地上全年安排各种蔬菜的茬次,如一年一熟(茬)、一年两熟、二年五熟、一年三熟、一年多熟等。这两种茬口,在生产计划中共同组成完整的蔬菜栽培制度。
1)蔬菜栽培的季节茬口
根据不同蔬菜对最适温度的不同要求和茬口安排的原则,结合各地气候条件,可将繁多的蔬菜按栽培季节进行归类,露地蔬菜栽培的季节茬口,大体上可分为以下5类:
(1)越冬茬
越冬茬即过冬菜,是一类耐寒或半耐寒的蔬菜。如北方的越冬菠菜、根茬菠菜、芹菜、小葱、韭菜,南方的菜心、乌塌菜、春白菜、莴笋、甘蓝、大蒜苗等,华中的菜薹、塌菜、春白菜、芹菜、莴苣、洋葱、大蒜、甘蓝、蚕豆、豌豆等。一般是秋季露地直播或育苗,冬前定植,以幼苗或半成株状态露地过冬,翌年春季或早夏供应市场,是堵春淡季的主要茬口。可早腾茬出地的是早春菜及中小棚覆盖果菜类的良好前作,也是夏菜茄果类、瓜类、豆类的主要茬口;晚腾出地的通常间套作晚熟夏菜,也可作为伏茬的前茬或翻耕晒垡,秋季种秋冬菜。
(2)春茬
春茬即早春菜,是一类耐寒性较强、生长期短的绿叶菜。如小白菜、芹菜,以及春马铃薯和冬季设施育苗、早春定植的耐寒或半耐寒的春白菜、春甘蓝、春花椰菜等。一般在早春土地解冻后即可播种定植。生长期在40~60 d,采收时正值夏季茄瓜豆大量上市以前,是一茬堵淡菜。
(3)夏茬
夏茬即春夏菜,指那些春季终霜后才能定植露地的喜温蔬菜。如果菜类等,是各地主要的季节茬口。一般在6—7月大量上市,形成旺季。因此,最好将中晚熟品种排开播种,分期、分批上市。一般在立秋前腾茬出地,后茬种植伏菜或经晒垡后种秋冬菜。
(4)伏茬
伏茬俗称伏菜、火菜,是专门用来堵秋淡季的一类耐热的蔬菜。一般多在6—7月播种或定植,8—9月供应上市。如早秋白菜、蕹菜、豇豆、夏黄瓜、夏甘蓝等。华北地区把晚茄子、辣椒、冬瓜延至9月出地的称为连秋菜或晚夏菜。长江流域把小白菜分期、分批播种,一般播种20 d左右即可上市,作为堵伏缺的主要“品种”。后茬是秋冬菜。
(5)秋冬茬
秋冬茬即秋菜、秋冬菜,主要是喜凉菜。如白菜类、根菜类及部分喜温性的果菜类、豆类及绿叶菜,是全年各茬中种植面积最大的季节茬口。一般在立秋前后播种或定植,10—12月供应上市。秋冬茬也是冬春贮藏菜的主要茬口,其后作为越冬菜或冻垡休闲后翌年春栽种早春菜或夏菜。
除上述茬口外,设施栽培的茬口在周年生产供应中占有重要地位。水生蔬菜也调节淡季供应。
2)蔬菜的土地利用茬口(土地茬口)
土地茬口与复种指数有密切关系,南方较北方单位土地面积上栽培茬次多,土地利用率高,复种指数大。由于各地热、水、土资源的差别,从土地茬口利用来看,东北、西北、蒙新、青藏高原4区属于一年一主作菜区;华北属于一年二主作菜区;华中为一年三主作菜区;华南、西南则为一年多主作菜区。这都是指一年中露地栽培生长期在80~100 d以上的蔬菜茬次而言。若考虑到品种的生长期、间套复种技术、利用设施栽培,则各菜区均可演变成形式繁多的蔬菜茬口。如东北单主作区喜温性蔬菜番茄每年只能种一熟,但采用大棚覆盖,并选用早熟品种,7月中旬腾茬出地,后茬再种黄瓜;若再利用间套作技术,春茬可增加一茬油菜,秋茬还可以增加一茬结球生菜。这样,单主作区也可以从一年一熟演变为一年二至四熟。
劳动人民长期的生产实践中摸索出了科学的茬口安排,对蔬菜周年均衡供应具有重要作用。茬口合理安排,可以互相补充、互相配合,但茬口之间存在互相矛盾的一面,过多地或不适当地调整某一类型,势必会影响其他类型的比重,造成其他不应有的新的缺菜季节。因此,必须根据生产条件和市场需求等因素全面安排,确定茬口的合理比例,才能确保蔬菜的周年均衡供应。
10.2.4 蔬菜栽培制度
蔬菜栽培制度是指各种蔬菜在一定面积上进行合理安排,包括轮作、间作、套种。科学的栽培制度,不仅增加复种指数,充分利用太阳光能和土壤肥力,减轻病虫危害,而且可排开种植,分期上市,进行周年生产,缩小淡旺季差距。
1)连作和轮作
(1)连作
连作是指一年内或连年在同一块土地上重复栽种相同性质的蔬菜。连用易造成相同病虫害的猖獗,产量逐年下降。如番茄的青枯病、西瓜的枯萎病在连作时发生严重。同一作物的根系分布范围及深浅一致,吸收肥力相同。连作会引起该范围土层内某些元素的缺乏,致使植株生长不良。
(2)轮作
轮作是指在同一块地上在一定的年限内,轮换栽种几种亲缘关系较远或性质不同的蔬菜作物,通称“倒茬”或“换茬”。一年单主作地区就是在不同年份内把不同种类的蔬菜轮换种植;一年多作地区,则是以不同的多次作方式(或复种方式),在不同的年份内轮流种植。
轮作是合理利用土壤肥力,减轻病虫害的有效措施。由于蔬菜种类很多,不可能将田块划分为许多区每年栽种一种作物,因此要将白菜类、根菜类、葱蒜类、茄果类、瓜类、豆类、薯芋类等各类蔬菜按类分年轮流栽培。同科的蔬菜集中在同一区中,因为同类蔬菜对于营养的要求和病虫害大致相同,在轮作中可作为一种作物处理,也不宜相互轮作。绿叶菜类生长期短,应配合在其他作物的轮作区中栽培,不独自占一轮作区。多年生蔬菜占地多年,水生蔬菜常种植在池塘里,一般不参加轮作。
2)间作和套种
两种或两种以上的蔬菜,隔畦、隔行或隔株,同时有规则地栽培在同一块土地上称为间作,不规则地种植在一起称为混作。
在同一块土地上间作或混作的不同蔬菜种类的播期和收获有前有后,但前后作物有一段共生的时间称为套种。
根据不同的生态特征,合理间作、套种蔬菜,有利于发挥种间互利的因素,组成合理的群体结构,充分、有效地利用时间、空间和地力,增加复种指数,减轻病虫害。我国广大菜农在长期的生产实践中创造了许多间作、套种的优良组合:
①蔬菜与蔬菜 如番茄与甘蓝间作;速生早春菜套种夏菜茄、瓜、豆;栽培时间较短的速生早秋菜套种秋季主栽的甘蓝、花椰菜、秋菜豆等。
②蔬菜与大田作物 如小麦与越冬叶菜间作;麦田套种西瓜或甜瓜;棉花套种雪里蕻或草莓;玉米套种大白菜等。
③蔬菜与果、桑木本作物间作 如葡萄间作草莓;落叶果树、桑树秋冬间作越冬叶菜;果园混种毛豆等。
3)多次作和重复作
在同一块土地上,一年内连续栽培多种蔬菜,可收获多次称为“多次作”或“复种”。复种程度的高低,常用复种指数来表示,即全年总收获面积占耕地面积的百分比。
![]()
重复作是在一年的整个生产季节或一部分生长季节连续多次栽培同一种蔬菜作物。多应用于绿叶菜或其他生长期较短的作物。如小白菜、小萝卜等。
科学安排茬口,就要综合运用轮、间、套、混作和多次作,配合增施有机肥和晒垡、冻垡等措施,实行用地与养地相结合,最大限度地利用地力、光能、时间和空间,实现高产、优质、多品种的蔬菜周年均衡生产和供应。
10.2.5 菜地规划
1)菜地选择
菜地选址要考虑光照、土壤、通风、排灌、交通等条件。
(1)光照条件
应选避风向阳,东、西、南3面开阔,没有高大建筑和树木遮阴,日照充足的地块。
(2)地理及土壤条件
应选择地势较为平坦、高燥,土层深厚,有机质含量高,排水良好,地下水位较低,耕作层松紧适中,土壤pH值适度的地块。如果是丘陵地带,应选坡度为10°左右的缓坡地。
(3)排灌条件
靠近水源,排灌水方便。注意灌溉水源应不含有害化学物质,周围无工厂排污和填放生活垃圾、废渣等。
(4)通风条件
既通风流畅,又不是风口的地方,周围无工厂排烟或其他污染物质。
(5)交通条件
菜地成片集中,交通方便,以利生产资料和蔬菜产品的运输。
2)菜地规划与建设
菜地规划目的是便于机械化耕作、系统轮作、采后保鲜、就地批发与运销,并对菜地灌溉与排水进行统一安排,合理配制田间道路和农田防护林带等。
(1)菜地面积的确定
菜地面积的确定基本上是“就地生产,就地供应”,要求“以需定产,产略大于销”。按照当地吃菜人口(包括常住人口和流动人口)、消费水平、气候条件、生产水平,另加一定的安全系数,确定菜地面积。若按人均日消费量500 g(包括10%~30%的安全系数)计,人需菜地面积在华中、华东、华南和西南地区20~25m2。有的地方还需考虑军需和外调等因素。
(2)常年菜地和季节性菜地比例的确定
菜地布局实行常年菜地和季节性菜地相结合的原则。常年菜地布局在近郊,选地势平坦、土壤肥沃、排灌方便的地带;季节性菜地布局在交通方便的远郊,选地也应相对集中,以便提高蔬菜商品率。常年菜地和季节性菜地面积应合理配置。随着城市建设的发展,近郊菜地不断被征用,常年菜地有逐步向远郊区迁移的趋势。
(3)菜地防护林建设
在风沙区和腐殖土质区建立菜地必须建立防护林带。主护林带能降低风速、削弱风力,固定流沙及有机质,调节气候,改善蔬菜生产环境条件。防护林带按树冠高矮分3层:上层树冠为主要树种,起防风作用,选生长快、树干直的杨、旱柳、洋槐等;中层树冠为伴生树种,选沙枣、桑拿树、杜梨、白蜡树等;下层树冠为灌木,选沙柳、紫穗槐、乌柳、沙棘等。主林带与风向垂直,副林带与主林带垂直。
(4)灌溉排水设施
排灌系统的规划应根据灌溉方式,如沟灌、喷灌、滴灌和地下渗灌等有所不同。沟灌的输水干线应尽量埋设地下水泥管道,既不占用耕地也可以避免水在流动过程中的损失。但在田间进行直接灌溉时的农用沟,应该同时起到灌溉与排水的双重作用。喷灌与滴灌不会造成地面径流,但应考虑天然降水的排水问题。排水应该有一个总的出路,如充分利用自然的排水河流。排水系统必须与当地的地形、地貌、水文地质相适应。应充分考虑地面的坡度,地下水的径流情况,以及地下水的矿化程度和土壤改良等因素。排水沟的出口处如有汛期倒灌的威胁,应设有控制闸,并在排水干沟出口处建立机械扬水站,必要时可以进行强制排水。
(5)田区划分
田区由田间道路、固定渠道或地埂分隔形成。蔬菜种类繁多,生物学性状各异,种植制度复杂多样。规模较大的蔬菜生产基地应划分田区,以便机械耕作和统一安排田间灌排渠道及田间道路。在同一田区内要求土地平整,坡度均一,若坡度较大应修成梯田。田区面积应与耕作机械相适应,田区多为正方形。南方常用小型耕作和运输机械,田区面积多采用50m×50m、50m×100m的规格。
(6)保护地设施的规划
各种保护地应相对集中,统一规划,合理设置,以便充分发挥各自的作用和便于组织管理生产。温室、大棚、温床和阳畦数量多时,可适当区划地块,建成各种类型群。每种保护地的设置在相互不遮光的前提下尽量紧凑,但也应保持一定距离,以便管理。为了不相互遮光,一般将温室设在北面。塑料薄膜棚数量多时,根据地势、地形及棚的形状、大小可采取对称排列、平行排列或交错排列等形式。各种类型保护地的方向,要根据栽培蔬菜的种类、地形、地块的大小等条件因地制宜加以确定。塑料薄膜大棚的方向,一般以南北延长为宜,便于全天受光,棚内东西两侧受光均匀,气温较均衡,温差小,有利于蔬菜生育。阳畦、温床等宜采用东西延长为好,便于在早春接受阳光及防寒保温。
任务10.3 蔬菜产业状况调查
活动情景
走访附近乡镇、蔬菜生产基地、蔬菜种子市场、蔬菜批发市场或集贸市场,进行蔬菜产业状况调查,结合网络查询、搜集相关资料,写出蔬菜产业状况调查报告。
工作过程设计

工作任务单

续表

任务相关知识点
10.3.1 蔬菜产业及结构
1)蔬菜业和蔬菜产业
蔬菜业是农业的一个分支。自从有了社会分工,有了商品生产,农业中进行了蔬菜生产,就有了蔬菜业。蔬菜业是指与蔬菜栽培有关的各生产环节构成的体系。
蔬菜产业是种植业在现代农业发展过程中形成的一个分支,指直接进行商品蔬菜生产以及服务于蔬菜生产的各生产环节组成的产业体系,是产前、产中、产后的各个部门构成的综合生产体系。产前包括蔬菜品种选育和种苗生产及销售;产中包括蔬菜定植、田间管理和采收;产后包括采后处理、包装、贮藏、加工、运输、销售等。按分工不同形成了蔬菜生产业、蔬菜种业、蔬菜育苗业、蔬菜销售业、贮藏业、运输业、加工业、产后处理业、相关产业、相关服务业、出口包装业等。其蔬菜产品形态有蔬菜种子、蔬菜秧苗、鲜用蔬菜、贮藏菜、加工蔬菜、运销蔬菜、深加工蔬菜等。
2)蔬菜产业的结构
①基本结构 由产前、产中、产后构成。特点:结构简单;两头小,中间大;服务体系不健全,大量任务压在产中。
②完善结构 产前、产中、产后的各个主要环节形成产业。特点:结构复杂完善;服务体系强大健全;各产业部门能够正常高效地运行。
③选择性结构 在完善结构的基础上,各个地区根据市场需求建立产业部门,大区域内各产业协调完善。特点:以商品经济高度发达为基础。
10.3.2 蔬菜产业的形成与发展
1)蔬菜产业的形成
人类在原始农业的生产过程中,由于社会分工,形成了原始蔬菜业,蔬菜作为商品交换,便产生了原始的蔬菜产业。随着社会进步和蔬菜生产技术水平的提高,驯化栽培的蔬菜种类也越来越多,使原始蔬菜业发展为近代蔬菜业,蔬菜产业也随之向前发展。近代蔬菜业在栽培技术上遵循蔬菜的生长发育规律,利用化学肥料、农药、植物生长调节剂及栽培设施等调节蔬菜生长发育所需的环境条件,使蔬菜产量大幅度提高。蔬菜产业也呈现规模化、专业化和技术化的特点。随着社会进步和产业结构调整,现代蔬菜产业体系不断完善,逐渐形成了蔬菜种子生产业、蔬菜种苗业、蔬菜种植业、蔬菜采后处理业、蔬菜贮藏加工业、蔬菜运输业、农资产销业、出口包装业等,成为国家和地方经济中十分重要的组成部分。在当前的农业产业结构调整中,各地都把发展蔬菜生产作为种植业结构调整的一项十分重要的任务组织实施。蔬菜是仅次于粮食的重要食品,和粮、棉、油等作物相比,又是经济效益很高的农产品,无疑在农业产业结构的调整中居重要地位。
2)蔬菜产业现状
①生产持续发展 随着种植业结构调整步伐的加快,全国蔬菜生产快速发展,产量大幅增长。播种面积由1990年的近1亿亩增加到2010年的2.3亿亩左右,产量由2亿吨提高到5亿吨,人均占有量由170 kg左右增加到370 kg左右,常年生产的蔬菜达14大类150多个品种,逐步满足了人们多样化的消费需求。
②布局逐步优化 随着工业化、城镇化的推进,以及交通运输状况的改善和全国鲜活农产品“绿色通道”的开通,在农业部编制的《全国蔬菜重点区域发展规划(2009—2015 年)》的指导下,生产基地逐步向优势区域集中,形成华南与西南热区冬春蔬菜、长江流域冬春蔬菜、黄土高原夏秋蔬菜、云贵高原夏秋蔬菜、北部高纬度夏秋蔬菜、黄淮海与环渤海设施蔬菜等六大优势区域,呈现栽培品种互补、上市档期不同、区域协调发展的格局,有效缓解了淡季蔬菜供求矛盾,为保障全国蔬菜均衡供应发挥了重要作用。
③质量显著提高 自2001年“全国无公害食品行动计划”实施以来,农产品质量安全工作得到全面加强,蔬菜质量安全水平明显提高。据农业部农产品质量安全例行监测结果,2010年以来蔬菜农残监测合格率稳定在95%以上,比2000年提高30多个百分点。同时,商品质量也明显提高,净菜整理、分级、包装、预冷等商品化处理数量逐年增加,商品化处理率由“十五”末的25%提高到40%,提升了15个百分点。
④加工业快速发展 据农业部不完全统计,2009年全国蔬菜加工企业10 000多家,年产量4 500万吨,消耗鲜菜原料9 200万吨,加工率达到14.9%。另据统计,2010年我国番茄酱产量150多万吨,占世界总产量近40%;脱水食用菌57万吨,占世界总产量95%,均居世界第一位。
⑤科技水平不断提高 我国蔬菜品种、生产技术不断创新与转化,显著提高了产业科技含量和生产技术水平。全国选育各类蔬菜优良品种3 000多个,主要蔬菜良种更新5~6 次,良种覆盖率达90%以上;设施蔬菜达到5 000多万亩,特别是日光温室蔬菜高效节能栽培技术研发成功,实现了在室外-20℃严寒条件下不用加温生产黄瓜、番茄等喜温蔬菜,其节能效果居世界领先水平;蔬菜集约化育苗技术快速发展,年产商品苗达800多亿株以上。此外,蔬菜病虫害综合防治、无土栽培、节水灌溉等技术也取得明显进步。
⑥市场流通体系不断完善 蔬菜市场建设发展迅速,据统计,经营蔬菜的农产品批发市场2 000余家,农贸市场2万余家,覆盖全国城乡的市场体系已基本形成,在保障市场供应、促进农民增收、引导生产发展等方面发挥了积极作用。据不完全统计,70%蔬菜经批发市场销售,在零售环节经农贸市场销售的占80%,在大中城市经超市销售的占15%,并保持快速发展势头。
3)蔬菜产业存在的问题
①蔬菜价格波动加剧 一是受成本增加等因素影响,蔬菜价格涨幅呈加大趋势;二是受极端天气等因素影响,年际间蔬菜价格波动加大;三是受信息不对称影响,时常发生不同区域同一种蔬菜价格“贵贱两重天”的情况;四是受市场环境等多种因素影响,品种间蔬菜价格差距拉大。受大城市近郊蔬菜生产萎缩的影响,一旦出现运输困难等突发情况,难以及时保障蔬菜供应,容易引发市场和价格大幅波动,产区“卖难”和销区“买贵”同时显现。
②质量安全隐患仍突出 我国蔬菜质量总体是安全的,食用是放心的,但局部地区个别品种农药残留超标问题时有发生。杀虫灯、防虫网、粘虫色板、膜下滴灌等生态栽培技术控制农残效果明显,但普及率较低;蔬菜标准体系初步建立,但标准化生产推进力度不大,生产采标率低,农药使用不够科学,容易引起农残超标;监管手段弱,监测与追溯体系不健全,产地环境、农药、化肥、地膜等投入品和产品质量等关键环节监管不足,蔬菜生产经营规模小、环节多、产业链长也加大了监管难度,致使部分农残超标蔬菜流入市场。
③基础设施建设滞后 蔬菜基础设施脆弱,严重影响生产和流通发展,极易造成市场供应和价格波动。近些年,大量菜地由城郊向农区转移,农区新建菜地水利设施建设跟不上,排灌设施不足,致使露地蔬菜单产不稳;温室、大棚设施建设标准低、不规范,抗灾能力弱,容易受雨雪冰冻灾害影响;在蔬菜的生产、流通环节存在采后处理不及时,田头预冷、冷链设施不健全,贮运设施设备落后、运距拉长等,难以适应蔬菜新鲜易腐的特点;产销信息体系不完善,农民种菜带有一定的盲目性,造成部分蔬菜结构性、区域性、季节性过剩,损耗量大幅增加,给农民造成很大损失。
④科技创新与转化能力不强 由于投入少,育种基础研究薄弱,蔬菜种质资源收集、整理、评价及育种方法、技术等基础研究不够;育种目标与生产需求对接不够紧密,在商品品质、复合抗病性、抗逆性等方面的育种水平与国外差距较大,难以适应设施栽培、加工出口、长途贩运蔬菜快速发展的需要;育种成果转化机制不灵活,科研单位与企业衔接合作不够密切,制约了成果的推广应用;良种良法不配套,难以适应生产发展的需要。
4)蔬菜产业发展的重点
我国已经成为世界上最大的蔬菜生产国和消费国,蔬菜已经成为我国仅次于粮食的第二大作物。今后我国蔬菜产业将向以下几个方向发展:
(1)蔬菜生产业发展重点
①加快蔬菜品种选育与技术创新 促进现代生物技术和常规技术有机结合,加强种质资源创新,改进育种方法,培育一批优质、抗病、高产、抗逆性强的蔬菜优良品种,以提升国内优势品种,替代部分进口品种。按照良种良法相配套的原则,加快栽培技术集成创新步伐,推出一批安全优质、省工节本、增产增效的实用栽培技术。
②加强蔬菜集约化育苗场建设 在蔬菜优势产区和大中城市郊区,加强蔬菜集约化育苗示范场建设,改善设施条件,规范操作技术,推动蔬菜育苗向专业化、商品化、产业化方向发展。主要建设育苗日光温室(北方)、钢架大棚(南方),配套遮阳降温、防寒保温、通风换气、水肥一体、育苗床架、基质装盘、播种、催芽等设施设备,以提高蔬菜育苗安全性和标准化水平。
③改善菜地基础设施条件 按照统一规划、合理布局、集中连片的原则,改造升级原有生产基地,适当规划新建一批高标准高起点的生产基地,保障市场稳定供应。加强以水利设施和温室、大棚为重点的菜地基础设施建设,完善机耕道、电网配套,增加低毒、低残留、高效及生物农药施用比例,增施有机肥,逐步建成能排能灌、土壤肥沃、通行便利、抗灾能力较强的高产稳产蔬菜生产基地,切实提高综合生产能力。
④加大田头预冷等商品化处理设施建设力度 把田头预冷等商品化处理设施作为蔬菜生产基地建设主要内容之一,加大支持力度,加快建设步伐,切实提高蔬菜商品质量,减少损耗。在外销量较大的产地和大中城市郊区,按菜地面积和商品化处理需求,配置相应的预冷设施、整理分级车间、冷藏库,以及清洗、分级、包装等设备,提高产品档次和附加值,扩大销售半径,增强市场调剂能力。
⑤健全蔬菜技术推广服务体系 加强蔬菜技术推广服务能力建设,完善服务设施,强化服务手段,增加工作经费,提高人员素质,切实提升新成果转化率和实用技术到位率。增强蔬菜技术推广服务能力,配建一定面积的培训服务用房,配置必要的培训、田间小气候观测、品质速测等设施设备和交通工具,配备蔬菜栽培、植保、土肥等专业技术人员,提高技术推广服务水平。建设县域性蔬菜新品种新技术示范展示基地,开展引进试验、示范展示工作,加快科技成果转化。
⑥建立蔬菜生产信息监测发布体系 在全国蔬菜优势产区和大中城市郊区,建立由蔬菜生产信息监测重点县级、省级、部级数据处理中心组成的蔬菜生产信息监测体系,引导农民合理安排生产,增强政府调控的主动性和前瞻性以及生产主体的应对能力。
⑦开发利用沼渣沼液 按照“政府扶持、因地制宜、综合利用、循环发展”的原则,沼气、沼渣、沼液利用工程建设向蔬菜优势区域倾斜,促进人畜粪便、菜地废弃物转化利用,实现畜、沼、菜有机结合和循环发展。通过沼渣、沼液的合理使用,改良菜地土壤,减轻病虫危害,提高蔬菜产品品质和产量。
⑧培育农民专业合作社 在全国蔬菜优势产区和大中城市郊区,扶持一批农民专业合作社和规模化生产主体,开展统一种苗供应、统一病虫害防控、统一加工、统一销售等方面的服务,逐步解决一家一户生产管理、技术推广、产品销售、质量监管难的问题,提高蔬菜生产的组织化程度和产业化水平。
(2)蔬菜流通业发展重点
①健全农产品批发市场体系 在蔬菜优势区域核心生产基地根据需要新建和改造一批产地蔬菜批发市场,在大中城市规划布局一批与产地市场相衔接的大型销地批发市场,在交通物流结点规划布局一批集散型批发市场,重点建设冷藏保鲜、加工配送、电子结算、信息与追溯平台、质量安全检测、交易厅棚和废弃物处理等流通基础设施,建成灵敏、安全、规范、高效的蔬菜物流和信息平台。
②增加城市农贸市场和社区菜店等零售网点 全面推进农贸市场、社区菜店基础设施、管理等方面升级改造,重点建设交易厅(棚)、档口、追溯平台、给排水设施等基础设施,积极推进城乡菜市场标准化建设。各地要改造或建设一批公益性农贸市场,在居民社区配建或改造一批公益性社区菜店和标准化菜市场,增加零售网点,降低零售环节经营成本,稳定蔬菜价格。
③强化产销衔接 根据本地消费需求,主动与优势产区加强协作,建立蔬菜供应保障基地。引导农产品批发市场向上下游延伸经营链条,与农产品生产基地和零售客户建立直接购销关系,开展对团体、超市配送服务;支持大型连锁超市与农民专业合作社等开展“农超对接”。
协调食品加工企业与主产区建立长期稳定的合作关系,在上市旺季进行深加工,制成腌制蔬菜、脱水蔬菜、速冻蔬菜与保鲜蔬菜等,缓解集中上市压力,增加蔬菜附加值,特别是出现蔬菜“卖难”时尽可能减少农民的经济损失。
④加强蔬菜冷链物流体系建设 重点加强分级、包装、预冷等设施建设,提高优势产区蔬菜预冷等商品化处理能力;发展保温、冷藏运输,稳定商品质量、减少损耗;完善主销区蔬菜冷链配送设施建设,发展具有集中采购、跨区域配送能力的现代化蔬菜配送中心,培育具有一定规模的专业化蔬菜冷链物流服务企业。
⑤完善蔬菜流通信息网络平台 与生产信息平台相结合,完善覆盖全国主要批发市场的蔬菜流通信息公共服务平台,规范信息采集标准,健全信息工作机制,加强采集点、信息通道、网络中心相关基础设施建设,定期收集发布蔬菜价格、供求等信息。大中城市建立蔬菜市场监测预警体系,完善蔬菜信息监测、预警和发布制度。
⑥培育农产品流通主体 鼓励农产品个体经销商进行企业化改制,引导农产品批发市场和农产品连锁企业建立现代企业制度。积极培育大型蔬菜流通企业,提高蔬菜流通组织化、产业化水平。鼓励依托农民专业合作社,积极培育农民经纪人队伍,提高农民的产品销售规模和议价能力。
⑦完善大中城市蔬菜储备制度 华北、东北、西北等地区人口在100万以上的大城市要建立和完善冬春蔬菜储备制度,在每年秋菜上市到次年春季蔬菜大量上市期间,采取政府给予适当补贴和支持、骨干流通企业实行市场化运作的办法,建立符合当地实际的耐贮藏、易周转的蔬菜动态储备,确保储备蔬菜调得进、存得好、销得出,满足冬季应急调控需要。其他存在季节性供应紧缺的大中城市,建立适合本地区的蔬菜储备制度,确保重要的耐贮藏蔬菜品种5~7 d的动态库存。
(3)蔬菜质量安全体系发展重点
蔬菜质量安全事关人民群众身体健康和生命安全,事关产业稳定发展和农民持续增收。要标本兼治,在抓好标准化生产的同时强化执法监管。大规模开展标准化生产创建活动,大力推广生态栽培技术和高效低毒农药,推进标准化生产和病虫害统防统治,构建质量安全控制长效机制。加强执法监管能力建设,建立健全检验检测、质量追溯、风险预警和应急反应处置体系,大力发展安全优质品牌产品,进一步提高蔬菜质量安全水平,保障蔬菜消费安全。(摘自全国蔬菜产业发展规划(2011—2020年))
任务10.4 制订蔬菜生产计划
活动情景
某新兴工矿企业,有吃菜人口1 000人,办蔬菜副食品农场,有菜地50亩,其中10亩为旱园,其余40亩土质水利条件较好,劳力肥源充足,唯技术水平较差。请制订一份能满足该企业用膳人员每人每天不少于0.5 kg蔬菜,每月主要品种不少于3~5 个(南方地区)蔬菜品种的生产计划。
工作过程设计

工作任务单

续表

案例10.1 制订某蔬菜 地生产计划
生产情景
某蔬菜生产基地共有40×667m2,建有长32m、宽9m、高3.5m的塑料大棚80个,大棚内建有宽0.8m、长30m的栽培槽6个,槽间间距和槽与大棚侧边的间距都为0.6m。采用以草炭、木屑、炉渣混合的基质栽培,每16个大棚建有一个离地1m、储液量为8m3的储液池。其中8个大棚为育苗棚,其余72个大棚为栽培棚。大棚分为A,B,C,D,E 5个区:A, B,C每个区有14个大棚;D,E每个区有15个大棚。欲生产番茄、青椒、黄瓜、小白菜、大白菜、莲花白、生菜、花椰菜等蔬菜。
生产计划
根据蔬菜生产需要,在蔬菜种类、品种、面积、种子、肥料、农药及植物生长调节剂等农资数量,定植时期及采收期、产量等方面制订详细计划,并估算出一年的收入、支出和盈利。只有计划周密,才能保质保量的完成生产任务。因各种生产资料的价格及人工费、蔬菜产品销售价格变动等因素,此处不列出。
1)确定蔬菜定植期与采收期及预估产量(表10.3)
表10.3 蔬菜定植期与采收期及预估产量

续表

2)种植安排(1年)
①番茄a(11月下旬—4月上旬)—大白菜a(4月中旬—7月下旬)—黄瓜b(7月下旬—11月中旬)—番茄a(11月下旬—4月上旬)。
②大白菜b(11月中旬—2月上旬)—青椒a(2月上旬—6月中旬)—小白菜(6月中旬—7月下旬)—黄瓜b(7月下旬—11月中旬)—大白菜b(11月中旬—2月上旬)。
③生菜a(11月上旬—2月上旬)—番茄b(2月上旬—6月下旬)—花菜(7月上旬—10月下旬)—生菜a(11月上旬—2月上旬)。
④生菜b(11月下旬—3月上旬)—莲花白(3月中旬—6月下旬)—生菜c(6月下旬—9月上旬)—青椒b(9月上旬—11月下旬)—生菜b(11月下旬—3月上旬)。
⑤大白菜c(12月上旬—3月上旬)—黄瓜a(3月中旬—7月下旬)—番茄c(8月中旬—11月下旬)—大白菜c(12月上旬—3月上旬)。
3)种子准备(表10.4)
表10.4 蔬菜品种及种子量

续表

4)肥料准备
(1)按蔬菜的需肥特性,估算蔬菜所需的有效养分量(表10.5)
表10.5 蔬菜预估产量所需养分量

生产1 000 kg番茄:需N 7.8 kg,P2O5 1.3 kg,K2O 15.9 kg,CaO 2.1 kg,MgO 0.6 kg;
生产1 000 kg黄瓜:需N 2.6 kg,P2O5 0.9 kg,K2O 3.9 kg,CaO 3.9 kg,MgO 0.7 kg;
生产1 000 kg青椒:需N 5.19 kg,P2O5 1.07 kg,K2O 6.46 kg,CaO 3.5 kg,MgO 2.0 kg;
生产1 000 kg甘蓝:需N 3.5 kg,P2O5 0.8 kg,K2O 3.49 kg,CaO 1.5 kg,MgO 0.3 kg;
生产1 000 kg花椰菜:需N 13.4 kg, P2O5 3.93 kg, K2O 9.59 kg,CaO 1.8 kg,MgO 0.25 kg;
生产1 000 kg白菜:需N 2.2 kg,P2O5 0.94 kg,K2O 2.5 kg,CaO 1.6 kg,MgO 0.21 kg;
生产1 000 kg生菜:需N 2.08 kg,P2 O5 0.71 kg,K2 O 3.18 kg,CaO 0.5 kg,MgO 0.2 kg。
(2)按无土栽培中常用的日本园试标准配方计算出所需肥料量(表10.6)
表10.6 生产蔬菜预估产量所需的肥料量

5)农药准备(表10.7)
表10.7 蔬菜生产需准备农药

6)植物生长调节剂准备(表10.8)
表10.8 蔬菜生产需用的植物生长调节剂

7)财经预算(略)
项目小结
学习蔬菜生产茬口安排及栽培制度,掌握蔬菜生长发育所需的环境条件及蔬菜生产的淡旺季、蔬菜产业状况的现状与发展,为规划蔬菜基地及制订蔬菜生产计划奠定基础。
复习思考题
1.试述蔬菜的生产特点和生产方式。
2.试述蔬菜生产资源类型对蔬菜生长发育的影响。
3.什么叫蔬菜的周年生产?
4.实现蔬菜周年均衡供应的途径有哪些?
上一篇:总结的结构和写法
下一篇:公司可以对员工进行罚款吗





.jpg)
.jpg)
