
近年来,深圳、上海、成都等城市在基层社会治理机制创新方面有了重大的突破。在所有城市基层社会治理机制创新的实践中,无一例外地都是建立在对城乡基层社会组织资源的重组和基层社会治理结构重塑的基础上的。成都市一个非常重要的创新路径,就是在村(居)党组织的领导和整合下,以议事会民主议事为突破口,搭建了村(居)合作治理的平台,构建了村级(居)多元合作治理的基层社会治理体系与合作治理运行机制。
一、基层社会合作治理结构的确定
近年来,成都市在基层社会治理实践中创立了以“党组织、政府、社区居委会、非政府组织”为主体的四架马车的合作治理结构。基层党组织是党和国家在基层社会的组织基础,是基层社会治理的核心。以党的组织建设推动基层社会建设是完善中国特色基层社会治理的根本路径。加强基层社会党组织建设,可以密切联系一切可以联系的力量,统一思想、形成合力、凝聚意志。在当前公民社会组织资源匮乏之际,政府应是“公共产品”、“公共服务”的最重要提供者。同时,政府应在提供公共产品、公共服务中积极孵化与培育社区经济社会组织,在条件成熟的时候,应主要由各种经济社会组织为社区提供公共产品和公共服务,而政府的主要责任是为基层群体购买服务,并监督公共产品、公共服务提供的质量与水平。社区居委会作为国家法定的群众自治组织,其主要任务应在社区党组织的领导下,积极领导和组织辖区群众进行有效的社区自治活动。近年来,社区新出现的社区议事会、监事会、新经济社会合作组织等非政府组织应是基层社会治理力量的有益补充,它们在基层社会治理中发挥着越来越大的作用。当这些治理主体都在基层社会治理中拥有了一定的权益,特别是拥有可以进行平等对话的资本时,基层社会合作治理就成为了可能。著者在组织社区治理机制创新的一项调查中显示:“在被问到城市社区将来理想的治理主体结构是哪种时”,选“以多元主体合作治理为主体”的人数占总人数的73.4%。可见,以多元主体合作治理为主体已经在社区引起共识。
二、社区合作治理的事务分类
据笔者在成都市锦江区、武侯区、高新区、新都区所辖社区的实地调查和同社区工作人员的座谈得知,目前成都市城市社区主要在社区治理体制、机制上进行了改革和探索,比如武侯区在社区推行“居站分离”模式使社区行政性事务与居委会自治性事务分开,以此来破解社区自治难题。通过在社区设置工作站来承担政府在社区的下沉的行政性事务,使社区居委会从繁杂的行政性事务中解脱出来,有更多的时间和精力去带领社区居民进行社区自治。这种在组织架构上的创新从其初衷来说的确是很好的思路,但是在实际操作层面并没有起到多少作用,特别是社区居委会和工作站人员的交叉任职,包括社区党支部书记、居委会主任、工作站长一肩挑,在角色上就无法完全分得那么清。因此,如何对社区公共事务进行分类才是真正破解当前基层社会治理困境的良策。通过对社区公共事务的科学分类,是我们目前进行社区治理机制、模式创新的基础。
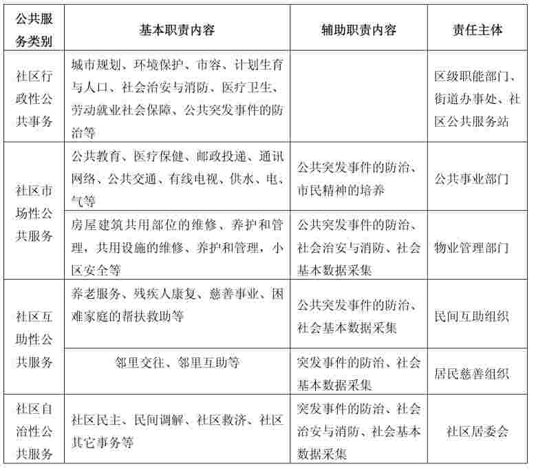
结合当前成都市社区治理机构设置与相关社会组织资源,综合社区研究专家学者的意见,现将社区公共事务分为三类:即社区行政事务、社区自治事务、社区其他事务。分类后的社区行政性事务由城市政府在社区派出的组织——社区工作站(服务站)承担,社区自治事务的责任主体是社区自治组织,在目前社区主要由社区居民委员会等负责实施,社区其他事务则由社区其它非政府组织负责。具体事务内容分类及各类公共服务主体的职责可参见图3.2和表3.2:

图3.2 社区公共事务分类图示
表3.2 社区各类公共服务主体的职责

实现社区公共事务的分类治理,需要具备相应的制度条件。制度是游戏规则,组织是载体。因而,迫切需要在国家法律和地方制度供给上进行双重创新。这包括:一是建立覆盖更多类型的服务提供者的制度框架,为直属和独立事业单位制定相关规则,明确定义非营利机构并制定有其运作和监管的规则。[22] 二是建立社区建设和社区自治的法律制度,修改《中华人民共和国城市居民委员会组织法》,明确界定政府、市场、社区之间的关系,为社区发展提供必要的法律制度空间,明确界定政府系统内部的权力关系,为政府系统内部的功能分化与权力关系协调提供明确的法律依据;明确界定政府组织、社区组织、其它社会组织等之间的功能边界和权限,为“政事分离”与“政社分离”提供法律依据;明确界定社区组织的角色与功能,为社区民间组织发育提供制度规则。三是对治理流程进行再造和治理机制创新。
三、合作治理流程再造
“流程再造”(Bushiness Process Reengiiling)是新公共管理运动中“政府再造战略”的核心内容。成都市在服务型政府建设中,通过改革行政审批制度,建立服务大厅、再造流程的方式改进了公共服务质量,推动了公共服务的信息化进程,提高了政府的行政效能。
在基层社会合作治理中同样可以引入流程再造,提高基层社会治理水平:从居民需求出发,然后多方参与主体根据居民需求,设计新的满足需求方式,动员居民志愿者参与服务的提供,最后实现需求的满足。这是个上下结合、多元互动的循环回路。 合作治理模式的特点是以城乡社区为基础的草根性,需求问题为导向的针对性,项目为载体的实体化。合作治理模式的核心是参与主体的多元化,有政府、社区、居民、社会组织等。实现的基本条件有两点:一是政府购买服务的机制;二是村级组织的培育和社区服务的发展。以社区为基础,以需求为导向,以项目为载体构成了基层社会合作治理模式,其运行流程如下图:

图3.2 合作治理模式流程图(一)

图3.4 合作治理模式流程图(二)
总的来说,合作治理就像一阵春风,给我们的基层社会社区治理带来了清新的空气和激情的活力。合作治理模式对于优化我国城乡社区治理模式有着积极的意义,它倡导的平等、合作的治理理念是正在步入现代化国家的福音。但是我们同样要认识到合作治理依然存在着不可避免的困境和无法超越的现实,那就是它倡导的平等、合作理念如何才能实现。而治理流程的再造,则需要以制度创新为纽带。根据治理事务的不同,可以通过多样性的制度安排,提供公共产品和公共服务;同时,促使政府学会应用监管、直接服务、财政购买等多种服务机制,保证社会管理与服务的质量。
四、社区合作治理机制创新
针对目前的体制障碍,应合理整合职能部门,以试点的形式在一些城市探索将街道重新划分并整合为大社区,同时尝试撤销区级行政,最终实行“市—大社区”一级政府、两级管理模式。对于这种改革不能操之过急,可以分三步走:第一步是像目前深圳市改革试点搞的那样,设置功能区,但仍维持区的行政领导地位;第二步是区和街道进行分治,统一由市直管,重新定位区和街道的功能;第三步是区改革,撤销区一级行政,级别可保留,区只作为市级派出机构,而不属于一级政府,将街道重新划分和整合为大社区,实行“市—社区”一级政府,两级管理模式。这种新的管理模式,减少了管理层级,实行“扁平化管理”,它的好处是决策者的意图、指令可以基本直达执行者,资源配置效率亦相应提高,因为减少了中间环节,所以减少了指令、资源在中转中的耗损,提高了行政效能。治理重心的下移,权力的下放,激活与释放中国基层社会更多的活力和创造力,使各社区的资源得到优化配置和合理整合,为新的大社区进行科学的制度设计和制度安排,为多社区之间实现合作治理模式奠定基础,破除目前社区区域狭小,无权、无钱、无人、无法自治的尴尬处境,走出有中国特色的城市社区治理模式,从而真正实现“城市社区化、社区城市化”的城市化目标。
“利益的一致引出人类合作之必要性和可能性,而在合作中利益的冲突则更加强了正义原则的必要性。”[23] 所以我们在进行制度设计时,首先必须确定的是进行制度设计的这些行为主体是正义的、合作的、公益的,同时保证设计这个制度也是符合正义原则的。制度是制约和规范人们行为的一系列规则和总和。社区合作治理模式的运行除了应明确治理的主体定位、事务分类和流程再造,还应设立运行的规则——制度。“制度的关键功能是增进秩序:它是一套关于行为和事件的模式,具有系统性、非随机性,是可以理解的。”[24]
根据新的社区治理权限及其目标,社区合作治理系统应逐步建立和健全各项规范化的治理机制:
一是公共事务决策和执行机制。政策是人类社会发展到一定历史阶段的产物。而公共政策的涵义至今众说纷纭,莫衷一是。美国政治学家戴维·伊斯顿认为:“公共政策是对全社会的价值作有权威的分配。”[25] 我国学者、北京大学的陈庆云进行了较为深入的研究。把公共政策定义为:“公共政策是政府根据特定时期的目标,在对社会公共利益进行选择、综合、分配和落实的过程中所制定的行为准则。”[26] 而公共决策机制是指担负着公共决策任务的机构和人员所组成的组织体系以及制定政策的基本程序和制度。它依据管理层次和管理幅度的不同,可分为纵向结构和横向结构。在重新整合的大社区组建以各治理主体为代表的社区合作治理理事会,设常任理事和非常任理事,形同联合国的安全理事会形式,在公共决策中一个代表一票,通过投票的形式进行决策和执行。
二是公民参与对话和信任机制。在进行社区合作治理的过程中,要鼓励和提倡公民参与治理公共事务,因为“参与和包容的方法是建立公民意识、责任意识和信任的最好办法,而且,他们可以促进公共利益中服务的价值”[27]。同时要加强对社区所有的公共事务实行信息公开制度,重点在社区建立“社区论坛”、“社区听证”和“社区对话”机制,使合作治理的各主体和社区公民平等参与社区公共事务的治理,彼此间建立信任和互惠关系,培育公民精神、提高公民道德,建立社会资本。因为信任是合作的基础,“信任会使人乐意于合作,而在合作交往中所达成的互惠又反过来增强着信任,这就会使人们之间的信任关系和合作关系变得越来越稳定”[28]。在信任的基础上积极建立社区公民参与网络,“在一个共同体中,此类网络越密,其公民就越有可能进行为了共同利益的合作”[29]。因此,“对于作为公民的我们来说,重要的是,我们应该认识到,使我们的国家和我们的社区更加美好至少需要我们合作,并且,理想地说,需要我们积极的参与”[30]。
三是合作治理的效能评估机制。根据合作治理公共事务的分类,建立效能评估标准和考核办法,对治理责任主体定期进行评估和考核,将评估结果向社会公开,接受社会监督,同时对在公共决策执行中受损的团体或个人进行必要的补偿,弥补决策失误所带来的损失,不断促进决策的科学化和人性化,更加体现公平正义。
下一篇:如何制定团队目标





.jpg)
.jpg)
