
1 战略性新兴产业识别标准及发展规律
战略性新兴产业的发展能够有效促进经济增长、改善经济发展结构、提高一国的整体经济实力和综合国力,因而受到当今各国的普遍重视和鼓励。战略性新兴产业不同于传统产业,有其独特的识别特征和发展规律。准确认识这些特征和发展规律对于我国发展战略性新兴产业有着重要的指导意义。
近代历史上,发达国家曾相继涌现出对于当时而言是“战略性”且“新兴”的产业,关注这些不同时期出现的不同产业的发展历程,有助于我们更好地认识和把握当前我国战略性新兴产业的发展路径,避免重复以往的弯路、错路。本书筛选了历史上三个典型的战略性新兴产业,即铁路行业、化学工业和信息产业,这些产业都曾从新兴产业逐步走向主导产业并最终成为带动经济发展的支撑产业,深刻地改变了人类社会。研究其发展过程中的经验和教训,对我国培育和发展战略性新兴产业具有重要的借鉴意义。
1. 1 战略性新兴产业定义及阶段性特征
1. 1. 1 战略性新兴产业的定义
目前,国外直接论述战略性新兴产业( Strategic Emerging Industries)的文献较少,通常分别讨论战略性产业( Strategic Industries)和新兴产业( Emerging Industries)。战略性产业被定义为金融、矿产、钢铁、电信、交通运输、公用事业、石油、国防等关系到国计民生的重点行业( Manzetti,1994)。从理论上讲,一个产业对于经济整体影响力的大小取决于它和其他产业之间的联系,与其他产业间的贸易和技术关联越是密切,这个产业对经济整体的影响越大,也就越具有战略重要性( Los,2004)。因此,具备较强产业关联、较大发展前景和较大就业带动作用,且能成为一个地区经济发展核心动力的产业可称作战略性产业( Keizer,2002)。中国台湾于1982年起对“战略性产业”实施优惠政策,这些产业必须满足高产业关联度、高市场潜力、高技术密集度、高附加值、低能源消耗、低污染排放六项标准,被选中的产业分布在机械、信息和电子等领域( Yang,1993)。新兴产业则一般指那些处于发展初期的产业( Low and Abrahamson,1997; Van de Ven and Garud,1989),因此有的学者认为在产业进入生命周期的成长阶段后,就不能再被称作“新兴产业”( Low and Abrahamson,1997),但有的学者认为,可以将兴起的过程一直拓展到产业成熟或稳定阶段( Aldrich and Ruef,2006; Klepper and Graddy,1990)。Klepper and Graddy ( 1990)认为,单个产业领域企业数量达到顶峰,标志着该产业的成熟与稳定,而这将花费少则2年,多则50年甚至更长时间。因此,在一个产业形成的最初几年都可算作其兴起阶段。然而,并非所有产业都会经历整个生命周期,有些产业“潜伏”多年也未形成气候,而有些产业则“稍纵即逝”,对于这些产业而言,可能兴起阶段代表着它们的整个生命历程。但当前无论发达国家还是发展中国家,都对有助于复苏经济、拉动就业、刺激环境友好型技术发展( Russo,2003)的新兴产业抱以厚望,积极给予优惠政策鼓励其发展。从这点上看,战略性产业和新兴产业有一定共通性。
与战略性新兴产业相关的一个概念是“主导产业”,它最早由美国经济学家罗斯托提出。他认为,不同时期一个或几个新兴产业的增长是驱动经济增长的强有力的引擎,这些新兴产业就是主导产业(罗斯托,1988)。同一时期经济学家埃尔伯特·赫西曼和日本产业经济学家筱原三代平进一步发展了主导产业理论。Trajtenberg在1990年提出,各个国家应该根据其资源禀赋、技术水平和经济发展水平等实际情况发展自身具有比较优势的产业,这些产业构成了能充分发挥其优势的产业结构。在技术范式转变这一思想形成后,Freeman和Perez ( 1988)从技术范式的角度认为,在选择战略产业或主导产业时,必须考虑该产业的技术经济范式,技术经济范式转变的过程从根本上来说也就是战略产业或主导产业的转变过程。
国内对战略性新兴产业的研究大多数集中于2009年温家宝总理讲话之后,内容多集中于战略性新兴产业的内涵以及政府的政策研究等。《国务院关于加快培育和发展战略性新兴产业的决定》将战略性新兴产业定义为掌握关键核心技术、具有广阔市场前景、具备资源能耗低、带动系数大、就业机会多、综合效益好的新兴产业,这种新兴产业是新兴科技和新兴产业的深度融合。万钢( 2009)认为,战略性新兴产业不同于传统产业,首先,它在国民经济中具有战略地位,对经济社会发展和国家安全具有重大和长远影响;其次,这些产业是着眼于未来的,它必须具有能成为一个国家未来经济发展支柱产业的可能性。华文( 2010)认为,“战略性”指这些产业对经济和社会发展及国家安全具有全局性影响极强的拉动效应;“新”是相对当前的经济发展阶段,这些产业的产品服务或组织形式是以前没有的;“兴”是指刚刚崭露头角,未来可能会高速增长,规模扩大,对经济发展有主导作用。章勇( 2010)认为,战略性新兴产业是对经济长期发展具有支柱性和带动性作用的产业,是新兴科技和新兴产业的深度融合,能够引领科技创新和产业发展的未来方向,是经济发展的“引擎”。蒋震、梁军( 2010)认为,战略性新兴产业是指在我国未来国民经济中具有主导战略地位,对未来经济社会发展与国家安全具有深远意义的新型支柱产业。
本书认为,要准确地识别战略性新兴产业定义,需从以下三个方面来考虑:
首先是其战略性。战略性新兴产业要有支撑国民经济发展的潜力,关系到国家和地区的经济命脉和产业安全,对经济整体和社会发展有重要影响力和推动力,能够促进经济结构和经济发展方式的转变,确保国家在国际上的竞争力。具体表现为对一国或地区的经济增长、拉动就业、经济和军事安全的贡献大、自身具有广阔的市场潜力。
其次是其新兴性。战略性新兴产业是新兴科技和新兴产业的深度融合,采用先进技术是战略性新兴产业的标志,新兴产业的出现、成长和成熟总是以科学技术水平的提高为前提。战略性新兴产业是先进科学技术与产业发展需求的深度融合,科技创新是战略性新兴产业的核心部分,战略性新兴产业的技术发展高度决定着其产业竞争力和可持续发展能力。当前形势下,产业的新兴性具体表现为高技术密集度、高附加值、低碳环保。
最后是其关联性。战略性新兴产业必须具有较高的产业关联度。一个国家或一个地区中,各个产业并不是互相独立的,各产业之间都具有相互关联、相互影响的关系。战略性新兴产业在技术方面、市场方面均具有很强的带动性,能够向前或向后带动起一批相关产业的发展和增长。正是因为其具有强有力的带动性,战略性新兴产业才可以成为一国未来的支柱性产业。
1. 1. 1 战略性新兴产业的阶段性特征
“新兴”是个相对性概念,这些产业的产品服务或组织形式前所未有,相对于存在已久的传统产业是刚刚崭露头角,它们充满未知性,存在大量不确定性,而且没有原有的轨迹可循( Blank,2008)。因而,正如一些学者指出的,它们中的一些产业“潜伏”多年也未必形成气候,有些产业“稍纵即逝”,还有一些产业可能经历50年甚至更长的时间才达到稳定。实际上,对于这些产业而言,兴起阶段其实也蕴含着长短不一的生命历程。产业生命周期理论假设产业的出现是一次突破性(非连续)技术创新导致的,大量经验研究表明,产业发展一般要顺次经历四个阶段:当产品潜在的需求逐渐被认可,经过预测,该产品有较好的市场前景,生产研发过程已经开始,即进入萌芽期;进入成长期,产业产出水平提高,增长率较高;当产量趋于平稳,增速缓慢,市场需求饱和时,进入成熟期;随新产品成长,产品被替代,市场占有率下降,产业步入衰退期( Gort and Klepper,1982)。战略性新兴产业在其达到成熟稳定之前其实也经历了萌芽和成长阶段,但因其战略重要性及与其他产业较高的关联度,在达到顶峰后并不会立即走向衰退,而是进入较长时间的调整期,在与其他产业的渗透融合中逐渐被更“新”的产业所替代,在其生命历程各阶段呈现出与传统劳动密集型或资本密集型产业不同的特征。
1. 1. 2. 1 引入期特征
科学新发现、新的市场需求,以及出于国家安全、军事方面的战略考虑都将引发新兴产业技术的出现或原有产业技术的融合,它们是促发战略性新兴产业形成的推动力。在产业引入期,充满着创造性探索,技术的经济价值和市场价值不确定性明显,风险巨大,导致企业、科研机构等技术研发主体所能投入或获取的研发启动资金远小于预期增长率所需的资金水平。现有企业是否转入该产业领域,是否有新企业创建等都处于不确定状态。
1. 1. 2. 2 成长期特征
战略性新兴产业成长期是研发成果产业化阶段,该阶段对资金的需求进一步加大,许多有市场前景的成果往往因资金不足而夭折,无法进入规模产业化。而巨额资金的来源在于市场需求的释放,产业能否成功的在市场中占据一席之地决定着企业的成败和产业的兴衰。新产品的市场开拓必然会受到消费者不信任、市场认可时间长等困难。因此,该阶段,产业主体对产业发展的市场环境,尤其是对政府在宏观的市场调控方面的要求逐渐增强。
1. 1. 2. 3 稳定期特征
由于战略性新兴产业的产品和技术往往具有原创性、突破性、前沿性特点,因此企业不可能完全参照传统产业在生产和市场竞争等方面的既有经验。新兴产业稳定期,产业主体必将面临竞争方式、市场规则、竞争对手等诸多不确定性的挑战。完备的法律法规体系、规范的行业发展环境能够保证良性的竞争机制,促进战略性新兴产业的长久发展。该阶段,产业整体对战略性新兴产业市场及行业规范的要求逐渐增强。
1. 1. 2. 4 调整期特征
战略性新兴产业的“战略性”还体现在它们对所在国或地区的其他相关配套产业有带动和调整作用,甚至影响该国或地区的经济发展。因此,区别于一般产业,战略性新兴产业生命周期是一个长期的产业结构优化升级过程。在稳定期后,新兴产业不会很快转向衰退期,而是进入较长时间的调整期。在该阶段,新兴产业对整个产业结构调整的推动作用日益凸显,一方面向传统产业渗透高新技术改变其发展特点、市场竞争状况以及价值创造过程,从而推动产业转型升级;另一方面,通过技术跨界融合,使新兴产业融入到其他产业中,提升该产业的附加值,催生新的产业创新,带动整个经济的发展。
综合以上分析,战略性新兴产业生命周期及各阶段特征如图1-1所示。

图1-1 战略性新兴产业生命周期的阶段性特征
1. 2 战略性新兴产业识别标准
1. 2. 2 现有文献的识别标准
1. 2. 1. 1 理论识别标准
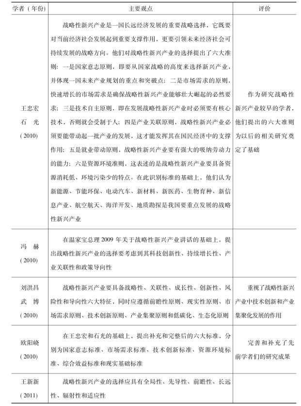
关于战略性新兴产业的评判和识别标准,很多学者提出了自己的见解,本书将先前学者的研究成果及其贡献总结如表1-1所示。
表1-1 战略性新兴产业评判和识别标准

1. 2. 1. 2 定量识别标准
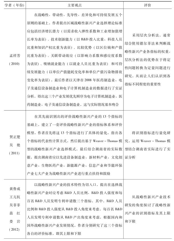
在确立了战略性新兴产业的理论指导框架之后,如何对这些理论选择原则进行定量化描述和分析就成了亟待解决的问题。本书将先前学者的研究成果及其特点总结如表1-2所示。
表1-2 战略新兴产业定量识别标准

续表

续表

1. 2. 2 本书的识别标准
1. 2. 2. 1 识别原则
以上学者对战略性新兴产业识别标准的研究既包括了理论识别标准,也采用了定量化方法对这些理论标准进行技术分析和实证检验。从目前的研究现状来看,理论研究与实际指标之间仍然存在一定程度的脱节现象。首先,很多理论指标并不能很好地进行量化分析,如政府的宏观调控意图还不能够采用有效的方法进行量化;其次,各个理论指标在具体量化时,其所选择的代表性计算方式也存在一定的片面性,比如就业拉动效应如果仅以就业增长率来表征,并没有考虑该产业本身的劳动密集型、资本密集型或技术密集型属性,这就会产生一定程度的偏差,妨碍我们准确地选择战略性新兴产业。
对我国政府来说,正确地识别战略性新兴产业并有针对性地进行政策鼓励和扶持是其面临的重大任务。战略性新兴产业指标体系应满足国家和地区经济发展的要求,其指标应符合三大原则:首先是可比性原则,即战略性新兴产业的量化指标应具备一定的标准性,便于国内地区间和国际间进行比较;其次是科学性原则,战略性新兴产业的识别指标应客观地反映出战略性新兴产业资源消耗低、技术含量高和综合效益好的内在要求;最后是可行性原则,战略性新兴产业的识别量化指标应具有可操作性、数据收集简便实用、数据整理统计方法具有科学性。
1. 2. 2. 2 具体识别指标
基于上述三项原则,结合战略性新兴产业内涵,在前人研究的基础上,我们认为,准确识别战略性新兴产业要从国家战略和技术市场可行性两个方面来考虑:从国家战略层面考虑,设立产业发展潜力、产业关联度、就业增长率三项指标;从技术市场层面考虑,设立技术进步率、单位GDP能耗及GDP碳排放、市场需求三项指标。
从国家战略层面来看,第一,战略性新兴产业作为国家重点扶持的产业,应具备成为未来国民经济支柱和提高国家竞争力的潜力,对经济结构优化和经济发展方式转变都有重要的促进作用,能够体现一国未来的产业重心,产业的发展潜力可以用产业经济增长率指标来表示,设
为i产业部门最初状态下的产品需求量,ri为i产业部门的增长率,则i产业部门在t期的产品需求量为:
![]()
由公式( 1)可以看出,若ri越大,则i产业增长速度越快,在国民经济中的地位也就越高。
第二,各个产业之间都存在着横向和纵向的各种联系,战略性新兴产业除了自身具有广阔的发展潜力之外,还要能够带动起一批产业的发展,从整体上推动经济发展,因此要具备较高的产业关联度。产业关联性可以用感应度系数和影响力系数来表述,感应度系数计算公式为:

式中,n为产业个数,bij为j产业增加一个单位产出对i产业产出的需求量,基于投入产出表中的数据可以得出其值。
影响力系数计算公式为:

式中,b'ij为j产业增加一个单位使用时对i产业的生产需求,其值也可以通过投入产出表计算得出。
第三,就业问题始终是政府工作的重中之重,在传统行业已经高度自动化、机械化的今天,战略性新兴产业要能够创造出大量的就业岗位,以吸纳传统行业分流出来的劳动力,就业增长率指标计算公式:

式中,y'i年末i产业部门职工总数,yi为年初产业部门职工总数,该指标反映了战略性新兴产业的劳动力就业增长率。
技术和市场可行性也是战略性新兴产业选择的重要标准。从历史上看,以往的战略性新兴产业都是以技术革命为先兆的。当今世界正面临着第五次技术范式的转变,这是机遇也是挑战。我国发展的战略性新兴产业应立足与自身的核心技术,且要具有良好的技术经济效益。因此,要选择科技含量高、自主创新能力强、有发展潜力和能创造较高劳动生产率和经济附加值的产业,该项指标可以通过技术进步率指标来表示,计算公式为:

式中,
,表示i产业部门在t0至tn年的平均增长率,vi为生产率上升率。
另外,未来的世界是低碳的世界,未来的经济发展模式也是低碳发展模式,战略性新兴产业的选择应体现资源消耗低、环境污染少的特点,保证经济的可持续发展。该项指标可以通过单位GDP能耗及GDP碳排量共同反映。单位GDP能耗是一次能源供应总量与国内生产总值( GDP)的比率,是反映能源消费水平和节能降耗状况的主要指标。其计算公式为:

式中,能源消费总量是指一个国家(地区)国民经济各行业和居民家庭在一定时间内消费的各种能源的总和。GDP碳排放指的是产生万元GDP排放的二氧化碳数量,是反映环境污染的指标,计算公式为:

市场需求始终是判断一个产业是否能够成长和成功的最重要标准,如果没有持续增长的市场需求,战略性新兴产业就得不到赖以生存的基础。在选择和培育战略性新兴产业时,要考虑其未来的市场容量。该方面采用指标市场容量。市场容量是指在不考虑产品价格或供应商的策略的前提下,市场在一定时期内能够吸纳某种产品或劳务的单位数目,是运用科学的方法,对影响市场需求变化的各种因素进行系统的调查和研究,探索市场需求的规律以及发展趋势,对市场的需求量做出估计的过程。计算公式为:
![]()
式中,E[S]为平均需求量,M ( t)为平均需求次数。
1. 3 战略性新兴产业的发展历程及发展特征
1. 3. 3 美国钢铁产业的发展历程
在西方国家中,美国的铁路建设最晚,但发展速度却最快,19世纪美国经济的发展史基本上可以浓缩为美国铁路行业的发展史。铁路行业的兴盛为美国在20世纪的发展提供了保障,奠定了其第二次世界大战后超级大国地位的基础。从修建新大陆的第一条铁轨开始到横贯东西海岸的美国铁路网的建成,铁路行业作为美国当时的战略性新兴产业,其发展历程极具典型性。1825年,在英国诞生了世界上第一条铁路,1826年,宾夕法尼亚州就派人赴英专门学习和考察铁路建设,这成为美国铁路建设的开端。1830年,巴尔的摩和俄亥俄之间21km铁路的建成标志着美国铁路时代就此开始。1869年,横贯美洲大陆东西的铁路——太平洋联合铁路建成。1860~1880年,美国的铁路运营里程迅速增加,从48280km增加到144841km,净增96561km,这相当于英、法、德、俄四国同期新修铁路的2. 6倍,1888年,美国的营运铁路总长度已经超过欧洲各国的总和。[1]1996年,美国铁路总里程达到410000km的峰值,承担了全国98%的客运量和75%的货运量,吸纳了4%的劳动力。[2]
首先,美国铁路行业的发展极大地带动了相关联产业的发展,如钢铁加工、机械制造等产业均在这个时期飞速发展,从总体上加快了美国的工业化进程。美国的钢铁产量从1870年到1900年增加了9. 21倍,钢铁工人数量增加了3. 4倍。美国工业总产值从1860年的20亿美元增长到1914年的240亿美元,增幅超过10倍。
其次,美国铁路使各州之间联系更加紧密,有利于形成一个统一的市场,从而实现各州资源和产业的比较优势有效发挥。有了密集的铁路网之后,南部各州的农产品和东部的工业品得以相互交换流通,西部的生产原料也可以顺利到达东部的工业生产基地,减少了运输成本。
最后,伴随着美国的铁路大发展,美国的城镇化进程也随之加快,之前荒芜的中西部得以迅速城市化。1860~1870年,美国城镇人口比重增长了4. 8%,1890年,美国五大湖和大西洋沿岸的城镇人口比重已经达到80%。[3]
1. 3. 3 德国化工产业的发展历程
德国的化学工业起步晚于英法两国,但其却后来居上,在化学制药工业、煤氢化工业、合成氨工业和高分子合成材料工业这些新兴领域均取得了巨大成功。1870年,德国成为世界上化学水平最高的国家,直到20世纪才被美国超越。首先德国化学工业的发展与其坚实的人才基础是分不开的。德国化学始终与李比希紧紧联系在一起,它是德国乃至世界化学史上极富传奇色彩的学术宗师,他所构建的现代化实验室模式一直延续至今,他一生完成论文318篇,完成著作10部,其中的《化学在农业和生理学中的应用》、《化学通信》、《纯粹应用化学词典》对世界化学界产生了巨大的推动作用。李比希对德国化学更重要的贡献在于他为德国培养了一大批世界顶级的人才,凯库勒、霍夫曼、李普曼、奥斯瓦尔德、布夫、费歇尔、拜尔、施陶丁格、伯吉尤斯、费林等,先后有40人获得诺贝尔化学奖。
其次,德国的化学工业还受益于历届德国政府的政策支持。19世纪初,德国存在着各自为政的38个邦国,他们都有自己的政治、经济政策,施行着不同的货币和度量衡,邦国之间也关卡林立,互相征收关税。1834年,在当时最大的邦国普鲁士的推动下,德意志关税同盟宣告成立,产生了一个统一的市场,为包含化学品在内的物价的稳定、生产的顺利进行创造了条件。
再次,德国化学工业的发展还受益于专利制度。德国在1877年前没有统一的《专利法》,这就导致新产品、新工艺一经发明便很快被大众所模仿,专利制度的缺失极不利于推动技术的进步和生产的发展。有鉴于此,德国在1877年颁布了正式的《专利法》,《专利法》的施行保护了知识产权,提高了企业和科学家研发的积极性,这种刺激作用同样也体现在了化工行业。1877~1904年,染料、涂料、漂白粉的专利总共7180项,远远超过专利法实施之前的数目。另外,德国还和周边国家达成了专利保护的多边协议,使德国的工业产品在全欧洲得到了保护。[4]
最后,两次世界大战也大大推动了德国化学工业的发展。德国的矿产资源并不丰富,这从反面提升了德国对化学工业的支持力度。两次世界大战中,军队作战需要大量的炸药,合成氨工业帮助德军生产硝酸,硝酸经甲苯处理后最终制成TNT炸药。因此,化学工业在战争中获得了迅速发展。另外,德国在第一次世界大战中大量使用毒气弹,这也从一个侧面推动了化学工业的发展。
1. 3. 3 以美国为主导的全球信息产业的发展历程
信息产业的发展起始于美国。20世纪60年代,在军事和民用对信息的获取、传播、处理、存储和应用的要求越来越高的情况下,信息产业迅速兴起。信息产业包括微电子产业、计算机产业、通信产业以及与之相关的信息服务业,其发展速度之快、影响范围之广,以往任何产业都无法与之相比。美国信息产业的巨大成功,与政府对信息产业的扶持是分不开的,美国是世界上颁布国家信息产业政策最多的国家。
20世纪80年代,美国开始了信息革命。1991年,布什总统在《国家的关键技术》报告中提出了美国在90年代的信息技术发展的总要求; 1992~1996年,美国实施了《高性能计算与通信计划》,目标在于扩大美国在高性能计算与通信技术方面的领先优势; 1993年,克林顿总统在《国家信息基础设施的行动纲领》中宣布实施“信息技术产业政策”,建设“信息高速公路”; 1996年,签署了旨在消除电信市场竞争的电信法案; 2004年,美国斥巨资推行了一系列包括信息技术在内的重大研究发展计划,确保美国在高科技产业中的领先地位。
美国政府对信息产业等基础产业的研发投入都雄踞世界首位。2000年,在高技术产业投入的研发经费高达2653亿美元,占到当年世界研发总经费的41. 7%。这带来的结果就是美国庞大的专利数量,在信息技术领域,美国的专利占到全球总额的67. 4%。
另外,美国对信息产业也制定了税收优惠政策。2000年,美国国会通过的《网络及信息技术研究法案》永久规定商业性公司或机构如果其研发活动经费比以前增加,则可以获得该增加值的20%的退税;美国《经济复兴税收法》规定,从事研发活动的信息产业企业在R&D方面超过3年平均水平的开支增加额可享受25%的税收减免。
美国悠久的知识产权保护制度也为信息产业提供了强有力的保护。美国《宪法》第一条第8款规定:“国会将有权通过保障作者和发明者对其作品和发现的独占权力,促进科学等有用一书的进步。”在美国的经济发展历程中,知识产权保护政策为信息产业的创新提供了强有力的促进作用。
1. 3. 3 战略性新兴产业的发展特征
美国铁路业、德国化学工业和美国信息产业的出现和兴起并不是由偶然因素决定的,通过追踪历史上这三个新兴产业的发展轨迹,我们总结出了其发展中的经验和规律,以期对我国今后战略性新兴产业的发展提供借鉴。
首先,新兴产业的产生和发展通常离不开社会的市场需求。持续稳定增长的社会需求是推动新兴产业发展壮大的主要动力。美国铁路业恰逢其西部淘金拓荒的高潮时期,原有的交通工具(如内河运输或马车)已经远远不能满足人们的需要,铁路的出现将美国分处各州的原料产地和工业区联结起来,促进了社会整体效益的提高。德国化学工业则受到政府政策的支持。美国信息产业的发展则受益于后工业化时代经济活动对先进信息收集处理技术的强烈需求。
其次,知识和技术的积累是新兴产业形成和发展的前提条件。没有炼钢技术的发展和动力机械技术的发展,美国铁路业的兴盛是不可想象的。李比希学派在化学领域所做的理论工作对德国化学工业的发达功不可没。同样,第二次世界大战期间,各国积累的先进电子电信技术也为第二次世界大战后计算机产业和信息产业提供了坚实的基础。
最后,政府针对性的产业政策是战略性新兴产业发展的“助推剂”。美国政府在铁路大发展时期,曾无偿向铁路公司赠予了大量土地,刺激了铁路公司修筑铁路的热情。德国统一之后进行的专利制度改革加大了对技术偷窃的打击力度,增加了企业自主创新的动力,使其化学工业成功地超越了英、法等国。美国是世界上最早也是制定信息产业政策最多的国家。从1993年开始,美国政府相继推出了《国家信息基础设施行动计划》和《全球信息基础设施行动计划》,作为其信息产业发展的纲领性文件,为美国乃至世界信息产业的发展奠定了框架。
【注释】
[1]顾宁.美国铁路与经济现代化[J].世界历史,2003 ( 6) : 57-66.
[2]茅於恭.美国铁路的盛衰(上)[J].铁道知识,1994 ( 4) : 36-37.
[3]拉尔夫·亨·布朗.美国历史地理[M].秦士勉译.北京:商务印书馆,1984.
[4]汤大友,刘馨.德国化学工业崛起的启示[J].中国涂料,2011,26 ( 7) : 63-68.





.jpg)
.jpg)
