
第一节 油气计量技术
原油和天然气是油田开发的主要产品,原油和天然气产输量的计量在油田生产中有着十分重要的意义,按照工作性质,油气计量技术可分为油田矿场计量和油气外输计量。
油田矿场计量技术是油田集输工艺的配套技术,包括油井产量计量、转油站计量(分队计量)、脱水站计量(分矿、作业区计量)。油田矿场计量的目的是测取油井生产的油、气、水量,以及压力、温度等参数、油气集输过程中的油气水处理量和输量。为了解储油层的生产动态,分析储油层的变化,科学地制定开发方案,以及实现油田的科学管理,提高油田生产的经济效益,提供准确可靠的数据。
外输计量是确定油田生产的油气产品的产量,关系到油田完成国家计划下达的油气产品的产量指标和油田开发的经济效益,因此,要求外输计量在保证高准确度的同时,要有良好的运行可靠性。
“十五”期间,随着国际石油价格的居高不下,人们对油气计量日益重视,从而对油气计量技术提出了更高的要求。
最近几年,国内外油气计量技术又有了新的发展,我们在坚持自主研发为主的基础上,密切跟踪国际油气计量技术及仪表的发展动向,及时转化和采用油气计量方面的国际标准和国外先进标准,消化、吸收并引进国外先进技术及仪表,做了大量的卓有成效的工作,在油气贸易交接计量和油气矿场计量方面,取得了丰硕的研究成果。其中包括天然气贸易交接计量技术、油气仪表在线检定技术、新型流量计量仪表的应用技术、简化油井产量计量技术和油气水多相流量计的测试与应用技术等。
一、西气东输管道计量测试中心工程
为了对高压、大口径、高准确度的天然气流量计进行实流检定,适应国内天然气工业的发展,在西气东输管道主干线南京龙潭分输站旁设计建造了一座具有国际先进水平的天然气计量测试中心,用于检定和测试高压、大口径、高准确度的天然气流量计,以满足西气东输及今后中国天然气工业发展的需求,建立和完善了国家的天然气量值传递体系。
天然气计量测试中心工程集成了目前世界上高水平天然气计量检定装置的优点,也有满足西气东输需求和结合国内实际的自主创新,标志着我国天然气计量技术达到一个新的水平。天然气计量测试中心是一项工程规模大、投资额高、专业性强、技术难度大的工程项目,国内对于设计建造高压、大口径的天然气计量检定系统,尚无成熟建设经验,国外也十分少见,具有很大技术难度,是西气东输管道工程建设中的三大技术难题之一。
计量测试中心总建筑面积2.95万m2,总投资约2亿元。计量测试中心用天然气为介质,可在压力为3.5~9.6MPa,在检定工况流量为8~12000m3/h的范围内,对口径为DN25~DN400的天然气流量仪表进行实流检定和测试。将成为亚洲规模最大、具有世界先进水平的天然气流量实流检测中心。
(一)工程概况
通过对西气东输主干线上各个分输站的压力等级、流量范围、排放气条件的动态平衡计算,最终将西气东输计量测试中心站选址在西气东输主干线南京龙潭分输站西侧。检定时对主干线节流,天然气从主干线进站,经计量检定管路后,可往主干线或芜湖支线排气。
根据天然气流量标准装置的流量量值溯源体系要求,在计量中心建有mt原级流量标准装置、次级流量标准装置和工作级流量标准装置三级完整的流量量值溯源体系。
(二)天然气实流检定测试系统及装置的基本组成和特点
1.系统及装置的基本组成:
天然气实流检定测试标准装置主要由11个部分组成:原级标准装置、次级标准装置、工作级标准装置、核查级标准装置、流量计检定工艺系统、天然气过滤分离系统、天然气稳压系统、大压差调节和调背压系统、流量调节系统、天然气压缩机和氮气供应系统、进出站管路系统和控制系统等。站内还建有天然气组分测定和温度、压力测量仪表检定实验室。
2.系统及装置特点:
建设规模大、功能齐全、技术先进、布局合理;工艺流程完整、多样、灵活,仪表设备先进;工作压力高,且在一定范围内连续可调;上限流量大,且不同等级的标准可以覆盖不同的流量范围;计量准确度高,流量量值传递体系完善;固定标准和移动标准相结合,可以满足不同的实流检定需求;可满足天然气流量仪表检定和科学测试的要求;工况参数稳定,自动化程度高,系统功能齐全检定和流程切换方便,自动化程度高。
(三)主要技术指标
1.工程设计技术指标:
(1)系统设计压力:10MPa;
(2)操作压力:2.5~9.6MPa;
(3)工况检定流量范围:8~12000m3/h;
(4)检定流量计公称通径:≤DN400;
(5)被检定流量计准确度等级:0.5级以下。
2.各级流量标准装置技术指标:
(1)mt法原级标准:①流量范围:8~443m3/h;②测量不确定度:0.10%。
(2)音速喷嘴次级标准:①流量范围:8~3160m3/h;②测量不确定度:0.20%。
(3)涡轮流量计工作标准:①流量范围:8~12000m3/h;②测量不确定度:0.25%。
(4)超声流量计核查标准:①流量范围:20~12000m3/h;②测量不确定度:0.30%。
(5)车载移动式标准:①流量范围:80~8000m3/h;②测量不确定度:0.25%~0.50%。
(四)各级流量标准装置
1.原级流量标准装置。原级流量标准装置是mt法的流量标准装置,是计量测试中心的最高标准,从它向下逐级进行流量的量值传递。通常用它来检定次级标准,再用次级标准检定工作标准,然后用工作标准检定被检流量计。
mt法原级标准是采用质量和时间测量方法的流量标准装置,是通过静态测量球罐中检定开始到结束时的天然气质量,并根据检定时间天然气质量变化,而获得准确的质量流量。用原级标准装置复现的流量可直接溯源到质量和时间的国家基准。
天然气流经检定台位上的喷觜,在检定开始前天然气先走旁通管道,待流动状态稳定后,由快速阀切换,使天然气流入到球罐内,开始检定,过一段时间(一般大于60秒)后,由快速阀再次切换,使天然气再切换到旁通管线。测量附加管道内的压力和温度后,打开快速接头,使球罐和管线脱开,用陀螺秤对流入到球罐内的天然气质量进行称重,利用检定时间Δt内球罐内天然气质量的改变量Δm(包括附加管道内的天然气质量变化量),即可得出天然气的质量流量。流程见图4-1。
    
图4-1 原级流量标准装置流程简图
2.次级流量标准装置。次级流量标准采用并联临界流喷嘴组,它的设计、制造和安装都依据国际标准ISO9300。设计制造时,应将喷嘴连同前后直管段、整流器及测温、测压仪表整体考虑,以便检定时整体安装和拆卸。
临界流喷嘴的工作原理成熟,重复性好,达到临界流时,具有阻塞特性,仪表无可动部件,稳定性好,费用较低。
通过多只并联的喷嘴的不同组合,可获得较宽的流量范围。考虑到原级标准对单台喷嘴的检定能力和工作标准涡轮流量计、核查标准超声流量计及移动标准设备的流量范围,次级标准可采用12个不同喉径的临界喷嘴的组合方案。
3.工作标准装置。计量中心内采用11台并联的高准确度的标准涡轮流量计作为工作标准。涡轮流量计的重复性好,准确度高,灵敏度高,量程范围也较广。但对气质的要求较高,受气体介质的密度、粘度影响较大。
4.核查标准装置。为了保证检定结果的准确可靠,在大、小口径流量计检定回路中串联了准确度较高的流量计作为核查标准,用于进行总量核查。
5.移动式流量标准装置。为了对西气东输工程管道工程上使用的高压、大口径天然气流量计进行定期实流检定,满足西气东输管道工程的需要,采用一台车载移动式气体流量标准装置。该装置主要由工作流量标准、核查流量标准、温度压力变送器、流量调节阀、截止阀、在线色谱分析仪、数据采集与处理系统及控制室等组成,这些仪表设备被安装在一台特制的箱式载重卡车上。
(五)计量检定测试工艺流程
流量计计量检定测试工艺流程见图4-2。
    
图4-2 流量计计量检定测试工艺流程图
(六)量值传递
计量测试中心内的原级流量标准、次级标准、工作标准、核查标准及移动式标准装置的量值传递框图见图4-3。mt法原级标准装置中质量和时间可溯源到国家质量和时间基准。原级标准是计量测试中心的最高标准,由它来进行流量的量值传递和溯源。通常用它来检定次级标准,再用次级标准检定工作标准,然后用工作标准检定被检流量计。另外,还可用次级和工作标准对移动标准进行检定。
    
图4-3 计量测试中心量值传递示意图
(七)技术难点和关键技术
1.技术难点
量值传递总体方案选择和确定及其主标准器和配套仪表的选型;各级标准装置总不确定度分析;计量检定、工艺方案确定;稳压、稳流工艺方案确定;系统整体流程确定;原级标准装置的设计;工作标准核查方法;站控系统设计。
2.关键技术
(1)采用高准确度的mt法原级流量标准装置方案,可确保流量测量准确度优于0.1%,满足了量值传递的要求。
(2)采用临界流喷嘴组为次级流量标准装置,可确保次级流量标准装置的流量测量准确度优于0.20%,满足了量值传递的要求。在次级标准装置计算中需要进行临界流喷嘴喉径尺寸计算、临界流函数和流出系数的计算方法。
(3)在标准涡轮流量计设计制造中,主要部件采取了较高的公差配合,可确保工作级流量标准装置的流量测量准确度优于0.25%,满足了量值传递的要求。
(4)采用高准确度的超声流量计为工作级标准装置,可确保核查级流量标准装置的流量测量准确度优于0.30%,满足了对工作标准进行实时核查比对的要求,采用总量核查技术。
(5)计量中心主要采取了来气和排气直排的技术方案,即利用西气东输主干线压力,检定大口径流量计时,从主干线取气,再回排至主干线。而当检定小口径流量计时,天然气回排至支线,这样可节省大量设备投资及操作运行费用。
(6)在工艺流程中,主要采用了天然气过滤分离技术,选用了高性能的过滤分离器4台;在天然气稳压、调流技术中主要采用了性能好的轴流式调节阀,确保一、二级稳压、大压差调节、流量调节、出口调背压及总流量调节准确可靠;以及采用了流量计检定流程、放空排污流程、氮气流程、天然气余气返输流程等,其中流量计检定流程非常灵活方便。
(7)在各级流量标准装置系统不确定度分析中,按传统的不确定度分析,下级与上级不确定度应为2σ关系,目前采用将上级不确定度计入本级标准的国际惯例。
(8)移动式流量标准装置采用了工作标准为涡轮流量计,核查标准为超声流量计的技术方案。移动车为防爆设计,采用二级减振技术。
(9)采用DCS主控制系统,选用了先进的控制器、运算器、数据采集板、接口板,可完成整个系统的流量、压力和温度等信号的采集及计量检定流程切换,实现了检定操作、流程切换控制自动化的要求。
二、原油、天然气流量计量仪表在线实流检定技术
原油、天然气流量计量是否准确直接影响贸易双方的经济利益和油气生产企业的生产核算。因此,原油、天然气计量技术水平和管理水平越来越受到重视。在不断推出高准确度的流量计和日趋完善的标准、技术规范的同时,也对流量计量仪表检定装置和方法提出了新的要求,即对流量计量仪表的在线实流检定。
(一)在线实流检定的必要性
在已出版的AGA3号和AGA9号报告、ISO标准、API标准及最新的质量流量计API标准草案中,都提出了尽可能在线检定流量计量仪表的技术要求,这也是今后油气计量检定的一种趋势。计量仪表的检定方法取决于计量系统所要求的测量不确定度、被检仪表的类型、可供选择的检定设备、检定的成本等诸多因素。从计量学意义上讲,采用实际介质进行检定(即在线实流检定)最符合准确性、一致性、溯源性和实验性等计量特点。
对流量仪表进行“干式”检定,是根据各有关参数的测量结果及其不确定度,按照一定的误差处理方法,合成出仪表测量的总不确定度。它只能以一定的置信度,间接地确定流量仪表的不确定度范围,不能给出具体误差值。以孔板流量计为例,其统一的流出系数公式建立在极其丰富和充分的试验数据基础上,且给出了流出系数的误差范围一般不大于0.6%,但不知道其具体数值,也不知道是正是负。在合成孔板流量测量不确定度时,只能以一定的置信度给出不确定度范围,如在95%的置信度下不确定度不超过1.0%或1.5%。但要想知道确切的流量测量误差,或要获得更高准确度的测量结果,则必须对其进行实流检定。
离线检定可以给出流量仪表在检定条件下的误差值或流量计系数,当现场的安装方式、介质、操作条件、环境因素等不同于检定条件时,其计量性能会有所改变,给实际的测量结果带来附加的误差。且往往不知道该附加误差的大小甚至方向,一般都是以一定的经验主观地判断是否能接受离线检定结果。
只有在线检定才能实现真正的仪表校准或赋值。在线实流检定能够将现场可能影响流量测量的安装条件、工况条件、介质条件、环境条件、信号传输、计算和转换等所有因素都计入检定结果,及时发现和找出计量系统中存在的问题,并通过对流量计系数的修正消除大量不确定因素的影响,从而提高流量测量的准确度。另外,只有在线检定才能保证量值传递链或溯源链的连续和封闭。
(二)在线实流检定的科学性
1.介质物性参数的影响。几乎所有流量计量仪表的测量结果都受到被测介质物性参数的影响,只是影响程度不同。有些流量计物性参数对测量结果的影响是可以修正的。如相对密度、压缩因子、等熵指数等参数对孔板流量计的影响是可以进行修正的。但在液态烃计量中,容积式流量计和涡轮流量计对液体黏度的变化都比较敏感,特别是在低黏度下和仪表测量范围的下限,目前尚没有通用的黏度修正方法。天然气密度变化对涡轮、涡街等流量计都有影响。介质物性参数的影响难以用数学公式精确地表达出来,但在在线检定结果中包含了物性参数的影响。
2.工作条件的影响。流量计量仪表的工作条件直接影响其性能,工作压力或工作温度变化对流量计量仪表最直接的影响就是其腔体的改变,间接影响是引起被测介质黏度、密度等物性参数的改变。由于仪表形状和结构的复杂性,几乎不可能采用计算方法对其腔体随工作条件的变化精确地进行修正。对容积式流量计而言,计量腔体改变会导致作为测量基准单元容积的改变,还会引起内部漏失量的变化,从而影响测量结果。对于涡轮流量计,工作条件改变将引起其流通面积和作用在转子上力矩的变化,因此,导致仪表系数的变化。用超声流量计测量天然气时,介质压力变化会对流量计测量结果产生影响,尽管这种影响不十分明显,但在压力变化较大或对计量准确度要求较高时,还是要认真考虑。而在在线检定结果中包含了工作条件的影响。
3.安装条件的影响。安装条件从两个方面影响流量计量仪表的计量性能。一是直管段长度、管件形式等对流体的流速分布有影响。涡轮、涡街、超声等速度式流量计和孔板差压式流量计,都要求被测介质在进入流量计入口处时,达到充分发展或特定的速度分布,不同的安装条件会对流量计的工作性能产生影响;二是管道应力和机械震动会对科氏力质量流量计等产生影响。采用离线检定方式不可能复现现场介质的流态、应力等实际安装条件,从而导致检定结果偏离实际值。只有在线检定才能将安装条件的影响计入检定结果,实现准确测量。
4.环境条件影响。对于一般的计量检定,只是确定仪表的计量性能。但对于在线检定来说,检定时仪表所处的环境就是其实际使用环境,用这种检定方法所确定的仪表性能已包括环境因素的影响。
由此可见,在线实流检定是最科学的,可以获得流量计量仪表高准确度的测量结果。但有关在线检定的一些问题还需要作进一步的研究。例如,现场条件可能很难完全满足检定规程的要求,在全量程范围内进行多点检定受到实际工况条件的限制,检定条件不如实验室内稳定,检定成本较高等,这也增加了实施在线检定的难度。
(三)国内外油气流量计量仪表在线实流检定的技术现况
1.原油流量计量仪表。原油流量计国内外一般都采用在线实流检定。国内原油贸易计量站基本上都配备了在线检定流量计的标准体积管,由国家原油大流量计量站按周期进行在线检定。一般在检定周期内,贸易交接方仍需对流量计进行监测,如大庆原油总外输计量站每两周对流量计进行自检定一次。相比之下,国外某些国家由于自动化管理水平较高,自检项目及周期更多和更加频繁。例如,在美国路易斯安那油港管道系统的计量操作中规定,每天应校准温度变送器,保证其准确度在±0.1℃的范围内;每天应校准压力变送器,使其准确度在±10kPa的范围内;每天应检查密度变送器,使其工作量程内保持在±0.1%的准确度。当实际流量变化达到10%时,应重新检定流量计;只要运行温度变化超过±2℃,或运行压力变化达到350kPa,或原油密度的变化量超过±10%,黏度变化达到±20%时,都应重新检定流量计。在工作条件不超过上述变化量的情况下,应每天检定流量计2次。该系统共有36台流量计,全部采用涡轮流量计。每年计量近6×107m3不同产地的原油,年输差保持在0.02%以内。
2.天然气流量计量仪表。对天然气流量计的在线实流检定国内外还没有统一的标准和规程。我国在《天然气计量系统技术要求》(征求意见稿)中,建议对流量超过5×105m3/d的流量计进行在线实流检定。虽然在四川的华阳天然气计量站建有一套天然气流量标准装置,但其流量范围和压力等级还远远不能满足实际检定工作的需要。国内的一些计量站也不具备在线实流检定的工艺条件。
国外的有关标准化组织制定的标准,对天然气流量计的检定作了一些建议和规定。如在国际法制计量组织(OIML)制定的国际标准中,建议日输送量达到24×104m3的天然气计量站,都必须配备在线检定设施和组分分析设备;日输送量超过24×103m3的计量站,都必须进行流量计系数修正及压力和温度修正。在欧共体的有关标准中,要求具有一定规模的天然气贸易计量站都要考虑流量计的检定方案。当计量站的规模较大时,必须配备固定式的检定设备,如临界流喷嘴、标准流量计等;对于规模稍小的计量站,可考虑用活动式设备检定或送专业检定机构进行检定。在美国、加拿大、荷兰等国已建立了多套高压、大口径的天然气流量标准装置。
(四)已开展的在线实流检定工作
1.原油体积管的在线实流检定。体积管是一种在流量计连续工作的状态下对其进行在线检定的流量标准装置,已被广泛应用于石油及石油产品的流量计量中。作为计量标准器具,体积管必须定期进行检定。体积管的检定有两种方法:水驱法和标准流量计法。水驱法检定需要建立专用的水标定系统,体积管在检定前必须清洗。这对于海上平台等场合受安装条件、环境保护及操作条件的限制,实施起来比较困难。国际上针对这种情况,开展了标准流量计法检定体积管的研究,并制定了相应的ISO和API标准,国际上的一些测试部门如SGS和ITS等公司现已采用这种方法开展了检定测试业务。
针对水驱法检定的局限及海洋平台体积管检定的需要,国家原油大流量计量站开展了标准流量计法检定体积管的研究,掌握了标准流量计法体积管实液检定技术,并在大庆南三油库、南六联合站、北油库和计量局等计量站开展了实液检定的测试工作。检定系统由一台小容积标准体积管和一台标准流量计组成,其工作原理是,通过输油管道把过滤器、小容积体积管、标准流量计、被检体积管串联连接成一封闭回路,分别用小容积体积管和被检体积管检定标准流量计,通过比对流量计检定数据来确定被检体积管的标准容积。标准流量计作为小容积体积管和被检体积管之间的传递标准,小容积体积管作为容积标准。现场检定时,在稳定的工况条件下(流量、压力、温度稳定),用小容积体积管检定确定标准流量计的仪表系数,对流量计进行连续5次以上的检定,计算流量计的K1系数的算术平均值,并按极差法计算重复性误差,其值不应超过0.02%。然后在工况条件维持不变的条件下,立即用标准流量计检定确定被检体积管的标准容积,连续5次以上检定被检体积管,计算被检体积管的标准容积算术平均值,计算重复性误差。最后,再用小容积标准体积管检定标准流量计,应进行至少5次连续的检定,计算平均流量计K2系数及其重复性误差。在重复性误差满足要求的条件下还要保证前后两个流量计K系数平均值相差不超过0.02%。被检体积管的标准容积用前后两个流量计系数的算数平均值进行计算。
2001年,应用该项研究成果对中国海洋石油南海东部公司的CACT、JHN、AMORCO、PHILLIS作业公司的4台体积管进行了实液检定,检定结果符合检定规程的规定,且与国外检定测试机构的测试结果相符。例如,对CACT作业公司的体积管,其标准容积2001年的检定结果为6499.5833L,ITS公司1999年和2000年的检定结果分别为6501.03L和6498.7L,国家原油大流量计量站的检定结果介于ITS公司这两次检定结果之间。
2.天然气流量计的在线实流检定。为了搞好天然气流量计的在线实流检定工作,国家原油大流量计量站开展了多项研究工作。例如,“用音速喷嘴在线检定孔板流量计及比对方法研究”“天然气实流检定技术研究”“天然气量值比对组件研究”“天然气量值溯源研究”和“天然气计量器具现场核查标准研究”等。通过研究,初步提出了天然气计量仪表在线实流检定或比对的技术方案、仪表配置、数据处理方法等。有些理论也得到了实际验证。
国家原油大流量计量站从美国引进了一套车载移动式音速喷嘴气体流量标准装置,该装置中有16只音速喷嘴并联,测量的流量范围是(2×102~9×104)m3/h,工作压力为2.0MPa。用该装置成功地对陕京管线主要计量站内的孔板流量计进行了实流检定。在检定过程中发现有的计量站在设备、管理和操作上的一些问题。将这些问题解决后,经检定的流量计的准确度可达±1%,结果比较令人满意,从而证明了天然气流量计在线实流检定的必要性和可行性。在此基础上,又相继完成了对陕西境内的4个天然气计量站共计14套孔板流量计的在线实流检定。
(1)用音速喷嘴流量标准装置在线检定流量计的技术要求。当用音速喷嘴流量标准装置在线检定流量计时,应在流量计量管路的下游或计量管路出口汇管的下游安装阀组,将音速喷嘴流量标准装置串接在流量计的下游,这样可以利用临界流喷嘴的阻塞特性,使工作回路中的流量更稳定。音速喷嘴流量标准装置可以是固定式安装的,也可以是车载移动式的。对于后者,要求计量现场的地面要有足够的强度承受检定车的压力,另外在流量标准装置的连接处要有足够的空间放置检定设备。在检定时,应保证音速喷嘴的上、下游侧有足够的压力降,以便保证音速喷嘴工作在临界流状态。一般要求音速喷嘴下、上游侧的压力比不超过0.8。检定期间,天然气压力和温度波动的标准偏差应小于流量计测量不确定度的1/2。
(2)孔板流量计量值的修正方法。一般用于天然气贸易交接计量的孔板流量计都配备有流量计算机,计算程序已经固化在流量计算机中。所以,可以通过用流量加权平均流量计系数,对测量管内径和孔板开口直径进行修改来达到对流量值进行修正。
1)孔板开口直径的修正计算。流量加权平均误差按下式计算:
    
式中 EFWM——流量加权平均误差,%
Ei——流量计第i个检定点的指示流量误差,%
qi——第i个检定点的流量
qmax——流量计最大检定点的流量
qi/qmax——每个检定点的权重系数
加权平均流量计系数按下式计算:
FFWM=100/(100+EFWM)
用加权平均流量计系数修正后的孔板的开口直径为:
d′20=(FFWM)1/2·d20
2)用加权平均流量计系数对孔板流量计进行修正的实例。以空气为介质,用国家原油大流量计量站研制的小型音速喷嘴流量标准装置,对公称通径为DN100的孔板流量计进行检定的数据见表4-1。
表4-1 用音速喷嘴流量标准装置检定DN100孔板流量计数据
    
按上表4-1中的数据可算得流量加权平均误差为:
EFWM=1.5236%
流量加权平均流量计系数为:
F=100/(100+EFWM)=0.9850
用流量加权平均流量计系数对孔板流量计的输出结果进行修正后的数据见表4-2。
表4-2 对孔板流量计的输出结果进行修正后的数据
    
可见,用流量加权平均流量计系数对孔板流量计的测量值进行修正后,示值误差减小了,亦即提高了测量的准确度。同时也验证了用流量加权平均流量计系数对孔板流量计测量值进行修正的方案是合理可行的。
3.质量流量计在线实流检定。科氏力质量流量计对安装应力、机械振动比较敏感,不当安装所造成的管道应力会影响流量计振动管的自由振动,影响流量计的频率输出;机械振动也会干扰输出信号的检测,最终将影响流量示值。对于准确度要求较高的场合,应对质量流量计采用在线实液检定。检定的主要方法有质量法、标准表法、静态容积法和小体积管配密度计法。针对实际应用的需要,国家原油大流量计量站研制出了撬装质量法标准装置和小体积管配密度计法两套标准装置,并分别进行了现场试验。
撬装质量法标准装置由电子秤、称量罐、换向阀、泵及控制系统组成。小体积管配密度计法装置由BROOKS小容积体积管、在线密度计、数据采集系统组成。用两套标准装置对同一台质量流量计检定测试的数据见表4-3。可见,在同一流量上基本误差的最大差值为0.14%。
表4-3 质量流量计在线实流检定数据
    
通过撬装质量法、小体积管配密度计法两套流量标准装置对质量流量计的检定测试和数据分析、归纳,总结出了用不同的流量标准装置检定质量流量计的检定及数据处理方法,检定中需注意的事项及质量流量计在石油、石化行业应用的范围。利用该成果不仅开展了大量的质量流量计的实液检定,而且还完成了“东北成品油下海计量”“兰成渝管道首站计量”等工程项目的设计工作。
4.液体密度计动态检定。密度值是商品原油计量中参与油量计算的重要参数。密度值测量的准确与否,直接影响计量交接的准确性。密度的测量方法有两种,即采样化验和在线测量。在线测量一般采用振动管式液体密度计。以往密度计的检定一直是采用静态投浮计的方法,该方法存在的问题是静态下检定的密度计在动态下使用时会有误差。为了消除这种误差,研究建立了一套液体密度计动态检定的装置,从而提高了密度计检定和使用的准确度。
密度计动态检定系统由天平、采样系统、控温介质箱、压力比重瓶、标准密度计、数据采集与处理系统等部分组成。在该系统中,压力比重瓶与精密天平一起作为密度基准,用于确定管道中流体在工况条件下的密度,用此密度值作为标准,检定用作传递标准的标准密度计,然后再用标准密度计检定工作密度计。图4-1为密度计动态检定系统量值传递关系。
对大庆油田总外输计量站451932#和451945#两台密度计进行了两次在线实流检定,两次检定系数相对变化量最大为0.02%。试验结果表明密度计动态检定系统的密度测量总不确定度优于0.0002g/cm3,可以用于工作密度计的曲线方程检定和单密度点的在线动态检定。
5.油气计量配套仪表的在线检定。在原油和天然气的计量和检定过程中,温度和压力值要直接参与运算或修正,所以,流量测量结果准确与否,还取决于温度、压力和差压等参数的测量准确度。为此,开展了对温度、压力和差压变送器的在线检定方法研究,配备了恒温槽、DHI和浮球压力标准器、标准信号源等便携设备,成功地在全国的多个油气田对温度、压力和差压变送器进行了在线检定。
    
图4-4 密度计动态检定系统量值传递关系
三、气体超声流量计应用技术研究
随着天然气工业和现代科学技术的不断发展,气体超声流量计在国内外天然气计量中得到越来越广泛的应用。气体超声流量计是继孔板、涡轮之后涌现出的一种新型流量计,具有无可动部件、无压损、适应高压力、大流量、宽量程比、抗干扰能力强、适用于脉动流和双向流计量等特点,是目前天然气计量领域较为理想的流量计,代表气体流量测量的发展方向。
在国外,气体超声流量计于20世纪90年代中期开始大规模应用。国际上工业化生产气体超声流量计的主要厂家有荷兰的Instromet、美国的Daniel、Smith(Kongsberg)、Controlotron公司等。各天然气产销大国对超声流量计性能方面作了大量的研究,已取得大量的数据。
为了保证气体超声流量计得到良好的应用,美国天然气协会和国际标准化组织已经编制和出版了相应的技术报告,对其进行描述和规范,美国A.G..ANo.9报告规定了超声流量计的设计、生产、测试等内容。
国内也先后开展了气体超声流量计测试研究、气体超声流量计测试与应用研究、气体超声流量计现场应用研究及推广等项目,并制订和颁布了GB/T18604-2001《用气体超声流量计测量天然气流量》标准。
我国已有近50台气体超声流量计应用于气体贸易交接计量,在陕京复线、西气东输管线和中武线等大型输气管道建设中,都有大量的应用,其中西气东输管线口径DN150以上的流量计主要采用气体超声流量计。
石油工业天然气流量计量站对荷兰Instromet、美国的Daniel、Smith(Kongsberg)、Controlotron4家公司生产的气体超声流量计进行实流检测,根据流量计应用现场的具体情况,分别从超声流量计现场使用前后系统性能变化等方面着手,系统地研究气体超声流量计工作性能。其结论也为气体超声波流量计在最近几年大量应用于各大油田现场提供了支持。
(一)测试的基本情况
测试根据A.G..ANo.9报告和GB/T18604-2001《用气体超声流量计测量天然气流量》标准,并结合JJG198-94《速度是流量计检定规程》,用临界流文丘利音速喷嘴组合系统作流量计量标准装置,对国外四家典型超声波流量计进行测试与现场应用(由于比较的需要,本项目只针对相同口径,即DN300的超声流量计进行研究),分三个阶段进行了天然气实流测试与现场试用,验证气体超声流量计的准确度、重复性和最大峰间误差是否满足A.G..A.9号报告和GB/T18604要求,考察超声流量计在理想条件下、现场条件下、非理想条件下的特性,考察其抗干扰能力和稳定性等,最终对其计量性能做出评价。
超声流量计应用研究的三个阶段是指:计量站首次测试、现场试用、计量站再次测试。
测试的安装管路条件分“理想管路条件”和“非理想管路条件”两种。所谓“理想管路条件”是指超声流量计安装时具有相当长的上游直管段(在流量计上游170D倍管径长度以内无弯头、无过渡部件、无阻力件等,管内壁经过专门的机械精加工,无台阶,内部光滑),流速分布均匀,流场较稳定(无脉动流,无漩涡流);“非理想管路条件”是指在超声流量计上游10倍管径长度外存在阻力件(双弯头、伸缩器等)。现场试用是指将超声流量计按安装于生产现场——西南油气田分公司输气管理处青白江站,与孔板计量装置串联,并实际工作一段时间,以观察其现场计量性能、抗气流干扰和噪声干扰的性能。
在计量站的测试中,还根据现场可能出现的压力变化情况测试装置的能力,在不同的天然气压力下对超声流量计进行了测试。对多声道超声波流量计,模拟实际应用中可能出现的某一声道暂停工作现象在计量站进行了测试。另外还进行了双向流测试。
(二)气体超声流量计的主要技术指标
为了考察气体超声流量计的性能,选取了荷兰Instromet公司DN300五声道(Q.Sonic-5S)、美国Daniel公司DN300四声道(SeniorSonic3-3400-024)、美国Controltron公司DN300、美国Smith公司Kongsberg DN300六声道(MPU 1200)超声波流量计进行了天然气实流测试和研究。这4台气体超声流量计的原理、主要技术指标及国内GB/T18604-2001《用气体超声流量计测量天然气流量》中的主要技术要求汇于表4-4。
(三)测试方法
该测试项目分3部分:①计量站首次测试;②现场测试;③计量站再次测试。验证气体超声流量计的准确度、重复性和最大峰间误差是否满足A.G.A.No.9报告要求,考察超声流量计在理想条件下、现场条件下、非理想条件下的特性,考察其抗干扰能力和稳定性等。测试选取了在流量计最小流量Qmin与最大流量Qmax范围内分布7个流量点,其中0.1Qmax是GB/T18604-2001中准确度划分的分界流量点(用Qt表示),从而考查流量范围内流量相对示值误差、重复性、最大峰间误差等各项指标。
表4-4 4种气体超声流量计的技术指标比较
    
续表
    
(四)测试结果
1.计量站首次测试。对4种流量计都做了计量站首次测试,在理想管路条件下,Qt以上流量点基本上都能符合标准要求;Qt以下流量点,有两种流量计符合标准要求。在非理想管路条件下,Qt以上流量点有一种流量计符合标准要求,还有一种流量计经修正后,符合标准要求;Qt以下流量点,只有一种流量计经修正后,符合标准要求。
2.现场试用。Daniel、Instromet、Kongsberg流量计在西南油气田分公司输气处青白江配气站做了15~30天的现场试用,在现场试用期间,上述超声流量计能适应现场工况,工作稳定、可靠。
3.计量站再次测试。在现场试用一段时间后,将流量计送回到计量站再次进行测试,从测试情况来看,超声流量计经过一段时间使用后,测试数据略有变化,变化方向是向正误差偏移,但总的来说,变化不大,在不经过校准的情况下,仍能满足标准的要求。
通过对四种国外超声流量计的测试和现场试用,对超声流量计的计量性能有了一定的认识。
(1)多声道气体超声流量计重复性普遍都比较好,但示值误差不稳,在通过校准后,在理想管路条件下能满足出厂技术指标要求,在现场应用前应模仿现场条件,进行实流校准。
(2)超声流量计在Qt以下性能不太稳定,应慎用。特别是当流量(流速)接近或低于流量计最低流量(流速)时,往往带来较大的误差。实际使用中应尽量选用常用流量在Qt以上的流量计型号。
(3)气体超声流量计在工作压力范围内,压力的变化对流量计量的影响可忽略。
(4)不同的安装管路配置对超声流量计的计量性能影响不同,超声流量计的现场安装仅仅满足厂家提供的最低安装要求是不够的,安装前管路配置中尽可能减少阻流件、脉动流等对测量的影响,否则应加装整流器并整体实流校准后使用。
(5)超声流量计在使用一段时间后,由于气质脏污等因素的影响可能会出现漂移,这种漂移通常是偏向正误差。
(6)超声流量计在使用前经过实流校准修正流量计系数,可以提高其准确度,这种提高对于大口径流量计是必要的,对贸易双方的经济效益也是显而易见的。
四、简化油井产量计量技术
随着各油田相继进入高含水、特高含水采油期,油井产量计量的难点主要有以下几方面:被测量介质是油、气、水混合物,混合不均匀,原油含水率和气油比随时发生变化;低产油井会造成被测量介质的流量小、流动性差、流态波动,甚至出现段塞流;被测量介质不同程度地含有泥沙等机械杂质;测量的工况条件受油井的生产条件影响经常发生变化;油井地处偏僻、分散等。
针对高含水、特高含水采油期油井产量计量的特点,结合各油田实际情况,开展了简化油井产量计量技术方面的研究,这里所说的简化有两层含义,一是计量装置本身的简化,对投资较高、操作复杂、管理和维护不便的成套计量装置及仪表系统进行了简化,对传统的油井产量计量方法和装置进行了技术改进和创新;二是适应工艺流程简化的需要,由于投资规模限制等因素,在低产、高含水油田开发中,普遍采用与以往不同的原油集输模式,要求研究开发油井产量计量新技术和新产品。从而满足了高含水、特高含水采油期油田开发低成本、高效益的战略要求,十五期间普遍采用的计量方式主要有:油井两相分离玻璃管计量装置、机械控制液位压力的油井计量装置、双容积油气分离计量装置、油井计量车、软件量油等。
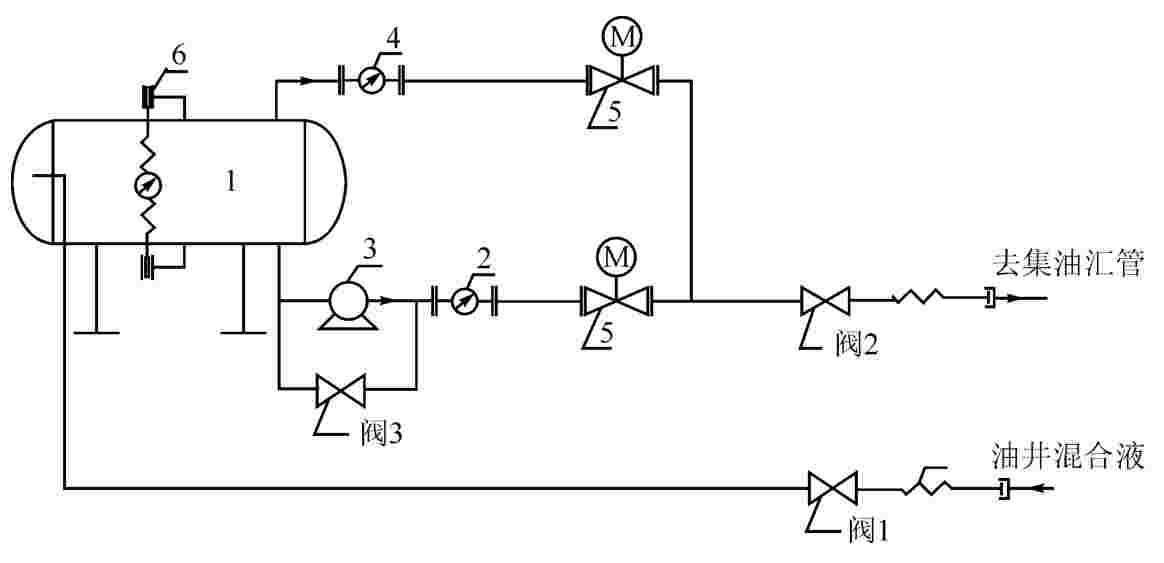
(一)油井两相分离玻璃管计量装置
油井两相分离玻璃管计量装置是国内各油田普遍采用的传统的油井产量计量方法,采用这种方法量油的井约占油井总数的90%以上。适用于多管集油工艺的油井产量计量,管辖油井数一般为11~16口。
油井产出的油水混合液及伴生气流入两相分离器实现气、液两相的分离,随着混合液在分离器内的累积液位升高,通过玻璃管液位计测量分离器内底水水位上升的设定高度,同时记录测量的时间。根据重力作用下连通容器液位平衡的原理,由玻璃管液位计测量的水位上升高度、测量时间、分离器的截面积和含水率即可计算出油井的日产量。伴生气的产量由气体流量计测得。
该方法采用自力式差压调节阀自动调控分离器压力。在油井气量很少,分离器排液压力不足时,差压调节阀将会自动关闭伴生气出口,使分离器处于升压状态。差压调节阀的作用始终保持分离器压力的稳定,以使气、液分离和量油排液顺畅进行。
在两相分离玻璃管计量装置的基础上,研究开发的油井产量两相分离自动玻璃管计量装置。该装置取消了以往油井计量系统中管理难度较大的电控气动阀和密度计,通过以单片机或小型PLC为中心的控制仪,实现了单井产量的自动计量。
油井产出的混合物进入分离器后,利用分离器内的压力,实现气液分离。当混合液在分离器中累积的过程中,由超声波液位计,检测液位从下电极上升到上电极的时间,再根据计量段分离器的体积就可以计算出混合液的质量。液位到达上电极后,控制仪输出信号给阀门定位器,开启混合液出口电动球阀,混合液在分离器内压力作用下,从计量桶排出。液位下降到下电极时,控制仪输出信号,关闭电动球阀并记录时间,并开始下一次计量。当计量次数达到设定值后,可进行第二口井的量油,也可断电结束计量。手工取样测定原油含水率和密度。油井伴生气的计量采用智能气体流量计,实现标准状态下的瞬时、累计产气量的计量。为保证分离器正常工作,在排气管路安装有自力式差压调节阀,使分离器与集油汇管之间始终保持一个恒定的压差。
系统保护措施:在量油时,当液位到达下电极和上电极时,控制仪发出声光提示;当电动球阀启动30秒仍不到位时,控制仪将发出声光报警信号。
该方法混合液的排放为间断式,间断计量的优点是只要控制好气体流量计进出口的工作压差,并选用量程合适的气体流量计,可以计量产量变化较大的油井,或计量产量相差较悬殊的不同油井。目前一套油井产量两相分离计量装置管辖的油井数一般为11~16口,这些油井的产量相差几倍甚至几十倍,选用间断计量方式较为合理。
(二)机械控制液位、压力的油井计量装置
用机械自力方法控制分离器液位、压力的计量装置主要有两种:一是采用自力式差压调节阀配合浮子液位控制器,调节分离器压力和液面;二是采用浮子液位油气三通调节阀,同时控制压力和液位。两种方案的共同点是都采用浮子液位调节器作为排液阀的执行机构,它的动力是分离器缓冲室内液体对浮子的浮力;不同点是分离器压力的控制方式。
    
图4-5 自动玻璃管油井计量装置原理示意图
1——立式两相分离器;2——超声波液位计;3——智能气体流量计;4——自力式差压调节阀;5——电动球阀;6——控制仪
依据第一种方案设计的计量装置,是采用油井两相分离器、自力式差压调节阀、浮子液位控制器与凸轮式金属刮板流量计配套使用,如图4-6所示。它可解决高含水期低产井、用电困难井区的自动量油问题。工作原理是,油水混合物通过分离器内挡板流入装有浮子液位控制器的计量桶。安装在计量桶内的浮子通过连杆机构直接传递给调节阀的阀芯,利用计量桶内的液体对浮子产生的浮力,可机械地调节液位,确保计量桶液面保持稳定。随着液位升高,浮子调节阀逐步打开,油水混合物经过刮板流量计进行液量计量后,经浮子调节阀流入汇管。分离器内分离出的气体,经捕雾器进入智能旋进气体流量计,实现瞬时、累计产气量的计量。通过人工取样化验分析,测量油井含水率。安装在排气管路上的自力式差压调节阀,使分离器与集油汇管之间始终保持一个恒定的压差。
    
图4-6 恒压控制油井计量装置结构原理图
1——自力式差压调节阀;2——浮子液位控制器;3——智能旋进气体流量计;4——涡街流量计;5——刮板流量计
第二种方案是采用油井两相分离器、浮子液位油气三通调节阀与科氏力质量流量计配套使用,如图4-7所示。主要是利用科氏力质量流量计既能测流量又能间接测含水率的功能。气液两相混合物自油气水进口进入计量分离器,采用油气浮子三通调节阀实现计量分离器压力和液位自动控制。这种阀既能控制液面,又能通过节流天然气为排油提供所需的压力。该阀有两个进口和一个出口,上面的阀芯用来调节天然气的流量,下面的阀芯用来调节原油的流量。两个阀芯的作用相反,当上面的阀芯关小的同时,下面的阀芯就开大。原油和天然气的流向,总是使各自的阀芯处于流开状态。总之,随着液面的升高或降低,不断改变两个阀芯的开度,同时完成了分离器的液面和压力的调节,实现了分离器的变压控制。因为质量流量计与油气三通调节阀配合使用,使油井计量工艺得到简化。
    
图4-7 以浮子液位油气三通调节阀为核心的变压控制计量装置结构原理图
(三)双容积油气分离计量装置
双容积油气分离计量装置主要包括两相双容积计量分离器、控制仪、泄油泵和全密闭型三通电磁(或电动)阀。如图4-8所示。单井来油经进口进入分离室进行油气分离,天然气从分离器上方的气出口流出计量,原油从分离器中部的分离室液出口进入计量室计量。当计量室中的液面上升至上液位时,上液位浮球继电器接点接通,三通电磁(或电动)阀打开排油通路,切断分离室与计量室的进口,同时齿轮油泵启动排油,使液面下降。当计量室中的液面下降至下液位时,下液位浮球继电器接点断开,关闭排油通路,打开分离室与计量室之间的接口,开始第二次计量。
    
图4-8 双容积油气分离计量装置结构原理图
(四)油井计量车
为解决环状流程和三次加密井等的油井计量问题,一些油田先后采用了油井计量车。油井计量车采用油气两相分离,差压变送器检测分离器内的液面高度,控制气路电磁阀开、关,实现装置排气集液和集气排液过程。根据混合液的集液时间,可判别油井液量范围,自动切换油井计量方式:通过安装在液路的金属刮板流量计测量液体的体积流量;或通过检测分离器内液位上升时间,计算出油井产液量。排液控制是由计算机采集差压信号,控制液路电动阀和泵的开启与关闭。
在油井计量车推广应用过程中,考虑到低产量、高含水油井,一般油气比都比较低。而这种井况的油井在三低油田和三次加密井中占有相当大的比例。针对这种工况,另外设计制造了一种适应产液量低,少气油井的计量车。采用控制压力法计量:在进液和排液的过程中,控制分离器压力在汇管压力上下10%的小范围内变化,计量过程中即产生阻力,也产生吸力。阻力与吸力的作用相抵消,使压力波动对油井计量的影响近似为零。用泵排液,用流量计量液。
车载活动式油井计量装置具有计量准确度高、测量过程自动控制、自动数据采集及处理、机动灵活、适应性强、操作简便等特点。适用于偏远、分散、低产抽油机井的产量计量。
    
图4-9 油井计量车在现场工作
(五)软件量油
和油井计量车一样,液面恢复法和示功图法等软件量油方法,也是针对环状流程等没有固定计量设备油井产量的计量而开发应用的。所谓软件量油,是指没有专门的计量设备,借助与油田生产中其他生产任务,用间接的方式得到油井产量。
液面恢复法的原理是,在抽油井正常生产过程中,低产油井的动液面较深,除间歇出油井以外,在泵工作正常的情况下,抽油井的生产是稳定的。此时,油井的动液面在一段时间内也保持稳定。根据有关试井理论,油井关井后,液面上升率起初与关井时间成正比,然后变得越来越缓慢。根据连通器原理,在关井时间内,油套环形空间储存的流体体积可在相同时间内被抽油泵抽出。仪器间隔一定时间测出3个液面深度,由3个液面深度计算出液面恢复速度值,即可算出相应的产液量。
    
图4-10 油井计量车工艺流程图
1——卧式两相分离器;2——液体流量计;3——排液泵;4——气体流量计;5——电动阀;6——差压变送器;7——高压橡胶软管
示功图发的原理是:示功图理论上可以表示每次抽油的产液量。深井泵的示功图直接反映泵的工作情况,反映泵内流体的充满程度。功图法量油是利用仪器采集每个冲程的功图资料,根据功图资料的变化,分析每个冲程中泵内液体的充满程度,把泵筒作为计量容器,计算出每个冲程的抽吸量,再折算出单井的产液量。
五、油气水多相流量计测试与应用技术
油气水多相流计量技术作为当今世界流量计量领域的前沿技术,逐步得到国内外石油界的重视和认可,目前已有几十家国内外企业或技术机构相继开展了多相流量计产品的研究开发工作,其中有些产品已在海上和陆上油田得到了小规模生产应用。这些多相流量计的工作原理、产品结构不尽相同,其适用条件、技术指标和测量准确度也各不相同。
利用设在大庆油田设计院油田地面工程试验基地的“多相流量计现场实液测试校验装置”,对国内外多相流量计进行试验和测试,实际了解其工作原理和结构特点,确定其在不同流态、含水率和含气率条件下的计量性能,并通过这些第一手数据资料,深入分析这些多相流量计的流量和相含量测量技术,从而全面准确地评价国内外多相流量计的实际水平和应用特点,切实掌握多相流量计的国内外技术现状,可以为中国石油今后开展多相流量计的应用选型提供技术支持。
(一)国外多相流量计技术现状
在油、气、水三相混合流动中,由于各相之间存在相互作用,同时不同流态下各相之间存在着不同的速度滑差和随时可变的流态界面,致使管道内不同横截面上的分相流量比以及各相所占管截面都不相同,因此多相流测量要比单相流难度大,其描述也比单相流复杂得多,因此,多相流测量是一项十分复杂的技术。
1.多相流量计的基本测量方法。由于多相流测量的复杂性,世界各国的研究开发人员一直在探索和尝试采用各种方法测量多相流中各相的流量,从传统的单相流测量技术发展到最新的数字电子成像技术,但其基本测量方法都由两部分组成:一是流速(量)测量;二是相分率测量。
(1)流速(量)测量。流速(量)测量是根据测量原理不同,主要有差压法、相关法和容积法等。
1)差压法:当流体通过节流件(如孔板、文丘里管和喷嘴)时会产生压降,由多相流量与压降的关系即可测得多相流量。目前文丘里管是多相流计量中使用最多的一种差压式流量计。
2)相关法:在一定长度的管段上设置两个传感器(γ传感器或电容、微波传感器),测量相似流体性质变化的特征与频率。根据两个传感器对同一参照物测量的时滞,以及传感器之间的距离,通过相关函数计算出流体的速度。
3)容积法:是建立在气相与液相基本特性的差异上,即气、液两相流体中气相的体积流量与流动状态下的压力、密度密切相关;而液相的体积流量却与流动状态下的压力、温度基本无关。若已知多相流相分率,测得气液混合物的总体积流量,即可实现多相流的流量计量。
(2)相分率测量。相分率是表征多相流的重要参数,也是多相流测量的难点,射线吸收法、电学法和微波法是普遍采用的相分率测量方法。
1)射线吸收法:射线穿过多相流体时被流体吸收,吸收的程度与多相流的密度有关,根据射线的吸收程度可得流体混合物的密度,进而计算出多相流的各相分率。目前,通常采用γ射线传感器来测量多相流平均密度和相分率,该类仪表也称为γ射线密度计。
2)电学法:分为电容法和电导法。在油连续相流体中,用电容传感器来测量流体的介电常数以确定含水率;在水连续相流体中,使用电导传感器,利用水、油、气间导电率的显著差别实现对流体含水率的测量。
3)微波法:某一固定频率的微波经过不同含水率的液相,可以产生不同的衰减,亦即衰减幅度与含水率有关。微波衰减法能够适应很宽的含水率测量范围。它具有对GVF不敏感的优点,并在油连续相和水连续相中都能工作。
上述方法可组合使用,如:用γ测量混合物密度,微波法测量含水率;用电容/电导法测量含水率,γ测量含气率。
2.多相流量计的基本类型。根据结构原理的不同,多相流量计通常分为两类:不分离式多相流量计和部分分离式多相流量计。
(1)不分离式多相流量计。不分离式多相流量计无需进行气液分离,就可以测量出油、气、水混相流流量,但某些流量计需要进行流态调整,通过流态调整装置将多相流体整形为各相混合均匀的流体(匀相流),因此不分离式多相流量计还可分为匀相混合和非匀相混合两种计量方式。
(2)部分分离式多相流量计。部分分离式多相流量计包括一个小型分离器或导流设备。基本原理是将多相流导入一个简易气液分离装置,将油、气、水多相流分为以气相和液相各占主导地位的两种流体,然后分别进行计量。这样可以将测量流型或测量参数限制在相对较小的变化范围内,从而保证或提高整个多相流计量系统的测量范围和测量准确度。
3.国外多相流量计。国际上多相流量计产品的研究和开发从20世纪80年代开始,经过20多年的发展,取得了显著的进步,比较有代表性的有:
美国Agar公司的MPFM300/400系列多相流量计。采用容积式流量计测量总流量(气体和液体),双文丘里管组成的动量计用于检测截面含气率,由此可计算出多相流的气、液流量。再由一个测量范围为0~100%的专用OWM—201微波原油含水分析仪进行含水率测定。
挪威Roxar公司的RFM MPFM 1900VI多相流量计,流体流速由电容传感器内不同电极对之间的互相关确定,文丘里管的使用又将多相流量计的测量范围扩大到单相液流和环状流。非插入式电容传感器测量流体的平均介电常数,同时用γ密度计测量流体的平均密度,在高含水率即水是连续液相时,用电导传感器测量混合物的电导率,替代电容测量,从而计算出含水率、含气率。
挪威Roxar公司的MFI多相流量计,流速测量采用微波相关测量技术,为了扩展总流量测量范围,选用了文丘里管与微波相关测量技术相结合的方法测量多相流总流量。相含率的测量采用了微波传感器配γ密度计。
挪威Framo公司的多相流量计,主要由静态混合器、文丘里管、双能γ射线相分析仪三部分组成。其独特的静态混合器设计是Framo多相流量计的主要特点,无论流量计入口为何种流态,经过其静态混合器之后,都能产生一定时空的多相匀质流动。这样,文丘里管便能准确地测量出多相流总体积流量,双能γ传感器测量出多相流中油、水、气各相百分比,结合这两组测量值便可计算出油、气、水各单相流量。
挪威KOS公司的MCF多相流量计,主要由电容传感器、电容相关传感器组成。该流量计的流道内置有两块薄平行板,板的表面装有阵列电容传感器。与流动方向垂直的一排电容传感器测量出段塞流中的气液界面并计算含气率,平均液中含水率由位于气液界面下的较低的一对电容传感器测定。同时,采用电容相关技术测出段塞流动速度,通过滑差修正公式分别计算气相和液相流速。由各相流速和相分率值便可计算出油、气、水各单相流量。
法国石油研究院的IFP多相流量计,采用微波影像技术和超声波技术(多普勒效应)测量油气水各相体积百分比和流速,从而测量多相流各单相的流量。
英国ISA公司的ScrollFlow多相流量计,工作原理为,一台特殊设计的双螺旋转子容积式流量计进行多相流总体积流量测量,安装在流量计中部的单能γ密度计测出混合液密度,含水率测量通过时间比例取样器取样分析测定。综合上述测量值,便可得出油、气、水各单相流量。
英国Jiskoot公司的多相流量计。部分分离型多相流计量系统工作原理为,多相流首先进入小型气液旋流分离器进行气液分离,大部分气体经冷凝器后由气体流量计测量,其余多相流体(含气率低于15%)由液出口先后进入静态混合器、孔板或涡街流量计、Starcut微波原油含水含气分析仪进行测量,测量数据由计算机进行处理,从而得出油、气、水量;Mixmeter多相流量计工作原理为,多相流经由Mixer混合器后,产生一定时空的多相匀质混合流体,采用差压变送器测得混合器前后的压差值,以计算混合流体的总流量,然后由双能γ密度计测量多相流的含水率、含气率,从而得出油、气、水单相流量。
法国Schlumberger公司的Vx多相流量计。由文丘里管测量多相流的总流量,双能γ传感器测量混合液的密度和含水率,通过多相流的流速和滑差模型可确定气体的流速,从而得出单相油、气、水流量。
FlowSys公司的TopFlow多相流量计。主要由文丘里管和安装在文丘里管喉部处的电极组组成,当流经多相流量计的油气水混合物为油连续相或水连续相时,电极组分别测量混合物的电容和电导率;然后由数学模型计算出多相流的油、气、水量。
4.国内多相流量计。国内多相流量计的研究工作始于20世纪80年代末,随着西部油气田的开发和海上油气田开发规模的不断扩大,进一步促进了国内多相流量计的技术发展,到目前为止,已有兰州海默公司、西安思坦公司、西安交通大学(西安开尔公司)、兰州公司、西安石油大学、浙江大学、天津大学、中国原子能科学研究院等单位相继开展了基于各种原理的多相流量计的研制或现场试验工作。但从总体上看,我国多相流量计还处在研究起步阶段,仅有少数多相流量计转化为了商业产品。
(1)兰州海默公司MFM2000系列多相流量计。MFM2000系列多相流量计主要由分流器、文丘里管、单能γ相关流量计、双能γ传感器、单能γ传感器等组成,见图4-11。安装在双能γ传感器上游的分流器,对部分游离气体进行分流,使得进入双能γ传感器的多相流保持较低的含气率和较为均匀的流型。
文丘里管用于测量单相或连续相条件下的总流量;单能γ相关流量计用于测量间歇流条件下的气、液流速;双能γ传感器由安装在管道轴线两侧对称的双能γ源和碘化钠探测器组成,γ射线对含水率的变化敏感,用于在较低含气率和较为均匀的流型条件下测量含水率,能够保证较高的测量精度;单能γ传感器用于含气率的测量。
    
图4-11 MFM2000系列多相流量计的系统组成
1——温度变送器;2——分流器;3——双能γ传感器;4——文丘里管;5——压力变送器;6——单能γ传感器;7——差压变送器
将MFM2000多相流量计与气液旋流分离器结合起来,组成部分分离型多相流计量系统,并考虑了流型、气体相分率的调节及量程比等因素以解决高含气条件下的多相流测量。图4-12为用于测量高含气的MFM2000-HG型多相流量计的系统构成。
兰州海默科技股份有限公司是国内最早拥有商业化产品的公司之一,近年来海默公司生产的多相流量计,从工艺结构到技术性能都进行了不断的改善和提高。到目前为止,已有100余台海默多相流量计应用于国内外陆上和海洋油田。
    
图4-12 MFM2000-HG型多相流量计
(2)西安开尔公司TFM-500多相流量计。西安交通大学的开尔公司,是我国最早开展多相流量计研究的机构之一。TFM-500多相流量计采用流体静态混合器以及文丘里管测量三相总流量,倒U形管测量气液比,热扩散技术测量原油含水率。此测量方法为国际首创,TFM-500多相流量计具有结构简单、无运动部件、测量原理新颖、无放射性等特点。目前有10余台TFM500多相流量计分别在长庆油田、胜利油田、南阳油田进行了现场试验应用。
(3)西安思坦YQS型多相流量计。西安思坦科技开发公司开发生产的YQS型多相流量计,主要由整流装置、文丘里管、双能γ射线传感器等组成。整流装置将管道中流动的不同流态油、气、水多相流调整为有利于总流量及相分率测量的流态,文丘里管用于总流量的测量,双能γ射线传感器测量相分率。
(4)中国原子能科学研究院CF-100油气水三相流量测量装置。CF-100油气水三相流量测量系统主要由气液分离器、γ射线分析仪、气体质量流量计、涡街液体流量计组成。油气水混合液首先进入气液分离器进行气液分离,分离器上装有液位测量仪表,用于检测分离器内液位。根据液位变化,控制气液双控阀分别排出气体和混合液。气体的流量由安装在气液分离器上部的气体质量流量计进行测量;混合液的流量由安装在气液分离器下部的涡街流量计进行测量,γ射线分析仪用于测量原油含水率。目前,CF-100油气水三相流量测量装置,分别在冀东油田采油一区和华北油田采油四厂进行现场试验。
(5)兰州科庆公司KQMF系列油气自动计量装置。KQMF系列油气自动计量装置主要由旋流分离器、气液分离器、双能γ传感器、容积式流量计、U形气体流量计组成。油气水混合液首先进入旋流分离器进行气液初步分离,被分离的液气分别经液气导向环进入油气液位自动控制器,由浮子调节阀利用液位高低直接控制气体排出的流量和间接控制液体排出的流量,实现控制器内液位和压差的自动控制;气液排出口分别配套安装气体流量计、液体流量计、油水组分仪和温度压力变送器,并与计算机系统配套使用,组成一套完整的油气混输流体的在线计量装置。该装置目前在大庆油田采油五厂进行现场试验。
(二)多相流量计的测试与评价
通过油气水多相流测试装置对多相流量计进行性能测试,是认识和评价多相流量计技术性能和应用条件的最主要的方法之一。近年来,国内外许多石油公司、科研院所、大学和生产厂家都投入了大量人力和资金,相继建成了不同规模的油气水多相流测试装置。目前,国外比较有影响的油气水多相流测试装置有英国NEL(国家工程实验室)、挪威KOS、法国Schlumberger、美国Conoco公司、法国IFP石油研究院的油气水多相流测试装置,挪威HYDRO研究中心的高压多相流实液测试装置等。国内的西安交通大学、浙江大学、石油大学(华东)、中国科学院力学所、胜利油田、兰州海默公司等单位根据自身研究和生产的需要,也先后建成了一些简易的多相流量计校验(测试)装置,但这些装置在测试能力、介质源提供及处理、自动化程度等各方面都存在不足,不能满足多相流量计测试评价的需要。
1.油气水多相流量计实液测试装置。设在大庆油田建设设计研究院油田地面工程试验基地的“油气水多相流量计实液测试装置”,是目前亚洲唯一的应用实液对多相流量计进行全性能测试的装置。该装置在2001年通过了中国计量科学研究院的测试后,不断加强与国际多相流计量领域的技术交流,先后有英国国家工程实验室(NEL)、Schlunberger公司剑桥研究所、荷兰壳牌(SHELL)石油公司、阿曼国家石油公司(PDO)等的20余位多相流计量专家,来大庆进行技术交流并与之建立了良好的技术合作关系。大庆油田建设设计研究院已成为国内外石油行业对多相流量计技术性能进行测试、评价的权威机构,在国内外多相流计量技术领域享有一定知名度。到目前为止,该装置已完成了对挪威Roxar公司、FlowSys公司、法国Shlumberger公司、英国Daniel公司、美国Agar公司、Halliburton公司、意大利Pietro Fiorentini公司、荷兰Emerson公司以及国内兰州海默、兰州科庆、西安开尔等公司和单位研制生产的30余台油气水多相流量计(装置)的性能测试。
(1)多相流量计实液测试装置主要技术指标:
1)试验介质:
油相-净化油:油中含水率≤0.5%;
水相-含油污水:水中含油率≤0.5%;
气相-油田伴生气:气中含液率≤0.5%;
2)多相流量计试验管径:DN50,DN80,DN100;
3)最大流量:油流量50m3/h,水流量50m3/h,气流量1170m3/h;
    
图4-13 油气水多相流计量测试实验室
    
图4-14 多相流计量测试装置控制室
4)装置的测量不确定度:油相测量不确定度≤1.0%;水相测量不确定度≤1.0%;气相测量不确定度≤1.5%。
5)装置流量稳定度:油相流量稳定度≤2.0%;水相流量稳定度≤2.0%;气相流量稳定度≤5.0%。
    
图4-15 多相流量计正在进行测试
    
图4-16 油气水多相流量计实液测试装置工艺流程
6)含水率调节范围:0~100%;
7)含气率调节范围:0~100%;
8)系统工作压力:≤2.5MPa;
9)试验介质最高工作温度:≤80℃。
(2)装置工艺原理及流程。该测试装置的主要工艺原理为:将油井产出物进行处理,分出净化油、含油污水、油田气三种单相介质;给各单相介质增压并经油、气、水单相流量计进行流量计量后,重新按给定的含水率和含气率调配,生成油气水三相混合物通过被测多相流量计进行不分离计量。通过对在分相时经单相流量计计量出的油、气、水流量值与混相时经多相流量计计量出的油气水流量值进行比较,确定多相流量计的计量准确度及适用条件。工艺流程见图4-16。
来自油井的油气水混合物首先进入三相分离器,分出的低含水油进入低含水油缓冲罐,将低含水油泵入电脱水器进行脱水处理,获得净化原油,从净化油缓冲罐中将其抽出并输至油流量计进行流量计量,然后,注入油水混合器;从三相分离器分出的含油污水先进入含油污水缓冲罐,由泵将其抽出并输至水流量计进行流量计量后,也注入油水混合器,与净化油混合配成给定含水率的油水两相混合物,再进入气液混合器;从三相分离器分出的油田气先进入油田伴生气压缩机入口缓冲罐,经油田气压缩机增压后,进入油田气稳定罐并输至气流量计进行流量计量,再注入气液混合器与油水两相混合物混合,配出给定气液比的油气水三相混合物;该混合物进入一个流型发展管段,获得充分发展的流型之后,进入被测的多相流量计;从多相流量计排出的油气水混合物先进入段塞流捕集器,然后,进入废液分离缓冲罐,由该罐分出的油田气和含水原油分别外输至油田油气处理站(大庆油田采油二厂南2-9转油站)。在装置的运行过程中,其介质条件和工艺过程与油田生产实际相接近。
2.国内外多相流量计的测试与评价。在油气水多相流量计实液测试装置上,先后多次对国内外的多相流量计产品进行了性能测试,其中包括了目前在全球销量位居前列的产品。
如何科学准确地评价多相流量计计量性能,并在现场应用中充分发挥其技术特性,目前还在不断探索中。比较通行的方法是在多相流量计的全量程范围内,对其液流量、气流量、含水率测量误差分别进行评定。
从测试过的多相流量计中,选出具有代表性的10台进行计量性能的综合评价。
10台多相流量计的液流量测量误差满足±10%要求的数据占总有效测试数据的百分比能达到90%的有3台;百分比能达到80%的有4台。
10台多相流量计的气流量测量误差满足±10%要求的测试数据占总有效测试数据的百分比能达到70%的只有2台。
10台多相流量计满足含水率测量误差±2%要求的测试数据占总有效测试数据的百分比多数达不到90%,满足含水率测量误差±5%要求的测试数据占总有效测试数据的百分比能达到90%的有6台。
需要说明的是,这些流量计的测试条件并不完全相同,某些多相流量计的测试点在其全量程范围内分布不均衡(因测试点由用户指定所致)。所以以上分析并不完全代表产品的技术水平。由于多相流测量的复杂性,多相流量计之间的性能比较也较复杂,每一单相组分的测量都受其余两相工况条件的影响,如含水率测量误差的对比,还应考虑不同含水率、不同含气率及不同液流量等测试条件。从整体测试情况来看,虽然不能从一台多相流量计的测试结果来判定产品的好坏,但从某种程度上也可以反映出一个生产厂家的技术实力。
从对国内外几十台多相流量计的性能测试情况看,多相流量计气、液流量的测量误差一般在±10%~±15%,含水率测量误差一般在±2%~±5%,这在油井计量中是可以接受的,但对于产量分成计量等来说,准确度和稳定性还有待于进一步提高。
3.多相流测量存在的问题和今后的发展趋势。多相流量计技术复杂,影响因素繁多,因此目前的应用还存在很多问题。如部分分离式多相流量计,由于其分离设备一般都比较小,原油起泡、流体冲击等因素会影响气液分离效果,引起含水率测量不准确;采用电容、电感、微波技术的多相流量计有的还不能满足现场要求的实际测量范围;混合器混合效果有待提高,同时还要尽量减小压降;多相流量计的测量准确度和稳定性与传统的分离计量相比还有一定差距,特别是在高含气率和高含水率条件下的测量。
由于这些问题的存在,目前多相流量计大多只能覆盖某一特定的测量区域,比如高含水井或气举井可能需要不同的多相流量计。在多相流量测量中,不确定度总是相分率的函数。低的相分率具有高的不确定度,反之亦然。因此简单地说多相流量计的测量准确度是否达到±10%或者±20%是不够的,还必须说明它的相分率工作点或工作区间。在合适的流态条件如流量、相分率条件下,多数多相流量计单相流量测量准确度可达到±10%~±15%。
多相流测量技术的发展趋向,一是把文丘里管、容积式流量计等已经成熟的单相流量仪表应用到多相流流量计量中,降低多相流量计的硬件投资;二是利用先进的现代科技进行无扰动的流量测量,如超声波技术、微波技术、示踪技术、相关技术等;三是继续发展和完善不分离、不需匀相混合的多相流测量技术,使多相流计量装置趋向小型化、智能化;四是将旋流等分离技术应用到多相流量计中,形成简易的部分分离式多相流量计,提高价格上的竞争力。
上一篇:两地禁毒法例比较
下一篇:日本电视动画《阿拉蕾》赏析





.jpg)
.jpg)
