
第七章 衍生金融工具
第一节 衍生金融工具概述
衍生金融工具是一种交易手段或交易媒介,是在传统的金融产品,如货币、股票、债券等金融工具基础上派生而来的金融工具,是金融创新的产物,因此又被称为创新金融工具。它是根据股价、利率、汇率等市场变量的未来行情趋势,采用支付少量保证金或权利金,签订跨期合同或互换不同金融工具等交易形式的新兴金融工具,是企业规避金融风险的一个主要手段。因而衍生金融工具从本质上来说,是一种为规避风险和获取投机利润对初始投资要求较低的合约。但同时,衍生工具所具有的衍生性、杠杆性等特性决定了衍生金融工具的价格波动大、不确定性大、风险高等特点。
近年来,全球衍生品市场得到快速发展。据国际清算银行(BIS)调查统计,截至2006年6月末,全球OTC衍生品市场名义余额369.91万亿美元,比2000年末增长288.6%;据国际互换与衍生品协会(ISDA)调查统计,全球OTC利率和汇率衍生品市场名义余额达250.83万亿美元,比2000年末增长298.1%。同时,全球交易所交易的衍生产品总金额从2000年的383.4万亿美元持续增长到了2005年的1,408.4万亿美元(分别为相应世界国内生产总值的12.2倍和31.7倍),年均增长率为29.7%,大约为同期相应发达国家国内生产总值年均增长率的10倍。
在国内,随着人民币汇率形成机制的不断完善,我国金融衍生产品市场创新的步伐明显加速。截至2007年9月30日,利率类衍生产品名义本金金额为3,982.64亿元,其中人民币产品余额为1,160.84亿元;外汇及黄金相关衍生产品名义本金金额为8,894.36亿元,其中,人民币产品余额为6,592.73亿元;商品及其他产品相关衍生产品名义本金金额为26.64亿元,其中,人民币产品余额为17.7亿元;股权相关衍生产品名义本金金额为156.41亿元,其中,人民币产品余额为69.8亿元;信用相关衍生产品名义本金金额为8.26亿元,其中,人民币产品余额为0。
在中国金融市场对外开放程度不断提高的背景下,银行业金融机构在中国金融资产中占比规模最大,在中国衍生产品市场中承担着交易商和做市商的角色,在很大程度上决定着中国衍生产品市场发展的种类和规模,对推动中国衍生产品市场发展具有关键作用。综合国内银行业的经营数据来看,衍生工具的交易金额一直保持着远远超过银行经营规模的速度增长。随着资本项目的逐步放开,汇率机制的进一步完善,我国金融产品衍生市场的发展必将步入一个全新的高速期。
一、衍生金融工具概述
(一)衍生工具范围
《企业会计准则第22号——金融工具确认与计量》明确规定,衍生工具是指符合如下三个条件的金融工具:
(1)其价值随特定利率、金融价格、商品价格、汇率、价格指数、费率指数、信用等级、信用指数或其他类似变量的变动而变动,变量为非金融变量的,该变量与合同的任一方不存在特定关系。衍生工具的价值变动取决于标的变量的变化。例如,远期外汇买卖合约的价值变化主要取决于交换币种之间的汇率变动;人民币利率期货的价格变化取决于人民币基准利率的波动;美元债券远期合同的价值变化取决于美元市场利率的变化。
(2)不要求初始净投资,或与对市场情况变动有类似反应的其他类型合同相比,要求很少的初始净投资。从事衍生工具交易不要求初始净投资,通常指签订衍生工具合同时不需要支付现金或现金等价物。例如,客户与我行签订一笔远期外汇买卖合约时,不需要根据合同约定的交易金额支付未来交割的外币。但是,按照约定的交易惯例或交易规则缴纳的保证金不属于一项现时支付,因此不属于初始净投资。
在某些情况下,衍生工具交易也会要求交易一方进行现金支付,但该现金支付相对于合同约定的未来交割金额而言比例较小。例如,客户从农业银行购入一项外汇期权卖出合约,就需要支付一笔期权费,但该款项相对于期权合约的未来交割金额而言数额很少。
(3)在未来某一日期结算。衍生工具在未来某一日期结算,表明衍生工具结算需要经历一段特定期间。但是,衍生工具的结算日期并不一定只有一次。例如,货币互换合约可能涉及合同到期前的多个结算日期。另外,有些期权可能由于是价外期权而到期不行权,也应视为到期结算的一种方式。
只有同时满足上述三个条件的金融工具才能定义为衍生工具,任一条件不可或缺。
(二)衍生工具的分类
衍生工具根据交易条款的类型可分为远期合约、互换合约、期权合约和期货合约四类。
1.远期合约
远期合约是指交易双方签订的,分别承诺在将来某一特定时间购买和提供某种金融工具,并事先签订合约,确定价格,以便将来进行交割。
远期合约的主要品种包括远期外汇买卖、远期结售汇、远期利率等。
2.互换合约
互换合约是指交易双方签订的,分别承诺在未来某一特定时间或时间段,按照合约条款,交换现金流的金融工具。
互换合约的主要品种包括利率互换、货币互换、货币利率互换等。
3.期权合约
期权是一种选择权性质的合同。期权的买方向卖方支付一定数额的期权费后,就拥有在一定时间内以一定的价格(执行价格)出售或购买一定数量的标的物(实物商品、证券或期货合约)的权利。期权的买方行使权利时,卖方必须按照期权合约规定的内容履行义务。
期权按照买卖双方的权利义务分为买入期权和卖出期权。买入期权方通过支付一定的期权费后拥有了选择是否行使期权的权利,卖出期权方收取一定的期权费,承担履行期权的义务。
期权的主要品种包括利率期权、货币期权等。
4.期货合约
期货交易是在交纳一定数量的保证金后在期货交易所内买卖各种实物商品或金融商品的标准化合约的交易方式。期货交易者一般通过期货经纪公司代理进行期货合约的买卖,另外,买卖合约后所必须承担的义务,可在合约到期前通过反向的交易行为(对冲或平仓)来解除。
期货交易是从现货交易中的远期合同交易发展而来的。在远期合同交易中,交易者集中到商品交易场所交流市场行情,寻找交易伙伴,通过拍卖或双方协商的方式来签订远期合同,等合同到期,交易双方以实物交割来了结义务。交易者在频繁的远期合同交易中发现:由于价格、利率或汇率波动,合同本身就具有价差或利益差,因此完全可以通过买卖合同来获利,而不必等到实物交割时再获利。为适应这种业务的发展,期货交易应运而生。
实物期货合约包括大豆期货合约、玉米期货合约、原油期货合约等;金融期货合约的主要品种包括利率期货、股指期货等。
农业银行经营涉及的衍生产品主要包括:远期结售汇、远期外汇买卖、远期汇率协议、远期利率协议、远期债券交易、远期黄金交易、货币互换、利率互换、货币利率互换、货币期权等,还包括总行同境外交易对手交易的各类结构性衍生工具。
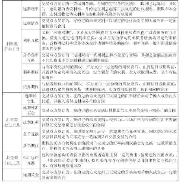
按照衍生工具面临的主要市场风险,可以将衍生工具分为利率类衍生工具、汇率类衍生工具和其他类衍生工具。表7-1结合各类衍生工具的市场风险分类介绍了具体衍生品种的基本情况。
表7-1

二、混合工具和嵌入式衍生工具概述
一项衍生工具可能是包括该衍生工具和主合同在内的混合金融工具的组成部分,混合工具的部分现金流量,以类似于单独存在的衍生工具的变动方式变动,这种衍生工具称作“嵌入式衍生工具”。嵌入式衍生工具使得该合同要求的现金流量的一部分或全部,根据特定的利率、证券价格、商品价格、汇率、价格或利率指数,或其他变量等而变动。附着于金融工具之上但可以独立于此金融工具进行合约转让,或与此金融工具的交易方不同的衍生工具,不是嵌入式衍生工具,而是独立的金融工具。
在对混合工具进行确认与计量时,应该根据该组合产品的实质,判断其中包含的衍生金融工具是否具备分拆的条件。对无法单独划分基础金融工具和嵌入式衍生金融工具的,无法在取得时或后续资产负债表日单独计量其嵌入式衍生金融工具的,均应将混合工具整体指定为以公允价值计量且其变动计入当期损益的金融资产或金融负债,并进行相应的会计核算。
对可以拆分出基础金融工具和嵌入衍生工具的混合工具,可以选择两种方式进行确认与计量:①单独计量拆分出的基础工具和衍生工具。②将混合工具整体指定为以公允价值计量且其变动计入当期损益的金融资产或金融负债,并进行相应会计核算。
(一)混合工具的分拆标准与流程
从上文可知在判断混合工具是否在核算中分拆成为基础工具和嵌入衍生工具需要满足一定的条件,本节主要介绍分拆的判断标准和顺序。
嵌入衍生工具的分拆遵循如下判断标准:
1.判断混合工具是否为公允价值计量且其变动计入当期损益的金融工具
如果混合工具中的主合同不属于以公允价值计量且其变动计入当期损益的金融工具,可以将混合工具整体指定为以公允价值计量且其变动计入当期损益的金融工具。但是,下列情况除外:
(1)嵌入衍生工具对混合工具的现金流量没有重大改变。
(2)类似混合工具所嵌入的衍生工具,明显不应当从相关混合工具中分拆(如嵌入住房抵押贷款中的提前还款权等)。
2.判断是否满足拆分条件
嵌入衍生工具相关的混合工具没有指定为以公允价值计量且其变动计入当期损益的金融资产,且同时满足下列条件的,该嵌入衍生工具应当从混合工具中分拆,作为单独存在的衍生工具处理:
(1)与主合同在经济特征及风险方面不存在紧密关系。
(2)与嵌入衍生工具条件相同,单独存在的工具符合衍生工具定义。
3.判断满足分拆条件的混合工具能否分拆
分拆嵌入式非期权衍生工具的结果必须满足,拆分出的嵌入衍生工具在混合工具开始时的公允价值为零。如果某一金融工具具有与不同风险敞口相关的多个嵌入衍生工具,并且这些嵌入衍生工具容易分离且相互独立,则这些嵌入衍生工具应分别进行核算。
对于可以分拆的混合工具,但无法在取得时或后续的资产负债表日对其进行单独计量的,应当将混合工具整体指定为以公允价值计量且其变动计入当期损益的金融资产或金融负债。
特例:对于嵌入的、以期权为基础的衍生工具应当根据该混合工具中期权部分的规定条款分离出以期权为基础的嵌入衍生工具,不适用嵌入衍生工具在混合工具开始时的公允价值为零或内在价值为零。
嵌入衍生工具分拆流程如图7-1所示。

图7-1 混合工具分拆流程图
(二)和主合同经济特征和风险相关性判断案例分析
由上文可知,当嵌入衍生工具相关的混合工具没有指定为以公允价值计量且其变动计入当期损益的金融资产,且满足与主合同在经济特征及风险方面不存在紧密关系时,该嵌入衍生工具可以从混合工具中分拆,作为单独存在的衍生工具处理。
本节结合具体实例讲解嵌入衍生工具与主合同是否在经济特征及风险方面存在紧密关系。
1.与主合同在经济特征及风险方面存在紧密关系的情况
(1)以利率或利率指数为标的且能改变带息主债务性合同原本所支付或收取的利息额的嵌入式衍生工具,与主合同紧密相关,除非混合工具能以这样的方式结算:持有人不能收回几乎所有的已确认投资,或者嵌入衍生工具能够使持有人在主合同上的初始报酬率至少加倍,并能够使回报率至少达到与主合同条款相同的合同的市场报酬率的两倍。
相关案例:银行购入A公司发行10年期年息8%的债券1000万元。交易当日A公司的10年期市场利率为8.25%。债券条款中嵌入一项利率调整条款约定,若LIBOR在债务的前三年上升到7%或更高时,利率被重新设定为16.4%。
分析:该衍生条款与利率指数挂钩,且能使合同利率翻倍,但不会达到发行主体债券市场利率的两倍,因此不应分拆。
(2)债务合同的嵌入利率下限或利率上限,只要在金融工具发行时,该利率上限等于或高于市场利率,而利率下限等于或低于市场利率,且该利率上限或利率下限与主合同之间不存在杠杆关系,那么该利率上限或利率下限与主合同紧密相关。
相关案例:银行购入B公司发行的5年期金额为1000万元的债券。利率为LIBOR+ 1.5%,发行期间利率上限定为7%。合同签订时LIBOR为4.5%,该债券的初始利率是6%。
分析:该债券发行时,合约利率上限高于市场利率,因此该利率上限嵌入条款与主债务合同紧密相关,不应分拆。
(3)嵌入主债务性工具(如双重货币债券)中产生的以外币表示的本金或利息付款流量的嵌入式外币衍生工具与主债务工具紧密相关。这种衍生工具不应与主合同分离。
相关案例:银行购入C企业发行的双币债券,规定以本位币偿还利息,但以外币偿还本金。
分析:以外币偿还本金的条款可以看做是一个外币掉期,该嵌入衍生工具不分拆考虑,因为外币损益已经计入当期损益。
(4)主合同(该主合同是保险合同或非金融工具,如以外币标价的非金融项目买卖合同)中的嵌入式外汇衍生工具,如果与主合同没有杠杆关系、不包含期权特征,并且规定按以下任何一种货币表示支付,则该嵌入式外汇衍生工具与主合同紧密相关:①任何主合同方的功能货币。②国际商业交易中通常用以对获得或交付的相关商品或劳务进行标价的货币(如对原油交易进行标价的美元)。③在交易所处的经济环境中,买卖非金融项目的合同通常使用的货币。
相关案例:银行购买某国内D公司的销售的大型即期设备,购货合约允许银行以美元或人民币进行结算。
分析:因为美元是在世界范围内商业交易中惯用的商品标价货币或在交易发生经济圈内买卖非金融项目的合同中普遍使用的货币,因此嵌入的衍生工具与主合同紧密相关,因此不应分拆。
(5)如果利息剥离或本金剥离:①最初是通过分离收取金融工具合同现金流量的权利而形成的,并且该金融工具本身不包含嵌入衍生工具。②不包含任何未在原主债务性合同中列示的条款,则利息剥离或本金剥离中的嵌入提前支付选择权与主合同紧密相关。
相关案例:某由浮动利率抵押贷款组成的资产包被拆分为利息债券和本金债券。该抵押贷款允许借款人提前以摊余成本偿还贷款。银行购入了该资产包中的利息债券,其条款与原抵押贷款的浮动利率条款相同。
分析:该利息债券中没有包含任何原主债务工具中没有的条款,且抵押贷款中的提前还款权没有拆分,因此利息债券中的提前还款权嵌入衍生工具不应拆分。
(6)嵌在主金融工具中的单位联结特征(unit-linking feature),如果单位计价付款额以反映基金资产公允价值的现行单位计价计量,则该单位联结特征与主金融工具紧密相关。单位联结特征是一项要求付款额以内部或外部投资基金单位表示的合同条款。
相关案例:银行购入某货币型基金E基金份额1000万,该基金约定银行能随时以基金份额净值赎回任意份额。
分析:该赎回条款与主合同紧密相关,不应拆分。
2.与主合同在经济特征及风险方面不存在紧密关系的情况
(1)嵌在某一金融工具中的卖出期权,使得持有人有权要求发行人以一定金额的现金或其他资产回购这项金融工具——其中现金或其他资产的金额随着某一权益或商品价格或指数的变动而变动,该卖出期权不与主债务工具紧密相关。
相关案例:银行购入F公司发行的某债券X,X中嵌入一看跌期权,约定当F公司股票价格上涨超过10%时,债券持有人可以按股票价格上涨幅度乘以债务本金计算得出的执行价格将债券回售给A公司。
分析:该嵌入的看跌期权不与主合同紧密相关,可以进行分拆。
(2)嵌在某一权益工具中的买入期权,使得发行人能按特定价格回购该权益工具,从持有人的角度看,该买入期权不与主权益工具紧密相关。
相关案例:银行购入G公司发行股票Y,Y中嵌入看涨期权,约定当股价上涨超过10%时,G公司能以发行价回购该股票。
分析:该嵌入的看涨期权不与主合同紧密相关,可以进行分拆。
(3)债务工具剩余期限展期的选择权或自动展期条款不与主债务工具紧密相关,除非在展期的同时将利率调整至与当前市场利率大致相当的水平。
相关案例:银行购入H公司发行的以年息为8%,五年到期的固定利率债券。根据债券条款约定,H公司能在发行后第5年年底将该债券延展3年,延展后的利率仍为8%。
分析:因为展期条款未将利率重设为当时市场利率,因此该延展期权不与主合同紧密相关,可以进行分拆。
(4)嵌入主债务工具中并与权益挂钩的利息或本金支付额——利息或本金的金额与权益工具价值挂钩——不与主工具紧密相关,因为主工具和嵌入衍生工具中内含的风险不同。
相关案例:银行购入I公司发行的10年期票据X,根据条款规定支付的利息随I公司股价的变动而调整。
分析:该嵌入的衍生条款与主债务合同不紧密相关,可以进行分拆。
(5)嵌入主债务工具中并与商品挂钩的利息或本金付款额——利息或本金的金额与商品(如黄金)价格挂钩——不与主工具紧密相关,因为主工具和嵌入衍生工具中内含的风险不同。
相关案例:银行购入J公司发行的无票面息的10年期票据。根据条款票据利息支付随玉米价格变动而变动的条款。
分析:该项嵌入衍生工具需要单独考虑因为基于玉米价格变化的利息支付,因此嵌入衍生条款不与主债务合同紧密相关,可以进行分拆。
(6)从金融工具持有人的角度看,嵌在可转换债务工具中的权益转换特征不与主债务工具紧密相关。
相关案例:银行购入K公司发行的可转换公司债券。
分析:嵌入该债券的可转换条款不与主合同紧密相关,可以进行分拆。
(7)嵌入主债务合同中的买入期权、卖出期权或预付期权不与主合同紧密相关,除非在每一行权日,该期权的行权价大致等于主债务工具的摊余成本。从具有嵌入买入或卖出期权特征的可转换债务工具的发行人的角度看,应按照权益工具的分类条件,评价买入或卖出期权是否与主债务工具密切相关。
相关案例:银行购入L公司发行的5年期贴息债券,票面值1亿元,购入价7500万元。该债券中嵌入一看涨期权,约定L公司3年后能以8000万元的价格回购该债券,3年后该债券的摊余成本正好是8900万元。
分析:由于回购价格8000万元与债券当时的摊余成本8900万元相距较大,该项看涨期权与主合同不紧密相关,可以进行分拆。
(8)嵌在主债务工具中并允许一方(“受益人”)将某一特定参照资产的信用风险(受益人可能不拥有该项资产)转移给另一方(保证人)的信用衍生工具,不与主债务工具紧密相关。这种信用衍生工具允许保证人承担与其并未直接拥有的参照资产相联系的信用风险。
相关案例:某特定信托计划向市场发行AA、B、C三种信用级别的债券,将筹集到的资金购买GM公司的信用违约互换,并同AA、B、C三级证券的购买者约定,当GM公司债务出现问题时,先用C级债券的本金进行支付,C级债券本金不够时用B级债券本金,最后是AA级债券本金。银行购入了部分上述AA级债券。
分析:嵌入到AA级债券中的关于GM违约支付的条款不与主合同紧密相关,可以进行分拆。
(三)结构性存款基本概念
结构性存款,一般是指银行接受客户申请,将客户资金的到期收益与汇率、利率、信用、股票、股指、商品价格等市场因素波动挂钩,使客户在承受一定风险的基础上获得较高收益机会的理财产品。
就目前国内银行业现状来看,商业银行在收到客户的结构性存款资金后,一般将本金留存行内使用,将结构性条款的部分(通常表现为嵌入衍生工具)通过与境外商业银行进行平盘,即签订一个与嵌入衍生工具条款相同、方向相反的衍生工具合约,从而将结构性存款中衍生工具的市场风险转移给境外方。
对商业银行而言,结构性存款是银行持有的一项混合金融工具,应根据混合相关分拆原则判断是否分拆计量基础工具和嵌入衍生工具。
第二节 衍生工具的确认与计量
一、衍生工具业务流程和核算原则
对商业银行而言,衍生工具的使用一般有两种方式:
(1)自营衍生金融工具。商业银行由于自身套期保值,或者市场投资套利的需要,同境内外其他金融机构签订衍生金融合约,习惯上我们将这类衍生金融工具称为自营衍生金融工具。在这类合约中,商业银行自身作为风险承担的主体,与交易对手就交易条款协商一致后签署交易合约。一般而言,为便于集中管理风险,自营衍生工具交易一般在总行层面统一进行。
(2)代客衍生金融工具。在这类业务中,商业银行作为衍生工具合约的提供方(报价方),由分支机构(网点)向客户(主要是境内有业务需求的企业客户)提供衍生合约的报价和制式条款,在客户同意签署衍生合约后由网点将合约平盘至总行,由总行统一管理风险敞口。在这个过程中,分支机构(网点)由于已经将合约平盘,因此不承担衍生工具的市场风险,只收取其中的交易点差收入。
本节以下内容分别结合自营衍生金融工具和代客衍生金融工具的业务和核算流程说明衍生金融工具的确认和计量过程。
(一)自营衍生金融工具的总体核算原则
从金融工具分类情况看,衍生工具属于交易性金融工具,划分为公允价值计量且其变动计入当期损益的金融资产或金融负债,按公允价值计量,并将公允价值变动计入当期损益。由于衍生工具合约通常是逐笔签订,且交易条款之间差别较大,因此采用个别计价法进行逐笔明细核算。
衍生金融工具的会计核算应遵循如下原则:
1.初始确认
衍生金融工具会计核算采用交易日会计处理方法,即农业银行成为衍生工具合约中一方的当日进行初始确认,无论交易是否在当日进行交割。
2.后续计量
农业银行持有的衍生工具在合约存续期间采用公允价值进行后续计量,并将公允价值评估结果反映到公允价值变动类损益项目中。
衍生工具的估值,应由业务部门或独立的风险估值部门完成。
3.终止确认
衍生工具合约终止日,应当终止确认衍生金融工具,并结转累积公允价值变动损益至投资损益项目。
衍生金融工具在会计核算中应区分衍生金融资产和衍生金融负债,并分别在资产负债表中的资产和负债项目下列示。具体而言,银行持有的衍生金融工具如果将导致现金流入的权利大于现金流出的义务,且满足资产的定义的话,则应将其确认为衍生金融资产,划分至公允价值计量变动计入损益类金融资产。反之,如果因为公允价值下降导致银行衍生工具产生的现金流出义务超过获取现金流入的权利,并满足负债确认条件的话,则应确认衍生金融负债,划分至公允价值计量且变动计入损益类金融负债。
(二)自营衍生金融工具的具体业务和会计处理流程
衍生工具初始确认和后续计量具体业务和会计流程如下:
1.初始确认
由于衍生工具具有强大的杠杆效应,给银行的未来经营状况带来巨大的风险,因此,农业银行自营衍生金融工具遵循严格的审批操作流程。一般而言,衍生合约签订流程如图7-2所示。

图7-2 衍生工具交易流程图
从核算层面上看,交易日,即农业银行成为衍生工具合同的一方当日,应按照合同确定的交易金额确认衍生金融资产或衍生金融负债。交易金额即时偿付的,增加或减少相应现金资产;交易金额非即时偿付的,确认相应的应收或应付款项。另外,在表外登记衍生工具产生的期收、期付款项。
结算日(即交易款项的结算当日,或利息计算的起息日),应冲销交易日确认的应付或应收款项,同时确认收到或支付的现金资产。
衍生工具交易发生的相关费用(如手续费支出)应在发生当日计入当期损益。
2.后续计量
估值日,即资产负债表日,应对衍生金融工具进行公允价值评估,并与上一期公允价值比较,将公允价值的变动金额计入当期损益。
衍生工具公允价值的获取遵循相关资产和负债公允价值评估的操作指引,由负责估值的中台处室(部门)评估公允价值,经前台处室(部门)复核后,报送会计部门进行相应会计处理。如图7-3所示。

图7-3 衍生工具估值流程图
3.终止确认
出售日(赎回日),即在衍生工具到期之前,把我行持有的衍生工具卖给第三方(原交易对手)时,应终止确认衍生工具,转销表外登记的期收、期付款项,并确认产生的损益。如图7-4所示。

图7-4 衍生工具终止确认流程图
到期日,应终止确认衍生工具,转销表外登记的期收、期付款项,并按合约条款对转入、转出的标的资产进行相应账务处理,确认产生的损益。
(三)分(支)行衍生产品业务流程和核算原则
在涉及外币的日常经营过程中,企业经常会有规避外币未来汇率波动风险,对外汇进行套期保值的交易需要。多数商业银行利用自身在国内国际市场中的交易地位,通过分布广泛的分支行,向境内企业客户提供多种类型的衍生产品报价,以满足客户的交易需求。在交易流程上,商业银行的分(支)行往往只是起到居中交易的作用,根据总行的交易报价向客户提供交易品种,在交易后将交易内容平盘至总行,并从中赚取一定的点差收益。总行统一管理各种交易敞口,在境内外市场寻找适合的交易对手,通过各种金融工具管理的方法进行风险对冲,并实现一定的自营收益。
衍生产品核算规则如下:分(支)行与客户发生衍生工具业务,并按照规定与总行(上级行)进行平盘操作的,应分别确认与客户衍生合约,及与总行(上级行)进行的内部衍生交易,并按照对应衍生工具会计核算方法对外部合约以及我行内部合约进行会计处理。
下面以代客远期外汇为例结合业务流程说明代客衍生产品的业务流程和核算原则。
交易日,客户至我行某支行(网点)询问远期外汇买卖的报价。支行(网点)通过上级行逐级询价后向客户报价。客户接受报价后根据报价金额与我行签订远期外汇买卖协议。支行(网点)将衍生合约加上一定的点差后平盘至上级行,并通过各级经营行最终平盘至总行。整体业务及核算流程如图7-5所示。

图7-5 分行代客衍生工具交易流程图
从会计核算的角度,支行与客户签订的远期外汇买卖合约,以及与上级行进行交易平盘签订的内部衍生工具协议应分别初始确认两笔衍生工具合约,并按照衍生金融工具的核算原则进行会计核算。
估值日,各级行的估值部门应分别评估本行衍生工具的合约价值,包括与客户(下级行)以及与上级行的衍生合约,并报送本级行会计部门进行会计处理。见图7-6。
远期协议交割日,我行通知客户协议到期交割,并逐级进行交割平盘。从会计核算的角度,各级行应终止确认与客户(下级行)以及与上级行的衍生合约,并进行相应会计核算。见图7-7。

图7-6 分行代客衍生工具估值流程图

图7-7 分行代客衍生工具终止确认流程图
二、核算举例
(一)衍生工具相关会计科目
根据会计准则需要和报表披露的要求,衍生工具资产负债类会计科目的设置主要根据衍生工具的风险类型划分,分为利率类衍生金融资产/负债、汇率类衍生金融资产/负债和其他类衍生金融资产/负债。此外,衍生工具核算涉及的资产负债类科目还有交易日会计涉及的应收应付款项。如表7-2所示。
表7-2

根据衍生工具核算的需要,设置“衍生工具投资收益”科目用于核算衍生工具实现的投资收益,设置“衍生工具公允价值变动损益”科目用于核算衍生工具持有期间公允价值变动产生的损益。在“衍生工具投资收益”科目下设“利率工具投资收益”、“汇率工具投资收益”和“其他衍生工具投资收益”科目,并在每个科目下根据不同衍生工具品种设置专用核算账户,用以核算各个品种衍生工具产生的损益。“衍生工具公允价值损益”科目下的明细科目和账户参照投资收益科目设置。如表7-3所示。
表7-3

(二)货币互换(掉期)会计核算举例
【例7-1】2006年8月13日,总行外汇交易中心与境外某银行签订了一笔货币互换协议。根据协议的约定,农行将于2006年8月15日进行即期货币交换,支付150,000美元,收取100,000欧元,并于2007年2月15日进行远期货币交换,支付110,000欧元,收取160,000美元。通过互换协议,农行锁定了半年期间内美元兑欧元的汇率波动风险,若在合约存续期间美元对欧元汇率上涨,则该笔交易将给农行带来损失;若期间美元对欧元汇率下降,则农行将获得汇兑收益。
货币互换协议的会计核算流程如下:
(1)2006年8月13日,即互换协议的交易日,按照合约约定的本金金额确认不同币种应收应付款项,并在表外根据合约到期后需换回的本金登记期收期付款项。
会计分录如下:
①确认本金交换。

②表外登记期收期付款项。

(2)2006年8月15日,即互换协议的结算日,按照实际收付的款项冲销应收应付款项。

(3)2006年12月31日为资产负债表日,相应业务管理部门在对该笔货币互换合约评估公允价值为1,000美元。会计部门在获取货币互换合约的公允价值后,将公允价值与上一估值日公允价值进行比较,将其变化计入公允价值变动损益。会计分录如下:
![]()
(4)2007年2月15日,该笔货币互换合约到期,外汇交易中心与境外交易对手完成本金交割。当日美元对欧元的即期汇率为1∶0.7。会计分录如下:
①换回本金。

②结转公允价值变动损益,并终止确认货币互换合约。
![]()
③将远期敞口转至即期敞口。
借:即期外汇买卖——欧元 110,000

④转销表外期收、期付款项。

(三)货币利率互换的会计核算举例
【例7-2】2006年9月11日,农行外汇交易中心与境外某银行签订一笔货币利率互换合同,合同约定农行在2006年9月15日支付20,150美元本金换取10,000英镑(与交易当日市场汇率相同),同时在2006年12月15日、2007年3月15日、2007年6月15日分别按照6%的年利率支付英镑固定利息,同时按照3个月LIBOR+1%的利率收取美元浮动利息。合同于2007年6月30日到期,到期日农行需支付10,000英镑本金换取21,000美元。整个交易现金流互换过程如图7-8所示。

图7-8 互换示意图
(1)2006年9月11日即交易日,会计分录如下:
①互换即期端本金。

②表外登记期收期付款项会计分录。


(2)2006年9月15日即结算日,进行即期本金收付,会计分录如下:

(3)2006年12月15日进行第一期的利息互换。当日美元3个月LIBOR为3%,即我行当日需支付150英镑,收取201.5美元的利息。当日英镑兑美元汇率为2.0∶1。会计分录如下:

(4)2006年12月31日即资产负债表日,评估该笔利率互换合约公允价值为56美元,方向为借方。会计分录如下:
![]()
(5)2007年3月15日,2007年6月15日收付息的会计分录略。
(6)2007年6月30日即到期日,收付到期本金并终止该笔衍生工具。当日英镑兑美元市场汇率为2.05∶1。会计分录如下:
①互换远期端本金。

②结转公允价值变动损益,并终止确认货币利率互换合约。
![]()
③将远期敞口转至即期敞口。

④转销表外期收、期付款项。
(四)货币期权会计核算举例
【例7-3】某银行2006年9月1日获国家注资250亿美元,同时与汇金公司签订一项期权,约定银行可于2007年12月1日按约定汇率美元对人民币7.80∶1将最高限额250亿美元兑换为人民币。为此期权银行将于2006年9月31日起6个月内每月末向汇金公司支付10亿元(共60亿元)人民币的期权费用。
通过与汇金公司签订的期权协议,该银行规避了未来一年时间所获外汇注资的汇率风险。即,若未来一年内美元汇率下跌,该银行所获注资公允价值下降,但是购入的期权价值将上升,抵消了注资资金的损失;若未来一年内美元汇率上升,则银行所获注资价值上涨,但购入期权价值下跌,抵消了注资资金的收益。
期权持有期间会计核算流程如下:
(1)2006年9月1日银行签订货币期权合约,会计分录如下:

(2)2006年9月31日起6个月内每月末支付期权费时会计分录如下:
![]()
(3)2006年12月31日,对该货币期权进行估值,估值余额为90亿元,会计分录如下:
![]()
(4)2007年12月1日,当日美元兑人民币汇率为7.30∶1,由于市场价远低于期权合约的行权价(7.80∶1),因此银行选择执行这笔期权,汇金公司支付银行125亿元人民币进行净额交割。会计分录如下:

(五)分(支)行代客远期外汇买卖交易会计核算举例
【例7-4】2006年9月,某境内机械制造类企业A根据获得的国外订单,预计将于2007年3月收取国外货款约1,000,000美元。基于规避外汇风险的考虑,A企业于2006年9月30日到农行某二级(市级)分行营业部询问远期结汇的相关报价。分行根据客户的需求向上级行(一级分行)询价后,根据客户的资质条件向该企业报出远期结汇汇率。A企业认为该汇率可以接受后,并与分行签订了远期结汇合约。根据合约,农行将在半年后即2007年3月31日以7.0的汇率向客户结汇1,000,000美元。
该笔远期结汇合约存续期间农行各级行会计核算流程如下:
(1)二级分行于当日以7.05的价格向所属一级分行平盘,该一级分行于当日以7.1的价格向总行外汇交易中心平盘。会计分录如下:
1)二级分行的会计分录:
①与客户的交易分录:按合约约定的名义金额在表外分别记录卖出币种的和买入币种的期收期付款项。

②与一级分行的交易分录:

2)一级分行的交易分录:
①与二级分行的交易分录:
②与总行的交易分录:

3)总行的交易分录:

(2)2006年12月31日,业务部门评估远期结售汇合约公允价值后得出:二级分行与客户合约的公允价值为140,000元人民币,二级分行与一级分行合约公允价值为90,000元人民币,一级分行与总行合约公允价值为40,000元人民币。
1)二级分行的会计分录:
①与客户交易合约估值变化:

②与一级分行交易内部合约估值变化:
![]()
2)一级分行的会计分录:
①与二级分行交易合约估值变化:
![]()
②与总行交易内部合约估值变化:

3)总行的会计分录:
与一级分行交易合约估值变化:
![]()
(3)2007年3月31日,客户如期进行本金交割。当日人民币结汇牌价为1∶7.2。
1)二级分行的会计分录:
①与客户的交易合约终止确认:

![]()
②与一级分行的交易合约终止确认:

2)一级分行的会计分录:
①与下级行的交易合约终止确认:

②与总行的交易合约终止确认:


3)总行的会计分录:

(六)信用违约互换交易会计核算举例
信用违约互换(Credit Default Swap,CDS)是一种违约保护合约。违约保护合约买方在合约存续期间定期(或一次性)向卖方支付一定费用,以换取在约定的第三方出现违约事件时获得卖方补偿的权利。信用违约互换具有把信用风险从资产中分离出去,从而降低市场信用风险集中度的功能,是信用衍生产品的一种重要形式。从标的物类型看,信用违约互换的标的物可以是国家主权信用(如韩国国家债券),也可以是公司信用(如通用电气公司发行的债券),或者某只债券类别的信用情况(如CDO优先级别债券的信用情况);从标的物的数量看,信用违约互换标的物可以是一项或多项信用体,如同时绑定多项信用体,则当其中某一信用体出现违约事件时买方即可要求卖方进行补偿;对违约事件的范围确定上,根据ISDA(国际互换衍生品协会)的定义,标的信用体出现破产倒闭、无法偿付债务、债务增加、拒绝偿付债务或延期偿付重组事件,则表示达到违约互换进行偿付的“触发点”,合约买方可以要求卖方进行相应损失补偿;从偿付的条款看,合约可以要求现金交割(cash settlement),即卖方按照市场公允价值与标的物面额之间的差额(或事先约定的固定金额)对买方进行现金清偿,也可以是实物交割(physical settlement),即卖方按照面值金额向买方购入相应的标的物债权。
从上述基本概念可知,信用违约互换本质上可以看成是一种卖方向买方提供的一种财务担保合同(Financial Guarantee Contract)。在会计界对信用违约互换的性质归属存在着不同的看法。一种观点认为,信用违约互换应视为金融工具,因为其符合衍生工具的相关定义,且其风险管理方法与金融工具基本类似;其他观点认为,信用违约互换的卖方实际承担了企业的信用破产风险,从本质上是一种保险合同。新企业会计准则明确指出,衍生工具(财务担保合同和套期工具除外)应分类为交易性金融工具,但是准则没有提及财务担保合同如何进行会计确认与计量。
根据《国际会计准则第39号——金融工具:确认和计量》(IAS 39),信用违约互换属于财务担保合同,其会计处理有如下两种选择:
(1)采用公允价值对这些财务担保合同进行初始确认,并按照下列两者中的较高者进行后续计量:①按照《国际会计准则第37号——准备、或有负债和或有资产》(IAS 37)中对担保事项或有负债确认要求计算出的金额。②初始确认金额减去根据《国际会计准则第18号——收入》(IAS 18)所确认的累积摊销金额后的余额。
(2)若财务担保合同满足被指定为公允价值计量且其变动计入损益的金融工具相关条件(参见金融工具相关章节),则该合同可以被指定为公允价值计量变动计入当期损益类金融工具。
根据农业银行的经营管理现状和风险管理水平,将信用违约互换合约直接指定为公允价值且其变动计入当期损益类金融工具是比较适合的。以下结合具体实例说明违约互换合约的会计核算。
【例7-5】2007年1月1日,农业银行向境外某商业银行B卖出了一份违约互换合约,对境外某知名公司C的信用状况进行了担保。根据合约约定,若公司C在未来5年的时间内出现信用事件(具体约定为出现破产倒闭、无法偿付、拒绝偿付或重大重组等事件之一),农行将以面值金额向B银行购入10,000,000美元面值的C公司债券。作为对价,B银行于2007年5年内每年末向农行支付50,000美元(假设该笔交易收入的实际利率为5%)。
(1)交易日,农行以未来应收到的总金额确认该项合同,同时确认一项应收款项。会计分录如下:

按约定赔偿金额或标的资产的合约名义金额等在表外登记期收、期付款项,会计分录如下:
![]()
(2)2007年12月31日,农行在评估该笔交易发生的预计损失时发现,公司C在过去一年时间内没有发生任何信用受损的情形,预计合约公允价值变为190,000美元。当日收到B银行支付的当年保险收入50,000美元。会计分录如下:

(3)2008年12月31日,农行在对该违约互换合约进行价值评估时发现,C公司当年出现财务状况恶化,但是尚未达到信用事件发生条件。农行估计该违约互换合约的公允价值贷方500,000美元。当日收到B银行支付的当年保险收入50,000美元。会计分录如下:

(4)2009年7月31日,C公司发生债务违约事件,农行根据合约需向B银行支付补偿费用2,000,000美元。根据合约约定,该违约互换合约同时终止。
分析:农行应根据补偿金额确认实际损失,并终止确认互换合约。农行会计分录如下:

第三节 结构性存款的确认和计量
由于大部分商业银行均将结构性存款中嵌入衍生工具相关条款与境外商业银行进行反向平盘交易,因此在对结构性存款进行确认与计量过程中,将结构性存款整体指定为按公允价值计量且变动计入损益类金融负债将有助于银行将结构性存款与境外平盘衍生工具的损益进行匹配,从而达到“熨平”损益波动的效果。
基于上述原因,在实务中,将结构性存款整体指定为公允价值计量类金融负债成为多数商业银行计量结构性存款的主要会计政策选择。
结构性存款协议一般由商业银行支行(网点)与客户签订(或在一定期间内募集),在收到资金后上存分行,分行上存总行后,由总行负责上存资金的运用,以及与境外交易对手签订相应的平盘衍生工具。其中,结构性存款作为我行持有的指定为公允价值计量变动计入当期损益类金融负债,与平盘衍生工具应作为我行分别进行的两笔交易,单独核算。本节主要讨论结构性存款部分的会计核算。下例结合银行具体实例说明结构性存款会计核算的基本要求。
【例7-6】2006年8月10日,某公司A与商业银行网点签订如下结构性存款协议:
本金:1,000,000美元
存款期限:6个月(从2006年8月10日至2007年2月10日)
汇率区间:人民币兑美元的基准价在7.5500~7.2800之间
约定利率:年息6%或年息1%(即如果2007年2月10日人民币兑美元的基准价在7.5500~7.2800区间内,农行按年息6%支付A公司利息;如果2007年2月10日人民币兑美元的基准价在7.5500~7.2800之外,按年息1%支付A公司利息)。
赎回条款:在协议存续期间农业银行与A公司均无权提前赎回。
银行网点将吸收的资金平盘至分行后,由分行平盘至总行。
(1)2006年8月10日(交易日),网点会计处理如下:
网点结构性存款资金上划会计分录为:

分行收到资金并上划总行的分录同网点。
总行收到分行结构性存款资金后,首先判断是否分拆该混合金融工具。若将该结构性存款整体指定为公允价值计量且其变动计入损益的金融负债,总行会计分录为:

(2)2006年9月10日,总行收到境外分行对应衍生交易支付的前端费1,000美元并下划至分行。总行会计分录为:

分行将该前端费作为理财产品手续费收入入账,会计分录为:

(3)2006年12月31日(资产负债表日),总行对该单位结构性存款混合工具进行估值,估值后金额为1,025,000美元(包括应计提的利息),总行会计分录为:

分行当日无须进行会计处理。
(4)2007年2月10日(到期日),人民币兑美元的基准价是7.2845,银行按年息6%付给A公司利息。因此,A公司获得比定期存款利率高出2%的利息收入。
银行共支付本息合计1,030,000美元,总行将款项下拨分行。会计分录为:

分行收到划拨款项后划拨网点的分录略。
网点收到款项后将钱划拨给客户会计分录为:

第四节 报表披露要求
一、衍生金融工具的报表披露要求
银行对外披露的财务会计报告,要对衍生金融工具进行详细的信息披露。包括以下内容:
(1)重要会计政策:描述银行对于各类衍生金融工具的会计处理方法,包括初始确认、后续计量和终止确认环节。描述银行对衍生金融工具公允价值取得的方法和途径。
(2)期末持有的各类衍生金融工具(分为利率类衍生产品、汇率类衍生产品和其他衍生产品)的公允价值和名义本金信息。包括:
①衍生工具名义本金。要求披露银行期末持有的各类别衍生工具的名义本金金额,并按照剩余到期日分析进行明细披露。剩余到期日期间一般分为:三个月、一年、一年至五年和五年以上。
②衍生工具期末公允价值。要求披露银行期末持有的各类别衍生工具期末公允价值金额。
③重置成本。
④信用风险加权金额。
衍生金融工具年报中披露格式如表7-4所示。
表7-4

二、混合工具和结构性存款报表披露要求
银行对外披露的财务会计报告中,要对混合工具和结构性存款的相关内容进行详细的信息披露。包括以下内容:
(1)重要会计政策:包括银行对于各类混合工具的分类标准和指定情况,并披露包括初始确认、后续计量和终止确认环节的会计核算方法。
(2)期末持有的结构性存款(分为利率类衍生产品、汇率类衍生产品和其他衍生产品)的公允价值和本金信息。
第五节 新旧会计准则的比较与衔接
一、新旧会计准则的比较
(一)衍生工具新旧制度比较
新会计准则下衍生工具会计处理方法(下称“新方法”)与我行原有财务管理制度相比有了较大的变化,主要差异如下:
1.明确了衍生工具的分类归属,确定了表内核算原则
原金融企业会计制度并没有对衍生金融工具进行明确的定义。农行原有的金融衍生产品相关核算办法将衍生工具纳入表内核算,但在具体要求上与新会计准则有所差异。
新会计准则明确了衍生金融工具属于交易类金融工具,在分类上划分为以公允价值计量且其变动计入当期损益类金融资产或金融负债。
2.引入了公允价值计量的概念
新会计准则引入了公允价值计量的概念,要求对衍生工具在持有期间内采用公允价值计量,并将公允价值的变动计入当期损益。
3.明确了本金的表外计量
新的衍生工具核算办法明确了将衍生工具名义本金进行表外核算,即在表外登记衍生金融工具名义本金,在衍生工具到期后进行反向登记。
(二)混合工具新旧制度比较
混合工具的概念是新会计准则中引入的一个全新的概念。在旧的会计制度体系中,类似结构性存款等混合工具均按照实际收到或支出的利息确定利息收入或利息支出。新会计准则对混合工具进行了明确的定义,同时对嵌入衍生工具的分拆和计量进行了规范。
二、新旧会计准则的衔接
(一)衍生金融工具的首次确认
对于未在资产负债表内确认,或未在资产负债表内正确反映公允价值的衍生金融工具,应在首次执行日按照公允价值计量,并同时调整留存收益。
(二)关于嵌入衍生工具
对于嵌入衍生工具,按照新会计准则的规定应从混合工具中分拆的,且未被银行指定为公允价值计量变动计入当期损益类金融资产或金融负债的,应当在准则转换首次执行日将其从混合工具中分拆并单独处理,但嵌入衍生金融工具的公允价值难以合理确定的除外。
对混合工具(结构性存款)在准则转换首次执行日被指定为公允价值计量变动计入当期损益类金融资产或金融负债的,应该在首次执行日按照公允价值计量,并将账面价值和公允价值的差额调整留存收益。
上一篇:企业信息服务平台搭建
下一篇:产品品牌策略





.jpg)
.jpg)
