
5.2 设计过程和步骤
照明设计和工程人员越来越重视照明控制,因为节能规范中强制规定了在新建筑中使用照明控制。除了达到规范要求以外,有效的照明控制能够节约能源,降低操作成本,并且给住户提供一个安全和高效的环境。精心设计和安装合适的照明控制系统还能为住户提供方便,并提高个人生产率。
当照明设计和灯具平面布置图完成后,就可以进行智能照明控制系统的设计。控制系统的设计方案不仅涉及照明场景效果的实现,还涉及工程的造价。优秀的控制系统设计,既能满足业主和灯光设计师的要求,还能提供经济和节能的配置方案。
1)设计过程
智能照明控制系统的设计过程如下:
(1)确定用户的需求、光源种类和现场情况。首先,要取得与客户的沟通,了解客户的需求,确定场所的功能和场景要求,对于其中需要特殊控制的区域应按不同的回路设计。其次,要了解灯具的平面布置和光源种类。灯具的布置是与建筑和室内设计相关联的,回路的设计应遵循同样的概念。对于不同的灯具,其光源种类不同,需要确定光源的类型和开关、调光等要求。现场的情况对于控制柜的选址、开关面板的设置、控制的距离等都有关系。
(2)确定照明回路的配置和数量。对于不同类型的照明控制系统,其控制模块的各回路性能和容量都是不同的,应根据产品来选择回路,必要时可以添加继电器、接触器等附件,以降低成本。
(3)选择照明控制单元。回路归纳完毕,就可选择相应的控制器和各种必须的传感器、控制面板及系统的监测运行设备等。
(4)绘制相应的图表。随控制系统的设计方案提供的图表包括:总配置表、回路表、照明控制系统图、照明控制系统平面图等。
(5)安装和调试照明控制系统。
2)设计步骤
第4章已介绍了多种智能照明控制策略。然而,设计最优的智能照明控制系统常常使用一种全面的方法,即结合几种不同类型的控制器和控制策略。因此,一个照明控制项目的基本设计过程包括以下步骤:
(1)明确技术应用的需求
做任何项目,最初都要了解此技术应用的目的、原因和特点,包括:
①能源规范的要求。能源规范在全国范围内强制实施,往往是促使照明控制需求的主要原因。其中最常见的规范要求有:单独空间控制;自动关闭;调光控制;室外照明控制;自然采光照明控制。
②节省能源。许多建筑物业主和设施经理想通过尽可能地减少能源支出来降低使用成本,同时又要保证住户使用的舒适度和安全性。
③符合可持续发展。业主们有高效设计的标准,或者追求可持续发展等,比如LEED的认证。
④保障住户方便和喜好。保障住户享有便捷和容易掌控的局部照明控制系统,以便提高住户的满意度和效率。
⑤保障安全。确保设施的照明总是能照顾到住户或客人的安全。
⑥维护和管理。为设施管理人员提供必要的控制和工具来有效地管理设施。
(2)选择适当的控制策略
在这一阶段,设计师应该适当选择最适合应用需要的控制策略。由于大多数建筑物包含了大量的空间进行不同的活动,多种策略可以满足各种不同的空间类型的需求。
一些应用可能只需要一个单一产品实施一个简单的策略,如时间开关提供定时开关控制。在另外一些方面的应用,设计者可以结合多项控制方法,例如在正常工作时间,办公空间可以使用定时控制的开关,在工作时间以外可以采用动静传感器控制模式。
这些基本控制策略可以根据应用的场合,单独使用或结合在一起使用。
①自动关闭
照明节能和能源规范的一个基本要求,也是最重要的控制策略是:当不需要照明时,应把灯关闭掉;并且要求关闭或打开照明灯的开关是同一个装置。
②单独空间的控制
这涉及单独空间内的开关照明控制,也是节能规范的一项基本要求。通常开关装置必须放置在所控制的照明范围内的明显位置上。如果开关不在可见的位置上,此开关通常需要有可以指示照明开关状态的信号灯(如指示灯)。
③亮度渐变的照明控制(调光控制)
节能的理想状态(或硬性规定)是:空间中尽可能装有可以均匀减弱灯光亮度的手动控制开关。减弱灯光亮度的方法有关掉一盏灯内的单个灯泡、关掉不用的灯具,或者是减弱所有灯具的亮度。
④室外照明控制
要确保照明打开时是自然光照不足的时候,而当有足够的光照或这一区域无人使用时随即关闭照明。外部照明控制通常分成两类:一类是室外保障性夜灯,即黄昏时分打开的照明并持续整个夜间,直到早上有足够的自然光照时关闭;另一类是一般室外照明,即天黑时打开的照明并在夜间无人使用这一区域时随即关闭。
⑤自然采光控制
当区域内有足够的自然光照时,应减少或关掉照明光源。
(3)选择控制产品
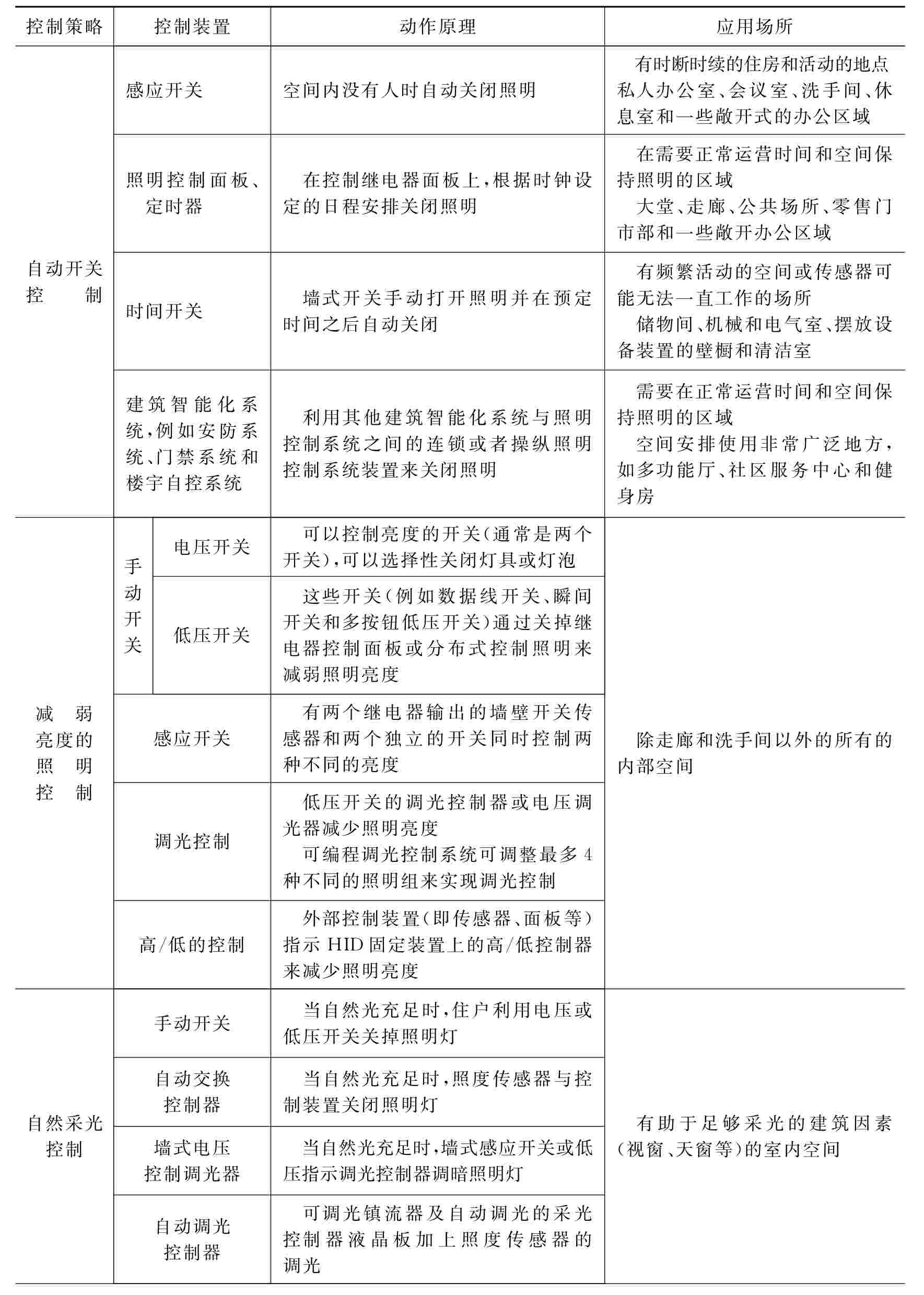
前面列举的综合准则可以帮助设计师利用具体的控制策略从而得到最好的产品。表5.1所示为照明控制的基本控制策略及控制装置选择参考。现在市场上智能照明控制系统的产品种类很多,选择时需结合工程特点仔细阅读厂家说明书等资料。
表5.1 照明控制的基本控制策略及控制装置选择参考

续表5.1

(4)布局、规范和记录
当产品选择完成后,设计师就可以在工程的照明平面图纸上布局系统控制装置。
不同的照明控制产品需要具体的设计细节。比如,当采用传感器感应开关时,方案中应包括放置各个传感器的位置以及每一个传感器覆盖的范围。对开关而言,方案中应该说明位置和控制任务。对自然采光控制来说,方案中还应包括照度传感器布局以及每个覆盖区域理想的光照度设置。
当使用照明控制面板时,设计师应该准备接口的图表和控制计划的文档。该文档将协助设计师完成具体技术细节和规格并制定统一完整的设计书。
当智能照明控制系统的工程项目较大时,系统设备装置的具体布局可利用厂商提供的辅助设计软件自动生成,包括分配回路、开关、接触器、继电器、管道列表的设备清单,并描述面板控件的负荷等。接线管道布置图也可由辅助设计软件自动生成,包括:每个面板的名称和相对于其他面板与设备的大致位置;电线的类型和面板与设备之间的导线数量,以及其他重要的系统信息。
(5)安装和调试
在照明控制工程的安装和调试阶段,设计师应该提供安装指南和细节的图纸。必要时,可以参阅产品生产商提供的其他应用和设计的详细信息资料。
任何项目的成功与否在很大程度上都要依赖于调试。最理想的情况是,整个过程应该是项目工程师、产品生产商、承包商和场馆业主/操作者之间的完美合作。为了促进这种合作,工程师应在一些工程实施细节中注明调试要求。具体内容将在5.5节介绍。





.jpg)
.jpg)
